搜索
      上传资料 赚现金

      2026十堰八校教联体高二上学期9月联考生物试题含解析

      • 7.5 MB
      • 2025-09-30 06:55:20
      • 30
      • 0
      • 高三月考试卷
      加入资料篮
      立即下载
      查看完整配套(共2份)
      包含资料(2份) 收起列表
      解析
      湖北省十堰市八校教联体学校2025-2026学年高二上学期9月月考生物试题含解析.docx
      预览
      原卷
      湖北省十堰市八校教联体学校2025-2026学年高二上学期9月月考生物试题无答案.docx
      预览
      正在预览:湖北省十堰市八校教联体学校2025-2026学年高二上学期9月月考生物试题含解析.docx
      湖北省十堰市八校教联体学校2025-2026学年高二上学期9月月考生物试题含解析第1页
      高清全屏预览
      1/20
      湖北省十堰市八校教联体学校2025-2026学年高二上学期9月月考生物试题含解析第2页
      高清全屏预览
      2/20
      湖北省十堰市八校教联体学校2025-2026学年高二上学期9月月考生物试题含解析第3页
      高清全屏预览
      3/20
      湖北省十堰市八校教联体学校2025-2026学年高二上学期9月月考生物试题无答案第1页
      高清全屏预览
      1/9
      湖北省十堰市八校教联体学校2025-2026学年高二上学期9月月考生物试题无答案第2页
      高清全屏预览
      2/9
      湖北省十堰市八校教联体学校2025-2026学年高二上学期9月月考生物试题无答案第3页
      高清全屏预览
      3/9
      还剩17页未读, 继续阅读

      2026十堰八校教联体高二上学期9月联考生物试题含解析

      展开

      这是一份2026十堰八校教联体高二上学期9月联考生物试题含解析,文件包含湖北省十堰市八校教联体学校2025-2026学年高二上学期9月月考生物试题含解析docx、湖北省十堰市八校教联体学校2025-2026学年高二上学期9月月考生物试题无答案docx等2份试卷配套教学资源,其中试卷共29页, 欢迎下载使用。
      试卷满分:100 分
      一、单项选择题:本题共 18 小题,每小题 2 分,共 36 分。
      1. 下列关于遗传学问题的叙述,正确的是( )
      A. 豌豆体细胞中成对的常染色体和性染色体均可分离进入不同的配子中
      B. 马的白毛和黑毛,羊的长毛和卷毛是相对性状
      C. 表型不同的两亲本杂交,后代中可能会同时出现纯合子、杂合子个体
      D. 表型相同的两亲本杂交,F1 表现的性状就是显性性状
      【答案】C
      【解析】
      【分析】1、相对性状是指同种生物的相同性状的不同表现类型。
      2、性状分离是指杂合子自交,在杂种后代中,同时显现出显性性状和隐性性状的现象。
      3、表现性=基因型+外界环境。
      【详解】A、豌豆花是两性花,植株之间没有性别分化,所以其染色体没有常染色体和性染色体的划分,A
      错误;
      B、相对性状是指同种生物同一性状的不同表现类型,马的白毛和黑毛是马毛颜色这一性状的不同表现,属
      于相对性状,但羊的长毛和卷毛,一个是毛的长度性状,一个是毛的形状性状,不是同一性状,B 错误;
      C、表型不同的两亲本杂交,后代中可能会同时出现纯合子、杂合子个体,例如,当亲本为 AA(显性纯合)
      和 aa(隐性纯合)时,杂交后代为 Aa(杂合子);若亲本为 Aa(杂合子)和 aa(隐性纯合子),杂交后代
      会出现 Aa(杂合子)和 aa(纯合子),C 正确;
      D、具有相对性状的纯合亲本杂交,F1 表现出来的性状才是显性性状,如果两亲本不是纯合子,F1 表现的
      性状不一定是显性性状,例如,Aa 和 Aa 杂交,后代会出现 aa 这种隐性性状个体,D 错误。
      故选 C。
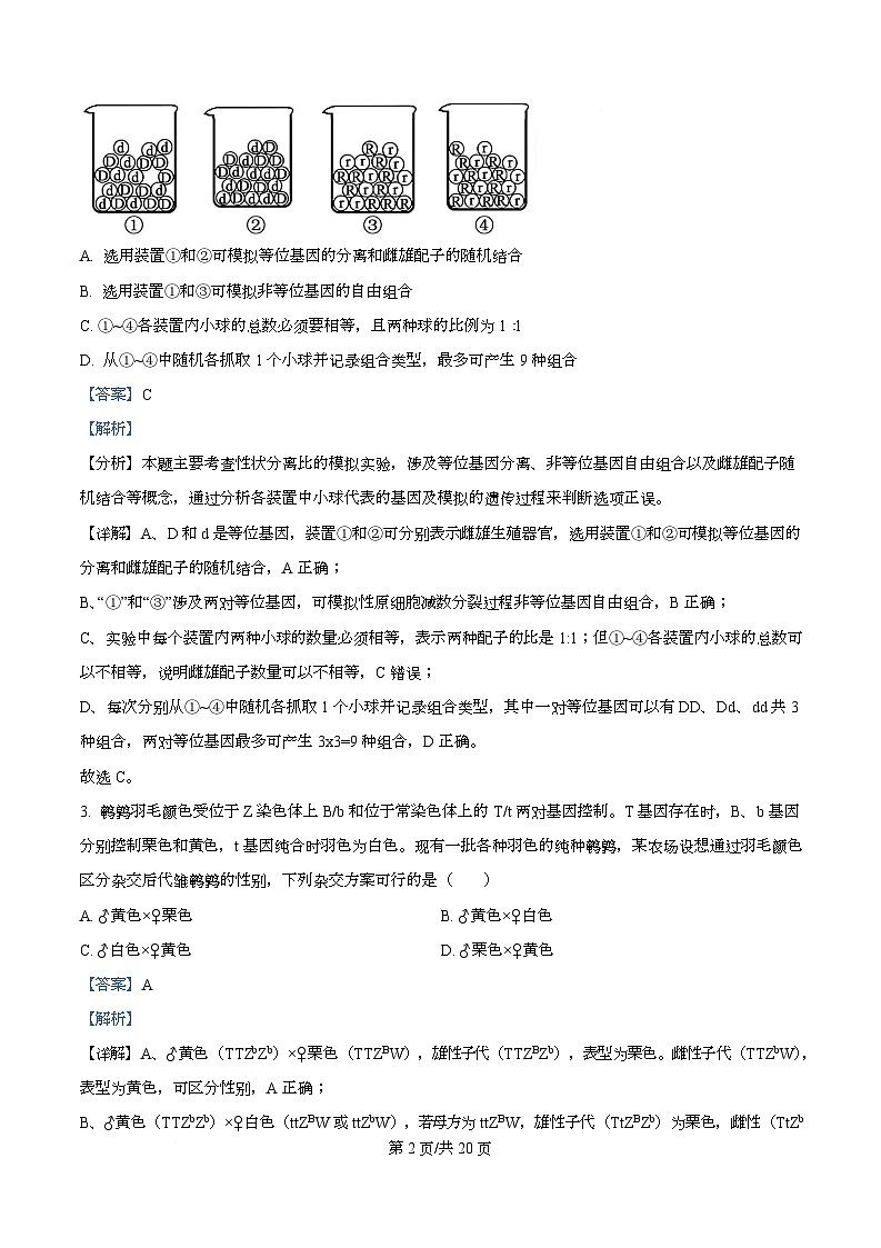
      2. 某同学进行了性状分离比 模拟实验,用小球代表雌配子或雄配子,具体装置如下图。下列叙述错误的
      是( )
      第 1页/共 20页
      A. 选用装置①和②可模拟等位基因的分离和雌雄配子的随机结合
      B. 选用装置①和③可模拟非等位基因的自由组合
      C. ①~④各装置内小球的总数必须要相等,且两种球的比例为 1∶1
      D. 从①~④中随机各抓取 1 个小球并记录组合类型,最多可产生 9 种组合
      【答案】C
      【解析】
      【分析】本题主要考查性状分离比的模拟实验,涉及等位基因分离、非等位基因自由组合以及雌雄配子随
      机结合等概念,通过分析各装置中小球代表的基因及模拟的遗传过程来判断选项正误。
      【详解】A、D 和 d 是等位基因,装置①和②可分别表示雌雄生殖器官,选用装置①和②可模拟等位基因的
      分离和雌雄配子的随机结合,A 正确;
      B、“①”和“③”涉及两对等位基因,可模拟性原细胞减数分裂过程非等位基因自由组合,B 正确;
      C、实验中每个装置内两种小球的数量必须相等,表示两种配子的比是 1:1;但①~④各装置内小球的总数可
      以不相等,说明雌雄配子数量可以不相等,C 错误;
      D、每次分别从①~④中随机各抓取 1 个小球并记录组合类型,其中一对等位基因可以有 DD、Dd、dd 共 3
      种组合,两对等位基因最多可产生 3x3=9 种组合,D 正确。
      故选 C。
      3. 鹌鹑羽毛颜色受位于 Z 染色体上 B/b 和位于常染色体上的 T/t 两对基因控制。T 基因存在时,B、b 基因
      分别控制栗色和黄色,t 基因纯合时羽色为白色。现有一批各种羽色的纯种鹌鹑,某农场设想通过羽毛颜色
      区分杂交后代雏鹌鹑的性别,下列杂交方案可行的是( )
      A. ♂黄色×♀栗色 B. ♂黄色×♀白色
      C. ♂白色×♀黄色 D. ♂栗色×♀黄色
      【答案】A
      【解析】
      【详解】A、♂黄色(TTZbZb)×♀栗色(TTZBW),雄性子代(TTZBZb),表型为栗色。雌性子代(TTZbW),
      表型为黄色,可区分性别,A 正确;
      B、♂黄色(TTZbZb)×♀白色(ttZBW 或 ttZbW),若母方为 ttZBW,雄性子代(TtZBZb)为栗色,雌性(TtZb
      第 2页/共 20页
      W)为黄色,可区分;但母方白色个体的基因不确定(可能为 B 或 b),若为 ttZbW,则雄性(TtZbZb)和雌
      性(TtZbW)均为黄色,无法区分,B 错误;
      C、♂白色(ttZBZB 或 ttZbZb)×♀黄色(TTZbW),若父方为 ttZBZB,子代雄性(TtZBZb)和雌性(TtZBW)
      均为栗色;若父方为 ttZbZb,子代均为黄色。无论父方基因如何,雌雄表型相同,C 错误;
      D、♂栗色(TTZBZB)×♀黄色(TTZbW),雄性子代(TTZBZb)为栗色,雌性(TTZBW)也为栗色,雌雄
      表型相同,D 错误。
      故选 A。
      4. 某种牛常染色体上的一对等位基因 H(无角)对 h(有角)完全显性。体表斑块颜色由另一对独立的常
      染色体基因(M 褐色/m 红色)控制,杂合态时公牛呈现褐斑,母牛呈现红斑。在下图的杂交实验中,亲本
      公牛的基因型是( )
      A. HhMM B. HHMm C. HhMm D. HHMM
      【答案】C
      【解析】
      【详解】A、若亲本无角褐斑公牛基因型为 HhMM,有角红斑母牛基因型为 hhMm,后代会出现有角褐斑公
      牛(hhM_)或者有角褐斑母牛(hhMM),若无角褐斑公牛基因型为 HhMM,无角褐斑母牛基因型为 H-MM,
      子代不会出现无角红斑(H_Mm 或 H_mm),不符合子代表型,A 不符合题意;
      B、若亲本无角褐斑公牛基因型为 HHMm,有角红斑母牛基因型为 hhMm,对于有角和无角这对性状,HH
      ×hh 后代全部为无角(Hh),不符合子代的表型,B 不符合题意;
      C、若亲本公牛基因型为 HhMm(无角褐斑),有角红斑母牛基因型为 hhMm,对于有角和无角这对性状,
      Hh×hh 后代会出现有角(hh)和无角(Hh)个体,对于体表斑块颜色这对性状,Mm×Mm 后代会出现 MM、
      Mm 和 mm 个体,F1 公牛和母牛均会出现有角褐斑,若无角褐斑公牛的基因型为 HhMm,无角褐斑母牛的
      基因型为 H_MM,二者杂交后代会出现无角红斑母牛(H_Mm),C 符合题意;
      D、若亲本无角褐斑公牛基因型为 HHMM,有角红斑母牛基因型为 hhMm,对于有角和无角这对性状,HH
      ×hh 后代全部为无角(Hh),不符合子代表型,D 不符合题意。
      第 3页/共 20页
      故选 C。
      5. 下图为一只雌果蝇两条染色体上部分基因分布示意图,下列叙述错误的是( )
      A. 朱红眼基因 cn、暗栗色眼基因 cl 互为非等位基因
      B. 在减数第一次分裂后期,细胞中不可能含有 4 个基因 v
      C. 在有丝分裂后期,基因 cn、cl、v、w 会出现在细胞的同一极
      D. 在减数第二次分裂后期,基因 cn、cl、v、w 可出现在细胞的同一极
      【答案】B
      【解析】
      【详解】A、等位基因是位于同源染色体相同位置控制相对性状的基因,朱红眼基因 cn 和暗栗色眼基因 cl
      位于同一条常染色体上的不同位置,A 正确;
      B、若该雌果蝇两条 X 染色体上都是 v 基因,则减数第一次分裂前的间期 DNA 复制,v 基因加倍,减数第
      一次分裂后期细胞尚未分裂,此时细胞中含有 4 个 v 基因,B 错误;
      C、在有丝分裂过程中,染色体经复制后平均分配到两个子细胞中。在有丝分裂后期,着丝粒分裂,姐妹染
      色单体分开成为两条子染色体,移向细胞两极,所以基因 cn、cl、v、w 会出现在细胞的同一极,C 正确;
      D、在减数第一次分裂后期同源染色体分离,非同源染色体自由组合,图示两条非同源染色体有可能组合到
      一起,进入同一个细胞中,在减数第二次分裂后期,着丝粒分裂,姐妹染色单体分开,基因 cn、cl、v、w
      可出现在细胞的同一极,D 正确。
      故选 B。
      6. 关于 DNA 是遗传物质的推测,历史上科学家们找到了很多直接或者间接证据,下列能说明 DNA 是遗传
      物质的直接证据的有( )
      A. 同一种生物,在一定条件下,每个细胞核的 DNA 含量基本相同,而精子的 DNA 含量正好是体细胞的一

      B. 同一种生物的各种细胞中,DNA 在量和质上都是恒定的;而 RNA 和蛋白质在质和量上不是恒定的
      C. 赫尔希和蔡斯用同时被 32P、35S 标记的噬菌体侵染未标记的大肠杆菌,检测上清液和沉淀物的放射性
      D. 艾弗里在 S 型细菌的细胞提取物中分别加入各类酶,再加入有 R 型活细菌的培养基中,最终把一部分 R
      型细菌转化为 S 型细菌
      第 4页/共 20页
      【答案】D
      【解析】
      【详解】A、同一种生物,在一定条件下,每个细胞核的 DNA 含量基本相同,而精子的 DNA 含量正好是
      体细胞的一半 。这一现象只能间接说明 DNA 可能与遗传有关,因为它体现了 DNA 含量在亲子代细胞间的
      规律变化,但不能直接证明 DNA 是遗传物质,属于间接证据,A 错误;
      B、同一种生物的各种细胞中,DNA 在量和质上都是恒定的;而 RNA 和蛋白质在质和量上不是恒定的 。
      该内容体现了 DNA 在生物不同细胞中相对稳定的特点,间接说明 DNA 可能在遗传中起关键作用,属于间
      接证据,B 错误;
      C、赫尔希和蔡斯用同时被 32P、35S 标记的噬菌体侵染未标记的大肠杆菌,检测上清液和沉淀物的放射性 。
      因为同时标记无法清晰区分是 DNA 还是蛋白质进入细菌发挥作用,不能直接证明 DNA 是遗传物质,C 错
      误;
      D、艾弗里在 S 型细菌的细胞提取物中分别加入各类酶,再加入有 R 型活细菌的培养基中,最终把一部分 R
      型细菌转化为 S 型细菌 。艾弗里的实验通过酶解实验,分别去除 DNA、蛋白质等成分,观察转化情况,
      直接证明了 DNA 是使 R 型细菌转化为 S 型细菌的遗传物质,属于直接证据,D 正确。
      故选 D。
      7. DNA 半保留复制过程是分别以解旋的两条链为模板, 合成两个子代 DNA 分子,在复制起始点呈现叉子
      的形式,被称为复制叉。如图表示某 DNA 分子复制的过程, 下列叙述错误的是( )
      A. 复制过程不一定发生在细胞核、线粒体和叶绿体中
      B. 复制过程中需要 DNA 聚合酶和 DNA 连接酶的参与
      C. 复制过程中可能存在多个复制叉以提高复制的效率
      D. 前导链的延伸方向是 5’→3’,后随链的延伸方向则相反
      【答案】D
      【解析】
      【分析】复制叉代表复制的起点,但由于 DNA 聚合酶工作的过程中,只能从子链的 5'端向 3'端延伸,且
      DNA 分子为反向平行,导致前导链和后随链的形成。
      第 5页/共 20页
      【详解】A、原核生物 复制发生在拟核或细胞质,A 正确;
      B、复制过程中需要 DNA 聚合酶和 DNA 连接酶(后随链 DNA 片段的连接)的参与,B 正确;
      C、复制过程中可能存在多个复制起点,进而形成多个复制叉以提高复制的效率,C 正确;
      D、前导链和后随链的延伸方向都是 5’→3’,D 错误。
      故选 D。
      8. 下图表示 DNA 分子片段,下列相关叙述正确的是( )
      A. DNA 分子中⑥的排序代表遗传信息 B. 每个磷酸基团连有 2 个脱氧核糖
      C. 复制时 DNA 聚合酶催化形成⑤ D. 构成 DNA 分子的基本单位是⑦
      【答案】A
      【解析】
      【详解】A、⑥代表碱基对,DNA 分子中的遗传信息就储存在碱基对的排列顺序中,A 正确;
      B、5'端的磷酸基团只连接了 1 个脱氧核糖,每个磷酸基团连有 1 或 2 个脱氧核糖,B 错误;
      C、⑤是碱基对之间的氢键,DNA 复制时,DNA 聚合酶催化形成磷酸二酯键,而非两条单链之间的氢键,
      C 错误;
      D、④是脱氧核糖核苷酸,是构成 DNA 分子的基本单位,D 错误。
      故选 A。
      9. 阿尔茨海默病(AD)与脑组织中 LOX 基因的过量表达有关。研究证实,DNA 甲基化参与 LOX 基因的
      表达调控,LOX 基因在甲基化前后的表达水平如图所示。下列叙述错误的是( )
      第 6页/共 20页
      A. LOX 基因的甲基化属于表观遗传 B. DNA 甲基化不会改变 LOX 基因的碱基序列
      C. DNA 甲基化会抑制 LOX 基因的表达 D. 在 AD 患者的脑组织中,LOX 基因的甲基化程度
      升高
      【答案】D
      【解析】
      【详解】A、DNA 甲基化不改变基因序列,但影响表达,属于表观遗传,A 正确;
      B、DNA 甲基化是在 DNA 上添加甲基,不改变碱基序列,B 正确;
      C、由图可知,LOX 基因甲基化时表达量低,故 DNA 甲基化抑制其表达,C 正确;
      D、AD 与 LOX 过量表达有关,而甲基化抑制表达,故 AD 患者脑组织中 LOX 基因甲基化程度低,D 错误。
      故选 D。
      10. 果蝇的生物钟基因位于 X 染色体上,有节律(XB)对无节律(Xb)为显性;体色基因位于常染色体上,
      灰身(A)对黑身(a)为显性。在基因型为 AaXBY 的雄蝇减数分裂过程中,若出现一个 AAXBXb 类型的
      变异细胞,有关分析正确的是
      A. 该细胞是初级精母细胞
      B. 该细胞的核 DNA 数是体细胞的一半
      C. 形成该细胞过程中,A 和 a 随姐妹染色单体分开发生了分离
      D. 形成该细胞过程中,有节律基因发生了突变
      【答案】D
      【解析】
      【分析】本题以果蝇为例,考查了减数分裂的过程与变异,要求考生识记细胞减数分裂不同时期的特点,
      掌握减数分裂过程中染色体、DNA、染色单体等物质的行为变化规律,再根据题干要求作出准确的判断,
      属于考纲理解层次的考查。
      【详解】A、亲本雄果蝇的基因型为 AaXBY,进行减数分裂时,由于染色体复制导致染色体上的基因也复制,
      第 7页/共 20页
      即初级精母细胞的基因型是 AAaaXBXBYY,而基因型为 AAXBXb 的细胞基因数目是初级精母细胞的一半,
      说明其经过了减数第一次分裂,即该细胞不是初级精母细胞,而属于次级精母细胞,A 错误;
      B、该细胞为次级精母细胞,经过了间期的 DNA 复制(核 DNA 加倍)和减一后同源染色体的分离(核 DNA 减
      半),该细胞内 DNA 的含量与体细胞相同,B 错误;
      C、形成该细胞的过程中,A 与 a 随同源染色体的分开而分离,C 错误;
      D、该细胞的亲本 AaXBY 没有无节律的基因,而该细胞却出现了无节律的基因,说明在形成该细胞的过程
      中,节律的基因发生了突变,D 正确。
      故选 D。
      【点睛】在减数第一次分裂的间期,可能会发生基因突变,进而影响产生的子细胞的基因型。在减数分裂
      过程中,可能会发生同源染色体不分离、或者姐妹染色单体不分离,进而产生异常的细胞,考生要能够根
      据所给细胞的基因型或者染色体组成,判断出现异常细胞的原因。
      11. 某动物(2n=42)群体中有时会发生如图所示的变异情况,脱离的小残片最终会丢失。若某个体的细胞
      中含有一条这样的重接染色体,则称为重接杂合子,同时含有两条则称为重接纯合子。重接杂合子在减数
      分裂中,重接染色体既可以与 13 号染色体联会,也可与 17 号染色体联会,在减数分裂Ⅰ后期,配对的两
      条染色体分开,另外一条随机移向细胞的一极。下列有关说法正确的是( )
      A. 上述变异属于染色体变异,其染色体数目和结构均不会发生改变
      B. 重接杂合子在减数分裂Ⅰ前期联会,形成 20 个正常四分体
      C. 重接纯合子与染色体正常的个体杂交,后代有一半的个体染色体正常
      D. 重接杂合子与染色体正常的个体杂交,后代会出现染色体正常的个体
      【答案】D
      【解析】
      【详解】A、图中发生了染色体结构变异(易位),由于脱离的小残片最终会丢失,因此细胞中的染色体数目
      也发生改变,A 错误;
      B、由于重接杂合子中只含有一条这样的重接染色体,则 13 号染色体和 17 号染色体及重接染色体都不能正
      第 8页/共 20页
      常配对,因此,重接杂合子在减数分裂过程中只能形成 19 个正常四分体(21-2=19),B 错误;
      C、同时含有两条重接染色体的称为重接纯合子,重接纯合子(产生的配子都含有重接染色体)与染色体正
      常的个体杂交,后代中没有染色体正常的个体,均为重接杂合子,C 错误;
      D、重接杂合子与染色体正常的个体杂交时,由于重接杂合子在减数分裂中,重接染色体既可以与 13 号染
      色体联会,也可与 17 号染色体联会,在减数分裂Ⅰ后期,配对的两条染色体分开,另外一条随机移向细胞
      的一极,所以重接杂合子会产生染色体正常的配子,则后代会出现染色体正常的个体,D 正确。
      故选 D。
      12. 让基因型为 AA 和 aa 的两个二倍体植株杂交,得到 F1,将 F1 植株进一步做如图所示的处理。下列叙述
      错误的是( )
      A. 乙植株的基因型为 AAaa,是人工诱导的四倍体植株
      B. 丙植株进行减数分裂时会联会紊乱,不易产生种子
      C. 甲植株进行连续自交,后代会发生性状分离现象
      D. 选用乙植株的花药进行离体培养,可获得高度不育的单倍体植株
      【答案】D
      【解析】
      【详解】A、F1 是 Aa,经秋水仙素处理染色体加倍,乙植株基因型为 AAaa,是四倍体,A 正确;
      B、丙植株是甲(Aa)和乙(AAaa)杂交后代,丙植株是三倍体,减数分裂时染色体联会紊乱,不能产生
      可育配子,不易产生种子,B 正确;
      C、甲植株是 Aa,连续自交后代会出现性状分离(如 AA、Aa、aa ),C 正确;
      D、F1 花药离体培养得到单倍体,单倍体高度不育(需秋水仙素处理才可育 ),D 错误。
      故选 D。
      13. 下图所示的遗传系谱图中有甲(基因为 A、a)、乙(基因为 B、b)两种遗传病,其中一种为红绿色盲,
      另外一种为尼曼一匹克病 C 型。下列叙述正确的是( )
      第 9页/共 20页
      A. 乙病为尼曼一匹克病 C 型,为常染色体隐性遗传 B. Ⅱ4 和Ⅱ5 基因型相同,均为 AaXBXb
      C. 若Ⅱ3 和Ⅱ4 再生一个孩子,同时患两种病的概率为 1/16 D. Ⅲ9 的色盲基因来自Ⅰ1 的概率是 1/4
      【答案】C
      【解析】
      【分析】红绿色盲为伴 X 染色体隐性遗传病,由图可知,Ⅱ3 和Ⅱ4 正常,Ⅲ9 为女性患者,说明甲病为常
      染色体隐性遗传病,则甲病为尼曼一匹克病 C 型,乙病为伴 X 染色体隐性遗传病。
      【详解】A、红绿色盲为伴 X 染色体隐性遗传病,由图可知,Ⅱ3 和Ⅱ4 正常,Ⅲ10 为女性患者,说明甲病
      为常染色体隐性遗传病,则甲病为尼曼一匹克病 C 型,A 错误;
      B、Ⅱ3 和Ⅱ4 正常,生有患甲病的儿子或患乙病的女儿,说明Ⅱ4 为 AaXBXb,Ⅰ1 和Ⅰ2 正常,生有患甲病
      或患乙病的儿子,说明Ⅰ1 和Ⅰ2 分别为 AaXBY 和 AaXBXb,Ⅱ5 正常,则其为 A_XBX_,B 错误;
      C、Ⅱ3 和Ⅱ4 分别为 AaXBY 和 AaXBXb,再生一个孩子,同时患两种病 aaXbY 的概率为 1/4x1/2x1/2=1/16,
      C 正确;
      D、红绿色盲为伴 X 染色体隐性遗传病,Ⅲ9 的色盲基因来自Ⅱ4,由于Ⅰ2 表现正常,所以Ⅱ4 的色盲基因
      肯定来自Ⅰ1,即来自Ⅰ1 的概率是 1,D 错误。
      故选 C。
      14. 某植物叶片含有对昆虫有毒的香豆素,经紫外线照射后香豆素毒性显著增强。乌凤蝶可以将香豆素降解,
      消除其毒性。织叶蛾能将叶片卷起,取食内部叶片,不会受到毒害。下列叙述错误的是( )
      A. 乌凤蝶进化形成香豆素降解体系,是香豆素对其定向选择的结果
      B. 影响乌凤蝶对香豆素降解能力的基因突变具有不定向性
      C. 为防止取食含有强毒素的部分,织叶蛾采用卷起叶片再摄食的策略
      D. 植物的香豆素防御体系和昆虫的避免被毒杀策略是共同进化的结果
      【答案】C
      【解析】
      【分析】现代生物进化理论的基本观点:种群是生物进化的基本单位,生物进化的实质在于种群基因频率
      第 10页/共 20页
      的改变;突变和基因重组产生生物进化的原材料;自然选择使种群的基因频率发生定向的改变并决定生物
      进化的方向;隔离是新物种形成的必要条件。
      【详解】A、由于基因突变等变异,乌凤蝶中存在对香豆素降解能力强和降解能力弱的个体,香豆素可将降
      解能力强的个体选择并保存下来,故乌凤蝶进化形成香豆素降解体系,是香豆素对其定向选择的结果,A
      正确;
      B、基因突变是不定向的,选择是定向的,B 正确;
      C、分析题意可知,经紫外线照射后香豆素毒性显著增强,织叶蛾能将叶片卷起可减少紫外线引起的香豆素
      含量增加,该行为是香豆素对其进行选择的结果,而非织叶蛾采主动适应环境的结果,C 错误;
      D、共同进化是指 不同物种之间、生物与无机环境之间在相互影响中不断进化和发展,由于任何一个物种
      都不是单独进化的,因此植物的香豆素防御体系和昆虫的避免被毒杀策略是共同进化的结果,D 正确。
      故选 C。
      15. 某岛屿有甲、乙两种蜥蜴,甲蜥蜴以坚硬种子为食,进化出粗壮颌骨;乙蜥蜴以软果为食,颌骨细长。
      研究发现两者的杂种胚胎早期死亡。下列叙述正确的是( )
      A. 岛上两种蜥蜴所有个体所含有的全部基因组成一个基因库
      B. 食物种类的差异是引起甲、乙两种蜥蜴基因库不同的原因之一
      C. 地理隔离和食性分化共同限制了甲、乙两种蜥蜴间的基因交流
      D. 杂种胚胎的产生表明两个种群尚未产生生殖隔离
      【答案】B
      【解析】
      【详解】A、基因库是指一个种群中所有个体所含的全部基因,甲、乙属于不同物种,不能组成同一基因库,
      A 错误;
      B、食物差异导致自然选择方向不同,使基因频率发生定向改变,是两者基因库差异的原因之一,B 正确;
      C、题干未提及地理隔离,两者可能生活在同一区域,限制基因交流的主要是食性分化(生态隔离)和生殖
      隔离,C 错误;
      D、杂种胚胎早期死亡属于合子后隔离,表明已存在生殖隔离,D 错误。
      故选 B。
      16. 下表中有关人体内环境的成分归类及实例,正确的是( )
      选项 内环境成分类型 实例
      第 11页/共 20页
      A 缓冲物质类 乳酸、H2CO3 等
      B 营养小分子类 麦芽糖、氨基酸等
      C 有机大分子类 DNA 聚合酶、RNA 聚合酶等
      D 代谢废物类 尿酸、CO2 等
      A. A B. B C. C D. D
      【答案】D
      【解析】
      【详解】A、缓冲物质类通常指维持 pH 稳定的物质,如 HCO₃⁻/H₂CO₃、HPO₄²⁻/H₂PO₄⁻。乳酸是细胞无氧呼
      吸产生的代谢废物,会进入内环境,但本身不属于缓冲物质,而是被缓冲的物质。H₂CO₃属于缓冲物质,但
      实例中“乳酸”不符合缓冲物质类,A 错误;
      B、营养小分子类包括葡萄糖、氨基酸等。麦芽糖是二糖,需在消化道分解为单糖后才能被吸收进入内环境,
      因此麦芽糖不属于内环境成分,B 错误;
      C、有机大分子类如酶应存在于细胞内或分泌到细胞外(如消化酶)。DNA 聚合酶、RNA 聚合酶均为胞内
      酶,不可能出现在内环境中,C 错误;
      D、代谢废物类包括 CO₂、尿素、尿酸等。CO₂通过细胞呼吸产生并进入内环境,尿酸是蛋白质代谢产物,
      均属于内环境成分,D 正确。
      故选 D。
      17. 内环境的稳态是机体进行正常生命活动的基础,下图甲是内环境的结构图,其中①②③④分别代表体液
      中的不同成分,下图乙表示体液中这几种成分相互之间进行物质交换的关系,下列叙述正确的是( )
      A. 图甲中的①②③④分别代表图乙中的 A、B、C、D
      B. B 中的大分子蛋白质可以流到 C 中
      C. 图甲①中的蛋白质含量最多
      D. 图甲中③④处的氧分压和二氧化碳分压大小关系应该分别是③>④ 和 ③

      相关试卷 更多

      资料下载及使用帮助
      版权申诉
      • 1.电子资料成功下载后不支持退换,如发现资料有内容错误问题请联系客服,如若属实,我们会补偿您的损失
      • 2.压缩包下载后请先用软件解压,再使用对应软件打开;软件版本较低时请及时更新
      • 3.资料下载成功后可在60天以内免费重复下载
      版权申诉
      若您为此资料的原创作者,认为该资料内容侵犯了您的知识产权,请扫码添加我们的相关工作人员,我们尽可能的保护您的合法权益。
      入驻教习网,可获得资源免费推广曝光,还可获得多重现金奖励,申请 精品资源制作, 工作室入驻。
      版权申诉二维码
      月考专区
      • 精品推荐
      • 所属专辑8份
      欢迎来到教习网
      • 900万优选资源,让备课更轻松
      • 600万优选试题,支持自由组卷
      • 高质量可编辑,日均更新2000+
      • 百万教师选择,专业更值得信赖
      微信扫码注册
      手机号注册
      手机号码

      手机号格式错误

      手机验证码 获取验证码 获取验证码

      手机验证码已经成功发送,5分钟内有效

      设置密码

      6-20个字符,数字、字母或符号

      注册即视为同意教习网「注册协议」「隐私条款」
      QQ注册
      手机号注册
      微信注册

      注册成功

      返回
      顶部
      学业水平 高考一轮 高考二轮 高考真题 精选专题 初中月考 教师福利
      添加客服微信 获取1对1服务
      微信扫描添加客服
      Baidu
      map