





河北省石家庄市第一中学2025-2026学年高三上学期9月摸底考试地理试题
展开 这是一份河北省石家庄市第一中学2025-2026学年高三上学期9月摸底考试地理试题,文件包含精品解析河北省石家庄市第一中学2025-2026学年高三上学期9月月考地理试题原卷版docx、精品解析河北省石家庄市第一中学2025-2026学年高三上学期9月月考地理试题解析版docx等2份试卷配套教学资源,其中试卷共21页, 欢迎下载使用。
注意事项:
1.答题前,先将自己的姓名、准考证号填写在答题卡上,并将准考证号条形码粘贴在答题卡上的指定位置。
2.选择题的作答:选出每小题答案后,用2B铅笔把答额卡上对应题目的答案标号涂黑。写在试题卷、草稿纸和答题卡上的非答题区域均无效。
3.非选择题的作答:用签字笔直接写在答题卡上对应的答题区域内。写在试题卷、草稿纸和答题卡上的非答题区域均无效;考试结束后,请将本试题卷和答题卡一并上交。
一、选择题:本题共16小题,每小题3分,共45分。在每个小题给出的四个选项中,只有一项是符合题目要求的。
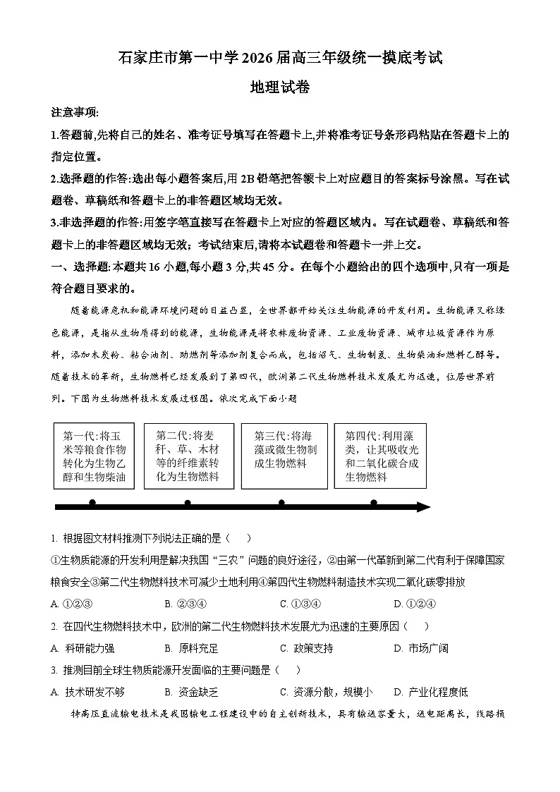
随着能源危机和能源环境问题的日益凸显,全世界都开始关注生物能源的开发利用。生物能源又称绿色能源,是指从生物质得到的能源,生物能源是将农林废物资源、工业废物资源、城市垃圾资源作为原料,添加木炭粉、粘合油剂、助燃剂等添加剂复合而成,包括沼气、生物制氢、生物柴油和燃料乙醇等。随着技术的革新,生物燃料已经发展到了第四代,欧洲第二代生物燃料技术发展尤为迅速,位居世界前列。下图为生物燃料技术发展过程图。依次完成下面小题
1. 根据图文材料推测下列说法正确的是( )
①生物质能源的开发利用是解决我国“三农”问题的良好途径,②由第一代革新到第二代有利于保障国家粮食安全③第二代生物燃料技术可减少土地利用④第四代生物燃料制造技术实现二氧化碳零排放
A. ①②③B. ②③④C. ①③④D. ①②④
2. 在四代生物燃料技术中,欧洲的第二代生物燃料技术发展尤为迅速的主要原因( )
A. 科研能力强B. 原料充足C. 政策支持D. 市场广阔
3. 推测目前全球生物质能源开发面临的主要问题是( )
A. 技术研发不够B. 资金缺乏C. 资源分散,规模小D. 产业化程度低
特高压直流输电技术是我国输电工程建设中的自主创新技术,具有输送容量大,送电距离长,线路损耗低的特点。巴西电力输送的大动脉——美丽山输电工程是我国在海外首个独立投资、建设和运营的特高压直流输电项目,输电线路总长超过2500千米,跨越巴西5个州81个城市。下图示意巴西美丽山特高压直流输电工程线路。据此完成下面小题。
4. 美丽山特高压直流输电工程输送的电力最可能来自于( )
A. 水力发电B. 风力发电C. 地热发电D. 太阳能发电
5. 巴西建设美丽山特高压直流输电工程的根本原因是( )
A. 中国输电技术先进B. 巴西电力资源禀赋好
C. 中国建设成本低廉D. 巴西能源供需不平衡
6. 巴西美丽山输电工程的建设,能够( )
A. 大幅度降低居民用电价格B. 改善沿线地区的大气质量
C. 改善亚马孙雨林生态环境D. 带动劳动密集型产业发展
融雪漏斗是指积雪在消融时,以植物主干为中心先开始融化,形成的漏斗状融洞。融雪漏斗的形成与土壤中有机质含量相关,土壤有机质含量的增加,土壤的保温能力也随之提高。下图为我国某地的胡杨树周围融雪漏斗地表形状图,融雪漏斗的延伸方向与林冠的生长方向相同。据此完成下面小题。
7. 林冠生长方向与风向息息相关,推测该地的盛行风向为( )
A. 西北风B. 东北风C. 东南风D. 西南风
8. 林冠下比林冠外开始融雪时间更早的原因是( )
A. 日照时间长B. 枯枝落叶多C. 风力侵蚀强D. 积雪厚度小
9. 早春季节,融雪漏斗形成,会导致胡杨树主干周围( )
A. 虫害概率减小B. 地下水位下降C. 植被数量增加D. 积雪厚度变大
控制农业源氮磷排放是实现水环境质量和现代农业可持续发展的基本保证。南方农田氮磷流失治理集成技术,即源头减量、过程拦截、养分再利用和末端修复。如图是该农田氮磷流失治理技术示意图,据图完成问题。
10. 氮磷流失治理技术中( )
A. 过程拦截主要在农田排水中进行B. 源头减量技术使农业产量降低
C. 养分再利用主要是施用农家肥D. 末端修复可将氮磷彻底清除
11. 加大农业科技投入主要是为了( )
①保持产量②提高品质③丰富食物种类④改善环境
A. ①②B. ②③C. ③④D. ①④
美国本土由东到西包括西五区至西八区4个时区,这4个时区分别采用本时区的区时作为标准时间, 自东向西依次称为东部时间、中部时间、山地时间和太平洋时间。美国当地时间2024年4月8日下午发生了一次壮观的日全食,月球本影扫过的全食带穿过美国15个州。下图示意全食带在美国境内分布图和现场景观,据此完成下面小题。
12. 日全食发生时,人们看到的天空并不会像普通的夜晚那样完全黑暗,主要原因是( )
A. 月面对阳光的反射作用B. 月球无法完全遮挡太阳
C. 地面对阳光的吸收作用D. 大气对阳光的散射作用
13. 据图判断月球本影的移动方向和扫过美国的时长分别为( )
A 自西南向东北 约一个小时B. 自西南向东北 约两个小时
C. 自东北向西南 约一个小时D. 自东北向西南 约两个小时
白水江发源于岷山山脉东麓,上游位于四川省北部高原,下游位于甘肃省南部文县山林区,属于嘉陵江二级支流,白龙江一级支流。白水江长295.6km,流域面积8257.15k㎡,水能资源丰富。下图示意白水江流域地理位置。据此完成下面小题。
14. 白水江流域水能资源丰富主要原因是( )
①降水量丰富②支流对称分布③坡陡流急④流域面积大
A. ①②B. ①③C. ②④D. ③④
15. 白水江流域梯级开发建设大坝后,大坝上游地区( )
A. 河流水质改善B. 河床侵蚀增强C. 地质灾害减少D. 昼夜温差变小
16. 白水江流域( )
A. 地貌类型单一B. 植被稀少,夏秋多雨
C. 耕作条件较好D. 气候的垂直分异显著
二、非选择题:本题共3小题,共52分。
17. 阅读图文材料,完成下列要求。
东京都市圈包括东京中心城区及外围地区。20世纪70年代以后,日本政府推行疏解政策,城市功能和人口从东京中心城区向外围地区分散。2000年,颁布相关法规,进一步促使大型商业设施(大型购物中心和网购物流中心等)在东京都市圈外围地区开设,然而由于经济长期低迷,东京中心城区的活力下降。为了扭转这种趋势,东京通过改善基础设施、减少土地利用限制等措施,促进大型购物中心在中心城区再集聚,如图示意2019年东京都市圈大型商业设施的分布。
(1)指出2000年前后东京都市圈大型购物中心分布的变化特点。
(2)说明交通布局对东京都市圈大型购物中心分布的有利影响。
(3)指出东京都市圈网购物流中心的分布特点,并说明原因。
(4)说明大型购物中心向东京中心城区再集聚的有利条件。
18. 阅读图文材料,完成下列要求。
阿牙克库木湖位于新疆东南部,阿尔金山与昆仑山之间库木库里盆地东部低洼处。湖面面积约900k㎡,高程为3870m。阿牙克库木湖流域属于高原干旱气候区,区内气候干旱寒冷,极端低温可达-37℃,几乎终年无夏,年降水量100~200mm,气候恶劣,周边大部分区域至今无人居住。受全球变暖影响,湖泊近年来变化显著。下图为“1995—2015年阿牙克库木湖面积时空变化图”。
(1)说明阿牙克库木湖为咸水湖的主要原因。
(2)推测阿牙克库木湖东西两侧湖床的差异,并说明理由。
(3)有专家认为,受全球变暖影响,未来阿牙克库木湖的湖水水量将会下降,你是否赞同?请表明观点并说明理由。
19. 阅读材料,回答问题。
加拿大西北部的斯莱姆斯河和阿尔塞克河均发源于卡斯卡沃什冰川,前者向北流淌注入育空河,最终流入白令海,后者向南流注入阿拉斯加湾。由于全球变暖,2016年5月底原本流入斯莱姆斯湖的冰川融水突然改道,沿着冰川末端的峡谷东流入卡斯卡沃什湖,最终流入阿尔塞克河,这一现象被称为“河流袭夺”。“河流袭夺”致使斯莱姆斯河水位急剧下降,由3公尺急降至仅及脚掌。下图示意卡斯卡沃什冰川的变化及附近河流水系分布情况。
(1)分析可能导致斯莱姆斯河水位急剧下降的原因。
(2)推测斯莱姆斯河被袭夺的条件。
(3)简述斯莱姆斯河水位急剧下降对该流域自然环境影响。
相关试卷 更多
- 1.电子资料成功下载后不支持退换,如发现资料有内容错误问题请联系客服,如若属实,我们会补偿您的损失
- 2.压缩包下载后请先用软件解压,再使用对应软件打开;软件版本较低时请及时更新
- 3.资料下载成功后可在60天以内免费重复下载
免费领取教师福利 





