河南省南阳市第一中学2025-2026学年高一上学期第一次月考生物试题(Word版附答案)
展开
这是一份河南省南阳市第一中学2025-2026学年高一上学期第一次月考生物试题(Word版附答案),共12页。试卷主要包含了单选题,解答题,实验题等内容,欢迎下载使用。
一、单选题
1.美国细胞生物学家威尔逊曾经说过:“每一个生物科学问题的答案都必须在细胞中寻找。”他得出这一结论的理由最可能是( )
A.细胞内能发生一切生命活动
B.各种生物的生命活动是在细胞内或在细胞参与下完成的
C.有些生物是由一个细胞构成的
D.细胞是一切生物体结构和功能的基本单位
2.归纳法指由一系列具体事实推出一般结论的思维方法。下列有关归纳法的叙述,正确的是( )
A.观察多种病毒,得出所有病毒都没有细胞结构,这运用了完全归纳法
B.细胞学说的建立运用了不完全归纳法,所以结论是不可信的
C.根据人的骨骼肌细胞具有细胞核得出人的细胞都有细胞核的结论不完全可信
D.科学研究需要严谨的论证,所以科学研究中经常使用的是完全归纳法
3.关于细胞学说的建立过程及内容要点,叙述正确的有几项( )
①细胞学说揭示了细胞的多样性和生物体结构的统一性
②细胞是一个有机体,一切动植物都由细胞和细胞产物发育而来,并由细胞所构成
③施莱登和施旺是细胞学说的主要建立者
④细胞学说使人们认识到真核生物和原核生物有共同的结构基础
⑤列文虎克发现并命名了细胞
⑥细胞学说的建立需要观察和归纳概括的结合
⑦细胞学说的建立,标志着生物学研究从细胞水平进入了分子水平
⑧细胞学说的建立开启了人们利用显微镜观察细胞的科学实践活动
A.2项B.4项C.5项D.6项
4.下列事实或证据不支持细胞是生命活动基本单位的是( )
A.熊猫的发育离不开细胞的分裂和分化
B.离体的线粒体在一定条件下能产生CO2
C.变形虫能进行运动和分裂
D.缩手反射需要不同的神经元共同参与完成
5.下列关于生命系统结构层次的叙述,正确的是( )
A.一个大肠杆菌既属于细胞层次,也属于个体层次B.一个鱼塘中所有的动植物形成群落
C.生命系统的结构层次中没有非生物部分D.血液在动物体内属于器官
6.根据生命系统的结构层次相关内容,下列叙述错误的是( )
A.上述图片中属于生命系统最基本的层次的只有①
B.“一块骨骼肌”与上述图片中②所属结构层次相同
C.从生命系统的结构层次来看,一个湖泊中所有的④构成一个种群
D.池塘中的水、阳光等环境因素属于生命系统的一部分
7.下列组合中,依次属于种群、群落和生态系统的一组是( )
①生活在山洼草丛中的昆虫②鄂州洋澜湖③酿制葡萄酒时发酵罐中的酵母菌④一片果园中的全部生物
A.①④②B.②③④C.③②①D.③④②
8.用显微镜观察细胞结构时,下列说法错误的是( )
A.在用显微镜观察切片时,先用低倍镜再换用高倍镜的原因是低倍镜观察视野大,易找到所要观察的目标
B.在低倍镜下观察一个植物细胞时,在视野的右上方有一结构因太小看不清,此时应换上高倍镜,用细准焦螺旋调节即可
C.在从低倍镜换上高倍镜后,视野将变暗,如因太暗而影响观察时应开大光圈和将反光镜由平面换成凹面。
D.视野中有异物,转动目镜发现异物不动,移动装片也不动,则异物可能在物镜上
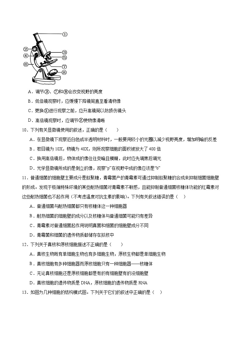
9.如图是显微镜结构示意图。下列叙述正确的是( )
A.调节③、⑦和⑧会改变视野的亮度
B.低倍镜观察时,应缓慢下降镜筒直至看清物像
C.更换⑤进行观察之前,应升高镜筒以防损伤镜头
D.高倍镜观察时,应调节②使物像清晰
10.下列有关显微镜使用的叙述,正确的是( )
A.在显微镜下观察近白色或半透明材料时,一般要用较小的光圈以减少视野亮度,增加明暗的反差
B.若目镜为10X,物镜为40X,则所观察细胞的面积被放大了400倍
C.换用高倍镜后,物体成的像往往变暗且模糊,此时应先调焦后调光
D.光学显微镜所成的是倒立的像,观察“p”在视野中成的像应该是“b”
11.普通细菌的细胞壁主要成分是肽聚糖,青霉菌产的青霉素可通过抑制肽聚糖的合成来抑制细菌细胞壁的形成。发现于极端特殊环境的某些耐热细菌对青霉素不敏感,且能抑制普通细菌核糖体功能的红霉素对这些耐热细菌也不起作用(不考虑温度对抗生素的影响)。下列有关叙述错误的是( )
A.普通细菌与耐热细菌都只有核糖体这一种细胞器
B.耐热细菌的细胞壁的成分以及核糖体与普通细菌可能均有差异
C.青霉素对普通细菌起作用说明真菌和细菌的细胞壁成分不同
D.青霉菌和细菌的遗传物质都储存在拟核中
12.下列关于真核和原核细胞描述不正确的是( )
A.真核生物既有单细胞生物也有多细胞生物,原核生物都是单细胞生物
B.真核细胞有多种细胞器而原核细胞只有一种细胞器——核糖体
C.无论真核细胞还是原核细胞都是有的有细胞壁有的没细胞壁
D.真核细胞的遗传物质是DNA,原核细胞的遗传物质是RNA
13.如图为几种细胞的结构模式图。下列关于它们的叙述中正确的是( )
A.甲细胞的染色体在拟核区域
B.肺炎支原体与甲的结构相同,都是单细胞原核生物
C.乙和丙细胞中都有叶绿体,都可以进行光合作用
D.图示四种细胞具有相似的细胞膜、细胞质
14.为确定某水体发生的水华是由蓝细菌而非绿藻引起的(不考虑水面其他生物),下列能作为判断依据的是( )
A.没有由核膜包被的细胞核B.含有叶绿素能进行光合作用
C.具有细胞壁和核糖体D.含有遗传物质能传递遗传信息
15.如图是对噬菌体、蓝细菌、变形虫和衣藻四种生物按不同的分类依据分成的四组,下列说法错误的是( )
A.甲组中的生物都有蛋白质
B.甲与乙的分类依据可以是有无叶绿体
C.丙与丁的分类依据可以是有无染色体
D.丁组中的生物细胞中都具有核膜
16.在某名贵花卉培养液中,除了水、必需的微量元素、NH、PO外(由空气提供CO2),还必需的大量元素是( )
A.C、H、O、N、PB.K、Ca、Mg、S
C.Mn、M、Cu、ZnD.K、Ca、Mg、Fe
17.在利用无土栽培法培养一些名贵花卉时,培养液中添加了多种必需化学元素。其配方如下表所示,其中植物根细胞吸收最少的离子是( )
A.NH4+B.Mg2+C.Zn2+D.Ca2+
18.如图是活细胞中三种元素含量或三种化合物的扇形图,下表是几种细胞中六种大量元素的百分比含量。下列叙述错误的是( )
A.若扇形图代表化合物的含量,则甲、乙分别代表水和蛋白质
B.若扇形图代表元素的含量,则甲、乙、丙分别代表C、O、H三种元素
C.由表中数据可以看出,在玉米细胞(干重)中所占比例明显高于人细胞(干重)中的元素是O,发生这种差异的一个主要原因是组成玉米细胞的化合物中糖类较多
D.组成生物界和非生物界、不同物种之间的化学元素在含量上相差很大,说明元素组成具有一定的差异性
19.用碘液、苏丹Ⅲ染液和双缩脲试剂测得甲、乙、丙三种植物的干种子中三大类有机物颜色反应如下表,其中“+”的数量代表颜色反应深浅程度,下列有关说法不正确的是( )
A.乙种子中主要含蛋白质
B.碘液、苏丹Ⅲ染液、双缩脲试剂与相应物质发生的颜色反应分别是蓝色、橘黄色、紫色
C.在观察颜色时有可能用到光学显微镜
D.这三种试剂的使用均不需要水浴加热
20.以下关于实验的描述中,错误的是( )
A.雪梨中有丰富的糖,可用作还原糖鉴定的材料
B.西瓜汁中虽然含有丰富的葡萄糖和果糖,也不能用作还原糖鉴定的替代材料
C.双缩脲试剂和斐林试剂,使用的化学试剂化学成分一样,但浓度不完全相同
D.在稀释的蛋清液中加入双缩脲试剂,振荡摇匀,加热后可看到溶液变为紫色
21.下列关于“可溶性还原糖、蛋白质和脂肪鉴定”实验的叙述,正确的是( )
A.常用番茄、苹果等组织样液作为鉴定植物组织内还原糖的实验材料
B.脂肪鉴定中观察花生子叶切片细胞间不可能出现橘黄色小颗粒
C.脂肪鉴定中质量分数为70%的酒精是为了溶解组织中的油脂
D.蛋白质鉴定中加入的0.1g/mLNaOH溶液可为反应提供碱性环境
22.油菜种子成熟过程中部分有机物的变化如图所示,将不同成熟阶段的种子匀浆后检测,结果正确的是( )
A.AB.BC.CD.D
23.如图为对刚收获的种子所做的一系列处理,据图分析有关说法不正确的是( )
A.②不能够萌发形成幼苗
B.③在生物体内主要以化合物的形式存在
C.④和⑤是同一种物质,但是在细胞中存在形式和含量不同
D.①通过浸泡可以增加自由水含量,有利于种子萌发
24.黑龙江省作为中国最北的茶叶产区,黑龙江茶叶以其独特的风味和品质赢得了消费者的青睐。下列关于茶叶的叙述正确的是( )
A.采摘的新鲜茶叶的细胞中含量最多的元素是C
B.茶叶和人体所含元素种类大体相同,但含量有差异
C.制作好的成品茶比新鲜茶叶结合水/自由水的比值低
D.采摘的新鲜茶叶中含有微量元素S
25.研究发现用不含Ca2+和K+的生理盐水灌注离体蛙心时,蛙心收缩不能维持;用含有少量Ca2+和K+的生理盐水灌注离体蛙心时,心脏能持续跳动数小时。这说明Ca2+和K+( )
A.是细胞中的大量元素
B.对维持血浆的正常渗透压有重要作用
C.对维持生物体正常生命活动有重要作用
D.为蛙心脏的持续跳动直接提供能量
26.水是生命之源,细胞的生命活动离不开水。下列关于水分子的叙述错误的是( )
A.水分子的空间结构及电子的不对称分布,使水分子成为一个极性分子
B.带有正电荷或负电荷的离子、分子都容易与水结合,因此水是良好的溶剂
C.氢键形成后不容易发生断裂,因此水在常温下能保持液态,具有流动性
D.由于氢键的存在,使水具有较高的比热容,利于维持生命系统稳定
27.植物在越冬时,细胞内的生理代谢会发生改变以提高抗寒能力。下图表示某种植物在不同时期含水量变化,正确的是( )
A.活细胞中含量最多的化合物是蛋白质
B.10~12月,植物的自由水与结合水含量的比值逐渐增大
C.农民晒种时小麦种子失去的主要是以结合水的形式存在于细胞中的水
D.植物的抗寒能力的大小与结合水与自由水的比值呈正相关
28.耐逆性是指植物受到逆境胁迫时,通过代谢反应来阻止、降低或修复由逆境造成的损伤,使其仍保持正常生命活动的能力。下列不属于植物耐逆性表现的是( )
A.一些苔藓植物,在极度干旱的环境中代谢缓慢,但仍能存活
B.在干旱或盐渍等环境下,细胞会通过失去一些水分,使结合水的含量相对提高
C.当有水时,有些沙漠植物会迅速发芽,完成生长、发育到开花结果的生命历程
D.在低温胁迫下,植物细胞含水量减少,细胞汁液浓度增大,冰点降低
29.下列关于细胞中无机化合物的叙述,正确的是( )
A.组成细胞的化学元素多以化合物形式存在,对维持生命活动有重要作用
B.水是细胞中的能源物质
C.人体血液中钙离子含量过多会引起抽搐
D.生物体处在不同的发育期,含水量基本一样
30.下列有关生命的说法错误的是( )
A.无机盐必须保持一定的量才可能维持细胞的酸碱平衡
B.最原始的生命是病毒
C.Fe2+是血红蛋白及某些含铁酶类的成分
D.摄入盐过多对人类健康的危害很大,但不是所有人群都适合低盐饮食,某些疾病患者可能要维持相当水平的盐摄入
二、解答题
31.如图是显微镜下观察到的几种细胞或组织图像(D中细胞取自猪的血液),请据图回答:
(1)材料中各种生物形态差别很大,从结构来看,它们与病毒的最大区别是 。不能用普通培养基成功培育出病毒的理由是 。
(2)上图中能引起湖泊水华现象的主要是 (填字母)。其因为含有 ,能进行光合作用,但其在分类上属于原核生物,判断依据是 。
(3)衣藻与B细胞结构的统一性表现在都具有 。
(4)从生命系统的结构来分析,下列结构中属于器官层次的有 ,属于群落的有 。
①受精卵
②树叶
③市场上卖的一个西瓜
④人的皮肤
⑤红细胞
⑥植物的形成层
⑦一个酵母菌
⑧洗墨池中的所有鱼
⑨某山上的所有生物
⑩一片森林
⑪一个池塘
⑫一只小白鼠
⑬某农场的所有水稻
32.下图图1是显微镜的一些镜头;图2是同一标本在不同倍数下观察到的细胞图像;请根据所学知识回答下列问题。
(1)图1中代表目镜的是 (填标号),要使放大倍数最小,显微镜的目镜、物镜及其与玻片间距离的组合应为 (填标号)。
(2)图2中细胞图像放大倍数最小的是 (填字母)。若要将B视野中标号为X的细胞移到视野中央,应将玻片向 方向移动。
(3)若在低倍镜下发现有一异物,当移动目镜时,异物不动,转换高倍镜后,异物仍可观察到,此异物可能存在于______(填编号)。
A.物镜上B.目镜上C.装片上D.反光镜上
(4)用显微镜观察某标本时,已知目镜的放大倍数为10×,物镜的放大倍数为40×,则物像的放大倍数为 。调换高倍镜后,物像模糊不清,这时应调节 。
(5)细胞内的细胞质并不是静止的,而是在不断地流动着,其方式多数呈环形流动。若在显微镜下观察到一个细胞的细胞质沿顺时针方向流动,则实际的流动方向应为 。
(6)若左图表示在目镜为10×、物镜为10×的显微镜下观察到的乙生物细胞。根据显微镜成像特点,说明产生右图视野所进行的操作可能是 。
33.种子在黑暗中萌发成幼苗,下表是种子经过处理后测得的数据,请回答下列问题:
(1)种子未经处理时含量最多的化合物是 ,含量最多的有机化合物是 。
(2)水在细胞中以两种形式存在,植物入冬后, 比值升高,抗逆能力增强。
(3)种子燃烧后留下灰分,这些灰分主要是 。
(4)若该种子为黄豆,鉴定黄豆组织中存在蛋白质时,应向豆浆中加入双缩脲试剂。使用时,要先加A液质量浓度为0.1g/mL的NaOH溶液1mL,再加B液 溶液4滴。
(5)如果将晒过的种子再用火烤,失去的主要是 水。
(6)血液凝固时, 水变成 水,说明 。
34.根据检测生物组织中还原糖、脂肪和蛋白质的实验,回答下列问题:
(1)一般选用苹果、梨作为还原糖检测的生物材料,而不选择甘蔗汁,原因是 。
(2)鉴定成熟苹果果肉中存在还原糖所用的试剂是 ,该试剂使用时的注意事项有 (至少写出两点)。该试剂与细胞内还原糖发生作用,能观察试管中的颜色变化顺序为 。
(3)鉴定花生子叶中存在脂肪的实验中要使用 的酒精,作用是 。
三、实验题
35.郑板桥有诗云:“东北人参凤阳梨,难及潍县萝卜皮。”潍县青萝卜甜脆多汁,稍有辣味,膳食纤维丰富,具有较高的营养价值和保健功能。请回答下列问题:
(1)青萝卜甜脆多汁,是由于含水量较高,糖等多种物质溶解于水中。水在细胞内的作用除了作为良好溶剂,还有哪些?(至少写出2点) 。
(2)无机盐在青萝卜细胞内含量很少,但是作用很大。青萝卜根系从土壤中吸收的镁是构成叶绿素的元素,P是构成核酸和磷脂的元素,这体现了无机盐具有的功能是 。
(3)为了证明“胡萝卜植株生长发育需要镁”,请你根据下列相关材料回答问题并完成该实验设计。材料用具:胡萝卜幼苗、完全培养液、缺镁的完全培养液、500mL广口瓶两只、量筒等。
实验原理:镁是植物合成叶绿素的重要成分,植物缺镁时该物质不能合成,植物叶会失绿变黄。
实验步骤:
①取两只广口瓶,编号甲、乙;
②在甲瓶加入200mL的完全培养液,向乙瓶中加入等量的 ;
③在甲和乙中放置长势良好、数量相同的胡萝卜幼苗,置于相同且适宜环境下培养;
④一段时间后,观察幼苗的发育状况。
预期实验结果:甲组幼苗 ,乙组幼苗 。
31.(1) 具有细胞结构 病毒没有细胞结构,不能在普通培养基上生存
(2) B 藻蓝素、叶绿素 无以核膜为界限的细胞核
(3)细胞壁、细胞膜、细胞质,储存遗传物质的场所(都有遗传物质集中存在的区域)
(4) ②③④ ⑨
32.(1) ①② ①④⑥
(2) D 左下方
(3)C
(4) 400 细准焦螺旋
(5)顺时针
(6)转动转换器换用40×高倍物镜(答出40倍物镜或高倍物镜即可)
33.(1) 水 蛋白质
(2)结合水/自由水
(3)无机盐
(4)质量浓度为0.01g/mLCuSO4
(5)结合
(6) 自由 结合 自由水可以转化为结合水
34.(1)苹果、梨还原糖含量高,而甘蔗中非还原糖蔗糖含量高
(2) 斐林试剂 现配现用,先等量混匀再加入,需水浴加热(写出两点即可) 浅蓝色→棕色→砖红色沉淀(棕色答或不答均可)
(3) 体积分数为50% 洗去浮色
35.(1)①结合水是细胞结构的重要组成部分②细胞内许多生物化学反应需要水的参与③多细胞生物体的绝大多数细胞,必须浸润在以水为基础的液体环境④水可以运送营养物质和代谢废物(答出任意两点即可)
(2)一些无机盐是细胞内复杂化合物的重要组成成分
(3) 缺Mg完全培养液 发育正常 (叶片)变黄离子
NH4+
K+
Mg2+
SO42-
Zn2+
PO43-
Ca2+
浓度(ml/L)
2
1
0.25
1.2
1
1
0.8
元素
O
C
H
N
P
S
玉米细胞(干重)
44.43
43.57
6.24
1.46
0.20
0.17
人细胞(干重)
14.62
55.99
7.46
9.33
3.11
0.78
人活细胞
65.00
18.00
10.00
3.00
1.40
0.30
试剂种类
碘液
苏丹Ⅲ染液
双缩脲试剂
甲
++++
++
+
乙
++
++++
++
丙
+
++
++++
选项
取样时间
检测试剂
检测结果
A
第10天
斐林试剂
不显色
B
第20天
双缩脲试剂
不显色
C
第30天
苏丹Ⅲ试剂
橘黄色
D
第40天
碘液
蓝色
处理方法
质量/g
种子
幼苗
鲜重
直接称重
160
750
干重
70℃,72h
138
116
灰分
550℃,16h
2
2
题号
1
2
3
4
5
6
7
8
9
10
答案
B
C
A
B
A
A
D
B
A
A
题号
11
12
13
14
15
16
17
18
19
20
答案
D
D
D
A
B
B
C
B
A
D
题号
21
22
23
24
25
26
27
28
29
30
答案
D
C
B
B
C
C
D
C
A
B
相关试卷
这是一份生物-河南省实验中学2025-2026学年高一上学期第一次月考试题及答案,共10页。
这是一份河北省定州中学2025-2026学年高一上学期第一次月考生物试题(Word版附解析),文件包含河北省定州中学2025-2026学年高一上学期第一次月考生物试题Word版含解析docx、河北省定州中学2025-2026学年高一上学期第一次月考生物试题Word版无答案docx等2份试卷配套教学资源,其中试卷共36页, 欢迎下载使用。
这是一份河南省南阳市第一中学校2025-2026学年高一上学期第一次月考生物学试题(有解析)含答案解析,文件包含河南省南阳市第一中学校2025-2026学年高一上学期第一次月考生物学试题docx、河南省南阳市第一中学校2025-2026学年高一上学期第一次月考生物学试题pdf、高一月考一生物答案pdf等3份试卷配套教学资源,其中试卷共13页, 欢迎下载使用。
相关试卷 更多
- 1.电子资料成功下载后不支持退换,如发现资料有内容错误问题请联系客服,如若属实,我们会补偿您的损失
- 2.压缩包下载后请先用软件解压,再使用对应软件打开;软件版本较低时请及时更新
- 3.资料下载成功后可在60天以内免费重复下载
免费领取教师福利

