搜索
      上传资料 赚现金

      2026玉溪一中高三上学期适应性测试(四)生物含答案

      • 869.8 KB
      • 2025-09-25 07:05:52
      • 27
      • 0
      • 高三月考试卷
      加入资料篮
      立即下载
      2026玉溪一中高三上学期适应性测试(四)生物含答案第1页
      1/12
      2026玉溪一中高三上学期适应性测试(四)生物含答案第2页
      2/12
      2026玉溪一中高三上学期适应性测试(四)生物含答案第3页
      3/12
      还剩9页未读, 继续阅读

      2026玉溪一中高三上学期适应性测试(四)生物含答案

      展开

      这是一份2026玉溪一中高三上学期适应性测试(四)生物含答案,共12页。试卷主要包含了 玉米籽粒糊粉层有色为显性等内容,欢迎下载使用。
      玉溪一中2025—2026学年上学期高三适应性测试(四)
      生物学
      注意事项:
      1.答卷前,考生务必用黑色碳素笔将自己的姓名、准考证号、考场号、座位号填写在答题卡上,并认真核准条形码上的姓名、准考证号、考场号、座位号及科目,在规定的位置贴好条形码。
      2.回答选择题时,选出每小题答案后,用2B铅笔把答题卡上对应题目的答案标号涂黑。如需改动,用橡皮擦干净后,再选涂其他答案标号。回答非选择题时,用黑色碳素笔将答案写在答题卡上。写在本试卷上无效。
      3.考试结束后,将本试卷和答题卡一并交回。
      一、选择题:本题共16小题,每小题3分,共48分。在每小题给出的四个选项中,只有一项是符合题目要求的。
      1. 组成细胞的各种元素大多以化合物的形式存在,如水、蛋白质、核酸、糖类、脂质等;其中蛋白质是生命活动的主要承担者,而核酸是细胞内携带遗传信息的物质,它在生物体的遗传、变异和蛋白质的生物合成中具有极其重要的作用。下列有关蛋白质与核酸的叙述中正确的是
      A.核糖体中存在酶能降低某些细胞代谢所需的活化能
      B.蛋白质和tRNA的空间结构与氢键无关
      C.皮肤表面涂抹的胶原蛋白可被直接吸收
      D.酵母菌通过拟核区的环状DNA控制代谢过程
      2. 研究者改造蓝细菌和酵母菌,使蓝细菌成为酵母细胞的内共生体。改造后的酵母菌在光照条件下,能在无碳培养基中繁殖15~20代。下列叙述错误的是
      A.蓝细菌的遗传信息储存在脱氧核糖核酸中
      B.蓝细菌和酵母菌都依赖线粒体进行有氧呼吸
      C.内共生的蓝细菌可以为酵母菌提供能源物质
      D.该研究为叶绿体的内共生起源提供了证据
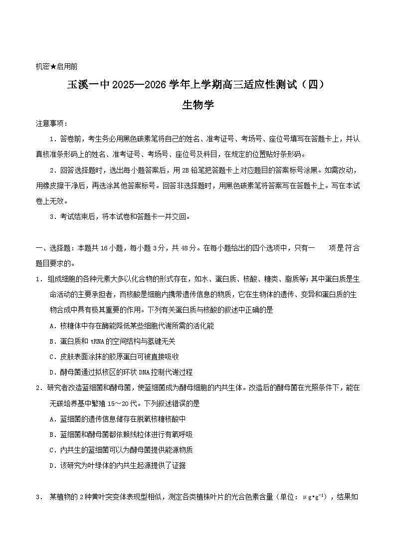
      3. 某植物的2种黄叶突变体表现型相似,测定各类植株叶片的光合色素含量(单位:μg•g-1),结果如表。下列有关叙述正确的是
      A.两种突变体的出现增加了物种多样性
      B.突变体2比突变体1吸收红光的能力更强
      C.两种突变体的光合色素含量差异,是由不同基因的突变所致
      D.叶绿素与类胡萝卜素的比值大幅下降可导致突变体的叶片呈黄色
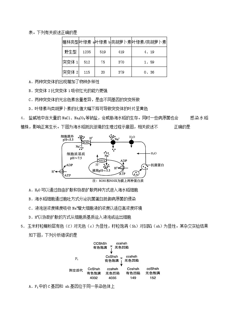
      4. 盐碱地中含大量的NaCl、Na2CO3等钠盐,会威胁海水稻的生存。同时一些病原菌也会 感染水稻植株,影响正常生长。下图为海水稻抵抗逆境的生理过程示意图,相关叙述不 正确的是

      A.H2O可以通过自由扩散和协助扩散两种方式进入海水稻细胞
      B.海水稻细胞通过胞吐方式分泌抗菌蛋白抵御病原菌的侵染
      C.液泡逆浓度梯度吸收Na+增大细胞液的浓度以适应高浓度环境
      D.H+以协助扩散的方式从细胞质基质运入液泡或运出细胞
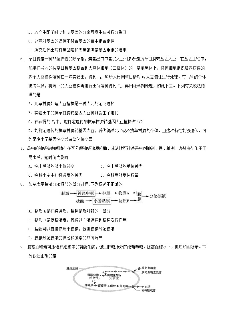
      5. 玉米籽粒糊粉层有色(C)对无色(c)为显性,籽粒饱满(Sh)对凹陷(sh)为显性。某杂交实验结果如下图,下列分析错误的是
      A.F1中的C基因和 sh基因位于同一条染色体上
      B.F1产生配子时C和c基因的分离可发生在减数分裂Ⅱ
      C.这两对基因的遗传不符合基因的自由组合定律
      D.测交后代出现有色凹陷和无色饱满是基因重组的结果
      6. 草甘膦是一种非选择性的除草剂,美国出口中国的大豆很多都是抗草甘膦转基因大豆。在基因工程中,如果把导入的抗草甘膦基因整合到大豆体细胞(二倍体)的一条染色体上,将该细胞组织培养获得的多个大豆植株混种在一块实验田,得到F1,科研人员用草甘膦对F1大豆植株进行处理,有1/4的个体被淘汰掉,将剩下的大豆植株再进行田间混种得到F2,再用除草剂处理,如此下去。下列有关说法错误的是
      A.用草甘膦处理大豆植株是一种人为的定向选择
      B.实验田中的抗草甘膦转基因大豆种群发生了进化
      C.在获得的F3中,能稳定遗传的抗草甘膦转基因大豆植株占4/9
      D.能稳定遗传的抗草甘膦转基因大豆,后代偶然会出现不抗草甘膦的个体,且这种特性能够遗传,可能是发生了基因突变或者染色体变异
      7. 昆虫的神经突触间隙存在可分解神经递质的酶,其活性可被某杀虫剂抑制,据此推测,该杀虫剂作用于昆虫后,短时间内影响
      A.突出后膜的膜电位转变B.突出后膜的受体种类
      C.突触小泡中神经递质的种类D.突触后膜受体数量
      8. 如图表示胰液分泌调节的部分过程,下列叙述不正确的
      A.物质A是神经递质,胰腺是反射弧的一部分
      B.物质B是促胰液素,其经过血液运输到胰腺发挥作用
      C.盐酸可以直接作用于胰腺,促进胰腺分泌胰液
      D.胰腺分泌胰液受神经和激素的共同调节
      9. 胰高血糖素可激活肝细胞中的磷酸化酶,促进肝糖原分解成葡萄糖,提高血糖水平,机理如图所示。下列叙述正确的是
      A.胰高血糖素经主动运输进入肝细胞才能发挥作用
      B.饥饿时,肝细胞中有更多磷酸化酶b被活化
      C.磷酸化酶a能为肝糖原水解提供活化能
      D.胰岛素可直接提高磷酸化酶a的活性
      10.为了评价甲、乙和丙3种抗体检测试剂对系统性红斑狼疮(SLE)患者的诊断价值,科研人员分别对SLE和其他自身免疫病组进行检测,统计出各组阳性数量并计算出相关指标,结果如下表。下列分析中正确的是
      注:灵敏度=阳性数/SLE患者人数,特异度=非阳性数/其他自身免疫病患者人数
      A.SLE多发于青年女性,原因是人体免疫系统对结构改变的自身成分发生反应
      B.受试者用乙试剂检测呈阳性,说明该患者患有SLE的概率较高
      C.其他自身免疫病中阳性越多,表明该试剂的特异性越高
      D.可利用杂交瘤细胞制备三种抗体,该细胞特异性强、灵敏度高,抗体产量大
      11.为了研究和保护我国东北地区某自然保护区内的野生哺乳动物资源,研究人员采用红外触发相机自动拍摄技术获得了该保护区内某些野生哺乳动物资源的相应数据,为生态学研究提供了相关依据。下列叙述错误的是
      A.通过对数据的分析和处理,可以了解保护区内大型野生哺乳动物的物种丰富度
      B.与标记重捕法相比,采用该技术进行调查对野生哺乳动物的生活干扰相对较小
      C.采用红外触发相机拍摄技术可调查生活在该自然保护区内东北豹的种群密度
      D.该技术能调查保护区内东北豹种群中成年个体数量,不能调查幼年个体数量
      12.黔金丝猴和藏酋猴为梵净山同域分布的两个物种。为了研究二者的生态位分化关系,在梵净山保护区进行野外监测,调查结果如图。下列相关描述错误的是
      A.结果表明两种猴在觅食策略上未实现生态位分化
      B.结果显示黔金丝猴活动高峰早于藏酋猴约2小时
      C.梵净山的黔金丝猴和藏酋猴存在生殖隔离
      D.每种生物占据相对稳定的生态位是协同进化的结果
      13.若某林区的红松果实、某种小型鼠(以红松果实为食)和革蜱的数量变化具有如图所示的周期性波动特征。林区居民因革蜱叮咬而易患森林脑炎。据此分析,下列叙述错误的是

      A.曲线③和①不能明显体现捕食关系,推测是小型鼠繁殖能力强所致
      B.通过曲线②与③的关系推断小型鼠与革蜱不是互利共生关系
      C.曲线③在K值上下波动,影响K值的主要因素是小型鼠的出生率、死亡率、迁入率和迁出率
      D.林区居民森林脑炎发病率会呈现与曲线②相似的波动特征
      14.为避免航天器在执行载人航天任务时出现微生物污染风险,需要对航天器及洁净的组装车间进行环境微生物检测。下列叙述错误的是
      A.航天器上存在适应营养物质匮乏等环境的极端微生物
      B.细菌形成菌膜粘附于航天器设备表面产生生物腐蚀
      C.在组装车间地面和设备表面采集环境微生物样品
      D.采用平板划线法等分离培养微生物,观察菌落特征
      15.苏云金芽孢杆菌杀虫晶体蛋白(Bt)与豇豆胰蛋白酶抑制剂(CpTI)杀虫机理不同。在转Bt基因作物种植区,发现棉铃虫种群抗性基因频率显著上升。科学家尝试用转双基因烟草对2龄幼虫进行多代抗性筛选。以下叙述正确的是
      A.CpTI基因作为标记基因用于筛选导入Bt基因的受体细胞
      B.将抗虫基因导入植物的叶绿体基因组可有效避免基因污染
      C.种植转双基因烟草可避免棉铃虫产生抗性基因
      D.可利用DNA分子杂交技术检测烟草植株的抗虫性状
      16.某同学拟用限制酶(酶1、酶2、酶3和酶4)、DNA连接酶为工具,将目的基因(两端含相应限制酶的识别序列和切割位点)和质粒进行切割、连接,以构建重组表达载体。限制酶的切割位点如图所示:
      下列重组表达载体构建方案合理且效率最高的是
      A.质粒和目的基因都用酶3切割,用E.cli DNA连接酶连接
      B.质粒用酶3切割、目的基因用酶1切割,用T4 DNA连接酶连接
      C.质粒和目的基因都用酶1和酶2切割,用T4 DNA连接酶连接
      D.质粒和目的基因都用酶2和酶4切割,用E.cli DNA连接酶连接
      二、非选择题:本题共4小题,共52分。
      17.(11分)植物根系的生长环境影响着植株的生长状况,根系环境盐分过多会造成植株吸水困难和体内离子平衡失调等,进而影响植物代谢和生长发育。实验小组以溶液培养的棉花幼苗为材料,测定了不同盐胁迫程度和不同根系环境供氧状况条件下,棉花幼苗的Pn(净光合速率)和Fv/Fm值(表示光合色素对光能的转化效率)的降低幅度(如图1和图2所示),通气或不通气状况下的胞间CO2浓度(mml·L-1)如表所示,回答下列问题:
      (1)在光反应阶段,光合色素能吸收光能,并将光能转化为活跃的化学能储存在 中。
      (2)胞间CO2浓度指的是细胞间隙的CO2浓度,其来源为 。根据实验结果可知,当外界NaCl浓度为100mml·L-1时,在不通气情况下,棉花幼苗净光合速率降低的原因主要是 ,此时通气能缓解NaCl对光合作用的抑制作用,原因是通气能促进根尖细胞的有氧呼吸,从而 。
      (3)盐浓度过高时,棉花净光合速率显著降低与气孔导度的下降 (填“有关”或“无关”)。若有关请说明理由,若无关请根据实验结果,推测此时棉花植株光合速率下降的原因: 。
      18.(10分)Bt抗虫蛋白具有抵抗虫害的作用。为获取大量Bt抗虫蛋白,研究者从基因数据库中获取了该蛋白的基因编码序列(简称Bt-Cry1基因),如图1所示;通过基因工程技术利用大肠杆菌表达该蛋白,所用载体如图2所示,箭头表示不同限制酶的酶切位点。
      回答下列问题:
      (1)根据图中信息,可选用_______________两种限制酶切割含目的基因的DNA片段和载体,使目的基因与载体高效重组,若选用PstⅠ进行切割,会造成 。限制酶来源于原核生物,不会切割本身的DNA分子是因为 。
      (2)基因表达载体中必须含有启动子和终止子,其中启动子的作用是 ,图中氨苄青霉素抗性基因的作用是 。
      (3)导入目的基因时,首先用_______处理大肠杆菌使其成为能吸收周围环境中DNA分子的生理状态的细胞,再将重组载体溶于缓冲液中与受体细胞混合;在一定的温度下可以促进大肠杆菌完成_________过程。
      (4)检测和鉴定目的基因是否在大肠杆菌中成功表达的方法是_________。
      19.(10分)紧密连接蛋白(CLDN6)是一种跨膜蛋白,在乳腺癌、肝癌等多种癌症中特异性高表达,能促进肿瘤发生、生长和迁移等,美登素(DM1)是一种抑制微管蛋白聚集的化疗药物,副作用较大。为实现DM1对肿瘤细胞的靶向作用,研究人员以CLDN6为靶点制备相应单克隆抗体并构建抗体-药物偶联物,部分过程及作用机制如图,回答下列问题:
      (1)本研究中使用的抗原是 ,需多次对小鼠注射该抗原,目的是 。
      (2)过程③需要进行的操作是 。过程②筛选出的杂交瘤细胞还需要进行过程③处理的目的是 。
      (3)过程④构建的抗体-药物偶联物(CLDN6抗体-DM1),其中CLDN6抗体是图中的 (填“a”或“b”)部分。
      (4)据图分析CLDN6抗体-DM1能特异性杀伤肝肿瘤细胞的机制是 。若用红色荧光分别标记CLDN6抗体和IgG-DM1(中和某种毒素抗体-DM1),再处理肝肿瘤细胞来证明上述机制,则观察到两组肝肿瘤细胞内的现象是 。
      20.(11分)某一年生植物甲和乙是具有不同优良性状的品种,单个品种种植时均正常生长。欲获得兼具甲乙优良性状的品种,科研人员进行杂交实验,发现部分F1植株在幼苗期死亡。已知该植物致死性状由非同源染色体上的两对等位基因(A/a和B/b)控制,品种甲基因型为aaBB,品种乙基因型为__ bb。回答下列问题:
      (1)品种甲和乙杂交,获得优良性状F1的育种原理是 ______。
      (2)为研究部分F1植株致死的原因,科研人员随机选择10株乙,在自交留种的同时,单株作为父本分别与甲杂交,统计每个杂交组合所产生的F1表现型,只出现两种情况,如下表所示。
      ①该植物的花是两性花,上述杂交实验,在授粉前需要对甲采取的操作是 ______、______。
      ②根据实验结果推测,部分F1植株死亡的原因有两种可能性:其一,基因型为A_B_的植株致死;其二,基因型为 ______的植株致死。
      ③进一步研究确认,基因型为A_B_的植株致死,则乙-1的基因型为 ______。
      (3)要获得全部成活且兼具甲乙优良性状的F1杂种,可选择亲本组合为:品种甲(aaBB)和基因型为 ______的品种乙,该品种乙选育过程如下:
      第一步:种植品种甲作为亲本。
      第二步:将乙-2自交收获的种子种植后作为亲本,然后 ______,统计每个杂交组合所产生的F1表现型。
      选育结果:若某个杂交组合产生的F1全部成活,则 ______的种子符合选育要求。
      21.(10分)为了研究城市人工光照对节肢动物群落的影响,研究者在城市森林边缘进行了延长光照时间的实验(此实验中人工光源对植物的影响可以忽略;实验期间,天气等环境因素基本稳定)。实验持续15天:1~5天,无人工光照;6~10天,每日黄昏后和次日太阳升起前人为增加光照时间;11~15天,无人工光照。在此期间,每日黄昏前特定时间段,通过多个调查点的装置捕获节肢动物,按食性将其归入三种生态功能团,即植食动物(如蛾类幼虫)、肉食动物(如蜘蛛)和腐食动物(如蚂蚁),结果如图:
      (1)动物捕获量直接反映动物的活跃程度。本研究说明人为增加光照时间会影响节肢动物的活跃程度,依据是:与1~5、11~15天相比, 。
      (2)光是生态系统中的非生物成分。在本研究中,人工光照最可能作为_________对节肢动物产生影响,从而在生态系统中发挥作用。
      (3)增加人工光照会对生物群落结构产生多方面的影响,如:肉食动物在黄昏前活动加强,有限的食物资源导致___________加剧;群落空间结构在 两个维度发生改变。
      (4)有人认为本实验只需进行10天研究即可,没有必要收集11~15天的数据。相比于10天方案,15天方案除了增加对照组数量以降低随机因素影响外,另一个主要优点是 。
      (5)城市是人类构筑的大型聚集地,在进行城市小型绿地生态景观设计时应_______。
      A.不仅满足市民的审美需求,还需考虑对其他生物的影响
      B.设置严密围栏,防止动物进入和植物扩散
      C.以整体和平衡的观点进行设计,追求生态系统的可持续发展
      D.选择长时间景观照明光源时,以有利于植物生长作为唯一标准
      玉溪一中2025—2026学年上学期高三适应性测试(四)
      生物学试题评分参考
      一、选择题:本题共16小题,每小题3分,共48分。在每小题给出的四个选项中,只有一项是符合题目要求的。
      二、非选择题:本题共4小题,共52分。
      17.(11分)
      (1)类囊体薄膜 ATP作为还原剂并提供能量化学能
      (2)叶绿体基质 CO2的固定 将氨素用于Rubisc酶的合成,提高Rubisc酶含量气孔导度较大,进入叶片组织的CO2较多
      (3)
      18.(10分)
      (1)绿色
      (2)替换 I I(G+h)/(△G+H) 该植株中基因H上游缺失非编码序列G,导致基因H不能正常表达,表现为黄色豆荚非编码序列G缺失 不影响基因H表达
      19.(10分)
      (1)单链RNA结构不稳定,容易发生变异
      (2)细胞因子 浆
      (3)C组比A组多接种一次,C组第2次注射时,记忆细胞能迅速增殖分化,分化后快速产生大量抗体B(C)(B或C)组三次抗体阳性率均高于A组,且只需接种一次,成本低,操作简便;C组三次抗体阳性率均高于A组,且单次剂量和指导剂量相同,安全性更高
      20.(10分)
      (1)遗传多样性 生态系统多样性
      (2)生态位
      (3)两种植物之间的直接竞争对互花米草生长的影响基因型多样性可通过影响土壤生物来增强本地物种对外来生物入侵的抵抗力
      21.(11分)
      (1)VEGF (血管内皮生长因子)
      从小鼠的脾中得到能产生抗VEGF (血管内皮生长因子)抗体的B淋巴细胞
      (2)血清清除代谢物,防止细胞代谢物积累对细胞自身造成伤害
      (3)患者体内的病毒直接诱导多个细胞融合形成多核细胞
      (4)选择通过控制培养条件允许特定种类的微生物生长,同时阻止或抑制其他种类微生物生长
      (5)小鼠腹水细胞培养液细胞膜的流动性和细胞增殖
      植林类型
      叶绿素a
      叶绿素b
      类胡萝卜素
      叶绿素/类胡萝卜素
      野生型
      1235
      519
      419
      4.19
      突变体1
      512
      75
      370
      1.59
      突变体2
      115
      20
      379
      0.36
      试剂
      SLE(45组)
      其他自身免疫病组(39组)
      SLE灵敏度
      SLE特异度

      44
      15
      97.78%
      61.54%

      7
      2
      15.56%
      94.87%

      29
      11
      64.44%
      71.79%
      组别
      通气
      不通气
      0mml·L-1NaCl
      386
      201
      100mml·L-1NaCl
      385
      217
      200mml·L-1NaCl
      128
      456
      300mml·L-1NaCl
      386
      520
      甲(母本)
      乙(父本)
      F1
      aaBB
      乙-1
      幼苗期全部死亡
      乙-2
      幼苗死亡:成活=1:1
      题号
      1
      2
      3
      4
      5
      6
      8
      答案
      A
      B
      D
      D
      A
      C
      C
      题号
      9
      10
      11
      12
      13
      14
      16
      答案
      B
      B
      D
      A
      C
      D
      C

      相关试卷 更多

      资料下载及使用帮助
      版权申诉
      • 1.电子资料成功下载后不支持退换,如发现资料有内容错误问题请联系客服,如若属实,我们会补偿您的损失
      • 2.压缩包下载后请先用软件解压,再使用对应软件打开;软件版本较低时请及时更新
      • 3.资料下载成功后可在60天以内免费重复下载
      版权申诉
      若您为此资料的原创作者,认为该资料内容侵犯了您的知识产权,请扫码添加我们的相关工作人员,我们尽可能的保护您的合法权益。
      入驻教习网,可获得资源免费推广曝光,还可获得多重现金奖励,申请 精品资源制作, 工作室入驻。
      版权申诉二维码
      月考专区
      • 精品推荐
      • 所属专辑8份
      欢迎来到教习网
      • 900万优选资源,让备课更轻松
      • 600万优选试题,支持自由组卷
      • 高质量可编辑,日均更新2000+
      • 百万教师选择,专业更值得信赖
      微信扫码注册
      手机号注册
      手机号码

      手机号格式错误

      手机验证码 获取验证码 获取验证码

      手机验证码已经成功发送,5分钟内有效

      设置密码

      6-20个字符,数字、字母或符号

      注册即视为同意教习网「注册协议」「隐私条款」
      QQ注册
      手机号注册
      微信注册

      注册成功

      返回
      顶部
      学业水平 高考一轮 高考二轮 高考真题 精选专题 初中月考 教师福利
      添加客服微信 获取1对1服务
      微信扫描添加客服
      Baidu
      map