安徽省马鞍山市第二中学2025-2026学年高二上学期开学测试历史试卷
展开
这是一份安徽省马鞍山市第二中学2025-2026学年高二上学期开学测试历史试卷,共7页。试卷主要包含了00等内容,欢迎下载使用。
答卷前,考生务必将自己的姓名、班级和准考证号填涂在答题卡指定位置上。
回答选择题时,选出每小题答案后,用 2B 铅笔把答题卡上对应题目的答案标号涂黑。如需改动,用橡皮擦干净后,再选涂其它答案标号。回答非选择题时,用 0.5mm 黑色签字笔将答案写在答题卡上,写在本试卷上无效。
一、选择题:本大题共 16 小题,每小题 3 分,共 48 分。
西周时期,国人可以对军国大事发表意见,甚至能够影响国君废立,但不能改变宗主世袭制,更换国君不过是更换宗主.这说明西周
军国大事取决于国人B.血缘政治色彩浓厚
C.王权与神权紧密结合D.宗法制度遭到破坏
昆仑ft是中国神话体系中的神ft,地理位置古无确指,或曰在“宗周瀍(chán)水以西”,或曰临近 “西戎”,汉武之时,张骞在于阗(今新疆和田)南ft发现有河发源,因传说“河出昆仑”,武帝遂将此ft定名为昆仑ft。昆仑ft由虚到实的变化
A.缘于西域都护府的设立 B.推动了统一多民族国家建立 C.表明华夏天下观的延展D.得益于佛教传播范围的扩展
图 4 为唐代著名画家阎立本的《步辇图》,描绘了唐太宗李世民接见吐蕃使臣的情景.该作品体现了
图 1 步辇图
A.西域风情与中土文化的交汇 B.文人意趣与市井风情的杂糅 C.艺术审美与史料价值的统一 D.现实主义与浪漫主义的融合
宋朝在州府设通判,重要州府设两名,民户少的州可以不置,但若武官任知州,则必置.通判有自己专属的衙门通判厅,与知州(府)共议政务、同署文书,“有军旅之事,则专任钱粮之责”.据此可知,设置通判的主要目的是
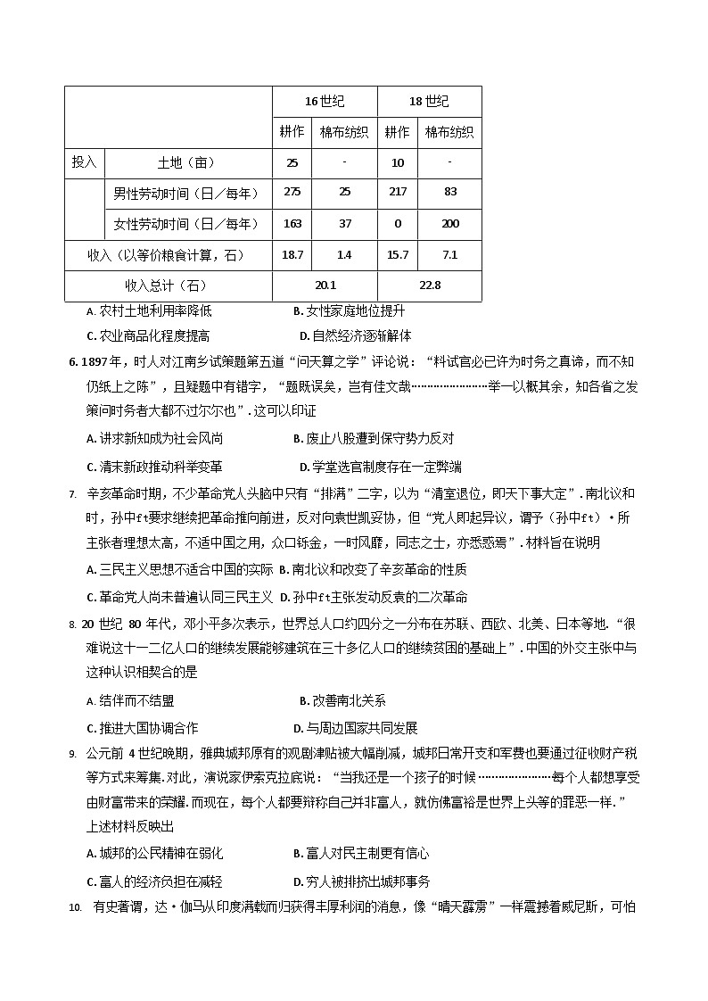
A.规范地方行政 B.防止武人干政 C.提升军事能力 D.削弱州府权力 5.由下表可推知,当时江南地区
表 116-18 世纪江南地区家庭收入模式
农村土地利用率降低B.女性家庭地位提升
C.农业商品化程度提高D.自然经济逐渐解体
6.1897 年,时人对江南乡试策题第五道“问天算之学”评论说:“料试官必已许为时务之真谛,而不知仍纸上之陈”,且疑题中有错字,“题既误矣,岂有佳文哉举一以概其余,知各省之发
策问时务者大都不过尔尔也”.这可以印证
A.讲求新知成为社会风尚B.废止八股遭到保守势力反对 C.清末新政推动科举变革D.学堂选官制度存在一定弊端
辛亥革命时期,不少革命党人头脑中只有“排满”二字,以为“清室退位,即天下事大定”.南北议和
时,孙中ft要求继续把革命推向前进,反对向袁世凯妥协,但“党人即起异议,谓予(孙中ft)·所主张者理想太高,不适中国之用,众口铄金,一时风靡,同志之士,亦悉惑焉”.材料旨在说明
A.三民主义思想不适合中国的实际 B.南北议和改变了辛亥革命的性质 C.革命党人尚未普遍认同三民主义 D.孙中ft主张发动反袁的二次革命
20 世纪 80 年代,邓小平多次表示,世界总人口约四分之一分布在苏联、西欧、北美、日本等地.“很
难说这十一二亿人口的继续发展能够建筑在三十多亿人口的继续贫困的基础上”.中国的外交主张中与这种认识相契合的是
结伴而不结盟B.改善南北关系
C.推进大国协调合作D.与周边国家共同发展
公元前 4 世纪晚期,雅典城邦原有的观剧津贴被大幅削减,城邦日常开支和军费也要通过征收财产税等方式来筹集.对此,演说家伊索克拉底说:“当我还是一个孩子的时候每个人都想享受
由财富带来的荣耀.而现在,每个人都要辩称自己并非富人,就仿佛富裕是世界上头等的罪恶一样.”上述材料反映出
A.城邦的公民精神在弱化 B.富人对民主制更有信心 C.富人的经济负担在减轻D.穷人被排挤出城邦事务
有史著谓,达·伽马从印度满载而归获得丰厚利润的消息,像“晴天霹雳”一样震撼着威尼斯,可怕
16 世纪
18 世纪
耕作
棉布纺织
耕作
棉布纺织
投入
土地(亩)
25
-
10
-
男性劳动时间(日/每年)
275
25
217
83
女性劳动时间(日/每年)
163
37
0
200
收入(以等价粮食计算,石)
18.7
1.4
15.7
7.1
收入总计(石)
20.1
22.8
的预感笼罩石头城。当时有威尼斯商人在日记中写道: “ 收到此消息的时候, 整个城市的人都目瞪口呆,最聪明的人都认为,这是他们听过的最坏的消息。”史著中“可怕的预
感”是指
传统商路将因新航路开辟而中断 B.价格革命会冲击欧洲的封建制度
C.“地圆说”的证实势必动摇传统信仰 D.欧洲商业格局将要发生重大变化
意大利政治哲学家马基雅维利(1469-1527)曾撰写《君主论》献给佛罗伦萨的统治者,认为荣誉是君主建功立业的目的;后来又著有《论李维》,主张通过共和制恢复和维护人的自由,由此可见,马基雅维利
A.试图构建未来理性王国蓝图 B.注重比较君主制与共和制异同 C.表达了基于人性的思想主张 D.描绘了欧洲地区二元政治格局
12.1848 年 7 月,普鲁士国民议会的资产阶级代表提出了关于废除封建义务的法案,马克思评论说,他们要无偿废除或通过赎买废除的那些封建义务,如“领主权”“饲养税”“徭役”等,“在我们听到过法国革命破坏了封建制度、听到过拿破仑法典的两只文明的耳朵听来”是多么荒谬绝伦.马克思意在揭示
A.无产阶级革命的必然性 B.法国大革命对欧洲的意义 C.德国经济落后的根源D.德国资产阶级革命的保守性
13.
表 2
综合表 3 可知,在工业革命期间,英国
A.工人实际收入与经济发展同步增长 B.经济快速发展依赖于廉价的劳动力 C.工人生活整体上没有改善D.社会贫富差距进一步拉大
14.1806 年,委内瑞拉的弗朗西斯科·德·米兰达在《告哥伦比亚大陆人民书》中援引启蒙思想,抨击西
班牙摧毁美洲原住民文化,强调美洲人民是“光荣的印第安人子孙”,要继承祖先为自由抗争的传统,提出“自然权利”不可剥夺.其目的
英国国民总收入变化表
年份
约 1770
约 1790~1793
约 1830~1835
数额(百万英镑)
140
175
360
英国工人实际工资变化表(即按实际购买力计算的工资,1851 年为 100。)
年份
1755
1797
1835
指数
42.74
42.48
78.69
A.唤醒拉美人民民族独立意识 B.强化美洲印第安文化的发展 C.加强新兴民族国家民主认同 D.传播启蒙思想促进民智开启
寒ft子是唐代一个充满神奇色彩的诗人,长年在ft洞中隐居避世.他写的诗流露出一种超尘脱俗的空灵感.20 世纪 50 年代,寒ft子的诗被译成英文.至 60 年代,他的诗在美国受到一些蓄长发、光着脚的大学生欢迎,风靡一时,形成了“寒ft热”.这反映出,当时美国
A.青年认同中国生活方式B.经济出现“滞胀”现象 C.政府调整对华外交政策D.民众对社会现实的失望
图 2 是某书封面使用的漫画.
图 2
据此推断,该书的主题最有可能是
A.民族解放与殖民帝国瓦解 B.种族歧视与民权运动 C.霸权主义与非洲地区冲突D.南北差距与泛非主义
二、非选择题:本题共 3 小题,共 52 分。
阅读材料,完成下列要求.(25 分)材料一
清朝前期人口与耕地面积统计表
-摘塢自樊树志《国史概要》
“治平之久,天地不能不生人,而天地之所以养人者,原不过此数也;治平之久,君、相亦不能使人不生”,“一人之居以供十人已不足,何况供百人乎?一人之食以供十人已不足,何况供百人乎,此吾所以为治平之民虑也。”
-摘编自【清】洪亮吉《卷施阁文甲集》卷一《意言·治平篇》
清代皇帝纪年
年份
人口(亿)
耕地(亿亩)
人均耕地(亩
)
世祖顺治七年
1650
1.00~1.50
6.00
4.00~6.00
高宗乾隆十五年
1750
2.00~2.50
9.00
3.60~4.500
宝宗道光三十年
1850
4.10
12.10
2.95
材料二
在 1651~1751 年的一个世纪里,英国人口从 522 万增加到 577 万。18 世纪 40 年代以后,英国人口增长速度逐渐加快,1741~1751 年人口增长率约为 3.5%,1751~1761 年人口增长速度为 7%,之后一直保持这一增长速度。1780~1790 年,英国人口增长速度为 11%。19 世纪 20 年代人口增长速度达到 16%的高峰。特别是从 18 世纪 80 年代至 19 世纪 30 年代这一阶段,英国人口在前一阶段的基础上,呈突飞猛进之势,尤其是 1811~1821 年,英国人口增加了 18%。这种前所未有的人口增长速度被称为英国的“人口革命”。
-摘编自傅新球《工业革命时期英国人口增长的几个问题》
材料三
中国 70 年(1949~2017)出生率、死亡率及增长率变化
-据国家统计局第七次全国人口普杏数据整理
根据材料一,指出清朝前期存在的问题,并结合所学知识分析其带来的影响。(10 分)
根据材料二并结合所学知识,分析 19 世纪初英国“人口革命”出现的原因.(6 分)
根据材料三并结合所学知识,概括新中国成立以来我国人口变化的特点,并综合材料说明影响人口增减的根本原因.(9 分)
阅读材料,完成下列要求。(15 分)材料
1941 年 12 月,太平洋战争爆发,蒋介石信心大增,表示抗战到底,并建议各友邦成立军事同盟。美、英、中等国相继对日、德、意宣战。同月,美、英两国首脑在华盛顿举行会议,商讨在远东设立中国战区,包括中国、泰国、越南等地区,由蒋介石担任最高统帅。1942 年 1 月 1 日,由中、英、美、苏四国领衔的
26 个反法西斯国家,签署了对德、意、日共同采取行动的《联合国家宣言》,规定:签字国保证运用军事和经济的全部资源,打击共同敌人;相互合作,不得与任何敌人单独媾和。世界反法西斯统一战线正式形成。同月,中国战区统帅部成立。中国以多年独立抗日所显示的伟大力量,赢得了世界大国的地位。
-摘编自张海鹏主编《中国近代通史》等
根据材料并结合所学知识,概括设立中国战区的背景。(6 分)
根据材料并结合所学知识,说明中国战区设立的意义。(9 分)
阅读材料,完成下列要求.(12 分)材料一
人工智能作为新一轮科技革命的核心驱动力,正在重塑全球产业形态与社会结构。中国深度求索公司研发的 Deep Seek 大模型通过技术创新实现了“低成本+高性能”的突破,大幅降低 AI 应用门槛,其成果入选《麻省理工科技评论》年度十大突破性技术。
材料二
技术狂欢的另一面,是技术焦虑:2023 年韩国发生全球首例“AI 聊天机器人诱导自杀”案件;OpenAI 发布的 GPT-4 通过图灵测试后,牛津大学研究团队警告未来 30 年人工智能可能导致全球 47%职业消失;科幻作家刘慈欣指出:“当 AI 开始自我迭代时,人类或将面临文明史上的最大拐点。”
-综合《人民日报》《科技日报》等报道根据材料,围绕“科技发展对人类文明的影响”提炼观点,结合世界近现代史展开论述.(要求:自拟
论题,体现辩证分析;史实准确,逻辑清晰)
试卷答案
1. B 2. C 3. C 4.D 5.B
6. D 7. D 8. C 9. A 10. A
11. C 12. D 13. D 14. A 15.D
16.B
17.(1)问题:人口增长过快,人均耕地面积减少。影响:人地矛盾加剧,生态环境遭到破坏;农民生活贫困,社会不稳定因素增加;推动了农业技术的改进和农作物品种的改良。
原因:工业革命推动了生产力的发展,提供了更多的就业机会;医疗卫生条件的改善,降低了死亡率;圈地运动使农民失去土地,被迫进入城市,促进了人口的流动和增长。
特点:人口出生率、死亡率和自然增长率呈下降趋势;人口老龄化程度加深。根本原因:社会经济的发展。
(1)背景:太平洋战争爆发,二战规模扩大;中国坚持抗战,为世界反法西斯战争做出了重要贡献;美、英等国希望中国在远东战场发挥更大作用。
(2)意义:提高了中国的国际地位;增强了中国抗战的信心和力量;促进了世界反法西斯联盟的形成和合作;为二战的胜利做出了重要贡献。
论题:科技发展对人类文明的影响具有两面性。
论述:科技发展推动了人类文明的进步。例如,工业革命极大地提高了生产力,改变了人们的生产和生活方式,促进了城市化进程和世界市场的形成。第三次科技革命推动了信息技术的发展,使人类进入信息
时代,加强了世界各地的联系和交流。
然而,科技发展也带来了一些负面影响。例如,工业革命导致了环境污染、资源短缺等问题。人工智能的发展可能会导致就业岗位减少、伦理道德问题等。
因此,我们应该正确看待科技发展,充分发挥其积极作用,同时采取措施应对其负面影响,以实现人类文明的可持续发展。
相关试卷
这是一份安徽省淮南第二中学2025-2026学年高二上学期开学检测历史试题(解析版),共17页。
这是一份安徽省马鞍山市第二中学2025-2026学年高二上学期9月教学质量监测历史试题(含答案),共7页。试卷主要包含了由下表可推知,当时江南地区,图2是某书封面使用的漫画,阅读材料,完成下列要求等内容,欢迎下载使用。
这是一份安徽省淮南第二中学2025-2026学年高二上学期开学检测历史试题(含答案),共7页。试卷主要包含了选择题,非选择题等内容,欢迎下载使用。
相关试卷 更多
- 1.电子资料成功下载后不支持退换,如发现资料有内容错误问题请联系客服,如若属实,我们会补偿您的损失
- 2.压缩包下载后请先用软件解压,再使用对应软件打开;软件版本较低时请及时更新
- 3.资料下载成功后可在60天以内免费重复下载
免费领取教师福利

