所属成套资源:2026辽宁省点石联考高二上学期9月联合考试及答案(九科)
2026辽宁省点石联考高二上学期9月联合考试生物含答案
展开
这是一份2026辽宁省点石联考高二上学期9月联合考试生物含答案,共9页。试卷主要包含了单选题,多选题,解答题,实验题等内容,欢迎下载使用。
一、单选题
1.下列对遗传学相关概念的理解中正确的是( )
A.基因型相同的个体一定具有完全相同的表型
B.兔的长毛和卷毛,灰身和黑身都是相对性状
C.测交可用于检测个体产生配子的种类和比例
D.同源染色体上相同位置的基因都是等位基因
2.如图表示水稻(2n=24)的花粉母细胞减数分裂过程中处于某时期的细胞分裂示意图,下列对该图的描述不准确的是( )
A.同源染色体正分离
B.每个细胞含有2个染色体组
C.细胞质在均等分离
D.不含姐妹染色单体
3.mtDNA 是位于线粒体的双链环状DNA,可以独立编码线粒体中的一些蛋白质,下列有关mtDNA的说法中错误的是( )
A.不含游离的磷酸基团
B.嘌呤数和嘧啶数相等
C.碱基对构成了基本骨架
D.可通过半保留复制扩增
4.研究人员将果蝇分成两组,一组适应以淀粉为主要食物,另一组适应以麦芽糖为主要食物。经过多代培养后,将两组果蝇放在一起时,它们之间的交配意愿显著降低,并且即使交配,产生的后代也不育,下列有关说法中错误的是( )
A.食物刺激诱导果蝇向不同的方向发生基因突变
B.交配后代不可育说明两种果蝇形成了生殖隔离
C.果蝇种群的基因库因人工选择而出现显著差异
D.两种果蝇都以种群作为生物进化的基本单位
5.如图表示 T2 噬菌体侵染大肠杆菌实验中某组实验的实验结果,下列有关该组实验的说法中正确的是( )
A.实验前应用含35S的培养基培养T2 噬菌体
B.搅拌不充分是导致沉淀物出现放射性的原因
C.沉淀物的放射性来自子代噬菌体的蛋白质外壳
D.该组实验可证明 DNA 才是 T2 噬菌体的遗传物质
6.果蝇、小鼠、人类等生物中均存在调控身体发育的 HOX 基因,其序列高度保守。研究发现果蝇和人类的 HOX基因在DNA序列上相似度超过60%,且功能均为控制体节发育,这为不同物种由共同祖先演化而来提供( )
A.化石证据B.比较解剖学证据C.分子水平证据D.胚胎学证据
7.突变包括基因突变和染色体变异,下列有关两者共同点的说法中正确的是( )
A.都可发生在大肠杆菌等原核生物中
B.都可以通过光学显微镜进行直接观察
C.都可发生在有丝分裂和减数分裂过程中
D.都可改变染色体上基因的数量和排列顺序
8.在生物学研究中,实验材料和方法的选择对探究结果有着关键影响。下列关于实验材料与方法替换的相关分析最合理的是( )
A.用豌豆替代果蝇研究伴性遗传的规律
B.用肺炎链球菌代替大肠杆菌培养 T2 噬菌体
C.用蝗虫的卵母细胞代替精母细胞观察减数分裂
D.用低温代替秋水仙素诱导植物染色体数目加倍
9.某观赏型辣椒有直立型、半直立型和开展型三种株型,其株型受两对等位基因A/a和B/b控制。某直立植株和开展型植株杂交,F₁全部为半直立植株,F₁ 自交后代 F₂ 的表型比例为半直立:直立:开展型=9:3:4,下列有关说法中错误的是( )
A.杂交亲本的基因型组合为 AAbb×aaBB
B.F₂ 中开展型植株中纯合子所占的比例为1/2
C.与 aabb 测交可检测 F₂ 中开展型植株的基因型
D.F₂ 的全部直立植株自交后代中开展型植株占1/6
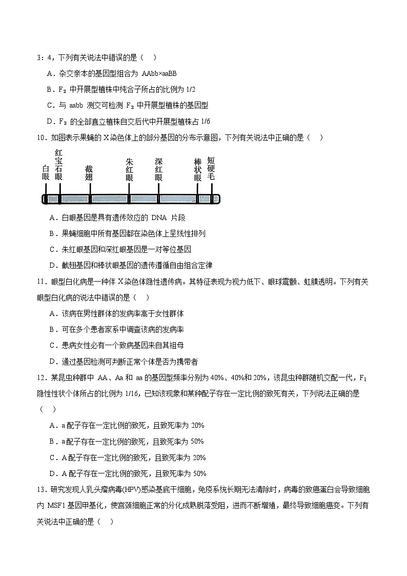
10.如图表示果蝇的X染色体上的部分基因的分布示意图,下列有关说法中正确的是( )
A.白眼基因是具有遗传效应的 DNA 片段
B.果蝇细胞中所有基因都在染色体上呈线性排列
C.朱红眼基因和深红眼基因是一对等位基因
D.截翅基因和棒状眼基因的遗传遵循自由组合定律
11.眼型白化病是一种伴X染色体隐性遗传病。其特征表现为视力低下、眼球震颤、虹膜透明。下列有关眼型白化病的说法中错误的是( )
A.该病在男性群体的发病率高于女性群体
B.可在多个患者家系中调查该病的发病率
C.患病女性必有一个致病基因来自其祖母
D.通过基因检测可判断正常个体是否为携带者
12.某昆虫种群中 AA、Aa和 aa的基因型频率分别为40%、40%和20%,该昆虫种群随机交配一代,F1 隐性性状个体所占的比例为1/16,已知该现象和某种配子存在一定比例的致死有关,下列说法正确的是( )
A.a配子存在一定比例的致死,且致死率为20%
B.a配子存在一定比例的致死,且致死率为50%
C.A配子存在一定比例的致死,且致死率为20%
D.A配子存在一定比例的致死,且致死率为50%
13.研究发现人乳头瘤病毒(HPV)感染基底干细胞,免疫系统长期无法清除时,病毒的致癌蛋白会导致细胞内 MSF1基因甲基化,使宫颈细胞正常的分化成熟脱落受阻,进而不断增殖,最终导致细胞癌变。下列有关说法中正确的是( )
A.细胞内的 MSF1 基因可能是一种抑癌基因
B.甲基化通过阻止 DNA 聚合酶的功能而起作用
C.一般来说癌细胞体积缩小,细胞含水量下降
D.癌细胞易扩散转移和其膜上糖蛋白增多有关
14.血浆、组织液和淋巴液构成了人体生活的内环境,下列有关三者之间的关系的说法中正确的是( )
A.组织液大部分渗入毛细淋巴管形成淋巴液
B.淋巴细胞生活的内环境有淋巴液和血浆
C.和血浆相比,组织液中含有更多的蛋白质
D.血浆蛋白、激素和唾液淀粉酶都属于内环境的成分
15.我国太空空间站培育了一批不同花色的拟南芥,其花色受位于一对同源染色体上的复等位基因 A1(紫色)、A2(粉色)和A3(白色)控制,实验小组为了探究其遗传规律进行了杂交实验,实验过程和结果如图所示,下列有关说法中错误的是( )
A.A1对 A2和 A3为显性,A2对 A3为显性
B.甲基因型为 A1A2,乙基因型为 A3A3
C.基因型为 A1A1的植株会致死
D.F1的粉花植株自交后代全部为粉花
16.普通大麦和球茎大麦是不同的物种,实验小组让普通大麦和球茎大麦杂交形成杂种胚,在发育过程中球茎大麦的染色体逐渐消失,最后获得了单倍体大麦,其过程如图所示,下列有关说法中错误的是( )
A.杂种胚在减数分裂过程中可形成7个四分体
B.单倍体大麦幼苗具有植株矮小,高度不育的特征
C.该单倍体大麦培育过程发生了基因重组和染色体变异
D.诱变处理单倍体植株有利于隐性突变的早期识别
二、多选题
17.研究发现核酸分子中的尿苷酸磷酸化时,磷酸基团的暴露会破坏mRNA分子内的碱基配对(茎环结构,如图所示),使RNA链变得更松散,从而更容易被RNase酶水解为核苷酸分子,下列有关说法中正确的是( )
A.尿苷酸磷酸化可降低 mRNA 的稳定性
B.RNase酶的作用是破坏茎环结构中的氢键
C.尿苷酸磷酸化可能会降低细胞的新陈代谢水平
D.DNA 分子上也可能发生尿苷酸磷酸化过程
18.玉米是常见的遗传实验材料,玉米花序与授粉方式如图所示,玉米籽粒的非甜和甜是一对相对性状,受一对等位基因控制,Ⅰ和Ⅱ表示两种交配方式,下列有关说法中错误的是( )
A.若Ⅰ的子代出现甜玉米,则Ⅱ的子代也会出现甜玉米
B.若Ⅰ的子代全部为非甜,则Ⅱ的子代也会出现非甜
C.若Ⅱ的子代出现非甜和甜,则Ⅰ的子代也会出现非甜和甜
D.若Ⅰ的子代全为非甜,Ⅱ的子代出现甜,则非甜是隐性性状
19.果蝇的正常翅和小翅受位于X染色体上的一对等位基因 B/b控制,某雌性正常翅果蝇和雄性小翅果蝇杂交,F1 的表型如下表所示,下列有关说法中正确的是( )
A.根据杂交结果无法判断该相对性状的显隐性
B.选择②和③杂交可根据翅形判断子代性别
C.选择①和③杂交可验证 B/b基因在 X染色体上
D.F1雌雄果蝇随机交配,子代雌性小翅果蝇占3/8
20.脑脊液是脑细胞直接生活的环境,地塞米松能稳定毛细血管内皮细胞的紧密连接,降低血管通透性,临床上可用于治疗脑水肿,下列有关说法中错误的是( )
A.脑细胞可通过脑脊液和外界环境进行物质交换
B.脑部组织细胞代谢过于旺盛可能引发脑水肿
C.肌肉注射地塞米松,药物直接进入到血浆中
D.地塞米松可通过增加组织液中蛋白质含量治疗脑水肿
三、解答题
21.内环境稳态是机体进行正常生命活动的必要条件,如图表示肝脏组织细胞局部内环境,其中A、B、C、D分别表示不同的体液,回答下列问题:
(1)渗透压指的是溶液中溶质微粒对水的吸引力,B处渗透压的大小主要与 等物质的含量有关,正常情况下,A液和D液的渗透压大小关系为 。
(2)A液是 , 调节网络是机体维持稳态的主要调节机制。
(3)当人体剧烈运动后,由于产生乳酸导致图中 A液pH会略有下降,随后通过血浆中的 进行调节,恢复稳态。试用字母和箭头表示图中外界氧气进入组织细胞被利用的扩散途径 。
22.在深海热泉生态系统中,存在一种特殊的嗜热肝炎病毒,其生存环境的高温、高压及独特化学物质塑造了病毒独特的遗传信息传递方式。该病毒的环状RNA(circRNA)可借助古菌特殊的“分子伴侣一核糖体复合物”,在模拟热泉环境的人工体系中,合成具有特殊热稳定性的含122个氨基酸的多肽,其翻译过程如图所示,该发现为探索极端环境下生命遗传信息表达规律提供了新线索,回答下列问题:
(1)该嗜热肝炎病毒 circRNA 翻译时,起始密码子需与嗜热古菌“分子伴侣——核糖体复合物”中的 识别结合,翻译过程中tRNA 携带氨基酸,通过其 与circRNA上密码子进行碱基互补配对。
(2)根据图示过程可知,核糖体在 circRNA 上沿 (填“顺时针”或“逆时针”)方向移动,图中合成的多条肽链的氨基酸序列 (填“相同”或“不同”)。
(3)嗜热古菌裂解液为 circRNA 翻译提供多种要素,除“分子伴侣一核糖体复合物”外,嗜热古菌裂解液为 circRNA 翻译提供的要素有 (至少写3种)。
(4)研究发现 circRNA上某些碱基发生替换后,不会改变合成蛋白质的氨基酸序列,从密码子特点的角度分析其原因是 。
23.黏多糖贮积症Ⅱ型是一种常见的单基因遗传病(相关基因用B/b表示),患者因酶缺陷导致多糖堆积,导致进行性器官损害。某夫妇进行遗传咨询,已知丈夫患黏多糖贮积症Ⅱ型,妻子表现正常。医生对该夫妇及他们的父母的相应的一对同源染色体进行了基因检测,结果如下图所示,其中“+”表示含有该致病基因,“一”表示不含有该致病基因,回答下列问题:
(1)分析遗传系谱图可知,黏多糖贮积症Ⅱ型遗传病的致病基因为 (填“显”或“隐”)性致病基因,且相关基因基因位于 (填“常染色体”、“Y染色体的非同源区段”、“X、Y染色体的同源区段”或“X染色体的非同源区段”)上。
(2)这对夫妇再生育一个患病儿子的概率是 ,若该妻子父母还生育了一个女儿,该女儿是致病基因携带者的概率为 。
(3)现该夫妇生育了一个患该病且染色体组成为XXY的儿子,试从减数分裂染色体分离异常的角度分析,该患者染色体异常的可能原因有① ;② 。
四、实验题
24.马毛色的形成受一对等位基因E/e控制,其中E基因能在皮肤和毛发中表达黑色素,使马的毛色为黑色,无黑色素时马的毛色为栗色,黑色对栗色为显性。某马场饲养了一批马既有黑色也有栗色,回答下列问题:
(1)E和e是一对等位基因,基因突变可产生多个等位基因体现了基因突变具有 ,E和e基因的根本区别在于 。
(2)育种工作者从马场中筛选出一匹健壮的黑色公马,欲在一个配种季节里判断出该黑色公马是否为纯合子,可以让该黑色公马和 交配,若杂交后代 ,则该黑色公马为纯合子。
(3)进一步研究发现,马体内还存在一个显性基因A会减少黑色素的合成,使毛色显棕色,a基因无此效应。让棕色马和栗色马(双方均为若干匹基因型相同的马)杂交,F1代的表型比为黑色:棕色=1:1,则亲本的基因型组合为 。已知A/a和E/e两对等位基因位于非同源染色体上,试从 F1 中选择合适的个体,设计一次杂交实验进行验证,要求写出杂交实验方案以及相应的实验结果 。
25.家蚕(2n=56)的性别决定方式为 ZW型,是一种重要的经济昆虫。家蚕发育周期分快周期和慢周期,受一对等位基因 F 和f控制,羽化时间有清晨羽化和傍晚羽化,受一对等位基因 M/m控制。实验小组让快周期傍晚羽化雌蚕与慢周期清晨羽化雄蚕杂交,F1均为快周期清晨羽化,F1雌雄交配得F2,出现快周期清晨羽化、快周期傍晚羽化、慢周期清晨羽化、慢周期傍晚羽化等多种表型,雌雄群体的表型如下表所示,回答下列问题:
(1)家蚕的快周期和慢周期这对相对性状中 是显性性状,控制家蚕羽化时间的基因 M/m位于 染色体上,杂交亲本的基因型组合为 。
(2)F₂代的快周期清晨羽化雄性家蚕中纯合子所占的比例为 ,雌雄群体中 M基因的基因频率为 。
(3)家蚕的养殖中,快周期清晨羽化品系更加适合工厂化,可统一时间便于管理。请利用 的个体,设计最简便的杂交实验,筛选稳定遗传的快周期清晨羽化雄蚕品系,简要写出育种思路 。
21.(1) 无机盐、蛋白质 基本相等
(2) 组织液 神经 - 体液 - 免疫
(3) 缓冲物质 B→A→D
22.(1) 核糖体 反密码子
(2) 顺时针 相同
(3)氨基酸、tRNA、能量、酶等
(4)密码子具有简并性,一种氨基酸可对于多种密码子
23.(1) 隐 X染色体的非同源区段
(2) 1/4 1/2
(3) 丈夫减数分裂Ⅰ异常,同源染色体未分离,产生了XbY的配子 妻子减数分裂Ⅱ异常,姐妹染色单体未分离,产生了XbXb的配子
24.(1) 不定向性 碱基对的排列顺序不同
(2) 多匹栗色母马 均为黑色
(3) AaEE×aaee 选择F1中的多对棕色公马和棕色母马进行交配,杂交后代中棕色:黑色:栗色=9:3:4
25.(1) 快周期 Z FFZmW和ffZMZM
(2) 1/6 2/3
(3)用慢周期傍晚羽化雌性个体与快周期清晨羽化雄蚕杂交,如果子代没有出现性状分离,则说明其为纯合子编号
①
②
③
④
表型
雌性正常翅
雌性小翅
雄性正常翅
雄性小翅
数量
102
101
98
100
快周期清晨羽化
快周期傍晚羽化
慢周期清晨羽化
慢周期傍晚羽化
雌性家蚕
65
66
22
23
雄性家蚕
132
0
44
0
题号
1
2
3
4
5
6
7
8
9
10
答案
C
A
C
A
B
C
C
D
C
A
题号
11
12
13
14
15
16
17
18
19
20
答案
B
B
A
B
D
A
AC
BC
BD
CD
相关试卷
这是一份辽宁省点石联考2025-2026学年高二上学期9月联合考试生物试题(Word版附答案),共9页。试卷主要包含了单选题,多选题,解答题,实验题等内容,欢迎下载使用。
这是一份辽宁省点石联考2025-2026学年高三上学期9月联合考试生物(B版)试卷(PDF版附解析),文件包含点石联考2025-2026学年度上学期高三年级9月份联合考试生物B版答案pdf、点石联考2025-2026学年度上学期高三年级9月份联合考试生物B版pdf等2份试卷配套教学资源,其中试卷共12页, 欢迎下载使用。
这是一份辽宁省点石联考2025-2026学年高三上学期9月联合考试生物(A版)试卷(PDF版附解析),文件包含点石联考2025-2026学年度上学期高三年级9月份联合考试生物A版答案pdf、点石联考2025-2026学年度上学期高三年级9月份联合考试生物A版pdf等2份试卷配套教学资源,其中试卷共12页, 欢迎下载使用。
相关试卷 更多
- 1.电子资料成功下载后不支持退换,如发现资料有内容错误问题请联系客服,如若属实,我们会补偿您的损失
- 2.压缩包下载后请先用软件解压,再使用对应软件打开;软件版本较低时请及时更新
- 3.资料下载成功后可在60天以内免费重复下载
免费领取教师福利

