若您为此资料的原创作者,认为该资料内容侵犯了您的知识产权,请扫码添加我们的相关工作人员,我们尽可能的保护您的合法权益。
还剩5页未读,
继续阅读
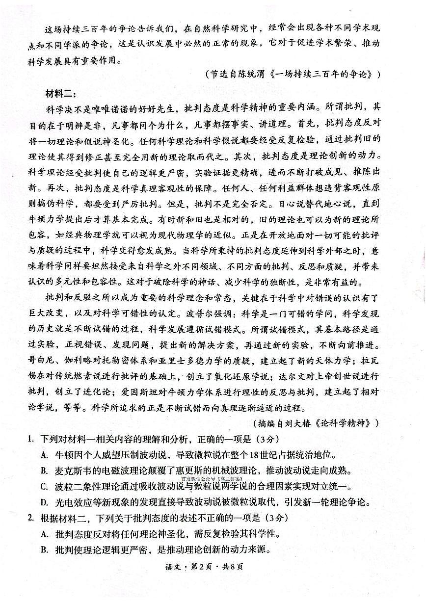
2025年巴中高三上学期9月零诊语文试题及答案
展开
这是一份2025年巴中高三上学期9月零诊语文试题及答案,文件包含语文pdf、语文答案pdf等2份试卷配套教学资源,其中试卷共12页, 欢迎下载使用。
相关试卷
四川省巴中市2026届高三上学期9月零诊考-语文试题+答案:
这是一份四川省巴中市2026届高三上学期9月零诊考-语文试题+答案,共12页。
2025年巴中高三上学期8月零诊语文试题及答案:
这是一份2025年巴中高三上学期8月零诊语文试题及答案,共11页。
四川省巴中市2026届高三上学期“零诊”考试语文试题(含答案):
这是一份四川省巴中市2026届高三上学期“零诊”考试语文试题(含答案),共11页。试卷主要包含了现代文阅读,文言文阅读,古代诗歌阅读,名篇名句默写,语言文字运用,作文等内容,欢迎下载使用。
相关试卷 更多
资料下载及使用帮助
版权申诉
- 1.电子资料成功下载后不支持退换,如发现资料有内容错误问题请联系客服,如若属实,我们会补偿您的损失
- 2.压缩包下载后请先用软件解压,再使用对应软件打开;软件版本较低时请及时更新
- 3.资料下载成功后可在60天以内免费重复下载
版权申诉
免费领取教师福利

