搜索
      上传资料 赚现金

      江苏省南通市海安市2025-2026学年高三上学期开学地理试题(含答案)含答案解析

      • 1.23 MB
      • 2025-09-17 23:16:12
      • 50
      • 0
      • 教习网5623548
      加入资料篮
      立即下载
      查看完整配套(共2份)
      包含资料(2份) 收起列表
      试卷
      江苏省南通市海安市2025-2026学年高三上学期开学地理试题.pdf
      预览
      答案
      江苏省南通市海安市2025-2026学年高三上学期开学地理试题参考答案.docx
      预览
      正在预览:江苏省南通市海安市2025-2026学年高三上学期开学地理试题.pdf
      江苏省南通市海安市2025-2026学年高三上学期开学地理试题第1页
      高清全屏预览
      1/6
      江苏省南通市海安市2025-2026学年高三上学期开学地理试题第2页
      高清全屏预览
      2/6
      江苏省南通市海安市2025-2026学年高三上学期开学地理试题第3页
      高清全屏预览
      3/6
      江苏省南通市海安市2025-2026学年高三上学期开学地理试题参考答案第1页
      高清全屏预览
      1/1
      还剩3页未读, 继续阅读

      江苏省南通市海安市2025-2026学年高三上学期开学地理试题(含答案)含答案解析

      展开

      这是一份江苏省南通市海安市2025-2026学年高三上学期开学地理试题(含答案)含答案解析,文件包含江苏省南通市海安市2025-2026学年高三上学期开学地理试题pdf、江苏省南通市海安市2025-2026学年高三上学期开学地理试题参考答案docx等2份试卷配套教学资源,其中试卷共7页, 欢迎下载使用。
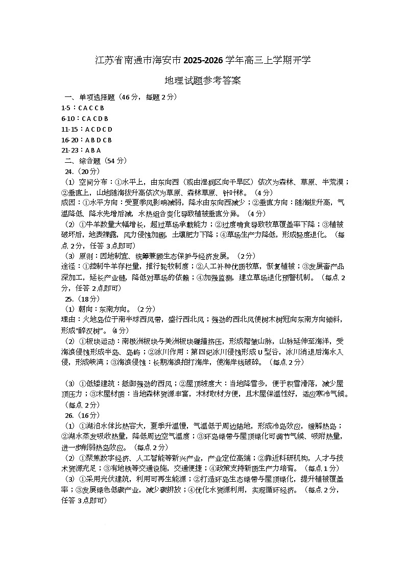
      一、单项选择题(46 分,每题 2 分)
      1-5:C A C C B
      6-10:C A C D B
      11-15:A C D C D
      16-20:A B D C B
      21-23:A B A
      二、综合题(54 分)
      24.(20 分)
      (1)空间分布:①水平上,由东向西(或由湿润区向干旱区)依次为森林、草原、半荒漠;
      ②垂直上,山地随海拔升高依次为草原、森林草原、针叶林。(4 分)
      成因:①水平方向:受夏季风影响减弱,降水由东向西减少;②垂直方向:随海拔升高,气
      温降低、降水先增后减,水热组合变化导致植被垂直分异。(4 分)
      (2)①牛羊数量大幅增长,超过草场承载能力;②过度啃食导致牧草覆盖率下降;③植被
      破坏后,地表裸露,风力侵蚀加剧,土壤肥力下降;④草场生产力降低,形成轻度退化。(每
      点 2 分,任答 3 点即可)
      (3)原则:因地制宜、统筹兼顾生态保护与经济发展。(2 分)
      途径:①控制牛羊存栏量,推行轮牧制度;②人工补种优质牧草,恢复植被;③发展畜产品
      深加工,延长产业链,降低对草场的依赖;④加强监测,建立草场退化预警机制。(每点 2
      分,任答 2 点即可)
      25.(18 分)
      (1)朝向:东南方向。(2 分)
      理由:火地岛位于南半球西风带,盛行西北风;强劲的西北风使树木树冠向东南方向倾斜,
      形成“醉汉树”。(4 分)
      (2)①板块运动:南极洲板块与美洲板块碰撞挤压,形成褶皱山脉,山脉延伸至海洋,受
      海浪侵蚀形成半岛、岛屿;②冰川作用:第四纪冰川侵蚀形成 U 型谷,冰川消退后海水入
      侵,形成峡湾;③海浪侵蚀:长期海浪拍打海岸,使海岸线破碎。(每点 2 分)
      (3)①低矮建筑:抵御强劲的西风;②屋顶坡度大:当地降雪多,便于积雪滑落,减少屋
      顶压力;③木屋材质:当地森林资源丰富,木材取材方便,且木屋保温性好,适应寒冷气候。
      (每点 2 分)
      26.(16 分)
      (1)①湖泊水体比热容大,夏季升温慢,气温低于周边陆地,形成冷岛效应,缓解热岛;
      ②湖水蒸发吸收热量,降低周边空气温度;③环岛绿带与屋顶绿化可调节气候、吸附热量,
      进一步削弱热岛效应。(每点 2 分)
      (2)①聚焦数字经济、人工智能等新兴产业,产业定位高端;②靠近科研机构,人才与技
      术资源充足;③有地铁等交通设施,交通便捷;④政策支持新质生产力培育。(每点 1 分)
      (3)①采用光伏建筑,利用可再生能源;②打造环岛生态绿带与屋顶绿化,提升植被覆盖
      率;③发展绿色低碳产业,减少碳排放;④优化水资源利用,实现循环经济。(每点 2 分,
      任答 3 点即可)

      相关试卷 更多

      资料下载及使用帮助
      版权申诉
      • 1.电子资料成功下载后不支持退换,如发现资料有内容错误问题请联系客服,如若属实,我们会补偿您的损失
      • 2.压缩包下载后请先用软件解压,再使用对应软件打开;软件版本较低时请及时更新
      • 3.资料下载成功后可在60天以内免费重复下载
      版权申诉
      若您为此资料的原创作者,认为该资料内容侵犯了您的知识产权,请扫码添加我们的相关工作人员,我们尽可能的保护您的合法权益。
      入驻教习网,可获得资源免费推广曝光,还可获得多重现金奖励,申请 精品资源制作, 工作室入驻。
      版权申诉二维码
      欢迎来到教习网
      • 900万优选资源,让备课更轻松
      • 600万优选试题,支持自由组卷
      • 高质量可编辑,日均更新2000+
      • 百万教师选择,专业更值得信赖
      微信扫码注册
      手机号注册
      手机号码

      手机号格式错误

      手机验证码 获取验证码 获取验证码

      手机验证码已经成功发送,5分钟内有效

      设置密码

      6-20个字符,数字、字母或符号

      注册即视为同意教习网「注册协议」「隐私条款」
      QQ注册
      手机号注册
      微信注册

      注册成功

      返回
      顶部
      学业水平 高考一轮 高考二轮 高考真题 精选专题 初中月考 教师福利
      添加客服微信 获取1对1服务
      微信扫描添加客服
      Baidu
      map