所属成套资源:全套2024-2025学年七年级上学期期末地理试卷含答案
贵州省毕节市赫章县2024-2025学年七年级上学期期末地理试卷含答案
展开
这是一份贵州省毕节市赫章县2024-2025学年七年级上学期期末地理试卷含答案,共12页。试卷主要包含了8千米,包括了15处遗产建筑, 图示区域的主要地形类型是, 据图判断,度假村位于村落的, 澳门属于我国省级行政区划中的等内容,欢迎下载使用。
(考试时间:90分钟 满分:100分)
注意事项:
1.答题时,务必将自己的学校、班级、姓名、准考证号填写在答题卡规定的位置上。
2.答选择题时,必须使用2B铅笔将答题卡上对应题目的答案标号涂黑。如需改动,用橡皮擦擦干净后,再选涂其他答案标号。
3.答非选择题时,必须使用黑色墨水笔或黑色签字笔,将答案书写在答题卡规定的位置上。
4.所有题目必须在答题卡上作答,在试题卷上答题无效。
一、单项选择题(本大题共20小题,每小题2分,共40分)
“小时不识月,呼作白玉盘,又疑瑶台镜,飞在青云端。”——李白《古朗月行》。直到今天,人们对月球的探索仍不断深入。据此完成下面小题。
1. 月球位于( )
①地月系②太阳系③河外星系④银河系
A. ①②③B. ①②④C. ①③④D. ②③④
2. 下列与我国探月工程有关的是( )
A. 玉兔号B. 祝融号C. 天宫号D. 神舟号
3. 我国积极开展太空探索、发展航天事业的意义有( )
①扩展人类对宇宙的认识,改变宇宙环境②带动高新技术发展,催生新技术
③推动人类社会进步,构建人类命运共同体④人类和平利用太空贡献中国方案
A. ①②③B. ①②④C. ①③④D. ②③④
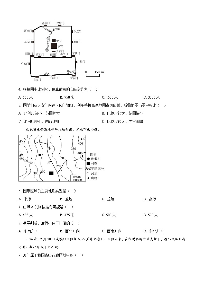
“北京中轴线”长7.8千米,包括了15处遗产建筑。因其展示了中国古代都城规划理念及礼制文化,于2024年7月27日获准列入《世界遗产名录》。某中学计划开展主题为“走进中轴线”的主题调研。下图为明清北京城范围示意图,据此,完成下面小题。
4. 根据图中比例尺,估算故宫的实际宽约为( )
A. 150米B. 750米C. 1500米D. 3000米
5. 同学们从天安门前往正阳门调研,利用手机高德地图查询路线,所需地图与图中相比( )
A. 比例尺较小,范围扩大B. 比例尺较大,范围缩小
C. 比例尺较小,内容详细D. 比例尺较大,内容简略
读我国东部某地等高线地形图,完成下面小题。
6. 图示区域的主要地形类型是( )
A. 平原B. 盆地C. 丘陵D. 高原
7. 山峰A的海拔最有可能是( )
A. 435米B. 475米C. 500米D. 520米
8. 据图判断,度假村位于村落的( )
A. 东南方向B. 西北方向C. 西南方向D. 东北方向
2024年12月20日是澳门回归祖国25周年纪念日。回归以来,在祖国强有力的支持下,澳门发展日新月异。据此完成下面小题。
9. 澳门属于我国省级行政区划中的( )
A. 省B. 直辖市C. 自治区D. 特别行政区
10. 澳门北面紧邻的省级行政区的简称是( )
A. 滇B. 粤C. 闽D. 桂
第十二届全国少数民族传统体育运动会于2024年11月22日至30日在海南省举办,摔跤是该运动会的竞赛项目之一。据此完成下面小题。
11. 下列少数民族中擅长摔跤的是( )
A. 傣族B. 苗族C. 蒙古族D. 高山族
12. 本届少数民族运动会进行期间,三亚市温暖舒适,而哈尔滨冰雪旅游火爆,两地气候差异大原因是我国( )
A. 南北跨纬度大B. 地形差异大C. 东西跨经度广D. 植被差异大
读2017—2023年中国净增人口数变化折线图,完成下面小题。
13. 若我国人口按照此趋势发展,将面临的社会问题有( )
①交通拥堵加剧②养老负担加重③中小学学位紧张④劳动力短缺
A. ①②B. ①③C. ②④D. ③④
14. 为了促进我国人口长期均衡发展,现阶段我国采取的措施是( )
A. 向人口稀疏地区大量移民B. 提高生育、养育、教育成本
C. 控制人口增长,坚持独生子女政策D. 实施“三孩”政策,并配套支持措施
“红军不怕远征难,万水千山只等闲。……”毛泽东的《七律·长征》带领我们共同回顾长征历程,铭记长征精神。读中央红军长征路线简要示意图,完成下面小题。
15. 红军在陕北吴起镇胜利会师,该地所在地形区( )
A. 辽阔坦荡,草场广布B. 石灰岩广布
C. 地势高峻,雪山连绵D. 水土流失严重
16. 中央红军长征路线从瑞金至会宁( )
A. 主要位于季风区B. 沿线降水均匀C. 全部位于湿润区D. 主要位于中温带
“黄河宁,天下平”。保护黄河是事关中华民族伟大复兴的千秋大计。读“黄河干流纵剖面及主要水文站观测数据图”,完成下面小题。
17. 下列关于黄河的说法正确的是( )
A. 黄河是我国长度最长的河流B. 桃花峪至利津河段水能资源丰富
C 河口年平均流量最大D. 中游河段年平均含沙量急剧上升
18. 下列关于黄河流域生态保护的措施,合理的是( )
①源头地区加强生态保护②上游地区治理“地上河”
③中游地区加强水土保持④下游地区治理荒漠化
A. ①②B. ①③C. ②④D. ③④
读我国四大地理区域示意图,完成下面小题。
19. 区域①地形以( )
A. 高原和盆地为主B. 平原和高原为主C. 高原和山地为主D. 丘陵和盆地为主
20. 关于AB线的地理意义的说法,正确的有( )
①河流有无结冰期的分界线②半湿润区与半干旱区的分界线
③季风区与非季风区分界线④800毫米年等降水量线大致经过
A. ①②B. ①④C. ②③D. ③④
二、非选择题(本题共3小题,共60分)
21. 读经纬网图,完成下列问题。
(1)A点的经纬度坐标是____,位于____(东或西)半球,在B点的____方。
(2)图中阴影部分①位于____(低、中或高)纬度地区,阴影部分②位于地球五带中的____。两阴影部分,____(填序号)的实际面积更大。
(3)若有两个人分别从A、B两点出发,均沿各自所在纬线向正东方向走,最终两人____(会或不会)相遇,原因是____;若两人均沿各自所在经线向正北方向走,最终两人____(会或不会)相遇,原因是____。
22. 中国对南海诸岛拥有无可争辩的主权。读中国全域范围图及三沙市位置示意图,完成下列问题。
(1)我国领土最西端帕米尔高原所在省区的简称是____,行政中心是____,该省区分布人口最多的少数民族是____。
(2)右图中,我国领土的最南端A是____,其所属省区的全称是____,中国在此投放有主权碑,军舰和海警执法船长期在这里巡航。
(3)右图中黄岩岛是我国固有领土,其附近与我国隔海相望的国家B是____。C____岛是我国第一大岛屿,C岛东北部的钓鱼岛及其附属岛屿自古以来就是我国不可分割的领土,钓鱼岛及其附属岛屿位于____(海域)。
(4)我国的领海宽度为从领海基线向外延伸12海里,海域面积约300万平方千米,其中渤海和D____海峡是我国的内海。
23. 318国道东起上海,西至西藏日喀则,被称为“中国人的景观大道”。读318国道线路示意图,完成下列问题。
(1)318国道穿越横断山脉,那里山高谷深、山河相间,是我国地势第____级阶梯分界线,也是____高原与____高原的分界线。
(2)沿318国道旅行可发现长江的流向大致为____,这与我国____的地势特征有关。
(3)318国道最西端所在省区主要聚居的少数民族是____,该少数民族的传统节日有____。
(4)横断山脉以东的318国道沿线地区耕地以____为主,耕作制度为____;横断山脉以西的318国道沿线地区气候类型为____,农业以____为主。
详解详析
【答案】1. B 2. A 3. D
【解析】
【1题详解】
宇宙中的天体都在运动着,运动中的天体相互吸引、相互绕转,形成天体系统。地球所处的天体系统,从低到高的级别,依次是地月系、太阳系、银河系和可观测宇宙;由所学知识可知,月球绕着地球运动的天体系统称为地月系,因此,月球位于地月系、太阳系、银河系,B①②④正确,ACD排除;故选B。
【2题详解】
玉兔号是中国首辆月球车,和我国探月工程有关,A正确;祝融号火星车是我国火星探测用车,B排除;天宫号与中国空间站工程有关,C排除;神舟号与我国载人航天工程有关,D排除;故选A。
【3题详解】
我国实施太空探索可以扩展人类对宇宙的认识,但不能改变宇宙环境,①错误;可以带动高新技术发展,催生新技术,②正确;可以推动人类社会进步,构建人类命运共同,③正确;中国作为航天大国,积极参与太空探索活动,不仅提升了自身的科技实力和国际地位,还为全球太空治理和和平利用太空贡献了中国智慧和方案,④正确。D正确,ABC错误。故选D。
【点睛】太阳系中,八大行星距日由近及远的顺序是:水星、金星、地球、火星、木星、土星、天王星、海王星。其中小行星带位于火星和木星之间。探索太空是为了让人们了解更多的宇宙知识,研究更多技术,促进人类进步。
【答案】4. B 5. B
【解析】
【4题详解】
图上比例尺为图上1cm代表实地距离1500米。估算图上故宫宽度为0.5cm,则实地宽度为0.5*1500=750米,B正确,A、C、D错误。故选B。
【5题详解】
比例尺越大,表示范围越小,内容越详细;比例尺越小,表示范围越大,内容越简略。图中所示明清北京城范围,而天安门和正阳门是北京城内的一部分。为了看到更详细的内容,应该缩小范围、放大比例尺,B正确。A、C、D错误。故选B。
【点睛】地图是地理不可缺少的工具之一,地图包括方向、比例尺、图例和注记三个要素,其中比例尺是由图上距离比上实际距离,相同图幅的情况下,范围越大,比例尺越小,内容越简单。
【答案】6. C 7. B 8. C
【解析】
【6题详解】
读图可知,图示区域等高线相对密集,海拔在500米以下,坡度和缓,主要地形类型为丘陵,C正确,ABD错误。故选C。
【7题详解】
读图可知,图中等高距是50米,山峰A的海拔在450-500米之间,四个选项中最有可能是475米,B正确,ACD错误。故选B。
【8题详解】
读图可知,该图为指向标地图,依据指向标判别方向,度假村位于村落的西南方向,故选C。
【点睛】人们通常把陆地地形分为平原、高原、山地、丘陵和盆地五种基本类型。丘陵海拔较低,地面有起伏,坡度和缓,相对高度一般不超过200米。平原海拔较低,一般在200米以下,地面平坦辽阔。山地海拔较高,一般在500米以上,坡度陡峻,沟谷较深。高原海拔较高,一般在500米以上,地面坦荡,边缘比较陡峻。盆地四周高中间低。
【答案】9. D 10. B
【解析】
【9题详解】
我国的省级行政区划共分为23个省,4个直辖市,5个少数民族自治区,2个特别行政区,共34个省级行政单位,其中香港和澳门为特别行政区,D正确,ABC错误,故选D。
【10题详解】
根据所学知识,澳门北面和广东省相邻,广东省简称为粤,滇为云南省的简称,闽为福建省的简称,桂为广西壮族自治区的简称,B正确,ACD错误,故选B。
【点睛】我国共有34个 省级行政区,其中包括23个省、5个自治区、4个直辖市和2个特别行政区。这些省包括河北省、山西省、辽宁省、吉林省、黑龙江省、江苏省、浙江省、安徽省、福建省、江西省、山东省、河南省、湖北省、湖南省、广东省、海南省、四川省、贵州省、云南省、陕西省、甘肃省、青海省、台湾省;5个自治区分别为内蒙古、广西、西藏、宁夏、新疆;4个直辖市包括北京市、天津市、上海市、重庆市;2个特别行政区为香港和澳门。
【答案】11. C 12. A
【解析】
【11题详解】
我国各民族有独特的风俗习惯、文化艺术和传统的体育活动,摔跤是蒙古族人民最喜欢的活动之一,C正确;傣族、苗族、高山族不擅长摔跤,ABD排除,故选C。
【12题详解】
运动会开幕式在11月22日举办,接近冬季。冬季我国气温由南向北递减,温差较大。三亚市位于北回归线以南的热带地区,全年高温;哈尔滨纬度相对较高,冬季气温低。主要是因为我国跨纬度广,气候差异大。A正确,与地形、经度、植被无关,BCD错误。故选A。
【点睛】在中华民族大家庭中,各民族文化既相互交融,又多元发展。大多数民族有民族语言,有些民族有民族文字。各民族在建筑、饮食、服饰、风俗、节庆、艺术、体育、宗教等方面文化精粹,共同组成了中华优秀的传统文化,受到世界各国人民的尊重和关注。
【答案】13. C 14. D
【解析】
【13题详解】
由图可知,目前我国人口开始负增长,会引起老龄化加剧,青壮年减少,从而导致劳动力短缺,社会养老负担加重等问题,②④正确;人口减少可能缓解交通拥堵状况,①错误;人口减少,中小学学位紧张状况会有所缓解,③错误。故选C。
【14题详解】
我国人口稀疏区主要分布在自然条件恶劣的西部地区,生态环境脆弱,人口容量小,不适宜向稀疏地区大量移民,A错误;提高生育、养育、教育成本会降低出生率,不利于我国人口的均衡发展,B错误;我国人口呈现负增长状况,如果仍然控制人口增长,坚持独生子女政策,会加剧老龄化,出现劳动力不足的状况,C错误;实施“三孩”“政策,并配套支持措施,有利于延缓人口老龄化,有利于我国人口长期均衡发展,D正确。故选D。
【点睛】近年来,我国劳动年龄人口数量下降,老年人口比重不断上升。为了促进人口长期均衡发展,国家从2016年起全面实施一对夫妻可生育两个孩子的计划生育政策。该政策是适应当下我国人口增长特点采取的措施,主要目的是缓解人口老龄化、人口性别比失调等现象。
【答案】15. D 16. A
【解析】
【15题详解】
读图可知,红军在陕北吴起镇胜利会师,该地所在地形区是黄土高原,特点是干沟万壑,支离破碎,水土流失严重,D正确。辽阔坦荡,草场广布是内蒙古高原的特点,A错误;地形崎岖,森林茂密,石灰岩广布,是云贵高原的特点,B错误;地势高峻,雪山连绵是青藏高原的特点,C错误。故选D。
【16题详解】
我国季风区与非季风区界线为大兴安岭--阴山-贺兰山-巴颜喀拉山-冈底斯山以东一线,长征路线主要位于季风区,A正确;我国年降水量总体上由东南往西北递减,在长征过程中降水不均匀,B错误; 以秦岭—淮河 为界,以南为湿润区,以北为半湿润区,800毫米等降水量线是湿润区与半湿润区分界线,400毫米等降水量线是半湿润区与半干旱区分界线,200毫米等降水量线是半干旱区与干旱区的分界线。会宁位于甘肃省,属于干旱半干旱区,C错误;我国中温带主要位于东北,内蒙大部分地区,新疆北部地区,长征主要位于亚热带、暖温带和高原气候区,D错误;故选A。
【点睛】我国季风区和非季风区的分界线为大兴安岭-阴山-贺兰山-巴颜喀拉山-冈底斯山;地势第二阶梯与第三阶梯分界线是大兴安岭--太行山--巫山--雪峰山。
【答案】17. D 18. B
【解析】
【17题详解】
据图可知,黄河全长5464千米,是我国第二长河,A错误;桃花峪至利津河段是黄河的下游河段,水流缓慢,水能资源不丰富,B错误;河口年平均流量最小,桃花峪年平均流量最大,C错误;中游河段年平均含沙量急剧上升。 故选D。
【18题详解】
青海省南部的三江源地区,这里湖泊和沼泽众多,是三江源地区的调蓄器,黄河源头地区的生态保护不仅关系到当地的生态环境和生物多样性,也对整个黄河流域的生态健康和可持续发展具有重要意义,①正确;黄河上游存在草地退化、土地荒漠化严重等生态问题,应该采取加强生态环境建设,合理放牧,禁止乱砍滥伐等措施治理荒漠化问题,②错误,AC错误;黄河的中游存在严重的水土流失问题,中游地区应加强水土保持,③正确,B正确;黄河下游存在"地上河"问题,应该通过加固黄河大堤、调水调沙、疏浚河道等措施进行治理,错误④,D错误。故选B。
【点睛】黄河发源于青藏高原的巴颜喀拉山脉上、中、下游的分界点为河口和桃花峪。
【答案】19. A 20. B
【解析】
【19题详解】
读图①位于我国西北地区,西北地区有内蒙古高原、准噶尔盆地和塔里木盆地,地形以高原和盆地为主,A正确,BCD错误,故选A。
【20题详解】
读图AB线为秦岭-淮河一线,大致和1月份0°C等温线重合,以北最冷月气温小于0°C河流有结冰期,以南最冷月气温大于0°C,河流没有结冰期,①正确;秦岭-淮河一线大致和年降水量800mm大致重合,是我国湿润区和半湿润区的分界线,④正确;半湿润区与半干旱区的分界线大致为400mm年降水量,②错误;季风区与非季风区的分界线大致为大兴安岭-阴山-贺兰山-巴颜喀拉山-冈底斯山,③错误。故选B。
【点睛】我国四大地理区域划分的依据是:综合地理位置、自然地理、人文地理的特点。我国的地理区域分为四个,分别为西北地区、北方地区、南方地区、青藏地区。其中,秦岭、淮河一线是北方地区和南方地区的分界线。大兴安岭-阴山-贺兰山为北方地区和西北地区的分界线。我国青藏地区和西北地区、北方地区、南方地区的分界线,大致以第一级阶梯和第二级阶梯的分界线。
21. 【答案】(1) (30°N,150°W) 西 西南
(2) 低 北温带 ①
(3) 不会 所有纬线相互平行 会 所有经线相交于南北极点,两人会在北极点相遇
【解析】
【分析】本题以经纬网图为材料,涉及经纬度定位以及经纬线的特点等知识点,考查读图分析能力以及对相关知识的识记能力。
小问1详解】
图示经度向东减小,为西经度,A点经度为150°W,纬度向北增加,为北纬度,A点纬度为30°N;根据所学知识20°W以东、160°E以西为东半球,160°E以东、20°W以西为西半球,150°W位于西半球;根据经线指示南北,纬线指示东西,可以判断A点位于B点的西南方位。
【小问2详解】
根据所学知识,低纬度为南北纬30°之间,中纬度位于30°-60°,60°-90°为高纬度,图示①位于0°-30°N之间,地处低纬度地区;南北回归线之间为热带,回归线-极圈之间为温带,极圈-极点为寒带;②位于北回归线-北极圈之间,地处北温带;图示①②跨经纬度数相同,①分布纬度低,纬线更长,实际面积更大。
【小问3详解】
根据所学知识,所有的纬线平行,A、B所在的纬度不同,均沿各自所在纬线向正东方向走,最终两人不会相遇。在地球仪上,所有的经线都会相交于南极点和北极点,所以两位同学分别从A、B两地沿各自所在经线一直向北走,最终两人会在北极点相遇。
22. 【答案】(1) 新 乌鲁木齐 维吾尔族
(2) 曾母暗沙 海南省
(3) 菲律宾 台湾 东海
(4)琼州
【解析】
【分析】本题以中国全域范围图及三沙市位置示意图为材料,涉及我国领土的四至以及我国的领海等知识点,考查读图分析能力以及对相关知识的识记能力。
【小问1详解】
我国疆域辽阔,最西端位于新疆维吾尔自治区的帕米尔高原上,地处73°E附近,新疆维吾尔自治区的简称为新,行政中心为乌鲁木齐,维吾尔族为新疆维吾尔自治区分布最多的少数民族。
【小问2详解】
右图中,我国最南端为海南省的南沙群岛中的曾母暗沙,大约在4°N附近,中国在此投放有主权碑,军舰和海警执法船长期在这里巡航。
【小问3详解】
右图中黄岩岛是我国固有领土,其附近与我国隔海相望的国家B菲律宾。C岛为台湾岛是我国第一大岛屿,台湾岛的东北部的钓鱼岛及其附属岛屿自古以来就是我国不可分割的领土,钓鱼岛及其附属岛屿位于东海。
【小问4详解】
读图D海峡位于广东省雷州半岛和海南省海南岛之间为琼州海峡和渤海为我国的内海。
23. 【答案】(1) 一、二 青藏 云贵
(2) 自西向东流 西高东低
(3) 藏族 雪顿节
(4) 水田 一年两熟 高原山地气候 高寒畜牧业
【解析】
【分析】本题以318国道示意图为材料,设置4个小题,涉及长江的流向、我国少数民族的文化等相关内容,考查学生分析区域地理和从图中获取信息的能力,培养学生综合思维的学科素养。
【小问1详解】
318国道穿越横断山脉,横断山脉大致南北走向,那里山高谷深、山河相间,是我国地势第一、二级阶梯的分界线,同时横断山脉是我国四大高原中青藏高原和拥有喀斯特地貌的云贵高原的分界线。
【小问2详解】
沿318国道旅行可发现长江的流向大致为自西向东流,这与我国地势西高东低的总体特征有关。
【小问3详解】
由材料可知,318国道最西端所在省区为西藏自治区,是藏族的聚居区,因此该地生活的少数民族主要是藏族,藏族的传统节日有雪顿节。
【小问4详解】
横断山脉以东的318国道沿线地区为南方地区,耕地以水田为主,耕作制度主要为一年两熟,横断山脉以西的318国道沿线地区气候类型为高原山地气候,海拔高,热量不足,农业以高寒畜牧业为主。
相关试卷
这是一份贵州省毕节市赫章县2024-2025学年七年级上学期期末教学质量监测地理试卷(学生版),共6页。试卷主要包含了单项选择题,三级阶梯分界线上的等内容,欢迎下载使用。
这是一份贵州省毕节市金沙县2024-2025学年七年级上学期期中地理地理试卷(学生版),共6页。试卷主要包含了单选题,填空题等内容,欢迎下载使用。
这是一份贵州省毕节市七星关区2024-2025学年七年级上学期期末考试地理试题含答案,共12页。
相关试卷 更多
- 1.电子资料成功下载后不支持退换,如发现资料有内容错误问题请联系客服,如若属实,我们会补偿您的损失
- 2.压缩包下载后请先用软件解压,再使用对应软件打开;软件版本较低时请及时更新
- 3.资料下载成功后可在60天以内免费重复下载
免费领取教师福利

