若您为此资料的原创作者,认为该资料内容侵犯了您的知识产权,请扫码添加我们的相关工作人员,我们尽可能的保护您的合法权益。
1/15
2/15
3/15
还剩12页未读,
继续阅读
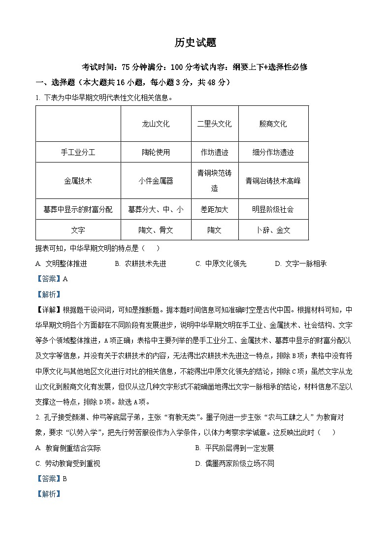
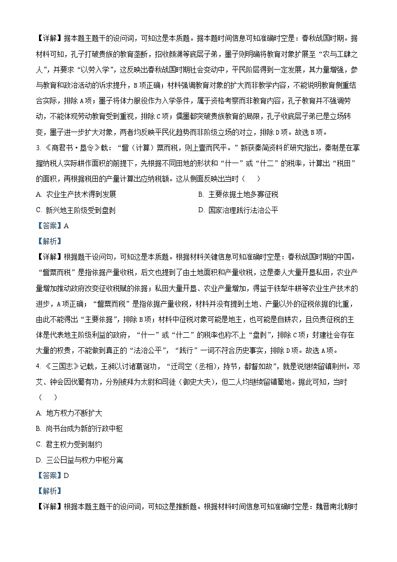
山西省太原市常青藤中学校、山西大学附属中学校2025-2026学年高三上学期开学考试历史试题(解析版)
展开
这是一份山西省太原市常青藤中学校、山西大学附属中学校2025-2026学年高三上学期开学考试历史试题(解析版),共15页。试卷主要包含了选择题,非选择题等内容,欢迎下载使用。
相关试卷
2025-2026学年度山西省太原市山西大学附属中学校高一上学期10月月考历史试题(解析版):
这是一份2025-2026学年度山西省太原市山西大学附属中学校高一上学期10月月考历史试题(解析版),共12页。试卷主要包含了选择题,非选择题等内容,欢迎下载使用。
精品解析:山西省太原市山西大学附属中学校2025-2026学年高三上学期9月模块诊断(总第三次)历史试题(原卷版):
这是一份精品解析:山西省太原市山西大学附属中学校2025-2026学年高三上学期9月模块诊断(总第三次)历史试题(原卷版),共6页。试卷主要包含了选择题,非选择题等内容,欢迎下载使用。
山西省太原市山西大学附属中学校2025-2026学年高一上学期10月月考历史试题:
这是一份山西省太原市山西大学附属中学校2025-2026学年高一上学期10月月考历史试题,共6页。
相关试卷 更多
资料下载及使用帮助
版权申诉
- 1.电子资料成功下载后不支持退换,如发现资料有内容错误问题请联系客服,如若属实,我们会补偿您的损失
- 2.压缩包下载后请先用软件解压,再使用对应软件打开;软件版本较低时请及时更新
- 3.资料下载成功后可在60天以内免费重复下载
版权申诉
免费领取教师福利

