辽宁省七校协作体2026届高三上学期期初联考语文试卷(含答案)
展开
这是一份辽宁省七校协作体2026届高三上学期期初联考语文试卷(含答案),共10页。试卷主要包含了现代文阅读,古代诗文阅读,语言文字运用,写作等内容,欢迎下载使用。
一、现代文阅读(35分)
(一)现代文阅读I(本题共5小题,19分)
阅读下面的文字,完成1~5题。
材料一:
春秋战国之际,出现了一种上下相连的“深衣”服制。深衣的裁制在尺寸和样式上有非常细致的规定,具体来讲体现为:上衣用布六幅,下裳用布六幅,共十二幅,象征一年的十二个月;袖口为圆形,如规,象征应规而行;方形的交领如矩,寓意遵礼法而不逾矩;背面的中缝延伸至脚踝,依旧笔直如墨线,象征着为政端方正直;下衣的底边如秤杆秤锤,显示出公平正义的处世智慧。
(摘编自邹蕴《庄子的“宇宙身体”观及其美学意涵》)
材料二:
深衣是《礼记》记载的一种极具传统文化内涵的服饰,从古至今都备受学人关注。古人对深衣形制的研究由来已久,现存“深衣”文献的记录最早可溯源至《礼记》。古代儒者解析深衣形制多采用文字考释的方式逐句解经,此方式有利于对经文内容做细致深入的分析,但难以突显诸家在深衣形制观点上的差异。从先秦至唐代与深衣形制相关的文献多集中在唐代《礼记正义》中。据《礼记正义》记载,汉唐经学家在解释“衽”时认为,衽在深衣裳幅之旁。宋至宋末元初,衽在裳(或衣裳)旁,属连之不殊裳前后。其中司马光、朱熹、金履祥所言之“衽”不包括衣之两旁,仅在裳处;而陈栎《深衣说》中的“衽”则指衣裳两旁,不仅限于裳,此处的衣裳两旁,是指深衣穿着状态下的两侧。元明时期,衽为上衣衣襟,具体指前襟相交时胸前之左右幅。清代,衽在裳旁,是下裳两侧斜裁交裂的部分。
诸家对深衣之“衽”位置理解的差别,还直接引发了深衣形制——即衣裳布幅分布和下裳裁制方法的差异。宋至宋末元初时,深衣之“衽”是深衣穿着两襟相掩后,在腋下之裳旁,属连之不殊裳之前后的部分,即衽是裳旁边之斜裁部分,裳右边的前后衽是分开的,左边前后衽是缝合在一起的。此深衣裁制用布十幅,衽不需单独记幅。上衣四幅,衣身用布二幅,衣袖用布二幅。下裳六幅,裁制用交解之法:每一幅交解为两片,一头广,一头狭,狭头之长是广头之半,狭头向上连属上衣。因此,上衣衣身二幅中屈反折为四片,下裳六幅交解为十二片,上衣一片连接下裳三片。
元明时期,深衣之“衽”指上衣左右斜裁之衣襟。此深衣裁制用布十一幅,上衣五幅,衣与袖各二幅,比宋至宋末元初时期的深衣多连属左右衣襟的“衽”一幅。下裳六幅,裁制亦用交解之法,由六幅交解为十二片。因此,深衣上衣衣身二幅中屈反折为四片,加“衽”用一幅斜裁为二片,共六片。
清代时,深衣之“衽”被解读为深衣下裳旁布幅交裂的部分。此深衣形制用布共十一幅,上衣五幅,衣身用布二幅,衣袖用布二幅。衽用一幅,似元明时期斜裁,但仅接右外襟,无左内襟。下裳六幅,采用正裁搭配交裂的方式,下裳前后四幅皆正裁,为八片,唯有两侧之衽用布二幅斜裁为四片,共十二片。
古时困扰儒生的深衣之“衽”,正是今天解读历代深衣之制的关键。经文中对具体形制规范记载的欠缺,让“衽”具有了可以想象的空间;而不同时代对“衽”的诠释,则是儒者基于本朝服装对深衣进行想象重构的具体表现。中国古代深衣考辨史,揭示了以儒生为代表的知识分子造衣制物的思想理念,是历代儒生的服饰理想与精神寄托;同时,它还是映照历代服装的一面镜子,随着时间的更迭,勾勒出中国古代服饰的演变轨迹与时代风貌。
(摘编自黄梓桐《对深衣之“衽”的想象与重构——“中国古代深衣考辨”再解读》)
材料三:
古代深衣制度中的“衽”长期以来困扰着学者们,直到马山楚墓出土成系统的袍服实物提供了关键证据。根据文献与实物印证,“衽”是指在制作衣物时,于“上衣”“下裳”、领、缘各部分剪裁完毕后,额外正裁两块相同大小的矩形衣料作为嵌片,并将其分别嵌缝在两腋窝处,即“上衣”“下裳”与袖腋三交界的缝际简。文献中,“衽”通常指交领下方的衣襟(左衽或右衽),但在狭义上特指汉代人所说的“小要(腰)”,即袖腋处的特殊设计。《礼记·玉藻》提到“深衣三祛,……衽当旁”,郑玄注释指出“衽”的形状可以是向上或向下逐渐变窄的设计,因此得名“小要”。孔颖达进一步解释说,这种设计在棺材制作中也有应用,用于固定棺缝,其形象两头广中间小,类似于燕尾榫或鱼尾榫。考古发现表明,衣服上的“衽”是将一块矩形布料扭转90-180度后插入袖腋处,中部形成束腰状,不仅增强了衣物的贴合度和舒适性,而且其轮廓和功能恰与木工中的“小要”相似。通过这些实例和文献记载的对比,可以确认“衽”即是古深衣制度中这一难以理解的部分。近年来的考古发现打破了两千年来对“衽”的误解,使得我们能够更准确地理解古代深衣的具体形制及其文化意义,特别是解决了长久以来学术界对此问题的争议。这不仅揭示了“衽”的真实面貌,也展示了古人对服饰美学和技术细节的追求。
(摘编自沈从文《中国古代服饰研究》)
1.下列对原文相关内容的理解和分析,不正确的一项是(3分)
A.深衣服制出现于春秋战国时期,这种服制在裁制上有着较为细致的规定,同时也具有丰富的文化象征意义。
B.深衣作为一种富有传统文化内涵的服饰,从古至今备受学者们的关注,古人对深衣形制的研究可追溯至《礼记》。
C.古代诸儒解析深衣形制多采用文字考释的方式逐句解经,这是诸家在深衣形制观点上难以突显差异的主要原因。
D.历代深衣形制衣裳布幅分布和下裳裁制方法的不同,与诸家对深衣之“衽”位置理解的差别存在直接关联。
2.根据原文内容,以下说法正确的一项是(3分)
A.深衣布幅、袖口、交领、中缝、底边等细节的设计,承载了古人对于“衽”的理解。
B.诸儒对“衽”的理解不仅反映了政治上的分歧,更展示了深衣形制随时代发展而演变的过程。
C.由于经文中对具体形制规范记载的欠缺,“衽”成为了历代儒者可以自由发挥想象的对象。
D.马山楚墓成系统袍服实物的出土,打破了长久以来深衣释“衽”以书证书、字面猜索的局面。
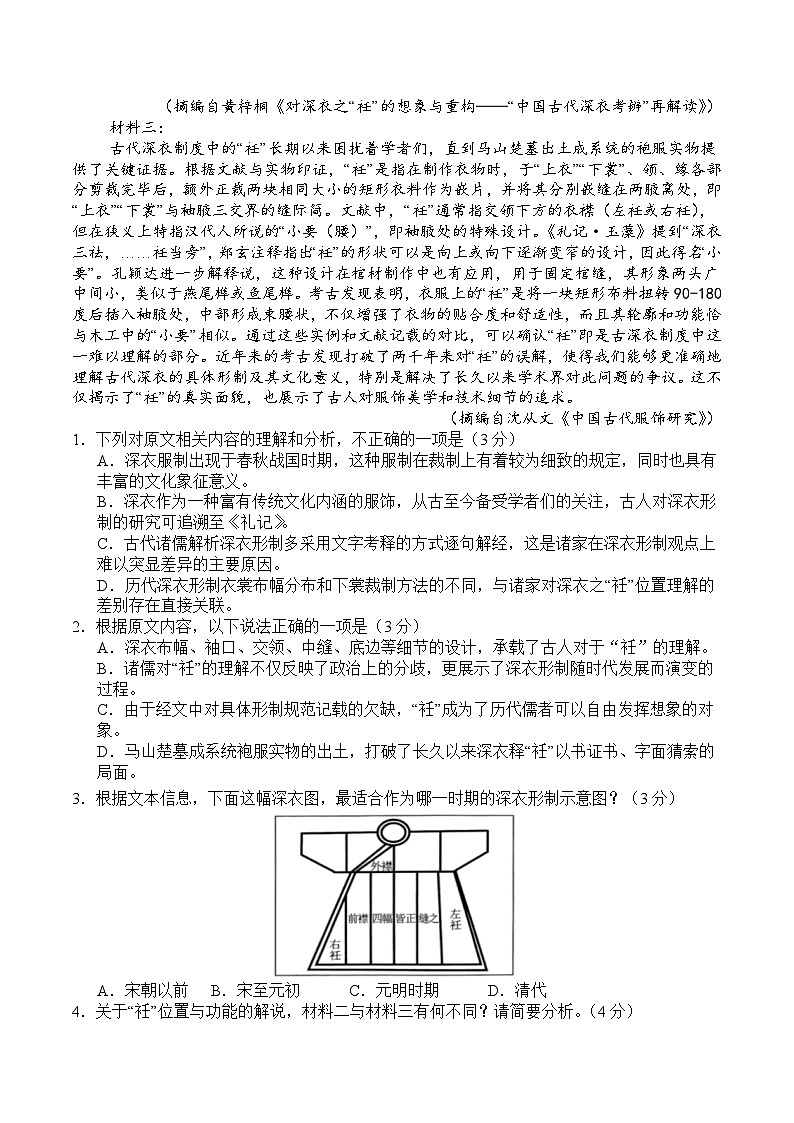
3.根据文本信息,下面这幅深衣图,最适合作为哪一时期的深衣形制示意图?(3分)
A.宋朝以前B.宋至元初C.元明时期D.清代
4.关于“衽”位置与功能的解说,材料二与材料三有何不同?请简要分析。(4分)
5.通过上述材料,读者对于中国古代服饰的研究方法、态度和价值可以获得哪些认识?请根据材料分析概括。(6分)
(二)现代文阅读II(本题共4小题,16分)
阅读下面的文字,完成6~9题。
虹关的墨香
洪忠佩
古樟旁的一栋平房,是詹汪平返村创业梦开始的地方。10多年前,他把饮食店变为墨坊,从点燃烟炱的那天开始,就成了虹关詹氏古法制墨的传人。
黑是墨坊的主色调,烟房、墨房、墨台、墨模、刮墨刀,都是黑乎乎的。只有烟炱燃着的时候,才会发出微弱的光。狭小的空间,并没有影响詹汪平对徽墨制作技艺的痴迷。一杵又一杵,捶打坯料的声响粘连、胶着。墨泥在手掌中反复地搓揉,蜕变得愈发柔软、油亮。
80后詹汪平,似乎很享受点烟、制胶、和料、捶打、搓揉、压模的制墨过程,还有凉墨、修墨、打磨、描金的日常。他乐此不疲。他还知道,要做一锭好墨,不仅在于制墨的原料、墨坯的品质,也是绘画、书法、雕刻等艺术的综合呈现。
比捣搓坯料还要轻柔的,是村中的古樟树叶在风中的簌簌声。阳光透过叶子缝隙洒下的光线,一如墨面雕饰的描金。
处于赣、皖交界的江西婺源虹关村,宋代肇基,聚族而居,耕读传家,以千年古村的底蕴和风貌,成为中国历史文化名村和中国传统村落的样本。历史上,它以墨业走向繁盛,所产徽墨深受书画界人士青睐,享有“落纸如漆,万载存真”的美誉。
早在明清时期,虹关已是徽墨的主要产地。据《清代名墨谈丛》记载,婺源墨铺在百家以上,仅虹关詹氏一姓就有80多家,在数量上远远超出歙县、休宁造墨家,在徽墨中是一大派别。虹关走出了一批詹姓墨业名家,他们开设的墨铺墨号,遍布大江南北。随之而来的,是给家乡带来的变化——筑宅建祠、修桥铺路、崇儒励学、重教兴学。
循着墨香,我走进了虹关村的深处。
虹关村四周,有后龙山、天井山等山环绕。一条徽饶古道穿村而过,当地人称其为大路。大路两边,成街成巷。永安、风华、如意、书院、添丁、守俭、大有等20多条街巷,宛如村庄的经脉,纵横交错,四通八达。街巷里,曾经一家挨着一家的,是墨铺、客栈、茶楼、酒肆、米行、布店、豆腐坊……不难想象,历史上的虹关村是多么热闹,人来人往,车马不断。我回味着历史,再去看古道上的车辙遗痕,感觉那青石板中的凹槽瞬间变得生动起来。
而在大路街口,曲径通幽处,墨商的大宅鳞次栉比。那些石库门坊、砖雕门罩、飞檐翘角,十分规整精美。抬头望去,高耸的马头墙像嵌入蓝天白云之中。仅清代制墨名家詹成圭一家,就建有留耕堂、玉映堂、愿汝堂、虑得堂。那粉墙黛瓦之中的天井、堂前等等,像是被时光熏染过一般,浓淡不一,如水墨洇漫的色调。那月梁、雀替、窗棂、隔扇上的“八仙人物”“桃园结义”“松鹤同春”“一诺千金”等雕饰,精雕细刻,既含蓄内敛,又不拘一格,美不胜收。
“心作良田一生耕之不尽,书为恒产百世留之有余。”在留耕堂里,我看到这样一副联文,分明倡导的是世代耕读传家之风。地方志和谱牒上的文字告诉我,詹成圭的子孙既是制墨名家,也是行善尚义之人:詹成圭之子詹若鲁“尤崇儒重道,值贫而力学者必助”,其孙詹国淳对“族中子弟不能读者,公造就以至于成名”……这是墨业世家一代代接力资助教育的善举。像他们一样,热心公益的墨商在虹关不在少数。
而那些长期在外地从事墨业的虹关人,也一直没有忘记家乡。早在上世纪30年代,羁旅在外的詹佩弦,用一张村口古樟的照片征稿,并刊印成书《古樟吟集》。书中收录的诗文,每一篇都流淌着乡愁。看到村口古樟的照片,就像是看到了故乡。读一读写家乡古樟的诗文,也就是在读家园厚土。
与留耕堂的楹联相对应的,是虹关的读书风气之盛。曾经的省吾书院、登瀛书屋、吟香书舍以及犁耙馆,都给出了印证。村中科考从仕者和归隐的文士,则给后人留下了《赐绮堂集》等30多部著作。
在虹关村行走,我一次次踏进那些宅院,读到了它们的历史,也见证着它们的新生。修缮过后的古宅庭院,在徽派建筑中融入现代元素,实现了活态保护利用。有的修缮后成了乡贤居住的房屋,有的被改建成民宿,还有的成了徽墨制作技艺的体验作坊。
沿着村中的鸿溪走,我在虹关水口依然能感受到“龙门关水口,马石峙源头”的意境。是青山绿水,以及经年的墨香,共同滋养着虹关古老而清新的风貌。水口溪畔,那根深叶茂的千年古樟,只是虹关古树中年龄最大的。百年或数百年的树木还有银杏、枫香、楠木、桂树、槠树、红豆杉等。所有上了年纪的树木,都有一张属于自己的“身份证”——名木古树标识保护牌,上面,编号、科属、树龄以及保护等级一应俱全。每一块保护牌的背后,是无数关注名木古树的目光。
我伫立在树荫下眺望村庄。慕名而来写生的师生和他们笔下的虹关村,许多制墨名家的过往和热爱家乡的情怀,交织一起向我涌来。那久远年代中倡建的路桥、茶亭、水堨、长生圳……仍在村民的生产生活之中延伸。
耳边,传来此起彼伏的鸟鸣声和蛙叫声,那是村庄自然的音乐。乐章中,枕山面水的虹关村,氤氲着一片水墨意境。鸿溪从村中穿过,溪水中流淌不息的,是缕缕墨香。
(有删改)
6.下列对文本相关内容和艺术特色的分析鉴赏,正确的一项是(3分)
A.文章引用《清代名墨谈丛》的记载,说明历史上虹关就是徽墨的主要产地,它以墨业走向繁盛,并以墨业造福家乡。
B.文中将阳光透过叶子缝隙洒下的光线比作墨面雕饰的描金,不仅凸显光影交错之美,更将自然景致与徽墨文化紧密相连。
C.文中写千年古樟等上了年纪的树木都有一张属于自己的“身份证”,以此表明这些古树已得到植物学家的广泛关注。
D.文章未着墨于具体的个人,而是通过对街道、建筑、古树等风景的描摹来展现虹关人民的生活状态,更具感染力。
7.关于文中描写“我”行走在虹关村的有关段落,下列说法不正确的一项是(3分)
A.列举虹关村永安、风华、守俭等众多街巷名称,展现出虹关人对教育的重视。
B.虹关村中墨商的大宅鳞次栉比,十分规整精美,反映当时制墨业的兴旺繁荣。
C.从虹关村清代制墨名家詹成圭家留耕堂联文看,詹家崇尚世代耕读传家之风。
D.将历史与现实交织,构建出丰富立体的虹关形象,增加了文本的历史厚重感。
8.文中第二段对墨坊以及詹汪平制墨的介绍有何作用?请简要分析。(4分)
9.请结合文章内容,谈谈标题“虹关的墨香”有哪些涵义。(6分)
二、古代诗文阅读(35分)
(一)文言文阅读(本题共5小题,20分)
阅读下面的文言文,完成小题。
材料一:
燕哙①既立,齐人杀苏秦。苏秦之在燕,与其相子之②为婚,而苏代与子之交。及苏秦死,而齐宣王复用苏代。燕哙三年,与楚、三晋攻秦,不胜而还。子之相燕,贵重,主断。苏代为齐使于燕,燕王问曰:“齐王奚如?”对曰:“必不霸。”燕王曰:“何也?”对曰:“不信其臣。”苏代欲以激燕王以尊子之也。是故燕王大信子之。子之因遗苏代百金,而听其所使。鹿毛寿谓燕王:“不如以国让相子之。人之谓尧贤者,以其让天下于许由,许由不受,有让天下之名而实不失天下。今王以国让于子之,子之必不敢受,是王与尧同行也。”燕王因属国于子之,子之大重。子之南面行王事,而哙老,不听政,顾为臣,国事皆决于子之。三年,国大乱,百姓恫恐。将军市被与太子平谋,将攻子之。诸将谓齐愍王曰:"因而赴之,破燕必矣。"齐王因令人谓燕太子平曰:"寡人闻太子之义将废私而立公饬君臣之义明父子之位。寡人之国小,不足以为先后。虽然,则唯太子所以令之。"太子因要党聚众,将军市被围公宫,攻子之,不克。因构难数月,死者数万,众人恫恐,百姓离志。孟轲谓齐王曰:“今伐燕,此文、武之时,不可失也。”王因令章子将五都之兵,以因北地之众以伐燕。士卒不战,城门不闭,燕君哙死,齐大胜。
(节选自《史记·燕召公世家》)
材料二:
沈同③以其私问曰:“燕可伐与?”孟子曰:“可。子哙不得与人燕,子之不得受燕于子哙。有士于此,而子悦之,不告于王,而私与之子之爵禄。夫士也,亦无王命而私受之,于子,则可乎?何以异于是?”齐人伐燕,或问曰:“劝齐伐燕,有诸?”曰:“未也。沈同曰:‘燕可伐与?’吾应之曰:‘可。’彼然而伐之。如曰:‘孰可以伐之?’则应之曰:‘为天吏则可以伐之。’今有杀人者,或问之曰:‘人可杀与?’则将应之曰:‘可。’彼如曰:‘孰可以杀之?’则应之曰:‘为士师④则可以杀之。’今以燕伐燕,何为劝之也?”
夫或问孟子劝王伐燕,不诚是乎?沈同问“燕可伐与”,此挟私意欲自伐之也。知其意慊⑤于是,宜曰:“燕虽可伐,须为天吏,乃可以伐之。”沈同意绝,则无伐燕之计矣。不知有此私意而径应之,不省其语,是不知言也。
(节选自王充《论衡·刺孟》)
[注]①燕哙:燕国国君子哙。②子之:人名,燕国丞相。③沈同:人名,齐国臣子。④士师:掌管刑罚的官员。⑤慊:满足,满意。
10. 材料一中画波浪线的部分有三处需要断句,请用铅笔将答题卡上相应位置的答案标号涂黑。(3分)
寡人闻A太子之义B将废C私D而立E公F饬君臣G之义H明父子之位。
11. 下列对材料中加点的词语及相关内容的解说,不正确的一项是(3分)
A.“苏秦之在燕”与《兼爱》“臣子之不孝君父,所谓乱也”的“之”用法相同。
B. 顾,照看,与《种树郭橐驼传》中“勿动勿虑,去不复顾”的“顾”意思相同。
C. 诸,相当于“之乎”,与《兰亭集序》中“或取诸怀抱”的“诸”意思不相同。
D. 绝,断绝,与《桃花源记》中“率妻子邑人来此绝境”的“绝”意思不相同。
12. 下列对材料有关内容的概述,不正确的一项是(3分)
A. 苏代与子之交情颇深,为让子之得到燕王的信任,苏代故意刺激燕王,说齐王是因为不信任大臣而终将不能称霸。
B. 燕王子哙听信了鹿毛寿的话,为求好名声而把国家托付给国相子之,以致大权旁落,落得个国破身死的悲惨下场。
C. 燕国发生内乱,齐国趁机派遣军队攻打燕国,燕国因为内乱日久,致使兵力枯竭,无力抵抗,最终齐军大获全胜。
D. 王充认为沈同在向孟子询问是否可以攻打燕国时,就已经藏有私心,而孟子的回答,也没有给与适当的引导劝诫。
13. 把材料中画横线的句子翻译成现代汉语。(8分)
(1)是故燕王大信子之。子之因遗苏代百金,而听其所使。
(2)不知有此私意而径应之,不省其语,是不知言也。
14. 材料一孟子对齐王说伐燕“不可失也”,材料二又对“劝齐伐燕”之问断然否定。根据两则材料,请简要分析孟子不同态度的理由。(3分)
(二)古代诗歌阅读(本题共2小题,9分)
阅读下面这两首诗,完成15~16题。
杏花
唐·吴融
粉薄红轻掩敛羞,花中占断得风流。
软非因醉都无力,凝不成歌亦自愁。
独照影时临水畔,最含情处出墙头。
裴回尽日难成别,更待黄昏对酒楼。
北陂杏花
宋·王安石
一陂春水绕花身,花影妖娆各占春。
纵被春风吹作雪,绝胜南陌碾成尘。
15. 下列对这两首诗的理解和赏析,不正确的一项是(3分)
A.吴、王这两首诗的题材相同,都是以杏花作为吟咏对象来表情达意。
B.两首诗都描摹了杏花临水照影的情态,突出了杏花宁静娴雅的特点。
C.吴诗在尾联写自己徘徊终日、流连忘返,以此衬托杏花的独特风韵。
D.王诗前两句写出了北陂杏花形态之美,后两句表现了杏花品性之美。
16.两首诗表达的感情同中有异,请结合诗句简要分析两首诗思想感情的异同。(6分)
(三)名篇名句默写(本题共1小题,6分)
17.补写出下列句子中的空缺部分。(6分)
(1)某科技纪录片解说词提到:“科学探索的起点是疑问,正如韩愈在《师说》中所言‘__________________,__________________?’有疑惑才能追问,有追问才能有创新。”
(2)好的比喻往往取材于生活,巧于运用。如《劝学》中“_________________”,用磨刀之功比学习之效;《登泰山记》中“________________”,用衣带来比喻环绕山腰的云雾。
(3)语文老师在课堂上带领同学们学习“诗歌中的叠词妙用”,小文想到有些上下句都运用叠词写景的诗句,比如“__________________,_________________”等。
三、语言文字运用(本题共5小题,20分)
阅读下面的文字,完成18~22题。
常言说“作文如做人”,是说写文章体现人的修养,要有认真的态度。古人讲“修辞立其诚”,从写作要求看,是指语言表达既要有文采,更应当求“真”,说真话,抒真情,不能自欺欺人。 (1) ,文章的技巧文采才有价值。
作文是富有灵性的思维活动,最能体现人的情感与个性。人们热爱精典作品,不仅希望获得启事,也希望通过阅读发现并孕育美好情感,从而成为健全的人。李密《陈情表》陈说的窘迫境况,归有光《项脊轩志》中 (2) ,陶渊明《归去来兮辞》对自由生活的向往等,无不是真情实录,历经千百年,人们仍然能感受到作者的真诚。
①写作的“真”与“诚”意味着坦诚地吐露自己的心声,②真实地记述自己的所思所感。③思考即使还不够深入,④情感还不免稚嫩,⑤但记录自我心灵的一字一句都有着独特的价值。⑥好文章是记叙真实的经历和抒发真实的感受为目的的。以敷衍了事的态度,言不由终地“做”文章,对于作者和读者而言,都是没有什么裨益的。
当然,抒发真情,说真话, (3) 。在不同情境下,有时可以直抒胸意,有时需要含蓄委婉。“说真话,抒真情”,主要讲的是情感和态度,至于文学意义上的合理虚构,体现的是“生活中可能发生的事”,也是一种真实,和胡编乱造绝非一回事。
下列句子中的双引号,与第一段加点处的双引号用法相同的一项是(3分)
A.她不是“苟活到现在的我”的学生,是为了中国而死的中国青年。(《记念刘和珍君》
B.这个时候,我们的旅程只到达地球上的天文学所通称的“本星系群”。(《宇宙的边疆》)
C.“吴起镇到了!”同志们欢叫着冲着跑了下去,看到这个欢乐、热烈的场面,我们都很高兴。(《长征胜利万岁》)
D.疫情之下,既有难以预料的“黑天鹅”,也有有迹可循的“灰犀牛”。(《在民族复兴的历史丰碑上——2020中国抗疫记》)
19请在文中横线处补写恰当的语句,使整段文字语意完整连贯,内容贴切,逻辑严密,每处不超过10个字。(6分)
20.文中有多处错别字,请找出三处含错别字的词语并改正。(3分)
21.文中画波浪线的部分,如果写成“都是真情实录,无论过去多少年,人们仍然能感受到作者的真诚”,表达效果有什们不同?(4分)
22.文中第三段标序号的部分有两处表述不当,请指出其序号并做修改,使语言准确流畅,逻辑严密。可少量增删词语,不得改变原意。(4分)
四、写作(60分)
23. 阅读下面的材料,根据要求写作。
我们生活在世间,并拥有一种意义感,向往远方。有人认为,生活的意义,诸如人生价值的落实、理想的实现,指引我们前行,到达远方,它比目前的生活本身重要。但也有人认为,要爱生活胜过爱生活的意义,最重要的是目前的生活本身。
以上材料,引发了你怎样的触动和思考?请联系自身实际写一篇文章。
要求:选准角度,确定立意,明确文体,自拟标题;不要套作,不得抄袭;不得泄露个人信息;不少于800字。
参考答案
C
2.D
3.D
本题考查学生概括分析和比较材料的能力。
①位置:材料二从裳旁、衣襟到下裳两侧逐步细化,而材料三则明确指出位于袖腋处。
②功能:材料二侧重于连接部件和装饰性功能,材料三强调其增强贴合度和舒适性的实用功能。
5.本题考查学生筛选整合信息和归纳概括要点的能力。
①研究方法:依赖经典文献的文字记载进行研究,同时依据考古发现来验证理论。
②研究态度:始终坚持细致入微的考证和不断探索的求实精神。
③研究价值:为读者展示古人对服饰美学和技术细节的追求,揭示历代儒生的服饰理想与精神寄托,勾勒中国古代服饰的演变轨迹和时代风貌。
6.B
7.A
8.①对墨坊的环境描写,营造出一种深沉、古朴的氛围,使读者感受到传统手工艺的神秘气息,为下文写虹关墨业历史、文化作铺垫。(2分)
②展现徽墨制作的具体场景与技艺细节,凸显詹汪平对制墨的痴迷,展现出詹汪平专注、严谨的制墨传人形象。(2分)
9.①指虹关传承的徽墨制作技艺及相关产业,如詹汪平坚守的古法制墨,以及历史上虹关繁盛的墨铺、墨业等(2分)。
②指墨业发展带来的文化风尚,包括耕读传家的传统、崇儒重教的风气,以及墨商行善尚义、热心公益的美德(2分)。
③指虹关人对家乡的眷恋与文化传承的坚守,如詹佩弦的乡愁、古宅的活态保护,以及墨香浸润下古村古今交融的独特韵味(2分)。
10. BFH
11. B
12. C
13. (1)因此燕王十分信任子之。子之于是赠给苏代一百金,任凭他使用。
(2)不知道他有这种私心却直接回答他,没有省悟他话中的含意,这是不懂得言辞的表现。
14. ①材料一:伐燕时机正当时。1分
②材料二:伐燕行动必须由“天吏”执行,齐不具有这一资格。2分
参考译文 :
材料一:
燕王哙即位以后,齐国人杀掉了苏秦。苏秦在燕国的时候,和国相子之结成了儿女亲家,苏秦的弟弟苏代也和子之交往密切。等到苏秦死后,齐宣王又任用了苏代。公元前318年(燕哙三年),燕国联合楚国及韩、赵、魏三国去攻打秦国,没有取胜就回国了。当时子之做燕国的国相,位尊权重,主决国家大事。苏代作为齐国的使臣出使到燕国,燕王问他说:“齐王这个人怎么样?”苏代回答说:“肯定不能称霸。”燕王问:“为什么呢?”回答说:“不信任他的大臣。”苏代是想用这些话刺激燕王,使他尊重子之。于是燕王十分信任子之。子之因此赠给苏代一百镒黄金,任凭他使用。鹿毛寿对燕王说:“您不如把国家让给国相子之。人们之所以称道尧为君贤圣,是因为他把天下让给了许由,许由没有接受,因此尧有了让天下的美名而实际上并没有失去天下。如果现在您把国家让给子之,子之一定不敢接受,这就表明您和尧有同样的高尚品德。”燕王于是把国家托付给了子之,子之的地位就更加尊贵起来。子之面向南坐,行使君王的权力,燕王子哙年老,不再处理政务,反而成为了臣子,国家政务都由子之裁决。子之当国三年,燕国大乱,百官人人恐惧。将军市被和太子平谋划,准备攻打子之。齐国众将对齐愍王说:"趁这个机会出兵奔赴燕国,一定能把燕国打垮。"齐王于是派人对燕太子平说:"我听说太子主持正义,将要废私立公,整顿君臣的伦理,明确父子的地位。我的国家很小,不足以做为您的辅翼。即使这样,我们也愿意听从太子的差遣。"太子平于是邀集同党聚合徒众,将军市被包围了王宫,攻打子之,没有攻克。这样,国内造成了几个月的祸乱。死去了好几万人,民众非常恐惧,百官离心离德。孟轲对齐王说:“现在去讨伐燕国,这正是周文王、武王伐纣那样的好时机,千万不能失掉啊。齐王于是命令章子率领五都的军队,并且偕同北方边境的士卒,一起讨伐燕国。燕国的士兵不迎战,城门也不关闭,燕君哙死,齐军大胜。
材料二:
沈同以他的私交问孟子:“燕国可以讨伐吗?”孟子说:“可以。子哙不该把燕国让给人,子之也不该从子哙手中接受燕国。要是有这样的人,你喜欢他,不告诉国君,而私自把自己的爵位和俸禄给了他,而这人,也没有君王的命令就私自从你手中接受了爵位和俸禄,这样可以吗?现在子哙把王位让给子之跟这有什么差别呢?”齐国讨伐燕国,有人问孟子:“听说你曾鼓动齐国讨伐燕国,有这事吗?”孟子说:“没有。是沈同问:‘燕国可以讨伐吗?’我回答说:‘可以。’他认同就去讨伐了燕国。他如果再问:‘谁可以去讨伐它?’我就会回答说:‘只有奉行天命的周天子才能讨伐它。’就像现在有个杀人犯,有人问他:‘犯人可以杀吗?’那他将会回答说:可以。他如果再问:谁可以去杀他呢?’那就应该回答说:只有法官才可以杀他。如今作为像燕一样无道的齐国要去讨伐燕国,我为什么要去鼓动它呢?”
有人问孟子鼓动齐王讨伐燕国的事情,不确实是这样吗?沈同问“燕国可以讨伐吗”。这是挟带私心想使自己的国家去讨伐燕国。既然知道他的意图以讨伐燕国为满足,就应该说:“燕国即使可以讨伐,也必须是奉天命的周天子才能够去讨伐它。”这样沈同的意图就会断绝,那么也就没有讨伐燕国的计划了。不知道他有这种私心却直接回答他,没有省悟他话中的含意,这是不得言辞的表现。
B
16.相同点:两首诗都表达了对杏花之美的欣赏与赞美。吴融诗以“粉薄红轻”“占断风流”刻画杏花的娇柔与风华,王安石诗用“花影妖娆各占春”展现杏花与花影相映的明媚之态,均流露出对杏花形态之美的喜爱。(2分)
不同点:
(1)吴诗反映了诗人对美好事物的珍惜和对生命短暂的感慨。将杏花的“含情”与自身的流连、怅惘结合,寄寓了对杏花的怜惜与不舍,暗含闲愁与怅惘;(2分)
(2)王诗以杏花自喻,表达孤高不屈的精神品格。通过杏花宁愿被吹落如雪也不委身尘埃的对比,寄寓了诗人坚守高洁、不屈从世俗的人格追求与孤高气节。(2分)
17(1)人非生而知之者 孰能无惑
金就砺则利 而半山居雾若带然
云青青兮欲雨 水澹澹兮生烟(暧暧远人村 依依墟里烟/无边落木萧萧下 不尽长江滚滚来/ 黄梅时节家家雨 青草池塘处处蛙。)
18.C
19. (1)有真诚的态度和情感
(2)对亲情、爱情的记忆(对亲情的眷恋)
(3)也要讲究方式方法
20.“精典”改为“经典”;“启事”改为“启示”;“言不由终”改为“言不由衷”;“直抒胸意”改为“直抒胸臆”。
21. ①“无不”是一个双重否定词,比肯定表述语气更为强烈,有力地突出了“真情实录”这一特性。
②“历经千百年”具体的时间表述,更直观地强调了时间的漫长,突出了这些作品经过漫长岁月的洗礼,依然具有感染力。(每点2分)
22.语句:③;改为“即使思考还不够深入”
语句:⑥;改为“好文章是以记叙真实的经历和抒发真实的感受为目的的”
相关试卷
这是一份辽宁省七校协作体2025-2026学年高三上学期开学联考语文试卷(解析版),共19页。试卷主要包含了现代文阅读,古代诗文阅读,语言文字运用,写作等内容,欢迎下载使用。
这是一份辽宁省七校协作体2026届高三上学期期初联考语文试题(Word版附答案),共10页。试卷主要包含了现代文阅读,古代诗文阅读,语言文字运用,写作等内容,欢迎下载使用。
这是一份辽宁省七校协作体2024-2025学年高一下学期3月联考语文试卷(含答案),共13页。
相关试卷 更多
- 1.电子资料成功下载后不支持退换,如发现资料有内容错误问题请联系客服,如若属实,我们会补偿您的损失
- 2.压缩包下载后请先用软件解压,再使用对应软件打开;软件版本较低时请及时更新
- 3.资料下载成功后可在60天以内免费重复下载
免费领取教师福利

