所属成套资源:2025年高三下学期高考模拟地理试卷(全国各地区)
2025届甘肃省金昌市金川高级中学高考三模高三下地理试题(含答案解析)
展开
这是一份2025届甘肃省金昌市金川高级中学高考三模高三下地理试题(含答案解析),共11页。试卷主要包含了单选题,综合题等内容,欢迎下载使用。
一、单选题
日照百分率是一个时段内测站实际日照时数与当地的可能日照时数之比。双峰县地处湖南中部,由于地势基本平缓,光热资源丰富。读1957—2022年双峰县国家基本气象站日照百分率变化示意图,完成下面小题。
1.双峰县日照时数在7月最大的主导因素是( )
2.1966—2022年双峰县日照时数的变化情况是( )
3.双峰县日照时数年际变化的最直接原因是( )
镓是一种稀散金属,被称为“电子工业脊梁”,主要伴生于铝土矿中,含量微小,且主要从炼铝工业的副产物中回收和提取,已被多国列为战略性矿产资源。读镓产业链示意图,完成下面小题。
4.影响粗镓生产和精镓应用企业布局的主导因素分别是( )
5.自2023年8月1日起,我国对镓相关物项正式实施出口管制措施,主要是为了( )
沸腾线,又称“死亡线”,是指水流在漫过滚水坝(高度较低的简易拦水坝)坝体时,由于上下落差,产生强劲的冲击流,导致水流急速翻腾、流态紊乱的现象。人一旦靠近,往往会被水流卷入,难以脱身。完成下面小题。
6.滚水坝的主要作用是( )
7.影响沸腾线强度的主要因素是( )
8.遭遇沸腾线时最佳的逃生方法有( )
①浮出水面,顺流而下②向上游方向逃生③向两侧逃生④从底部向下游方向逃生
合肥在二十世纪八九十年代承接上海产业转移,建设纺织、五金和食品等传统产业;2009年后由政府筹资引进显示屏生产企业、半导体生产企业、新能源汽车制造企业,带动新兴产业链发展;2015年后合肥依托中国科学技术大学等科研机构,大力发展人工智能、生物医药、量子信息、深空探索等高新产业。近年来,合肥的地区生产总值快速增长,被称为“合肥模式”。完成下面小题。
9.早期合肥承接上海产业转移,其比较优势是( )
10.促使2009年后合肥产业结构快速升级的主要原因是( )
11.近年来,合肥的地区生产总值快速增长,主要得益于( )
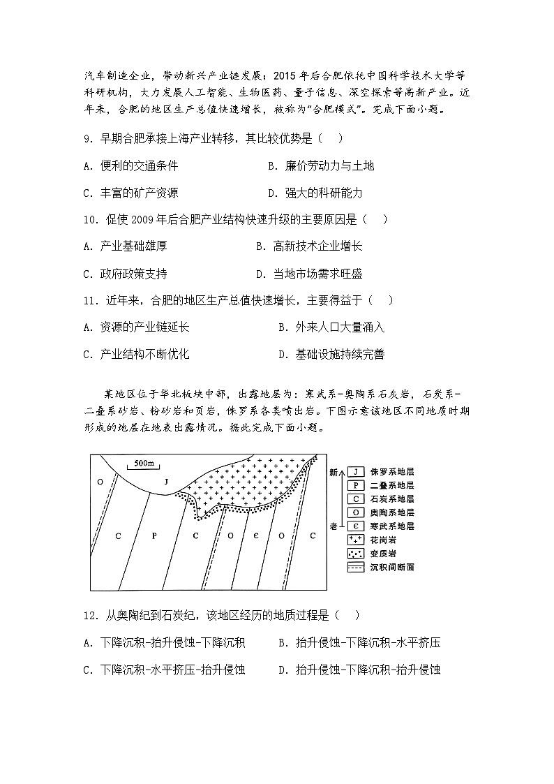
某地区位于华北板块中部,出露地层为:寒武系-奥陶系石灰岩,石炭系-二叠系砂岩、粉砂岩和页岩,侏罗系各类喷出岩。下图示意该地区不同地质时期形成的地层在地表出露情况。据此完成下面小题。
12.从奥陶纪到石炭纪,该地区经历的地质过程是( )
13.图中花岗岩( )
①切穿了背斜核部②切穿了向斜核部③晚于侏罗纪形成④晚于二叠纪形成
祁连山位于青藏高原和河西走廊之间,山顶冰川分布广泛,南北坡垂直带谱差异明显。受青藏高原夏季风的影响,河西走廊的干热气流深入山体内部,并影响所经区域的植被分布。下图示意祁连山北坡荒漠草原带和草原带上限随经度的变化。完成下面小题。
14.导致祁连山南北坡垂直带谱差异明显的关键因素是( )
15.推测图示祁连山北坡生物多样性最丰富的地区位于( )
16.推测M处的地形最可能为( )
二、综合题
17. 阅读图文材料,完成下列要求。
安徽省芜湖市不仅无为板鸭闻名省内外,羽毛羽绒产业也发展迅速。无为市境内的董桥村被誉为“中国羽毛第一村”。董桥村羽毛产业从起步到工业化生产主要经历三个阶段:第一阶段(20世纪80年代中期),以手提肩挑、走街串巷收购鹅、鸭毛并销往本县及江浙一带的小本购销;第二阶段(20世纪80年代末90年代初),在全国各地收购羽毛,运回初加工后再销往全国各地,实现了“买全国卖全国”的销售网络;第三阶段(20世纪90年代中后期),部分人积累资金和技术回乡投资办厂,开始了工业化生产的道路。近年来,当地在政府的正确引导和积极扶持下,规划建设了羽毛羽绒产业专业园区,开启了产业集群化发展模式,围绕“产业兴旺、生态宜居、乡风文明、治理有效、生活富裕”乡村振兴战略的总要求,首先把“产业兴旺”作为农民增收、农业发展和农村繁荣的基础,使董桥村民分享到更多的产业红利。下图示意无为市的地理位置。
(1)指出当地羽毛产业发展的区位优势。
(2)分析董桥村羽毛产业三个发展阶段各自特点的成因。
(3)简述产业园区的建立对促进当地乡村振兴的积极意义。
18. 阅读图文材料,完成下列要求。
美国西南部新墨西哥州的南部山脉之间,有一个半圆形的“岩石碗”,这个“碗”就是图拉罗萨盆地,此地受地壳运动和气候变化等影响,在盆地中部形成了一片由石膏【主要化学成分为硫酸钙(CaSO4)】物质组成的白色沙漠,这里的钙元素早期存在于海洋中,后来形成石膏并以晶体的形式沉淀下来。下图示意美国西南部新墨西哥州图拉罗萨盆地位置。
(1)说明图拉罗萨盆地的形成过程。
(2)简述图拉罗萨盆地中块状石膏物质转化为沙丘的主要外力作用。
(3)推测白色沙漠的环境特征。
19. 阅读图文材料,完成下列要求。
三七是一种名贵的中药材,但具有连作障碍(即连续在同一地块上栽培同种作物或近缘作物引起的作物生长发育异常现象),种植一茬三七之后土地需要休养生息。云贵高原某坡地以华山松为天然林地,林下多灌木。当地农户在林下整地,清除小型灌木、杂草后种植三七。为研究三七种植对水土流失的影响,某科研小组在当地选取自然条件相似的若干块样地开展对照实验,研究不同坡度、不同土地覆盖类型的总产沙量,实验结果见图1。该科研小组建议当地农户采用等高起垄的方式种植三七(如图2)。
(1)根据实验结果论证林下整地种植三七对水土流失的影响。
(2)分析采用等高起垄方式种植三七的益处。
(3)为做好水土保持工作,试对该地三七种植提出合理改进意见。
2025届甘肃省金昌市金川高级中学高考三模地理试题
整体难度:适中
考试范围:自然地理、人文地理、资源、环境与国家安全、区域发展
试卷题型
试卷难度
细目表分析
知识点分析
试题答案解析
1题:
A.地势高低
B.天气状况
C.纬度位置
D.海陆位置
A.呈增加趋势
B.呈减少趋势
C.不断减少
D.先增加、后减少
A.工业不断发展
B.人口不断增多
C.大气污染增多
D.气温不断升高
A.原料、技术
B.原料、原料
C.技术、原料
D.技术、技术
A.解决芯片遭遇“卡脖子”问题
B.助力半导体产业的发展
C.提高出口价格,增加经济收益
D.保障国家矿产资源安全
A.错峰防洪
B.拦蓄泥沙
C.水产养殖
D.抽水蓄能
A.径流
B.海拔
C.落差
D.植被
A.①②
B.②③
C.①④
D.③④
A.便利的交通条件
B.廉价劳动力与土地
C.丰富的矿产资源
D.强大的科研能力
A.产业基础雄厚
B.高新技术企业增长
C.政府政策支持
D.当地市场需求旺盛
A.资源的产业链延长
B.外来人口大量涌入
C.产业结构不断优化
D.基础设施持续完善
A.下降沉积-抬升侵蚀-下降沉积
B.抬升侵蚀-下降沉积-水平挤压
C.下降沉积-水平挤压-抬升侵蚀
D.抬升侵蚀-下降沉积-抬升侵蚀
A.①③
B.①④
C.②③
D.②④
A.山体坡向
B.山麓海拔
C.山顶海拔
D.雪线高度
A.98°E以西
B.99°E附近
C.100°E附近
D.102°E以东
A.山脊
B.盆地
C.山峰
D.山谷
题型
数量
单选题
6
综合题
3
难度
题数
适中
8
较难
1
题号
难度系数
详细知识点
一、单选题
1-3
0.65
太阳辐射的分布规律;影响太阳辐射的因素
4-5
0.65
工业的主要区位因素;5种工业指向类型及举例;保障我国矿产资源安全的措施
6-8
0.65
水资源的合理利用;水资源持续利用的措施;防灾与减灾
9-11
0.65
工业的主要区位因素;产业转移及其类型;影响产业转移的因素
12-13
0.65
外力作用的能量来源、表现形式及影响;岩石圈的物质循环过程;地壳运动
14-16
0.65
山地垂直地域分异规律;影响山地垂直带谱的因素;降水
二、综合题
17
0.65
工业的主要区位因素;工业区位因素的变化现状;工业(区)发展对区域的影响
18
0.65
外力作用的能量来源、表现形式及影响;影响土壤形成的因素;地壳运动;要素之间的影响
19
0.4
农业区位因素的概念及其分类;水土流失的原因;水土流失的治理措施;农业发展方向与措施
序号
知识点
对应题号
1
自然地理
1-3,6-8,12-13,14-16,18
2
人文地理
4-5,9-11,17,19
3
资源、环境与国家安全
4-5,6-8
4
区域发展
9-11,19
相关试卷
这是一份2025届宁夏六盘山高级中学高考二模高三下地理试题(含答案解析),共15页。试卷主要包含了单选题,综合题等内容,欢迎下载使用。
这是一份2025届甘肃省金昌市金川高级中学高三下二模地理试题(含答案解析),共13页。试卷主要包含了单选题,综合题等内容,欢迎下载使用。
这是一份2025届广东省揭西县霖田高级中学高考三模高三下地理试题(含答案解析),共15页。试卷主要包含了单选题,综合题等内容,欢迎下载使用。
相关试卷 更多
- 1.电子资料成功下载后不支持退换,如发现资料有内容错误问题请联系客服,如若属实,我们会补偿您的损失
- 2.压缩包下载后请先用软件解压,再使用对应软件打开;软件版本较低时请及时更新
- 3.资料下载成功后可在60天以内免费重复下载
免费领取教师福利

