2026届四川省广安市广安中学高三上学期8月月考物理试题(解析版)
展开
这是一份2026届四川省广安市广安中学高三上学期8月月考物理试题(解析版),共20页。试卷主要包含了多选题,实验题等内容,欢迎下载使用。
一、单项选择题(本题共 7 小题,每小题 4 分,共 28 分。在每小题给出的四个选项中,只有
一项是符合题目要求的)
1. 如图所示,静止框架 AOB 中的杆 OB 竖直,杆 OA 与水平面间的夹角α=60°,且杆 OA 光滑,AB 连线水
平,BC 与 OA 垂直。弹簧与竖直方向间的夹角β=30°,上端用铰链与固定点 B 相连,下端与穿在 OA 杆上的
质量为 m 的小环相连,小环保持静止。则( )
A. 弹簧弹力 大小为 mg
B. 杆对小环的弹力大小为 mg
C. 若要使小环能够静止在 C 点,在纸面内至少需要施加 mg 的外力
D. 若将小环从 A 点静止释放,小环在 A 点的加速度为 g
【答案】D
【解析】
【详解】A B.小环在 点静止时,设弹簧弹力为 ,杆对小环 弹力为 ,受力分析如图所示
根据平衡条件有
第 1页/共 20页
解得
,
故 AB 错误;
C.若要使小环能够静止在 C 点,外力至少平行 OA 杆方向且大小与重力平行 OA 杆方向分力相等,故外力
最小值
故 C 错误;
D.由几何关系可知
小环在 A 点弹簧的伸长量和小环在 点弹簧的伸长量相同,弹簧弹力大小为 ,在沿 OA 杆方向由牛
顿第二定律得
解得
故 D 正确。
故选 D
2. 如图所示为充满了一定质量理想气体的密封气柱袋,主要用于保护易碎、易损坏的物品。当气柱袋受到
快速挤压过程中与外界无热量交换,关于快速挤压过程中的气柱袋内的气体,下列说法正确的是( )
A. 内能不变
第 2页/共 20页
B. 压强不变
C. 气体对外做功
D. 分子热运动的平均动能增大
【答案】D
【解析】
【详解】A.气柱袋受到快速挤压时,体积减小,外界对气体做功,根据热力学第一定律得知气体的内能增
大。故 A 错误;
B.气体的体积变小,内能增大,温度升高;根据理想气体的状态方程
可知,气体的压强必定增大,故 B 错误;
C.气体的体积减小,外界对气体做功,故 C 错误;
D.气体的体积减小,外界对气体做功;内能增大,温度升高,分子热运动的平均动能增大;D 正确。
故选 D。
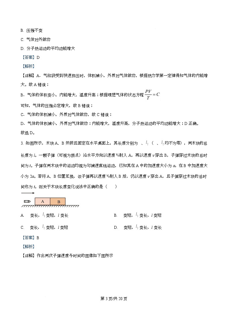
3. 如图所示,木块 A、B 并排且固定在水平桌面上,其长度分别为 、 ( 、 均不为零),两木块的总
长度为 l。一颗子弹(可视为质点)沿水平方向以速度 射入 A,再以速度 v 穿出 B,子弹穿过木块的总时
间为 t。子弹在两木块中的运动均视为匀减速直线运动,已知其在 A 中的加速度大小为 a,在 B 中加速度大
小为 2a。若将 A、B 位置互换,该子弹再以速度 射入 B 后,仍以速度 v 穿出 A,且子弹穿过木块的总时
间也为 t。则关于木块长度变化说法中正确的是( )
A. 变长, 变短,l 变长 B. 变短, 变长,l 变短
C. 变长, 变短,l 变短 D. 变短, 变长,l 变长
【答案】B
【解析】
【详解】作出两次子弹速度与时间的图像如下图所示
第 3页/共 20页
根据图线与坐标轴围成的面积为位移的大小,可知, 减小, 增大,总图线的面积减小(红线部分与坐标
轴围成的面积),B 正确,ACD 错误。
故选 B。
4. 彩虹是因阳光照射到空中的小水滴,发生折射、色散及反射形成的。如图所示,一细束太阳光从 P 点射
入球形水滴后,经一次反射,形成 MN 两条出射光线。下列说法正确的是( )
A. 从 P 点射入时 M 光的折射角比 N 光的大
B. M 光光子的能量比 N 光光子的能量小
C. 用同一装置做双缝干涉实验,M 光相邻干涉亮条纹间距比 N 光的大
D. 用同一装置做单缝衍射实验,M 光产生的中央亮条纹比 N 光的窄
【答案】D
【解析】
【详解】A.从 P 点射入时 M 光的偏折程度较大,可知 M 光的折射角比 N 光的小,选项 A 错误;
B.因 M 光的折射率大于 N 光,可知 M 光的频率大于 N 光,根据 可知,M 光光子的能量比 N 光光
子的能量大,选项 B 错误;
C.用同一装置做双缝干涉实验,根据
因 M 光波长较短,则 M 光相邻干涉亮条纹间距比 N 光的小,选项 C 错误;
D.用同一装置做单缝衍射实验,因 M 光波长较短,衍射现象比 N 光不明显,可知 M 光产生的中央亮条纹
第 4页/共 20页
比 N 光的窄,选项 D 正确。
故选 D。
5. 如图所示,将半径为 R 的圆环固定在绝缘的水平面内,O 为圆环的圆心,BC 为圆的一条直径,在水平
面内有沿 BC 方向的匀强电场,电场强度的大小为 。现将质量为 、电荷量为 的小球以初速度
v₁,从 BC 直线上距 B 点 处的 A 点沿垂直 BC 的方向抛出,小球将运动到圆环上的 D 点,∠BOD=37°;
若将小球以初速度 从 A 点沿相同的方向抛出,小球运动到圆环上时,从抛出至落点的位移恰好与圆环相
切,已知 sin37°=0.6,sin53°=0.8,忽略一切阻力,则 为( )
A. B. C. D.
【答案】D
【解析】
【详解】设小球两次运动的时间分别为 ,由分析可知,当小球初速度为 时,∠BOD=53°。两次运动
的加速度相同均为
由题意得
①
②
由①②得
③
同理
第 5页/共 20页
④
⑤
由④⑤得
⑥
由③⑥两式相比得
故选 D。
6. 氢原子的能级结构示意图如图所示,大量处于 能级的氢原子吸收某种频率的光后,能发出 6 种不
同频率的光,其波长大小依次为 。已知可见光的光子能量范围约为
,下列说法正确的是( )
A. 入射光具有显著的热效应
B. 入射光的波长为
C. 发出的 6 种不同频率的光中,有 3 种为可见光
D. 用 光照射基态的氢原子不能使其电离
【答案】D
【解析】
【详解】A.由于大量氢原子吸收入射光后共辐射 6 种不同频率的光,由于
所以可知,其是氢原子吸收入射光后处于 能级,结合波尔的原子理论可知,其入射光具有的能量为
第 6页/共 20页
由题意可知,该光子的能量在可见光的光子能量范围内,所以该入射光为可见光,而具有显著热效应的是
红外线,故 A 项错误;
C.该 6 种释放的光子是大量 能级原子向低能级跃迁释放的,其释放的能量分别为
由题意可知,可间光的范围为 ,由此可知,其可见光的种类为 2 种,故 C 项错误;
B.由之前的分析可知,入射光的能量等于氢原子从 能级跃迁到 能级所释放的光子的能量。由
于
且又有
由题意可知释放光子的波长关系有
而入射光的能量与上述中的 能量相同,即波长与 相同,故 B 项错误;
故 B 项错误;
D.结合之前的分析以及题意可知
所以不能使基态的氢原子电离,故 D 项正确。
故选 D。
7. 格林童话《杰克与豌豆》中神奇豌豆一直向天空生长,长得很高很高。如果长在地球赤道上这棵豆秧上
有与赤道共面且随地球一起自转的三颗果实 1、2、3,分别处于轨道Ⅰ、Ⅱ、Ⅲ上,且轨道Ⅱ为同步轨道,
轨道Ⅱ上还有质量为 m 的卫星 4,下列说法正确的是( )
第 7页/共 20页
A.
B. 果实 2 与卫星 4 的动能相同
C. 果实 1 成熟自然脱离豆秧后,轨迹为椭圆,初始位置为椭圆的近地点
D. 果实 3 成熟自然脱离豆秧后,将做离心运动,远离地球
【答案】C
【解析】
【详解】A.三颗果实一起随地球自转,角速度相等,由 知, ,且 II 轨道为同步轨道即
,所以 ,A 项错误;
B.卫星的质量关系未知,无法比较其动能大小关系,B 项错误;
C.果实 1 受到的万有引力不足以提供果实 1 随地球自转所需向心力,故将做离心运动,将做离心运动,轨
迹为椭圆,初始位置为椭圆的近地点,故 C 正确;
D.果实 3 受到的万有引力大于果实 3 随地球自转所需向心力,故将做近心运动,初始位置为椭圆的远地点,
D 错误。
故选 C。
二、多选题:本题共 3 小题,每小题 6 分,共 18 分,在每小题给出的四个选项中,有多项符
合题目要求,全部选对得 6 分,部分选对得 3 分,有选错的得 0 分。
8. 在一次海洋观测中,研究人员将浮标放置在海面上,用以观测水波的传播特性。某时刻一个浮漂位于波
峰,另一浮漂恰好位于波谷,两浮漂之间还有一个波峰,两浮漂相距 3m,两浮漂在 1min 内都上下振动了
15 个周期。所有浮漂和波源在同一竖直平面内,其波可视为简谐波,下列说法正确的是( )
A. 该列水波的波长是 2m
B. 该列水波的传播速度为 30m/s
C. 该列水波的频率是 15Hz
第 8页/共 20页
D. 两个浮漂的速度始终大小相等
【答案】AD
【解析】
【详解】A.根据题意可以知道 ,解得 ,故 A 答案正确;
B.两浮漂在 1min 内都上下振动了 15 个周期,可以得出浮漂振动的周期为
又由
解得
故 B 答案错误;
C.据前分析可以知道 ,故 C 答案错误;
D.两浮漂的距离为半长轴的奇数倍,故两者步调总是相反,所以两者速度大小相等,故 D 答案正确;
故选 AD。
9. 根据国家能源局统计,截止到 2023 年 9 月,我国风电装机 4 亿千瓦,连续 13 年居世界第一位,湖南在
国内风电设备制造领域居于领先地位。某实验小组模拟风力发电厂输电网络供电的装置如图所示。已知发
电机转子以角速度ω匀速转动,升、降压变压器均为理想变压器,输电线路上的总电阻可简化为一个定值电
阻 R0。当用户端接一个定值电阻 R 时,R0 上消耗的功率为 P。不计其余电阻,下列说法正确的是( )
A. 风速增加,若转子角速度增加一倍,则 R0 上消耗的功率为 4P
B. 输电线路距离增加,若 R0 阻值增加一倍,则 R0 上消耗的功率为 4P
C. 若升压变压器的副线圈匝数增加一倍,则 R0 上消耗的功率为 4P
D. 若在用户端再并联一个完全相同的电阻 R,则 R0 上消耗的功率为 4P
【答案】AC
【解析】
【详解】A.等效电路图如图所示
第 9页/共 20页
设降压变压器的原副线圈匝数比为 ,则则输电线上的电流为
转子在磁场中转动时产生的电动势为
当转子角速度增加一倍时,升压变压器原副线圈两端电压都增加一倍,输电线上 电流变为
故 上消耗的电功率变为原来的 4 倍,故 A 正确;
C.升压变压器副线圈匝数增加一倍,副线圈两端电压增加一倍,输电线上的电流增加一倍,故 上消耗
的电功率变为原来的 4 倍,故 C 正确;
B.若 阻值增加一倍,输电线路上的电流
上消耗的电功率 ,故 B 错误;
D.若在用户端并联一个完全相同的电阻 ,用户端电阻减为原来的一半,输电线上的电流为
上消耗的电功率 ,故 D 错误。
故选 AC。
10. 如图所示,两根光滑平行金属导轨固定在绝缘水平面上,左、右两侧导轨间距分别为 d 和 2d,处于竖
直向上的磁场中,磁感应强度大小分别为 2B 和 B,导轨右侧连接一个电容为 C 的电容器。已知导体棒 MN
的电阻为 R、长度为 d,质量为 m,导体棒 PQ 的电阻为 2R、长度为 2d,质量为 2m。初始时刻开关断开,
两棒静止,两棒之间压缩一轻质绝缘弹簧(但不链接),弹簧的压缩量为 L。释放弹簧,恢复原长时 MN 恰
好脱离轨道,PQ 的速度为 v,并触发开关闭合。整个过程中两棒保持与导轨垂直并接触良好,右侧导轨足
够长,所有导轨电阻均不计,则( )
第 10页/共 20页
A. 脱离弹簧瞬间 PQ 杆上的电动势为
B. MN 刚要脱离轨道瞬间,回路中的感应电流大小为
C. MN 脱离前,通过 PQ 的电荷量为
D. MN 脱离后,通过 PQ 的电荷量为
【答案】BD
【解析】
【详解】A.脱离弹簧瞬间 PQ 杆上的感应电动势大小为
故 A 错误;
B.弹簧伸展的过程中,对 PQ 由动量定理得
对 MN 由动量定理得
解得导体棒 MN 的速度为
PQ 速率为 v 时,回路中的感应电动势大小为
回路中的感应电流大小为
故 B 正确;
CD.脱离前,通过 PQ 的电荷量为
解得
脱离后,PQ 向右运动,设最终速度为 v′,由动量定理可得
脱离后,通过 PQ 的电荷量为
解得
故 C 错误,D 正确。
故选 BD。
三、实验题(本题共 2 小题,每空 2 分,共 14 分)
第 11页/共 20页
11. 弹簧是熄火保护装置中的一个元件,其劲度系数会影响装置的性能。小组设计了如图 1 所示的实验装置
测量弹簧的劲度系数,其中压力传感器水平放置,弹簧竖直放在传感器上,螺旋测微器竖直安装,测微螺
杆正对弹簧。
(1)某次测量时,螺旋测微器的示数如图 2 所示,此时读数为______mm。
(2)对测得的数据进行处理后得到弹簧弹力 F 与弹簧长度 l 的关系如图 3 所示,由图可得弹簧的劲度系数
为_______N/m,弹簧原长为_______mm(均保留 3 位有效数字)。
【答案】(1)7.415
(2) ①. 184 ②. 17.6
【解析】
【小问 1 详解】
根据螺旋测微器的读数法则有 7mm+41.5 × 0.01mm = 7.415mm
【小问 2 详解】
[2]当弹力为零时弹簧处于原长为 17.6mm
第 12页/共 20页
[1]将题图反向延长与纵坐标的交点为 2.50N,则根据胡克定律可知弹簧的劲度系数为
12. 实验小组用如图甲所示的电路来测量电阻 的阻值,图中标准电阻的阻值已知为 , 为电源,S 为
开关, 为滑动变阻器,V 为电压表,内阻也为 ,A 为电流表.合上开关 S,将 的触头置于适当的位置,
记下 V 的示数 ,A 的示数 ,改变 触头的位置,多测几组 、 的相对应值,作出 的函数关系
图像如图乙所示,回答下列问题:
(1)请按如图甲所示的实验原理电路图在如图丙所示的方框中用笔画线连接好余下的实物线路图____。
(2)合上开关 S 之前,滑动变阻器 R 的触头应置于_______(选填“最右端”或“最左端”),多测几组 I、U,
然后作 图像的目的是为了减小_______(选填“系统”或“偶然”)误差。
(3)写出乙图的函数表达式______________,当乙图的斜率为 k,可得 =_______。
【答案】(1) (2) ①. 最左端 ②. 偶然
(3) ①. ②.
【解析】
【小问 1 详解】
完整的电路连线图如图所示
第 13页/共 20页
【小问 2 详解】
[1][2]合上开关 S 之前,应使分压电路电压为零,R 触头应置于最左端,多测几组 I、U,然后作 图像
的目的是为了减小偶然误差。
【小问 3 详解】
[1]由并联电阻的电压相等,总电流等于两个支路的电流之和;结合欧姆定律可得
变形可得
[2]当乙图 斜率为 k,可得
解得
四、计算题(本题共 3 小题,13 题 8 分,14 题 15 分,15 题 17 分,共 40 分。请写出必要的
文字说明、方程式和重要的演算步骤;有数值计算时,答案中必须明确写出数值和单位。)
13. 图甲为气压式升降椅,它通过活塞上下运动来控制椅子的升降,图乙为其核心部件模型简图,圆筒形导
热汽缸开口向上竖直放置在水平地面上,活塞(连同细连杆)与椅面的总质量 m=4kg,活塞的横截面积 S=4
×10-4m2,汽缸内封闭一定质量的理想气体,活塞与汽缸之间无限且不漏气,活塞上放有一质量 M=8kg 的物
块,气柱高度 h=0.6m。已知大气压强 p0=1×105Pa,环境温度 27℃,重力加速度 g 取 10m/s2。
(1)放上物块达到稳定后,气柱的压强;
(2)若拿掉物块,活塞上升,求稳定时气柱的高度;
(3)拿掉物块后,如果缓慢降低环境温度,使活塞下降 10cm,求此时的温度。
第 14页/共 20页
【答案】(1) ;(2) ;(3)
【解析】
【详解】(1)放上物块后达到稳定后,对活塞受力分析,根据平衡条件
代入数据,解得
(2)拿掉物块后,对活塞受力分析,根据平衡条件
代入数据,解得
由玻意耳定律
其中
解得稳定时气柱的高度为
(3)拿掉物块后,如果缓慢降低环境温度,使活塞下降 10cm,此过程为等压变化
其中
解得
14. 如图所示,在平面直角坐标系 xOy 的第一、四象限存在垂直于坐标平面向外的匀强磁场,第二象限存在
第 15页/共 20页
水平向右的匀强电场,第三象限存在垂直坐标平面向外的矩形有界匀强磁场(图中未画出)。质量为 m、电
荷量为 q 的带正电粒子从 x 轴上 A 点 以初速度 沿 y 轴正方向射入匀强电场,然后从 y 轴上的 P
点 射入第一象限,经磁场偏转后从 y 轴上的 Q 点 射入第三象限,经第三象限矩形有界磁场
偏转后垂直打到 x 轴上的 A 点,不计粒子重力,求:
(1)匀强电场的电场强度大小 E;
(2)第一、四象限磁场磁感应强度大小 ;
(3)若矩形有界磁场的磁感应强度 ,求粒子在此矩形磁场区域中运动的时间 。
【答案】(1)
(2)
(3)
【解析】
【小问 1 详解】
根据题意可知,带电粒子在电场中做类平抛运动,则有 , ,
联立解得
【小问 2 详解】
设经过 P 点的速度 v 与 y 轴的夹角为 ,AP 与 y 轴的夹角为 ,则有
又
联立解得 ,
第 16页/共 20页
带电粒子在磁场中做圆周运动,如图所示
由几何关系可得
根据洛伦兹力提供向心力
联立可得
【小问 3 详解】
粒子在第三象限进入有界磁场时,半径为 ,则有
由题
如图,由几何关系知
解得
15. 如图所示,在桌面上有质量分别为 和 的 A、B 两不带电小物块,A、B 相距 ,A 与桌面
动摩擦因数为 0.45,B 在桌面的右边缘,桌子边缘在地面投影为 点,桌面到地面高度为 ,在
桌子右边有竖直固定的光滑圆弧轨道,半径 ,轨道边缘 点和圆心 连线与竖直方向成 ,轨
第 17页/共 20页
道上边缘 在圆心正上方,在过 点的虚线 右侧有方向向右的匀强电场 ,在 点固定一电
荷量为 、质量为 的物块 C;现给 A 一个初速度 ,A、B 碰撞后 落地点距离 点 ,
B 恰好沿切线方向进入圆弧轨道跟 C 发生弹性碰撞,碰撞前瞬间解除 C 的固定,且 C 电荷量不变;
。求∶
(1)A、B 碰撞损失的能量;
(2)C 的质量为多少时,C 恰能到达圆弧轨道最高点?
(3)在(2)问的条件下,求 C 到达圆弧轨道最高点时对轨道的压力大小和从离开轨道到落地的时间(C
未与桌子相碰)。
【答案】(1)5.25J;(2)1kg;(3)20N,
【解析】
【详解】(1)A 与 B 碰撞前,有
解得
A 与 B 碰撞后 A 做平抛运动,有
解得
A 与 B 碰撞,有
第 18页/共 20页
解得
故 A 与 B 碰撞损失动能
(2)C 在电场中,等效重力
方向与竖直方向成 53°角,设 C 碰撞后速度为 ,恰能到达等效重力最高点 D,在 D 点,有
C 碰撞后到 D 点,有
解得
B 到达圆弧速度
B、C 碰撞过程,有
解得
(3)C 从碰撞后到轨道最高点 F,有
解得
在 F 点,有
第 19页/共 20页
解得
N
由牛顿第三定律可知压力等于 20N,桌子边缘到圆弧左边缘高度为
所以 F 点到地面的高度为
所以从 F 点落到地面所用时间满足
解得
第 20页/共 20页
相关试卷
这是一份四川省广安市广安中学2025-2026学年高三上学期10月月考物理试题(含解析)含答案解析,文件包含物理docx、广安中学2026年高考冲刺月测二九月月测物理答题卡pdf等2份试卷配套教学资源,其中试卷共20页, 欢迎下载使用。
这是一份2026届四川省广安市广安中学高三上学期10月月考物理试题(解析版),共18页。试卷主要包含了单选题,多选题,实验题,解答题等内容,欢迎下载使用。
这是一份2026届四川省广安市广安区等3地高三上学期开学物理试题(解析版),共12页。试卷主要包含了4m/s等内容,欢迎下载使用。
相关试卷 更多
- 1.电子资料成功下载后不支持退换,如发现资料有内容错误问题请联系客服,如若属实,我们会补偿您的损失
- 2.压缩包下载后请先用软件解压,再使用对应软件打开;软件版本较低时请及时更新
- 3.资料下载成功后可在60天以内免费重复下载
免费领取教师福利

