搜索
      上传资料 赚现金

      2026届山东省德州市高三上学期开学考试物理试题(解析版)

      • 4.29 MB
      • 2025-09-14 20:18:27
      • 48
      • 0
      • 高中知识题库
      加入资料篮
      立即下载
      查看完整配套(共2份)
      包含资料(2份) 收起列表
      解析
      山东省德州市2025-2026学年高三上学期开学考试物理试题 (解析).pdf
      预览
      原卷
      山东省德州市2025-2026学年高三上学期开学考试物理试题 .docx
      预览
      正在预览:山东省德州市2025-2026学年高三上学期开学考试物理试题 (解析).pdf
      山东省德州市2025-2026学年高三上学期开学考试物理试题 (解析)第1页
      1/18
      山东省德州市2025-2026学年高三上学期开学考试物理试题 (解析)第2页
      2/18
      山东省德州市2025-2026学年高三上学期开学考试物理试题 (解析)第3页
      3/18
      山东省德州市2025-2026学年高三上学期开学考试物理试题 第1页
      1/9
      山东省德州市2025-2026学年高三上学期开学考试物理试题 第2页
      2/9
      山东省德州市2025-2026学年高三上学期开学考试物理试题 第3页
      3/9
      还剩15页未读, 继续阅读

      2026届山东省德州市高三上学期开学考试物理试题(解析版)

      展开

      这是一份2026届山东省德州市高三上学期开学考试物理试题(解析版),文件包含山东省德州市2025-2026学年高三上学期开学考试物理试题解析pdf、山东省德州市2025-2026学年高三上学期开学考试物理试题docx等2份试卷配套教学资源,其中试卷共27页, 欢迎下载使用。
      注意事项:
      1.答题前,考生先将自己的姓名、考生号、座号填写在相应位置,认真核对条形码上的姓名、考生号和座号,并将条形码粘贴在指定位置上。
      2.选择题答案必须使用2B铅笔正确填涂;非选择题答案必须使用0.5毫米黑色签字笔书写,字体工整、笔迹清楚。
      3.请按照题号在各题目的答题区域内作答,超出答题区域书写的答案无效;在草稿纸、试题卷上答题无效。保持卡面清洁,不折叠、不破损。
      一、单项选择题(本题共8小题,每小题3分,共24分。在每小题给出的四个选项中,只有一项是符合题目要求的)
      1. 关于原子核衰变,下列说法正确是( )
      A. 原子核衰变后生成新核并释放能量,新核总质量等于原核质量
      B. 大量某放射性元素的原子核有半数发生衰变所需时间,为该元素的半衰期
      C. 放射性元素的半衰期随环境温度升高而变长
      D. 采用化学方法可以有效改变放射性元素的半衰期
      2. 如图所示,中老铁路国际旅客列车从云南某车站由静止出发,沿水平直轨道逐渐加速到144km/h,在此过程中列车对座椅上的一高中生所做的功最接近( )
      A 4×105JB. 4×104JC. 4×103JD. 4×102J
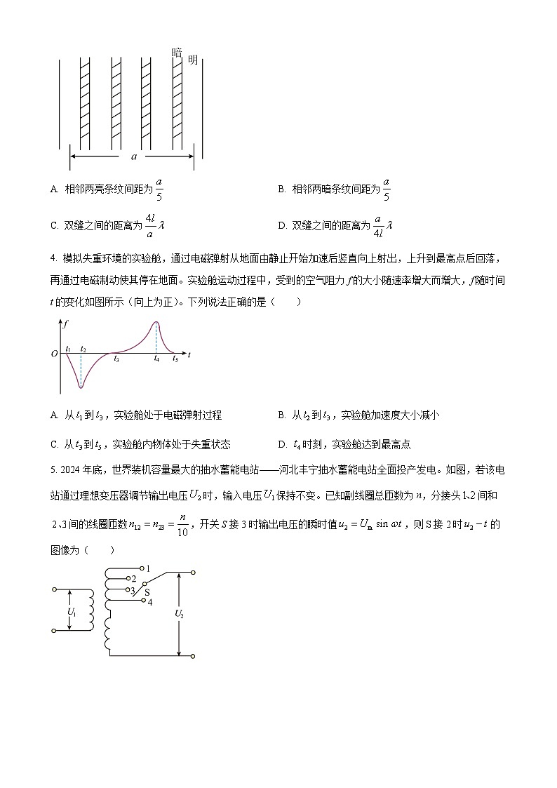
      3. 杨氏双缝干涉实验中,双缝与光屏距离为l,波长为的激光垂直入射到双缝上,在屏上出现如图所示的干涉图样。某同学在光屏上标记两条亮纹中心位置并测其间距为a,则( )
      A. 相邻两亮条纹间距为B. 相邻两暗条纹间距为
      C. 双缝之间的距离为D. 双缝之间的距离为
      4. 模拟失重环境的实验舱,通过电磁弹射从地面由静止开始加速后竖直向上射出,上升到最高点后回落,再通过电磁制动使其停在地面。实验舱运动过程中,受到的空气阻力f的大小随速率增大而增大,f随时间t的变化如图所示(向上为正)。下列说法正确的是( )
      A. 从到,实验舱处于电磁弹射过程B. 从到,实验舱加速度大小减小
      C. 从到,实验舱内物体处于失重状态D. 时刻,实验舱达到最高点
      5. 2024年底,世界装机容量最大的抽水蓄能电站——河北丰宁抽水蓄能电站全面投产发电。如图,若该电站通过理想变压器调节输出电压时,输入电压保持不变。已知副线圈总匝数为n,分接头间和间的线圈匝数,开关S接3时输出电压的瞬时值,则S接2时的图像为( )
      A. B.
      C. D.
      6. 一颗绕太阳运行的小行星,其轨道近日点和远日点到太阳的距离分别约为地球到太阳距离的5倍和7倍。关于该小行星,下列说法正确的是( )
      A. 公转周期约为6年
      B. 从远日点到近日点所受太阳引力大小逐渐减小
      C. 从远日点到近日点线速度大小逐渐减小
      D. 在近日点加速度大小约为地球公转加速度的
      7. 如图所示,质量为m的滑块(视为质点)与水平面上MN段的动摩擦因数为,与其余部分的动摩擦因数为,且。第一次,滑块从I位置以速度向右滑动,通过MN段后停在水平面上的某一位置,整个运动过程中,滑块的位移大小为,所用时间为;第二次,滑块从Ⅱ位置以相同速度向右滑动,通过MN段后停在水平面上的另一位置,整个运动过程中,滑块的位移大小为,所用时间为。忽略空气阻力,则( )
      A B. C. D.
      8. 如图所示,弹簧一端固定,另一端与光滑水平面上的木箱相连,箱内放置一小物块,物块与木箱之间有摩擦。压缩弹簧并由静止释放,释放后物块在木箱上有滑动,滑动过程中不与木箱前后壁发生碰撞,不计空气阻力,则( )
      A. 释放瞬间,物块加速度为零
      B. 物块和木箱最终仍有相对运动
      C. 木箱第一次到达最右端时,物块速度为零
      D. 物块和木箱的速度第一次相同前,物块受到的摩擦力不变
      二、多项选择题(本题共4小题,每小题4分,共16分。在每小题给出的四个选项中,有多项符合题目要求。全部选对的得4分,选对但不全的得2分,有选错的得0分)
      9. 如图所示,一定量的理想气体从状态A经过等容过程到达状态B,然后经过等温过程到达状态C。已知质量一定的某种理想气体的内能只与温度有关,且随温度升高而增大。下列说法正确的是( )
      A. A→B过程为吸热过程
      B. B→C过程为吸热过程
      C. 状态A压强比状态B的小
      D. 状态A内能比状态C的大
      10. 如图,在平面内,两波源分别置于A、B两点。时,两波源从平衡位置起振,起振方向相同且垂直于平面。频率均为。两波源持续产生振幅相同的简谐横波,波分别沿方向传播,波速均为。下列说法正确的是( )
      A. 两横波的波长均为B. 时,C处质点加速度为0
      C. 时,C处质点速度不为0D. 时,C处质点速度为0
      11. 电磁流量计可以测量导电液体的流量Q——单位时间内流过管道横截面的液体体积。如图所示,内壁光滑的薄圆管由非磁性导电材料制成,空间有垂直管道轴线的匀强磁场,磁感应强度为B。液体充满管道并以速度v沿轴线方向流动,圆管壁上的M、N两点连线为直径,且垂直于磁场方向,M、N两点的电势差为U0。下列说法正确的是( )
      A. N点电势比M点低
      B. U0正比于流量Q
      C. 在流量Q一定时,管道半径越小,U0越小
      D. 若直径MN与磁场方向不垂直,测得的流量Q偏小
      12. 如图所示,在xOy平面内有一以O点为中心的正五边形,顶点到O点的距离为R。在正五边形的顶点上顺时针方向依次固定电荷量为q、2q、3q、4q、5q的正点电荷,且电荷量为3q的电荷在y轴正半轴上。静电力常量为k,则O点处的电场强度( )
      ( )
      A. 方向沿x轴负方向
      B. 方向与x轴负方向成夹角斜向下
      C. 大小为
      D. 大小为
      三、非选择题(本题共6小题,共60分)
      13. 某实验小组通过实验探究加速度与力、质量的关系。
      (1)利用图甲装置进行实验,要平衡小车受到的阻力。平衡阻力的方法是:调整轨道的倾斜度,使小车___________。(选填正确答案标号)
      a.能在轨道上保持静止
      b.受牵引时,能拖动纸带沿轨道做匀速运动
      c.不受牵引时,能拖动纸带沿轨道做匀速运动
      (2)利用图乙装置进行实验,箱体的水平底板上安装有力传感器和加速度传感器,将物体置于力传感器上,箱体沿竖直方向运动。利用传感器测得物体受到的支持力和物体的加速度a,并将数据实时传送到计算机。
      ①图丙是根据某次实验采集的数据生成的和a随时间t变化的散点图,以竖直向上为正方向。时,物体处于___________(选填“超重”或“失重”)状态;以为横轴、a为纵轴,根据实验数据拟合得到的图像为图丁中的图线a、
      ②若将物体质量增大一倍,重新进行实验,其图像为图丁中的图线___________。(选填“b”“c”或“d”)
      14. 某实验小组为测量一节干电池的电动势E和内阻r,设计了如图(a)所示电路,所用器材如下:干电池、智能手机、电流传感器、定值电阻R0、电阻箱、开关、导线等。按电路图连接电路,将智能手机与电流传感器通过蓝牙无线连接,闭合开关S,逐次改变电阻箱的阻值R,用智能手机记录对应的电流传感器测得的电流I。回答下列问题:
      (1)R0电路中起______(填“保护”或“分流”)作用。
      (2)与E、r、R、R0的关系式为______。
      (3)根据记录数据作出图像,如图(b)所示。已知R0=9.0Ω,可得E=______V(保留三位有效数字),r=______Ω(保留两位有效数字)
      (4)电流传感器的电阻对本实验干电池内阻的测量结果______(填“有”或“无”)影响。
      15. 用热力学方法可测量重力加速度。如图所示,粗细均匀的细管开口向上竖直放置,管内用液柱封闭了一段长度为的空气柱。液柱长为h,密度为。缓慢旋转细管至水平,封闭空气柱长度为,大气压强为。
      (1)若整个过程中温度不变,求重力加速度g的大小;
      (2)考虑到实验测量中存在各类误差,需要在不同实验参数下进行多次测量,如不同液柱长度、空气柱长度、温度等。某次实验测量数据如下,液柱长,细管开口向上竖直放置时空气柱温度。水平放置时调控空气柱温度,当空气柱温度时,空气柱长度与竖直放置时相同。已知。根据该组实验数据,求重力加速度g的值。
      16. 如图所示,ABCD为某容器横截面,O、为上下底面中心,处有一发光点。人眼在E点沿EB方向观察,容器空置时看不到发光点。现向容器中缓慢注入某种透明液体,当液面升高到12cm时,人眼恰好能看到发光点。已知,,,EB与AB延长线的夹角为。不考虑器壁对光的反射,真空中光速。求:
      (1)该液体的折射率。
      (2)光从点到达人眼的时间。
      17. 如图,一长为2m的平台,距水平地面高度为1.8m。质量为0.01kg的小物块以3m/s的初速度从平台左端水平向右运动。物块与平台、地面间的动摩擦因数均为0.2。物块视为质点,不考虑空气阻力,重力加速度g取10m/s2。
      (1)求物块第一次落到地面时距平台右端的水平距离。
      (2)若物块第一次落到地面后弹起的最大高度为0.45m,物块从离开平台到弹起至最大高度所用时间共计1s。求物块第一次与地面接触过程中,所受弹力冲量的大小,以及物块弹离地面时水平速度的大小。
      18. 如图所示,光滑斜面倾角为θ=30°,Ⅰ号区域与Ⅱ号区域均存在垂直斜面向外的匀强磁场。正方形线框abcd质量为m,总电阻为R,粗细均匀,Ⅰ号区域长为L1,Ⅱ号区域长为L2,两区域间无磁场的区域长度大于线框长度。线框从某一位置释放,cd边进入Ⅰ号区域时速度为v,且直到ab边离开Ⅰ号区域时,速度始终为v,当cd边进入Ⅱ号区域时的速度和ab边离开Ⅱ号区域时的速度一致,已知重力加速度为。则:
      (1)求线框释放时,cd边与Ⅰ区域上边缘的距离;
      (2)求cd边进入Ⅰ号区域时,cd边两端的电势差;
      (3)求线框进入Ⅱ号区域到完全离开过程中克服安培力做功的功率。

      相关试卷 更多

      资料下载及使用帮助
      版权申诉
      • 1.电子资料成功下载后不支持退换,如发现资料有内容错误问题请联系客服,如若属实,我们会补偿您的损失
      • 2.压缩包下载后请先用软件解压,再使用对应软件打开;软件版本较低时请及时更新
      • 3.资料下载成功后可在60天以内免费重复下载
      版权申诉
      若您为此资料的原创作者,认为该资料内容侵犯了您的知识产权,请扫码添加我们的相关工作人员,我们尽可能的保护您的合法权益。
      入驻教习网,可获得资源免费推广曝光,还可获得多重现金奖励,申请 精品资源制作, 工作室入驻。
      版权申诉二维码
      欢迎来到教习网
      • 900万优选资源,让备课更轻松
      • 600万优选试题,支持自由组卷
      • 高质量可编辑,日均更新2000+
      • 百万教师选择,专业更值得信赖
      微信扫码注册
      手机号注册
      手机号码

      手机号格式错误

      手机验证码 获取验证码 获取验证码

      手机验证码已经成功发送,5分钟内有效

      设置密码

      6-20个字符,数字、字母或符号

      注册即视为同意教习网「注册协议」「隐私条款」
      QQ注册
      手机号注册
      微信注册

      注册成功

      返回
      顶部
      学业水平 高考一轮 高考二轮 高考真题 精选专题 初中月考 教师福利
      添加客服微信 获取1对1服务
      微信扫描添加客服
      Baidu
      map