


2025年广东省湛江市雷州市部分学校九年级中考三模生物试卷(解析版)
展开 这是一份2025年广东省湛江市雷州市部分学校九年级中考三模生物试卷(解析版),共20页。试卷主要包含了选择题,综合题,实验探究题等内容,欢迎下载使用。
1. 2025年春晚节目《秧BOT》中,16台人形机器人“福兮”与舞蹈演员共同表演东北秧歌,尽管它们能够完成快速移动、转手绢等高难度动作,但却不属于生物。下列不能体现生物特征的是( )
A. 能对外界刺激做出反应B. 能繁殖
C. 能运动D. 需要营养
【答案】C
【解析】A.生物能对外界刺激做出反应(如应激性),机器人也能响应指令,但这属于程序设定,并非生物应激性,A不符合题意。
B.繁殖是生物的基本特征,机器人不属于生物,不能繁殖,B不符合题意。
C.运动并非生物独有特征(如机器、非生物自然现象均可运动),C符合题意。
D.生物需要营养维持生命活动,机器人需充电/能量,但属于机械需求,D不符合题意。
故选C。
2. “山深未必得春迟,处处山樱花压枝”。根据诗句中的描述,推测“山樱”属于( )
A. 藻类植物B. 蕨类植物
C. 被子植物D. 裸子植物
【答案】C
【解析】A.藻类植物无根、茎、叶分化,且不形成花和种子,与“樱花压枝”的描述不符,故A不符合题意。
B.蕨类植物通过孢子繁殖,无花和种子,与题干中“花”的特征矛盾,故B不符合题意。
C.被子植物具有真正的花和果实,种子被果皮包裹,符合“樱花压枝”的描述,故C符合题意。
D.裸子植物无真正的花,种子裸露(如松树),与“花”的特征不符,故D不符合题意。
故选C。
3. 云南芒市作为“中国芒果之乡”,当地果农在芒果种植和贮藏时,采取了以下措施,其中利用呼吸作用原理的是( )
A. 移栽芒果树时剪去部分枝叶
B. 开花期放养蜜蜂等传粉昆虫
C. 采摘后立即放入5℃冷藏库
D. 芒果基地夜间开启补光灯
【答案】C
【解析】A.移栽时剪枝叶是为了降低蒸腾作用,减少水分流失,与呼吸作用无关,故A不符合题意。
B.放养蜜蜂促进传粉,属于提高繁殖效率,与呼吸作用无关,故B不符合题意。
C.低温冷藏可抑制呼吸作用,减少有机物分解,延长贮藏时间,故C符合题意。
D.夜间补光灯用于延长光照,促进光合作用积累有机物,与呼吸作用无关,故D不符合题意。
故选C。
4. 青春期的男孩和女孩在心理上会经历诸多变化,常出现心理矛盾。以下哪种行为不利于调节这些心理矛盾( )
A. 定期参与绘画、音乐等兴趣活动
B. 碰到难题就封闭自己,拒绝交流
C. 写日记记录心情并进行自我反思
D. 主动找老师倾诉学习和生活烦恼
【答案】B
【解析】A.参与兴趣活动能转移注意力,释放压力,符合健康调节方式,故A不符合题意。
B.封闭自己拒绝交流会导致情绪积压,无法有效缓解矛盾,故B符合题意。
C.写日记和反思有助于理清思绪,属于自我调节,故C不符合题意。
D.倾诉烦恼可获得支持和建议,利于疏导情绪,故D不符合题意。
故选B。
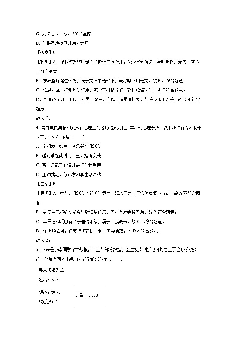
5. 下表是小李同学尿常规报告单上的部分数据,医生初步判断他可能患上了泌尿系统炎症,他最有可能出现功能异常的部位是( )
A. 肾小球B. 肾小囊C. 肾小管D. 尿道
【答案】A
【解析】A.肾小球受损会导致滤过屏障破坏,出现蛋白质(尿蛋白+)和红细胞(++),符合炎症表现,故A符合题意。
B.肾小囊是收集原尿的结构,其异常通常不直接导致这些成分变化,故B不符合题意。
C.肾小管异常主要影响重吸收,如葡萄糖、水分,与题干指标无关,故C不符合题意。
D.尿道炎症通常仅引起白细胞增多,不会显著影响蛋白质和红细胞,故D不符合题意。
故选A。
6. 观察鹌鹑蛋(卵)的结构中,相关结构与功能的描述,正确的是( )
A. 胚盘色浓而略大时,可能已受精并开始发育
B. 卵黄含细胞核,是胚胎发育的起点
C. 卵壳坚硬,主要功能是为胚胎发育提供氧气
D. 气室储存营养物质,供胚胎发育所需
【答案】A
【解析】A.胚盘是卵细胞的细胞核所在,受精后发育成胚胎。若胚盘色浓且略大,说明已受精并开始发育,故A符合题意。
B.卵黄为胚胎发育提供营养,细胞核位于胚盘而非整个卵黄,故B不符合题意。
C.卵壳的主要功能是保护,氧气通过气孔进入,气室和气孔共同提供氧气,故C不符合题意。
D.气室储存空气,提供氧气,营养物质由卵黄和卵白提供,故D不符合题意。
故选A。
7. 库布齐沙漠是中国第七大沙漠,曾被称为“死亡之海”。后来通过科学规划和长期坚持植树造林,植被覆盖率从不足3%增长到53%,沙尘天气减少95%,生物多样性显著恢复,出现了一百多种野生动植物。文中画线部分体现了生物与环境之间的关系是( )
A. 生物依赖环境B. 生物适应环境
C. 生物对环境的影响D. 环境对生物的影响
【答案】C
【解析】A.生物依赖环境,强调生物生存需要环境提供资源,但题干强调植被改善环境,故A不符合题意。
B.生物适应环境,指生物自身特征适应环境,而题干是生物改变环境,故B不符合题意。
C.生物对环境的影响,植被增加直接减少沙尘、恢复生态,属于生物对环境的积极影响,故C符合题意。
D.环境对生物的影响,指环境变化导致生物变化,但题干环境变化由生物活动引起,故D不符合题意。
故选C。
8. 川陕哲罗鲑是中国长江流域特有的鲑科哲罗鲑属鱼类,国家一级保护动物。下列关于川陕哲罗鲑的说法正确的是( )
A. 体温恒定
B. 卵外有坚硬的卵壳
C. 用肺呼吸,皮肤辅助呼吸
D. 鳍的协调作用有助于其在水中游泳
【答案】D
【解析】A.体温不随环境温度的变化而变化的动物是恒温动物,恒温动物只有鸟类和哺乳动物;体温随环境温度的变化而变化的动物是变温动物,除了鸟类和哺乳动物,其它动物都为变温动物。川陕哲罗鲑属于鱼类,鱼类是变温动物,体温不恒定,A错误。
B.大多数鱼类的卵外没有坚硬的卵壳,而是有柔软的卵膜,B错误。
C.鱼类主要用鳃呼吸,而不是用肺和皮肤,C错误。
D.鱼类的鳍确实有助于在水中游泳,鱼类通过鳍(背鳍、尾鳍等)协调运动,这是其水中游泳的核心器官,D正确。
故选D。
9. 不同的动物具有不同的形态结构和生理功能,以适应不同的生活环境。下列说法正确的是( )
A. 蛔虫的消化管特别发达与其寄生生活有关
B. 蚯蚓的腹面分布有刚毛与其呼吸方式有关
C. 蝗虫体表的皮肤比较坚硬与其陆生生活有关
D. 家鸽的气囊辅助肺进行呼吸与其飞行生活有关
【答案】D
【解析】A.蛔虫寄生生物,其消化系统退化,依赖宿主提供营养,故消化管简单而非发达,A错误。
B.蚯蚓的刚毛用于运动时固定身体,呼吸通过湿润的体表完成,与刚毛无关,B错误。
C.蝗虫体表为外骨骼,具有保护作用并减少水分蒸发,适应陆地干燥环境。题目中“皮肤”表述错误,C错误。
D.气囊使家鸽实现双重呼吸,提高氧气交换效率,适应飞行的高耗能需求,D正确。
故选D。
10. 双手头上前掷实心球是中考体育的必考项目,需要双手紧握实心球,并将球举至头后上方再用力向前方抛掷,如下图。下列相关叙述正确的是( )
A. 肱三头肌两端的肌腱附着在同一块骨上
B. 1~6过程中,肱三头肌一直处于舒张状态
C. 用力抛球时,骨骼肌牵拉骨绕关节运动
D. 抛球时,由脑干协调运动并维持身体平衡
【答案】C
【解析】A.骨骼肌包括中间较粗的肌腹和两端较细的肌腱(乳白色),同一块骨骼肌的两端肌腱绕过关节连在不同的骨上,故A错误。
B.图中1~6有伸肘动作,伸肘时肱三头肌处于收缩状态,故B错误。
C.骨骼肌有受刺激而收缩的特性,当骨骼肌受神经传来的刺激收缩时,就会牵动着它所附着的骨绕着关节活动,于是躯体就产生了运动,故C正确。
D.小脑的主要功能是使运动协调、准确,维持身体的平衡。抛球时,由小脑协调维持身体平衡,而不是脑干,故D错误。
故选C。
11. 生物的某些生命活动和生理功能可以通过流程图来形象地表达出来,下列流程图正确的是( )
A. 外界空气进入人体肺部:鼻→喉→咽→气管→支气管→肺
B. 胎儿排出体内代谢废物的过程:胎儿→脐带→胎盘→母体
C. 光线进入眼球成像:角膜→瞳孔→玻璃体→晶状体→视网膜
D. 人类进化过程:学会用火→直立行走→使用简单工具→产生语言
【答案】B
【解析】A.外界空气进入肺通过呼吸系统,正确顺序为鼻→咽→喉→气管→支气管→肺,选项中“喉→咽”顺序颠倒,A错误。
B.胎儿代谢废物需通过脐带运输到胎盘,再进入母体血液循环后排出,顺序正确,B正确。
C.视觉形成的过程是外界物体反射来的光线,经过角膜、房水,由瞳孔进入眼球内部,再经过晶状体和玻璃体的折射作用,在视网膜上能形成清晰的物像。光线进入眼球的正确路径为角膜→瞳孔→晶状体→玻璃体→视网膜,选项中“玻璃体→晶状体”顺序颠倒,C错误。
D.人类进化经过南方古猿,能人,直立人,智人四个阶段。人类进化顺序应为直立行走→使用工具→学会用火→产生语言,选项中“学会用火”和“直立行走”顺序错误,D错误。
故选B。
12. 挑食偏食常会导致某种疾病的发生,下列疾病与其病因对应错误的是( )
A. 大脖子病——缺乏含碘的无机盐
B. 坏血病——缺乏维生素C
C. 夜盲症——缺乏维生素A
D. 佝偻病——儿童饮食中缺乏含铁的无机盐
【答案】D
【解析】A.碘是合成甲状腺激素的重要元素,缺乏碘会导致甲状腺激素合成不足,进而引发大脖子病,A正确。
B.维生素C对于维持血管的正常结构和功能至关重要,缺乏维生素C会导致血管脆性增加,容易出血,进而引发坏血病,B正确。
C.维生素A对于维持正常的视觉功能至关重要,缺乏维生素A会导致视网膜上的视紫红质合成不足,进而引发夜盲症,C正确。
D.佝偻病并不是由于儿童饮食中缺乏含铁无机盐导致的,而是由于缺乏含钙的无机盐或缺维生素D导致的。钙是构成骨骼和牙齿的主要成分,维生素D则有助于钙的吸收和利用。儿童在生长发育过程中,如果缺乏这些营养素,就会导致骨骼发育不良,进而引发佝偻病,D错误。
故选D。
拟南芥植株小,生命周期短,种子量大,遗传结构简单,是全球应用广泛的模式植物之一,被誉为“植物中的果蝇”,跟白菜、甘蓝一样都属十字花科植物。我国神舟十四号和十五号均携带拟南芥进行了科学研究,返回地面的拟南芥种子将被科研人员进一步深入研究。据此资料完成下面小题。
13. 航天员将拟南芥种子带入太空,经过太空漫游后带回地面播种,再经过选择,培育成“新品种”。该育种方式是希望通过太空环境的作用,从根本上改变种子的( )
A. 形态结构B. 生理功能
C. 遗传物质D. 营养成分
14. 下图是拟南芥的分类图,下列相关叙述正确的是( )
A. 生物分类最基本的单位是科
B. 属比科包含的生物种类多
C. 白菜和甘蓝的共同特征最多
D. 拟南芥与白菜为同一属
15. 为了研究方便,科研人员将“太空拟南芥”的幼苗进行了无土栽培(如图),下列叙述错误的是( )
A. 控制合理的间距可有效利用阳光
B. 根的一部分暴露在空气中有利于其呼吸
C. 保证培养液的流动性可保持氧气含量较多
D. 培养液要用蒸馏水以保证根系不被细菌感染
【答案】13. C 14. C 15. D
【13题详解】
ABD.形态结构、生理功能和营养物质的改变是基因变异的结果,而不是直接改变的对象,ABD不符合题意。
C.遗传物质是生物体遗传信息的载体,几乎决定了生物体的所有性状。太空育种过程中,通过改变遗传物质(如基因突变、基因重组等),可以产生新的性状和品种,C符合题意。
故选C。
【14题详解】
A.生物分类的基本单位实际上是种,而不是科。种是生物分类的最小单位,是具有共同的形态结构和生理功能,能够自然交配并产生可育后代的一群生物个体,A错误。
B.在生物分类学中,科是比属更高一级的分类单位,因此科通常包含的生物种类要比属多,B错误。
C.根据生物分类学,分类单位越小(如种、属),包含的生物种类越少,生物之间的共同特征越多,亲缘关系越近。白菜和甘蓝都属于十字花科芸薹属,因此它们之间的共同特征最多,C正确。
D.拟南芥和白菜都属于十字花科,但它们并不属于同一属。拟南芥属于拟南芥属,而白菜属于芸薹属,D错误。
故选C。
【15题详解】
A.在植物无土栽培中,合理的间距可以确保每株植物都能获得足够的光照,从而提高光合作用效率,促进植物健康生长,A正确。
B.将根的一部分暴露在空气中,可以增加根部与空气的接触面积,从而提高呼吸作用效率,有助于植物的生长,B正确。
C.在无土栽培中,培养液的流动性对于植物的生长至关重要。流动性的培养液可以不断更新,带来新鲜的氧气,同时带走代谢废物,从而保持培养液中的氧气含量较高,有利于植物根部的呼吸作用和生长,C正确。
D.虽然蒸馏水在一定程度上可以减少细菌污染的风险,但仅仅使用蒸馏水作为培养液是远远不够的。植物的生长需要多种无机盐等营养物质,而蒸馏水中并不包含这些物质。因此,为了满足植物的生长需求,培养液中应该添加适量的无机盐等营养物质。同时,为了防止细菌感染,可以采取其他措施,如使用无菌技术、添加抗菌剂等,D错误。
故选D。
16. 如图是心脏、血管示意图,其中“”表示血流方向。若血液从心脏出发,再次回到心脏,所经过路线最合理的是( )
A. 甲→乙→丙→丁B. 甲→乙→丁→丙
C. 甲→丙→乙→丁D. 甲→丙→丁→乙
【答案】B
【解析】由分析可知,乙动脉是把血液从心脏运往身体各处,丙静脉是把全身各处的血液运回心脏,丁毛细血管是连接最小动脉和静脉的,血液从心脏出发,再次回到心脏,所经过路线:心脏→动脉→毛细血管→静脉→心脏,因此经过路线最合理的是甲→乙→丁→丙,B正确。
故选B。
17. 经过三代人的治理,八步沙林场已经从“沙进人退”到“绿进沙退”,当年风沙肆虐的荒芜之地,如今草木繁茂,郁郁葱葱。这说明( )
A. 环境能够影响生物B. 环境能够适应生物
C. 生物能够影响环境D. 生物能够适应环境
【答案】C
【解析】A.环境能够影响生物,指环境因素改变生物的特征或分布,但题目强调生物活动改变环境,故不符合题意。
B.环境能够适应生物的说法错误,环境是被动的一方,无法主动适应生物。
C.生物能够影响环境,人类植树造林使荒漠变绿洲,属于生物对环境的影响,故符合题意。
D.生物能够适应环境,指生物通过特征适应环境,如骆驼耐旱,与题意中改变环境无关,故不符合题意。
故选C。
18. 人的胚胎发育是从受精卵开始的,如图中受精卵形成的部位是( )
A. ①B. ②C. ③D. ④
【答案】A
【解析】A.当含精子的精液进入阴道后,精子缓慢地通过子宫,在输卵管内与卵细胞相遇,有一个精子进入卵细胞,与卵细胞相融合,形成受精卵;精子与卵细胞融合为受精卵的过程叫做受精,即受精的部位是①输卵管,A符合题意。
B.②是卵巢,卵巢的功能是产生卵细胞,并分泌雌性激素,B不符合题意。
C.③是子宫,子宫是胚胎发育的产所,C不符合题意。
D.④是阴道,阴道是精子进入和胎儿产出的通道,D不符合题意。
故选A。
19. 如图是某同学构建的番茄果肉细胞模型,下列对其作品的评价最不恰当的是( )
A. 美观协调,做工精细,艺术性强
B. 细胞膜标注错误,应在最外层
C. 不应构建叶绿体
D. 标注不完整,缺少细胞壁、细胞质
【答案】B
【解析】A.从模型外观等看,可评价美观协调、做工精细等,有一定艺术性,A不符合题意。
B.番茄果肉细胞最外层是细胞壁,细胞膜很薄,其紧贴细胞壁,位于细胞壁内侧,因此图中细胞膜标注正确,不是在最外层,B符合题意。
C.番茄果肉细胞无叶绿体,因此不应构建叶绿体,C不符合题意。
D.由图可以看出,模型标注缺少细胞壁、细胞质,因此模型图标注不完整,D不符合题意。
故选B。
20. 下图甲表示陕西关山草原生态系统中部分成分之间的关系,图乙表示其中某一食物链中的各种生物体内有毒物质的积累量。有关叙述正确的是( )
A. 该生态系统由非生物部分和图甲所示生物组成
B. 若大量捕捉鼠,则蛇的数量无影响
C. 图甲共有4条食物链,鹰与兔存在捕食关系
D. 图乙的食物链应写为:d→c→b→a
【答案】C
【解析】A.生态系统不仅包含生物部分,还包含非生物部分,图甲仅展示了生物部分中的生产者和消费者,未展示分解者,A错误。
B.若大量捕捉鼠,会导致鼠的数量急剧减少,进而影响以鼠为食的蛇的食物来源,蛇的数量也会因此受到影响,B错误。
C.根据分析可知,图甲中共有4条食物链。其中,鹰捕食兔,它们存在捕食关系,C正确。
D.在食物链中,有毒物质会随着食物链逐渐积累,因此图乙的食物链可以书写为:a→b→c→d,D错误。
故选C。
二、综合题
21. 日本排放核废水事件引发全球关注,核废水中含有的放射性物质(如氚、铯—137、锶—90等)会对生态环境和人体健康造成严重威胁。这些放射性物质可通过食物链以及呼吸等途径进入人体。请根据相关信息回答问题:
(1)海洋生物可能会富集核废水中的放射性物质,人类食用受污染的海产品后,放射性物质会通过______系统进入人体内,鱼肉中富含的蛋白质先在人体的______(填器官名称)中被初步消化。
(2)核废水排放后,海洋气溶胶可能携带放射性物质进入大气。当人呼吸时,空气中含放射性物质的颗粒可通过呼吸系统吸入,吸入时胸廓处于______(选填“扩大”或“缩小”)状态。肺泡中的放射性物质的颗粒进入血液,至少需要穿过______层细胞膜。吸入的放射性物质颗粒最先到达心脏的______。
(3)某沿海渔民由于食用了受污染的海产品,放射性物质进入人体,造成了辐射损伤,导致肾衰竭,尿液中出现了葡萄糖,则病变的部位有可能是肾单位中的______。
【答案】(1)①. 消化 ②. 胃
(2)①. 扩大 ②. 4 ③. 左心房
(3)肾小管
【解析】(1)消化系统负责将食物中的物质摄入人体,放射性物质通过此系统进入。蛋白质的初步消化在胃中完成,胃蛋白酶分解蛋白质。
(2)吸气时,肋间肌和膈肌收缩使胸廓扩大。肺泡中的颗粒需穿过肺泡上皮(2层细胞膜)和毛细血管壁(2层细胞膜),共4层。进入血液后,经肺静脉回流至心脏的左心房。
(3)当原尿流经肾小管时,其中大部分水、部分无机盐和全部的葡萄糖被重新吸收回血液,而剩下的如尿素、一部分无机盐和水等由肾小管流出形成尿液。因此正常人的原尿和尿的成分主要区别是:尿中不含葡萄糖。所以出现糖尿如果是肾脏的原因,那么最有可能病变的是肾小管。
22. 樱桃番茄的一生
樱桃番茄,又名圣女果,其维生素含量是普通番茄的1.7倍,含糖度高,口味香甜鲜美,深受大家喜爱。某兴趣小组进行了栽培樱桃番茄的实践活动,从播种开始,同学们见证了樱桃番茄的一生。根据材料,回答下列问题:([ ]内填图中字母或序号)
【播种】
播种时,同学们非常谨慎,听取了专家的建议:种子萌发的适宜温度是25~30℃;土壤要疏松、透气,排水性好;播种前种子要浸泡8~12小时,播种在土壤浅层,播种后的几天要保持土壤湿润。
(1)通过专家建议可知,番茄种子萌发需要的环境条件是______(写出2点即可)。
(2)种子的______是新植物的幼体,得到营养物质后发育成新植株。
【发育】
甲、乙分别是植物的根尖和叶芽的结构示意图。
(3)根尖是植物幼根生长最快的部位,与幼根不断生长密切相关的是甲图中的[______]和[______],乙图中②发育为______。
【开花结果】
终于等到樱桃番茄开出了美丽的花朵(如丙图)。
(4)雄蕊产生花粉落到[______]上的过程叫传粉。传粉、受精完成后,[______]发育成果实。
【无性生殖】
农业上常用扦插的方法繁殖樱桃番茄。从健康母株上剪取长10~15cm的侧枝,并保留顶端2~3片叶。基部斜剪,可蘸生根粉促进生根。再插入湿润的沙土中,深度为3~5cm。保持湿度(可覆盖薄膜),避免阳光直射,1~2周生根后移栽。
(5)保留顶端2~3片叶、覆盖薄膜、避免阳光直射等措施的意义是______。无性生殖的优势是______。
(6)同学们打算向学校申请一块土地来种植樱桃番茄,为了得到更多甘甜可口的樱桃番茄果实,你的建议是______。
【答案】(1)适宜的温度、充足的空气、一定的水分
(2)胚 (3)①. B ②. C ③. 芽
(4)①. ① ②. ③
(5)①. 减弱植物的蒸腾作用 ②. 保留母本的优良性状\缩短生长周期等
(6)合理密植\合理灌溉、合理施肥、科学管理、选用优良品种等
【解析】(1)种子萌发必须同时满足外界条件和自身条件,外界条件为一定的水分、适宜的温度和充足的空气;自身条件是胚是完整的、胚是活的、种子不在休眠期以及胚发育所需的营养物质。
(2)胚是种子中新植物体的幼体,由胚芽、胚轴、胚根、子叶组成,得到营养物质后发育成新植株。
(3)根尖是幼根生长最快的部位,这主要得益于其内部的分生区和伸长区,B伸长区负责细胞的伸长,使细胞体积增大,从而使根的长度不断增加;而C分生区则负责细胞的分裂增殖,为根的生长提供新的细胞。乙图中②是芽原基,将来发育成为芽(侧芽)。
(4)花药产生花粉,花粉落到雌蕊①柱头上的过程叫传粉,经过传粉、受精后,③子房发育成果实,胚珠发育成种子。
(5)扦插没有经过两性生殖细胞的结合,属于无性生殖,扦插的枝条,应该保留顶端2~3片叶、覆盖薄膜、避免阳光直射等措施的意义是为了减弱植物的蒸腾作用,减少水分的散失。无性生殖保持了母本的遗传物质不发生改变,从而能保留母本的优良性状的优势。
(6)光是光合作用的必要条件。合理密植能够使叶片互不遮挡,使植物充分接受光照,以提高光能利用率,为了得到更多甘甜可口的樱桃番茄果实,可以合理密植、合理灌溉、合理施肥、科学管理、选用优良品种等。
23. 研究发现,糖尿病会引起肾损伤,进而引发糖尿病肾病。请根据以下项目一起回答相关问题吧!
项目一:血糖的来源与调节
血液中的葡萄糖称为血糖。谷薯类食物中的淀粉经过消化系统分解为葡萄糖后进入血液(如下图甲,Ⅰ、Ⅱ表示生理过程),形成血糖;图乙为健康人体内血糖平衡的调节过程。
(1)图甲中,淀粉逐步被分解成葡萄糖后,经过[Ⅱ]________过程由小肠进入血液,形成血糖。
(2)由图乙可知,健康人的血糖浓度保持相对稳定是________协调作用的结果。
项目二:糖尿病与肾健康
下图丙表示人体部分血液循环示意图,A-D代表心脏四腔,a、b代表生理过程,1-3表示构成肾单位的结构。
(3)正常情况下,氧气进入细胞中参与葡萄糖的氧化分解,为生命活动提供能量。与a过程吸入的气体相比,b过程呼出的气体中氧气含量发生的变化是________。
(4)人体吸收的葡萄糖通过体循环运输至肾,体循环的起点是[C]________。
(5)人体内胰岛素分泌不足会导致血糖过高,诱发糖尿病。持续的高血糖会使糖尿病患者的[1]_______受损,通透性增大,尿液中出现蛋白质,这是糖尿病患者肾病变的标志之一。
(6)含糖的尿液形成后,在泌尿系统的________(填器官名称)中暂时储存,积累到一定量后会排出体外,形成糖尿。
项目三:研究改善肾损伤的方法
为研究有氧运动是否能改善糖尿病带来的肾损伤,科研人员将30只大小相似的健康雄性大鼠随机均分为三组。甲组大鼠饲喂普通饲料,乙组和丙组分别饲喂等量加入糖类的普通饲料,使乙、丙两组大鼠患糖尿病,然后将三组大鼠进行了如下表所示实验处理,8周后分别测定三组大鼠尿微量白蛋白的含量,结果如下表。
(7)为控制单一变量,实验人员的做法是________(答出一点即可)。
(8)表中实验结果显示,丙组的尿微量白蛋白________。说明________,但不能完全恢复糖尿病引起的肾损伤。
(9)结合上述研究结果、请你提出一条可以改善糖尿病肾病的建议:_________。
【答案】(1)吸收 (2)神经和激素(或神经系统和内分泌系统)
(3)氧气含量减少 (4)左心室
(5)肾小球 (6)膀胱
(7)将30只大小相似的健康雄性大鼠随机均分为三组;甲组大鼠饲喂普通饲料,乙组和丙组分别饲喂等量加入糖类的普通饲料(或三组饲喂的普通饲料的量相同)等(答出一点即可)
(8)①. 比乙组含量低,但高于甲组 ②. 有氧运动(每天进行60分钟无负重游泳)对改善糖尿病带来的肾损伤有一定的效果
(9)控制糖类物质的摄入;或适量进行有氧运动(如游泳);不要久坐或躺着不运动等(写出一条,合理即可)
【解析】(1)小肠是消化和吸收的主要场所,图甲中,淀粉逐步被分解成葡萄糖后,经过[Ⅱ]吸收过程由小肠进入血液,形成血糖。
(2)根据图乙可知,当血糖浓度升高时,会刺激胰岛分泌胰岛素,调节血糖,此过程有神经系统和内分泌系统共同调节。故健康人的血糖浓度保持相对稳定是神经系统和内分泌系统协调作用的结果。
(3)正常情况下,氧气进入细胞中参与葡萄糖的氧化分解,为生命活动提供能量。与a吸气过程吸入的气体相比,b呼气过程呼出的气体中氧气含量发生的变化是氧气含量减少。
(4)体循环途径: 左心室→主动脉→全身动脉→毛细血管网→各级静脉→上、下腔静脉→右心房,故人体吸收的葡萄糖通过体循环运输至肾,体循环的起点是[C]左心室。
(5)血液中的血细胞和大分子蛋白质不能经过肾小球和肾小囊内壁的滤过作用进入肾小囊腔内形成原尿,健康人的尿液中不会出现血细胞和蛋白质。如果尿液中出现血细胞和蛋白质,就说明肾小球出现病变通透性增强,使原本无法进入原尿的血细胞和蛋白质经滤过作用进入了原尿,原尿流经肾小管时其中的血细胞和蛋白质无法被重吸收,就随尿液排出,形成了血尿和蛋白尿。
(6)泌尿系统由肾、输尿管、膀胱和尿道组成,其中肾脏产生尿液,膀胱能储存尿液。含糖的尿液形成后,在泌尿系统的膀胱中暂时储存,积累到一定量后会排出体外,形成糖尿。
(7)对照实验中需要遵循单一变量原则,为控制单一变量,实验人员的做法是将30只大小相似的健康雄性大鼠随机均分为三组;甲组大鼠饲喂普通饲料,乙组和丙组分别饲喂等量加入糖类的普通饲料。
(8)根据表中结果分析,丙组(有氧运动糖尿病组)尿液中尿微量白蛋白比乙组(不运动糖尿病组)含量低,说明有氧运动对改善糖尿病带来的肾损伤有一定的疗效;但高于甲组(不运动健康大鼠组),说明有氧运动不能完全恢复糖尿病引起的肾损伤。
(9)根据j研究结果,生活中糖尿病患者要控制糖类物质的摄入;或适量进行有氧运动(如游泳);不要久坐或躺着不运动等。
三、实验探究题
24. 油麦菜是日常餐桌常见蔬菜,有“凤尾”的美称。某校研究小组为探究温度对油麦菜种子萌发的影响,进行了如下实验:
①取5个塑料托盘并编号A~E,每个托盘内铺一定量的吸水纸,并用水让其充分润湿。
②在每个塑料托盘内放置等量且粒大饱满的油麦菜种子。
③将5个塑料托盘分别置于10℃、15℃、20℃、25℃、30℃的恒温培养箱中。
④在相同且适宜的条件下培养一段时间,记录种子的萌发数量。
请分析回答:
(1)本实验的变量是_________。
(2)在油麦菜种子萌发的过程中,托盘不能密封的原因是油麦菜种子的萌发需要充足的_________。
(3)油麦菜的主要食用部分是叶,是由种子中的_________发育而来的。
(4)下图是研究小组计算出的油麦菜种子的萌发率,根据实验结果得出结论:温度对油麦菜种子萌发有影响,在_________℃时,油麦菜种子的萌发率最高。
(5)有同学提出酸雨是否也会影响油麦菜种子的萌发呢?设计了如下方案:把相同油麦菜种子均分为五组,分别喷洒等量且适量的pH为1、2、3、4、5的酸雨,在相同且适宜的条件下培养一段时间,记录种子的萌发数量。有同学认为该实验方案不够严谨,原因是缺少_________组(选填“对照”或“实验”)。
【答案】(1)温度 (2)空气\氧气
(3)胚芽 (4)20
(5)对照
【解析】(1)本实验设置了5个塑料托盘,分别置于10℃、15℃、20℃、25℃、30℃的恒温培养箱中,可见除温度不同外,其它的实验条件都相同,因此本实验探究的实验变量是温度。
(2)种子萌发的环境条件为一定的水分、适宜的温度和充足的空气,因此在油麦菜种子萌发的过程中,托盘不能密封,其目的是为种子的萌发提供充足的空气。
(3)在种子萌发过程中,胚芽发育成茎和叶,胚根发育成根,胚轴发育成连接茎和根的部分。所以油麦菜的主要食用部分是叶,是由种子中的胚芽发育而来的。
(4)分析图中数据可得出结论:温度对种子的萌发有影响,在10~30℃温度范围内,20℃种子的萌发率最高,因此油麦菜种子萌发最适宜的温度是20℃左右。
(5)探究实验需要符合对照的原则和单一变量的原则。为探究酸雨对油麦菜种子萌发的影响,实验变量为酸雨。该同学设计了如下方案:“把相同油麦菜种子均分为五组,分别喷洒等量且适量的pH为1、2、3、4、5的酸雨,在相同且适宜的条件下培养一段时间,记录种子的萌发数量”,该实验方案不够严谨,因为缺少对照,无法确定酸雨对种子萌发的影响是酸雨本身的作用还是其他因素导致的,还需增加一组实验,喷洒等量且适量的清水,其他培养条件完全相同。
尿常规报告单
姓名:×××
颜色:黄色
酸碱度:5
白细胞:+
尿蛋白:+
酮体:-
胆红素:-
比重:1020
红细胞:++
亚硝酸盐:-
葡萄糖:-
尿酸:正常
组别
甲
乙
丙
实验处理
不进行运动
不进行运动
每天进行60分钟无负重游泳(有氧运动)
尿微量白蛋白(微克/毫升)
10.60
50.95
40.57
相关试卷 更多
- 1.电子资料成功下载后不支持退换,如发现资料有内容错误问题请联系客服,如若属实,我们会补偿您的损失
- 2.压缩包下载后请先用软件解压,再使用对应软件打开;软件版本较低时请及时更新
- 3.资料下载成功后可在60天以内免费重复下载
免费领取教师福利 
.png)





