2025-2026学年高一上学期第一次月考卷(湖南专用)地理试卷(解析版)
展开
这是一份2025-2026学年高一上学期第一次月考卷(湖南专用)地理试卷(解析版),共11页。试卷主要包含了测试范围,受此次太阳活动的影响,可能导致,该地居民用电量最大的时段是等内容,欢迎下载使用。
注意事项:
1.答卷前,考生务必将自己的姓名、准考证号等填写在答题卡和试卷指定位置上。
2.回答选择题时,选出每小题答案后,用铅笔把答题卡上对应题目的答案标号涂黑。如需改动,用橡皮擦干净后,再选涂其他答案标号。回答非选择题时,将答案写在答题卡上。写在本试卷上无效。
3.测试范围:第一章,湘教版2019必修第一册
第Ⅰ卷
一、选择题:本题共16小题,每小题3分,共48分。在每小题给出的四个选项中,只有一项符合题目要求。
行星凌日是在地球上观测时看到太阳被行星遮挡,在太阳表面形成小黑点。下图示意某时刻太阳系(局部)行星位置关系。甲、乙、丙、丁是地球表面肉眼可见的4颗行星。据此完成下面小题。
1.图示行星,具有凌日现象的是( )
A.甲 B.乙 C.丙 D.丁
2.行星凌日对地球的影响是( )
A.减少太阳黑子数量 B.增加太阳耀斑数量
C.遮挡少量太阳辐射 D.影响地球生物生存
3.行星凌日现象有一定周期性,但不是年年发生,是因为( )
A.太阳活动具有周期性 B.行星公转轨道间存在夹角
C.行星自转具有周期性 D.行星公转速度具有波动性
【答案】1.A 2.C 3.B
【解析】1.具有凌日现象的行星,必须位于地球内侧轨道,图中只有行星甲位于地球内侧轨道,A正确,BCD错误。故选A。
2.行星凌日不会对太阳黑子数量和太阳耀斑数量产生影响,AB错误;行星凌日可遮挡少量到达地球的太阳辐射,不会影响地球生物生存,C正确,D错误。故选C。
3.因为行星凌日必须是太阳、行星、地球在同一直线上,而且地球和行星在太阳同侧才会发生的天文现象,行星和地球的公转轨道只是近似的在统一平面,但不是绝对的同一平面,还是有一定的夹角,所以要三者一直线,就比较难得了,B正确。太阳活动、行星自转与凌日现象关系不大,行星公转速度具有波动性不是主要原因,ACD错误。故选B。
下表示意太阳系中某四个行星的基本数据。据此完成下面小题。
4.表中甲、乙、丙、丁四个行星中,最可能为火星的是( )
A.甲 B.乙 C.丙 D.丁
5.科学家认为火星是除地球以外最有可能存在生命的天体之一,火星与地球相比( )
A.有相同的体积和质量 B.有土壤和大量液态水
C.有适合生物呼吸的相同大气成分 D.有相近的距日距离
【答案】4.B 5.D
【解析】4.火星比地球体积小,有两颗卫星,可判断出乙为火星,B正确。甲距日更近,为金星,A错误;丙距日远,为远日行星,丁体积大,为巨行星,CD错误。故选B。
5.火星与地球有相近的距日距离,使火星表面温度适宜,是可能存在生命的条件之一,D正确。从表中看,火星比地球体积和质量小,A错。火星上目前没发现液态水,B错。火星表面的大气以二氧化碳为主,地球大气以氮气和氧气为主,火星和地球的大气成分不同,C错。故选D。
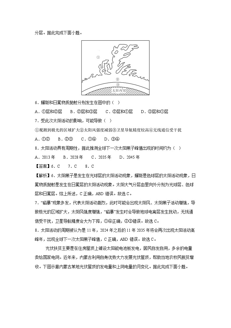
2024年10月8—9日,太阳大气发生多次耀斑爆发,同期产生的日冕物质抛射引发大规模“磁暴”现象。专家指出2024年是太阳活动最为剧烈的峰值年份。下图示意太阳大气分层。据此完成下面小题。
6.耀斑和日冕物质抛射分别发生在图中的( )
A.①层和②层 B.②层和③层 C.②层和①层 D.③层和①层
7.受此次太阳活动的影响,可能导致( )
①观测到极光的区域扩大②太阳风强度减弱③卫星导航精度较高④无线通信受干扰
A.①② B.②③ C.①④ D.③④
8.太阳活动具有周期性,据此推测全球下一次太阳黑子峰值出现的时间约为( )
A.2013年 B.2028年 C.2035年 D.2045年
【答案】6.C 7.C 8.C
【解析】6.太阳黑子是发生在光球层的太阳活动现象,耀斑是色球层的太阳活动现象,日冕物质抛射是发生在日冕层的太阳活动现象。太阳大气分层由里向外分别为光球层、色球层和日冕层。综上所述,C正确,ABD错误。故选C。
7.“磁暴”现象多发,代表太阳活动剧烈,此时可能会出现太阳风、太阳黑子活动增强,导致极光的区域扩大,太阳风强度增强,“磁暴”发生时会导致地球电离层发生扰动,无线通信受干扰,卫星导航精度会大为下降,①④正确,②③错误。故选C。
8.太阳活动的周期被认为是11年,2024年之后的11年2035年将会再次出现太阳活动高峰年,出现全球下一次太阳黑子峰值,C正确,ABD错误。故选C。
光伏扶贫主要是在住房屋顶上铺设太阳能电池板发电,居民自发自用,多余的电量卖给国家电网。近年来,内蒙古利用自身优势大力发展光伏屋顶,帮助当地农牧民脱贫增收。下图示意内蒙古某地光伏屋顶的发电量和上网电量的月变化。据此完成下面小题。
9.与我国东部沿海地区比较,内蒙古发展光伏屋顶的突出优势条件是( )
A.土地面积广 B.电力技术好 C.太阳辐射强 D.闲置屋顶多
10.该地居民用电量最大的时段是( )
A.第一季度 B.第二季度 C.第三季度 D.第四季度,
11.包括利用太阳能进行光伏发电在内,太阳辐射对地理环境的影响主要有( )
①维持地球表面的温度②推动大气运动、水循环的主要能源
③为地球火山爆发提供能源④地球生物生存所需要能量的主要来源
A.②③④ B.①②④ C.①③④ D.①②③
【答案】9.C 10.B 11.B
【解析】9.与我国东部沿海地区比较,内蒙古深居内陆,降水少,晴天多,大气对太阳辐射的削弱作用弱,到达地表的太阳辐射多,太阳辐射强,太阳能资源更丰富,因此更适宜发展光伏屋顶,C正确;结合材料可知,光伏屋顶是在住房屋顶上铺设太阳能电池板发电,而非在沙漠戈壁等未利用的土地上铺设太阳能电池板发电,A错误;内蒙古经济欠发达,技术条件差,人烟稀少,住宅数量少,可利用闲置屋顶更少,BD错误。故选C。
10.结合材料信息可知,发电量减上网电量等于居民用电量,即二者的差值越大,居民用电量越大。结合图可判断出4—7月居民用电量较其他月份更大,即该地居民用电量最大的时段是第二季度,B正确,ACD错误。故选B。
11.太阳辐射对地球的影响有直接为地球提供光热资源,满足生物生长发育;维持着地表温度,是促进地球上的水、大气运动和生物活动的主要动力;是人类生活和生产的主要能量来源,①②④对;地球火山爆发能量来自于地球内部,与太阳辐射无关,③错。综上分析,B正确,ACD错误。故选B。
2024年12月23日上午,位于日本鹿儿岛县的樱岛南岳山顶火山口喷发,火山烟雾从火山口上升至空中3400米左右。左图为地球圈层结构示意图,右图为樱岛火山爆发瞬间图。据此完成下面小题。
12.樱岛火山爆发的物质源于左图中的( )
A.甲 B.乙 C.丙 D.丁
13.樱岛火山喷发出来的火山灰物质在地球圈层中迁移的顺序是( )
A.大气圈→水圈、生物圈→岩石圈 B.岩石圈→大气圈→水圈、生物圈
C.水圈→生物圈→大气圈→岩石圈 D.水圈→生物圈→岩石圈→大气圈
14.地球圈层中( )
A.地壳是不连续的圈层 B.水圈是连续且规则的圈层
C.生物圈指地球表层生物 D.依据地震波划分内部圈层
【答案】12.B 13.A 14.D
【解析】12.读地球内部圈层结构图,结合所学知识可知,图中甲乙丙丁分别表示岩石圈部分、软流层、上地幔、下地幔。根据所学知识可知,软流层一般认为是岩浆的主要发源地之一。因此从火山口喷发出的炽热岩浆,一般来源于乙,B符合题意,排除ACD。故选B。
13.天空中蔓延的火山灰物质位于大气圈中,这些物质与空气中的水汽凝结,伴随降水降落至地表进入水圈,被生物吸收其营养物质进入生物圈,火山灰沉降在地表或随地表水下渗进入岩石圈,因此天空中蔓延的火山灰物质在地球圈层中迁移的顺序是大气圈→水圈、生物圈→岩石圈,A符合题意,排除BCD。故选A。
14.地壳是连续的圈层,A错误;水圈是连续但不规则的圈层,B错误;生物不仅生存在地球表层,还有生存在地下以及大气之中,由大气圈、水圈、岩石圈及生活在其中的生物及其生存环境共同组成,C错误;依据地震波划分地球内部圈层的主要依据是地震波在地球内部传播速度的变化。地球内部圈层可以分为三层:地壳、地幔和地核,D正确。故选D。
松属是现存裸子植物最大的属,约113种,占松科的50%。下表表示松属多样性地质历史演化,据此完成下面小题。
15.整体来看松属物种多样性的变化说明其更能适应气候( )
A.变冷 B.变暖 C.变干 D.变湿
16.古新世曾出现松属多样性急剧减少,其原因可能是( )
A.全球大幅降温 B.陆地大规模火山喷发
C.联合古陆分离 D.白垩纪末物种大灭绝
【答案】15.A 16.D
【解析】15.读图可知,从白垩纪至第四纪,随着气候整体趋于变冷,松属物种多样性总体呈现增多的趋势,说明其能适应气候变冷,A 正确,BCD 错误。故选 A。
16.读图可知,古新世并未出现全球大幅降温,陆地上也并未发生大规模火山喷发,AB 错误,结合所学可知,联合古陆分离发生在中生代末期,对古新世松属多样性急剧减少的影响不大,C错误;结合所学可知,白垩纪末发生了物种大灭绝事件,导致古新世松属多样性急剧减少,D正确。故选 D。
第Ⅱ卷
二、综合题:本题共3小题,共52分。
17.(20分)阅读图文材料,完成下列要求。
材料一:下面甲图为我国年太阳辐射总量分布示意图,乙图为地球表面各纬度全年和冬、夏半年太阳辐射总量示意图。
材料二:格尔木市(36°25′N,94°53′E)位于青藏高原腹地,属于大陆高原气候,年太阳总辐射量在6618~7356MJ/m2,年均日照时数在3200~3600小时,年平均气温4.3℃,年平均降水总量43mm,年平均降水天数27天。
(1)据图乙描述地球表面全年太阳辐射分布规律,并说出主要影响因素。(3分)
(2)与夏半年相比,说出冬半年太阳辐射量的差异。(5分)
(3)分析B处成为我国太阳辐射量贫乏区的原因。(6分)
(4)近年来,政府着力推进太阳能光伏发电站建设。格尔木拥有大量的未利用荒漠化土地,地势平坦开阔。你是否赞成在该地大力建设太阳能光伏发电站?请根据材料信息说明理由。(6分)
【答案】(1)规律:太阳辐射量由低纬向高纬递减。影响因素:纬度(3分)
(2)差异:冬半年太阳辐射量小。原因:①冬半年较夏半年白昼时间短,太阳辐射量小;②冬半年较夏半年太阳高度角小,接受太阳辐射少。(5分)
(3)原因:①盆地地形,水汽不易散发,空气中水汽含量多;②夏季阴天、雾天较多,日照时数短,太阳辐射弱;③海拔较低,大气层较厚,到达地面的太阳辐射少。(6分)
(4)赞同。①地处高原,海拔高,空气稀薄,太阳辐射强;②晴天多,日照时间长;③荒漠化土地广,且地势平坦开阔,为太阳能光伏发电站建设提供了较好的土地资源;④政府的政策支持。(6分)
或不赞同。①格尔木为经济落后地区,资金不足,技术力量薄弱;②(交通通达度不高)光伏发电基础设施落后;③远离东部经济发达地区,距离市场较远;④生态环境脆弱,光伏电站建设会造成生态环境的破坏。
【解析】(1)读图可知,全球年太阳总辐射量从低纬向高纬递减。低纬度地区太阳高度角大,穿越大气路径短,大气削弱作用弱,太阳辐射总量大;高纬度地区,太阳高度角小,穿越大气路径长,大气削弱作用强,太阳辐射总量小,主要影响因素为纬度位置。
(2)读图可知冬半年太阳辐射量小于夏季。影响太阳辐射的纬度因素主要是太阳辐射强度以及日照时间,冬半年较夏半年白昼时间短,日照时间短,太阳辐射量小;冬半年较夏半年太阳高度角小,接受太阳辐射强度低。
(3)B处地形区名称是四川盆地,四川盆地太阳能十分匮乏,四川盆地地处亚热带季风气候区,夏季阴天、雾天较多,少晴天,日照时数短,太阳辐射弱;四川盆地地形较封闭,水汽不易散发,空气中水汽含量多,大气对太阳辐射削弱作用强;海拔较低,大气层较厚,到达地面的太阳辐射少。
(4)本题为开放性题目,回答赞同,理由即为有利条件,回答不赞同,理由即为不利条件。结合所学知识可知,有利条件是格尔木地处青藏高原,海拔高,空气稀薄,太阳辐射强;日照时间长;所以太阳能资源丰富;格尔木荒漠化土地广,且地势平坦开阔,为光伏发电提供了较好的土地资源;开发光伏发电建设土地成本低,又使荒地得到了开发利用,提高了土地利用效率;太阳能光伏发电,清洁可再生,有利于推进碳减排的计划,因此有政府的政策支持。
不利条件有:格尔木位于青藏高原地区,经济不发达,资金不足,技术力量薄弱;青藏高原地区交通线路少,(交通通达度不高)光伏发电基础设施落后;青藏高原地区经济不发达,人口稀少,能源需求量少;而又远离东部经济发达地区,距离市场遥远,远距离超高压输电会产生电损;青藏高原生态环境脆弱,光伏电站建设会造成生态环境的破坏。
18.(20分)阅读图文材料,完成下列问题。
(1)左图中两个不连续面A为 ,B为 ;若右侧模式图表示地球的内部圈层,阴影部分表示地幔,那么曲线①②之间为 ,曲线③代表的界面是对应左图中的 (不连续面字母)(8分)
(2)若右侧模式图表示太阳系,曲线①②③④为行星轨道,其中①为地球的公转轨道,阴影部分为小行星带,那么曲线③为 的公转轨道,曲线④为 的公转轨道(填行星名称)图中属于类地行星的是 (填序号)(6分)
(3)若右侧模式图表示地层结构,阴影部分表示的地层中含有大量裸子植物化石,该地层的地质年代最有可能是 代,当时 动物大量盛行,从成矿角度来看是重要的 时期。(6分)
【答案】(1)莫霍面 古登堡面 地核 A
(2)木星 土星 ①②
(3)中生代 爬行 成煤
【解析】(1)从左图中看,A界面是大致位于地下33km处,过A时横波和纵波波速明显加快,为莫霍界面;B是大致位于地下2900km处,过B后横波消失,纵波减慢,为古登堡界面;由右图及所学知识可知,地球内部圈层分为地壳、地幔、地核,③④之间为地壳,①②之间是地核,曲线③为地壳与地幔的分界面,为莫霍界面,对应左图中A不连续面。
(2)由右图及所学知识可知,在太阳系中,小行星带位于火星和木星之间,根据题干已知①为地球的公转轨道,曲线②距太阳较近,为火星的公转轨道,曲线③距太阳更远,为木星的公转轨道,④位于木星轨道外侧,为土星的公转轨道;类地行星包括水星、金星、地球和火星,对应图中①地球②火星。
(3)根据图及所学知识可知,地层中含有大量裸子植物化石的时代是中生代,中生代有“爬行动物时代”和“裸子植物时代”之称,当时爬行动物大量盛行,森林茂密,是重要的成煤期。
19.(12分)阅读图文材料,回答下列问题。
百岁兰,原产于近海的非洲纳米比亚沙漠,沿海有寒流流经,会形成大量的海雾;百岁兰是一种多年生的裸子植物,可活100年以上,是远古时代留下来的植物“活化石”;其特征是茎较短,一生只长两片叶,叶片长、宽、厚,叶上多气孔且有革质层,夜间张开;根系发达,根深3~10米,被列为世界八大珍稀植物之一。下图为主要地质年代特征示意图,据此完成下面小题。
(1)判读百岁兰最有可能出现的地质年代,并说明原因。(4分)
(2)结合所学,指出百岁兰繁盛时期生物进化的主要特点。(4分)
(3)分析百岁兰的生存环境是如何影响其叶片特征的。(4分)
【答案】(1)中生代。百岁兰是一种多年生的裸子植物,属于中生代。(4分)
(2)百岁兰鼎盛时期的生物进化主要表现为物种多样性的加强,大量的新物种出现,全球古生态系统的完善。(4分)
(3)百岁兰生长在干旱的沙漠里,却能拥有硕大的叶片,这一方面归功于它的很深很发达的根系,能吸收到地下水;另一方面要归功于它生长在大海边,海上的雾气凝结成露水,落到百岁兰巨大的叶面上,使之不乏水源。(4分)
【解析】(1)由材料可知,百岁兰是一种多年生的裸子植物,裸子植物在中生代繁盛,推测出现在中生代。
(2)百岁兰繁盛时期,植物界的种类和动物界的数量都在不断增加,种类繁多,完善了全球生物的多样性,大量新生物的出现,有利于食物链和生态系统的发展。
(3)材料表明其特征是茎较短,一生只长两片叶,叶片长、宽、厚,叶上多气孔且有革质层,夜间张开;根系发达,根深3~10米,原产于近海的非洲纳米比亚沙漠,沿海有寒流流经,会形成大量的海雾,其生存环境干旱,因此对水分的需求量大,叶片长宽厚可以帮助他吸收更多的雨水或雾水,根系发达,可以吸收地下水。
名称
距日距离(x106千米)
质量(地球=1)
体积(地球=1)
公转周期
卫星数/个
甲
108.2
0.82
0.856
224.7天
0
乙
227.9
0.11
0.150
1.9年
2
丙
2870.0
14.63
65.200
84年
29
丁
778.0
317.94
1316.000
11.8年
66
时代
多样性演变趋势
第四纪
全新世
更新世
新近纪
上新世
中新世
古近纪
渐新世
始新世
古新世
白垩纪
晚白垩纪
早白垩纪
距今时间
1.4亿年3.3亿年
植物界
裸子植物
海生藻类
动物界
两栖动物
代
新生代
中生代
古生代
前寒武纪
相关试卷
这是一份2025-2026学年高一上学期期中模拟卷 (湖南专用)地理试卷(解析版),共10页。试卷主要包含了测试范围,太阳黑子数与梅雨季节降雨强度,太阳黑子数达最大值时,,此次地震的震源位于,关于地球内部圈层,说法正确的是等内容,欢迎下载使用。
这是一份2025-2026学年高一上学期第一次月考(天津专用)地理试卷(解析版),共13页。试卷主要包含了测试范围,得天独厚的位置可以使地球具,冰雪所属圈层是,图示地球圈层中,属于这些化石形成时代特征的是,太阳黑子发生在太阳大气的等内容,欢迎下载使用。
这是一份2025-2026学年高一上学期第一次月考(四川专用,人教版2019)地理试卷(解析版),共14页。试卷主要包含了测试范围,下列属于天体的是,空间站外部温差大的直接原因是等内容,欢迎下载使用。
相关试卷 更多
- 1.电子资料成功下载后不支持退换,如发现资料有内容错误问题请联系客服,如若属实,我们会补偿您的损失
- 2.压缩包下载后请先用软件解压,再使用对应软件打开;软件版本较低时请及时更新
- 3.资料下载成功后可在60天以内免费重复下载
免费领取教师福利

