搜索
      上传资料 赚现金

      陕西省多校2025-2026学年高三上学期开学测试生物试卷(解析版)

      • 782.06 KB
      • 2025-09-14 14:51:56
      • 46
      • 0
      •  
      加入资料篮
      立即下载
      陕西省多校2025-2026学年高三上学期开学测试生物试卷(解析版)第1页
      高清全屏预览
      1/16
      陕西省多校2025-2026学年高三上学期开学测试生物试卷(解析版)第2页
      高清全屏预览
      2/16
      陕西省多校2025-2026学年高三上学期开学测试生物试卷(解析版)第3页
      高清全屏预览
      3/16
      还剩13页未读, 继续阅读

      陕西省多校2025-2026学年高三上学期开学测试生物试卷(解析版)

      展开

      这是一份陕西省多校2025-2026学年高三上学期开学测试生物试卷(解析版),共16页。
      1.答题前,考生务必将自己的姓名、考生号、考场号、座位号填写在答题卡上。
      2.回答选择题时,选出每小题答案后,用铅笔把答题卡上对应题目的答案标号涂黑。如需改动,用橡皮擦干净后,再选涂其他答案标号。回答非选择题时,将答案写在答题卡上。写在本试卷上无效。
      3.考试结束后,将本试卷和答题卡一并交回。
      一、选择题:本题共16小题,每小题3分,共48分。在每小题给出的四个选项中,只有一项是符合题目要求的。
      1. “竹外桃花三两枝,春江水暖鸭先知。蒌蒿满地芦芽短,正是河豚欲上时。”宋代苏轼的《惠崇春江晚景》描绘了一幅早春景象。下列叙述正确的是( )
      A. 桃树包含的生命系统结构层次多于河豚包含的
      B. 江水也参与构成生命系统的结构层次
      C. 一朵桃花同时属于器官层次和组织层次
      D. 江里面的生物均以细胞为基本组成单位
      【答案】B
      【详解】A、桃树属于植物,其生命系统层次为细胞→组织→器官→个体,而河豚作为动物,层次为细胞→组织→器官→系统→个体。桃树缺少“系统”层次,因此其包含的层次少于河豚,A错误;
      B、江水属于生态系统中的非生物成分(如阳光、水、空气等),而生态系统是生命系统的结构层次之一,因此江水参与构成生命系统的结构层次,B正确;
      C、一朵桃花属于生殖器官层次,由不同组织构成,但器官本身不属于组织层次,C错误;
      D、江中的病毒属于生物,但病毒没有细胞结构,因此并非所有生物均以细胞为基本组成单位,D错误。
      故选B。
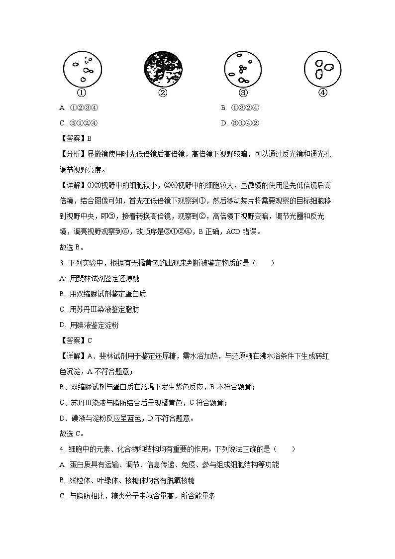
      2. 某同学利用光学显微镜对细胞装片进行观察,图中阴影表示光线较弱。下列对观察到的各个阶段图像的排列顺序,正确的是( )
      A. ①②③④B. ①③②④
      C. ③①②④D. ③①④②
      【答案】B
      【分析】显微镜使用时先低倍镜后高倍镜,高倍镜下视野较暗,可以通过反光镜和通光孔调节视野亮度。
      【详解】①③视野中的细胞较小,②④视野中的细胞较大,显微镜的使用是先低倍镜后高倍镜,结合图像可知,首先在低倍镜下观察到①,然后移动装片将需要观察的目标细胞移到视野中央,即③,接着转换高倍镜,观察到②,高倍镜下视野变暗,调节光圈和反光镜,调亮视野观察到④,故顺序是③①②④,B正确,ACD错误。
      故选B。
      3. 下列实验中,根据有无橘黄色的出现来判断被鉴定物质的是( )
      A 用斐林试剂鉴定还原糖
      B. 用双缩脲试剂鉴定蛋白质
      C. 用苏丹Ⅲ染液鉴定脂肪
      D. 用碘液鉴定淀粉
      【答案】C
      【详解】A、斐林试剂用于鉴定还原糖,需水浴加热,与还原糖在沸水浴条件下生成砖红色沉淀,A不符合题意;
      B、双缩脲试剂与蛋白质在常温下发生紫色反应,B不符合题意;
      C、苏丹Ⅲ染液与脂肪结合后呈现橘黄色,C符合题意;
      D、碘液与淀粉反应呈蓝色,D不符合题意。
      故选C。
      4. 细胞中的元素、化合物和结构均有重要的作用。下列说法正确的是( )
      A. 蛋白质具有运输、调节、信息传递、免疫、参与组成细胞结构等功能
      B. 线粒体、叶绿体、核糖体均含有脱氧核糖
      C. 与脂肪相比,糖类分子中氢含量高,所含能量多
      D. 植物保卫细胞吸收的铁元素可用于合成血红蛋白
      【答案】A
      【详解】A、蛋白质的功能包括运输(如载体蛋白)、调节(如胰岛素)、信息传递(如受体蛋白)、免疫(如抗体)、参与组成细胞结构(如细胞骨架),A正确;
      B、线粒体和叶绿体含有DNA(含脱氧核糖),但核糖体由rRNA(含核糖)和蛋白质组成,不含脱氧核糖,B错误;
      C、与脂肪相比,糖类分子中氢和碳含量低,所以相同质量下脂肪所含能量多,C错误;
      D、血红蛋白是动物红细胞中的蛋白质,植物保卫细胞不含血红蛋白,D错误。
      故选A。
      5. 青霉素可抑制细胞壁的形成,阿奇霉素可抑制核糖体合成蛋白质,二者均可以达到抑菌的目的。下列叙述正确的是( )
      A. 细胞壁可以体现细菌和动植物细胞的统一性
      B. 生物的蛋白质均在自身核糖体中合成
      C. 细胞壁的伸缩性较小,可以维持细胞的形态
      D. 青霉素对支原体引起的肺炎的疗效好于阿奇霉素的
      【答案】C
      【详解】A、细菌的细胞壁成分为肽聚糖,植物细胞壁成分为纤维素和果胶,动物细胞无细胞壁。细胞壁的存在仅体现细菌与植物细胞的统一性,无法涵盖动物细胞,A错误;
      B、并非所有生物的蛋白质均在自身核糖体合成。例如,病毒依赖宿主细胞合成蛋白质,B错误;
      C、细胞壁的伸缩性小于原生质层,能够维持细胞形态,如植物细胞在高渗溶液中发生质壁分离时,细胞壁可限制过度膨胀或收缩,C正确;
      D、支原体无细胞壁,青霉素对其无效,而阿奇霉素通过抑制核糖体功能阻断蛋白质合成,对支原体有效,因此阿奇霉素疗效更好,D错误。
      故选C。
      6. 下列描述的机体生理指标变化情况不符合图中曲线的是( )
      A. 糖类代谢发生障碍时,人体内的脂肪含量
      B. 饥饿状态下,人体内肝糖原的含量
      C. 人饮水后,血液中的无机盐离子的含量
      D. 从室温进入寒冷环境后,生物膜的流动性
      【答案】D
      【分析】饥饿状态下,血糖浓度降低,肝糖原分解形成葡萄糖,从而升高血糖浓度。
      【详解】A、人体内糖类代谢发生障碍时,需要消耗更多的脂肪为生物体提供能量,因此人体内的脂肪含量会下降,A正确;
      B、饥饿状态下,血糖浓度降低,肝糖原分解形成葡萄糖,因此人体内肝糖原的含量下降,B正确;
      C、人饮水后,血液被稀释,血液中的无机盐离子的含量会下降,C正确;
      D、从室温进入寒冷环境后,人体内温度基本不变,生物膜流动性不变,D错误。
      故选D。
      7. “沾牙旧姓余甘氏,破睡当封不夜侯。”不夜侯是古人对茶的雅称,我国饮茶已有数千年的历史。下列关于组成茶的物质的叙述,正确的是( )
      A. 茶细胞中的某些元素在无机自然界不存在
      B. 茶被炒制后,茶细胞中含量最多的元素是碳元素
      C. 名贵茶叶含有较多微量元素,说明微量元素的作用大于大量元素的
      D. 茶细胞中物质的释放说明细胞壁的控制物质进出的功能有限
      【答案】B
      【详解】A、生物体的元素均来自无机自然界,不存在特有元素,体现了生物界和非生物界的统一性,A错误;
      B、炒制后细胞失水,干重下有机物(含C)占比最大,故含量最多的是C,B正确;
      C、微量元素与大量元素均为必需元素,作用无大小之分,C错误;
      D、控制物质进出主要依赖细胞膜,细胞壁无此功能,物质释放因细胞膜失去选择性,D错误;
      故选B。
      8. GFAJ-1是一种细菌,研究发现其能在DNA复制时用砷(As)替代磷(P)。下列叙述正确的是( )
      A. P在细胞中属于微量元素
      B. P在细胞中参与蛋白质、脂肪、核酸等物质的合成
      C. GFAJ-1的DNA随着染色体的复制而同步复制
      D. 上述事例不能说明P不是生命活动所必需的元素
      【答案】D
      【详解】A、磷(P)属于大量元素,A错误;
      B、脂肪由C、H、O组成,不含P;蛋白质的基本组成元素是C、H、O、N,有的含有S等,一般不含P,B错误;
      C、GFAJ-1为原核生物,无染色体结构,其DNA复制不依赖染色体,C错误;
      D、虽然GFAJ-1能在DNA复制时用砷(As)替代磷(P),但其他生命活动(如ATP、磷脂合成)仍需P,故不能说明P非必需,D正确。
      故选D。
      9. 某细菌遗传物质的部分核苷酸对的排列如图所示,其中N可以代表任意一种脱氧核苷酸。下列叙述错误的是( )
      —AAGCTATGGCNNNN—
      —TTCGATACCGNNNN—
      A. 细菌的遗传物质含有2个游离的磷酸基团
      B. 图示结构中嘌呤的数目与嘧啶的数目相等
      C. N区域核苷酸的排列顺序理论上有256种
      D. 细菌和病毒的遗传物质类型可能不同
      【答案】A
      【分析】细菌的遗传物质是DNA,病毒的遗传物质是DNA或RNA。
      【详解】A、细菌的遗传物质为环状DNA,环状DNA分子中脱氧核糖与磷酸交替连接形成闭合环,无游离的磷酸基团,A错误;
      B、在双链DNA中,嘌呤(A、G)与嘧啶(T、C)通过碱基互补配对,数目始终相等,B正确;
      C、N代表任意脱氧核苷酸(A、T、C、G),每个N位置有4种可能,4个N区域的排列组合为4⁴=256种,C正确;
      D、细菌的遗传物质是DNA,病毒的遗传物质可能是DNA(如噬菌体)或RNA(如流感病毒),二者类型可能不同,D正确。
      故选A。
      10. 亲核蛋白是在细胞核特定部位发挥作用的一类蛋白质,亲核蛋白的定位与其自身的氨基酸序列有关。下列叙述错误的是( )
      A. 亲核蛋白的合成直接以RNA为模板
      B. 亲核蛋白的合成场所是细胞核
      C. 亲核蛋白以核孔为入核通道
      D. 自身氨基酸序列的改变可能会影响亲核蛋白的定位
      【答案】B
      【分析】蛋白质的基本单位是氨基酸,蛋白质的结构决定其功能。
      【详解】A、亲核蛋白的合成通过翻译过程,直接以mRNA为模板,在核糖体上进行,A正确;
      B、亲核蛋白的合成场所是细胞质中的核糖体,而非细胞核,B错误;
      C、亲核蛋白作为大分子物质,需通过核孔复合体进入细胞核,C正确;
      D、题干明确亲核蛋白的定位依赖其氨基酸序列,若序列改变可能导致定位异常,D正确。
      故选B。
      11. 糖蛋白是由蛋白质与糖类结合形成的复合分子,广泛存在于生物体中,在多种生命活动中发挥重要作用。下列叙述正确的是( )
      A. 糖蛋白在细胞膜及细胞器膜上均有大量分布
      B. 细胞膜表面的糖类均会与蛋白质结合,形成细胞膜的基本支架
      C. 糖蛋白中的糖类可为生命活动供能,而蛋白质无此功能
      D. 细胞癌变后,糖蛋白减少导致识别抑制增殖信号的通路异常
      【答案】D
      【详解】A、糖蛋白主要分布于细胞膜的外表面,而细胞器膜(如内质网、高尔基体膜)上糖蛋白含量极少,并非“大量分布”,A错误;
      B、细胞膜表面的糖类可与蛋白质结合形成糖蛋白,或与脂类结合形成糖脂,并非“均与蛋白质结合”;且细胞膜的基本支架是磷脂双分子层,而非糖蛋白,B错误;
      C、糖蛋白中的糖类(如多糖链)主要参与识别等功能,并非直接供能;而蛋白质在分解时也可释放能量(如脱氨基后进入呼吸作用),C错误;
      D、细胞癌变时,糖蛋白减少导致细胞间黏着性下降,同时无法正常识别抑制增殖的信号(如接触抑制失效),导致增殖失控,D正确。
      故选D
      12. 某植物细胞的结构如图所示,其中①~⑩为细胞中的相关结构。下列叙述正确的是( )

      A. ③和⑩两种细胞器均可以用来区分动植物细胞
      B. 具有双层膜的细胞器有⑤⑦⑨
      C. ④和⑩进行的生命活动过程均有O2生成
      D. ①中溶液的浓度大小可以影响该细胞的形态
      【答案】D
      【分析】图示分析,①液泡,②细胞核,③中心体,④线粒体,⑤线粒体,⑥核糖体,⑦细胞壁,⑧高尔基体。
      【详解】A、③是中心体,⑩是叶绿体 ,动物和低等植物都有中心体,无法区分动植物细胞,A错误;
      B、⑦是细胞壁,不属于细胞器,B错误;
      C、④是线粒体,进行生命活动时消耗氧气,没有氧气生成,C错误;
      D、①是液泡,其中的溶液浓度的大小可以影响细胞的失水和吸水,从而影响该细胞的形态,D正确。
      故选D。
      13. 细胞核在细胞的生长、分化、代谢中发挥着重要作用。下列相关叙述正确的是( )
      A. 细胞核由单层核膜、核仁、染色体等组成
      B. 核孔是物质进出细胞核的唯一通道
      C. 染色质的形态在细胞的不同时期会发生变化
      D. 细胞核是所有细胞中生命活动的控制中心
      【答案】C
      【详解】A、细胞核的核膜是双层膜结构,A错误;
      B、核孔是大分子物质(如RNA、蛋白质)进出细胞核的通道,但小分子物质可通过核膜进行运输,B错误;
      C、染色质在细胞分裂时高度螺旋化形成染色体,在间期则松散为染色质,形态随细胞周期变化,C正确;
      D、并非所有细胞均有细胞核(如哺乳动物成熟红细胞),且原核细胞无细胞核,其生命活动由拟核区控制,D错误。
      故选C。
      14. 《齐民要术》中记载了一种称为动酒酢(“酢”同“醋”)法的酿醋工艺:“大率酒一斗,用水三斗,合瓮盛,置日中曝之。雨则盆盖之,勿令水入;晴去还盆。七日后当臭,衣(指菌膜)生,勿得怪也,但停置,勿移动,挠搅之。数十日,醋成,衣沉,反更香美。日久弥佳。”下列叙述正确的是( )
      A. 发酵前需要对发酵液和发酵器具进行灭菌处理
      B. “用水三斗”的目的是稀释,从而避免酒精浓度过高杀死醋酸菌
      C. 制醋装置需要密封,以防止杂菌侵入造成污染
      D. 制醋过程中出现的“衣”是由原酒中的酵母菌大量繁殖形成的
      【答案】B
      【详解】A、传统发酵技术通常利用自然存在的微生物进行发酵,不需要对发酵液和发酵器具进行严格的灭菌处理,只需要清洗器具即可,A错误;
      B、醋酸菌对酒精的耐受性有限,“用水三斗” 稀释酒精,能避免高浓度酒精抑制醋酸菌活性,B正确;
      C、醋酸菌为好氧菌,制醋需在有氧条件下进行,密封会阻碍其代谢,C错误;
      D、制醋过程中出现的 “衣” 是醋酸菌大量繁殖形成的菌膜,而不是酵母菌,D错误。
      故选B。
      15. 某科研小组欲利用胡萝卜(2n=18)和水稻(2n=24)的体细胞进行杂交实验,以培育富含胡萝卜素的“黄金大米”植株。仅考虑两两融合,下列叙述正确的是( )
      A. 分离得到胡萝卜和水稻的体细胞后,可直接用PEG诱导二者融合
      B. 诱导形成愈伤组织和分化生芽所用的培养基及培养环境有所不同
      C. 植物细胞工程涉及细胞膜的流动性,但不涉及细胞的全能性
      D. “黄金大米”植株的染色体数目为21,无法产生可育配子
      【答案】B
      【分析】植物的体细胞杂交是将不同植物的细胞通过细胞融合技术形成杂种细胞,进而利用植物的组织培养将杂种细胞培育成多倍体的杂种植株。植物体细胞杂交依据的原理是细胞膜的流动性和植物细胞的全能性。
      【详解】A、植物细胞具有细胞壁,需先用酶解法(纤维素酶和果胶酶)去除细胞壁获得原生质体后,才能用PEG诱导融合,A错误;
      B、诱导愈伤组织需较高浓度的生长素类物质,而分化生芽需较高浓度的细胞分裂素类物质,且愈伤组织通常在避光条件下培养,而生芽阶段可能需要光照,B正确;
      C、植物细胞工程中,细胞融合依赖膜的流动性,而将杂种细胞培育为植株需细胞的全能性,C错误;
      D、胡萝卜(2n=18)和水稻(2n=24)体细胞杂交后,杂种细胞的染色体数为18+24=42条,因此“黄金大米”植株的染色体数目为42,D错误。
      故选B。
      16. 我国的科研团队曾尝试应用异种动物克隆繁殖技术来培育克隆大熊猫,技术思路如图所示。下列叙述正确的是( )

      A. 胚胎发育到囊胚阶段后可直接移植到无须进行任何处理的代孕母大熊猫的子宫内
      B. 通过该技术获得的大熊猫幼崽会表现出部分代孕母大熊猫的性状特征
      C. 对兔卵母细胞进行去核实质上去除的是纺锤体—染色体复合物
      D. 相对于胚胎细胞,利用体细胞进行核移植的难度较低
      【答案】C
      【详解】A、胚胎移植前需要对代孕母大熊猫进行同期发情处理,使供体和受体的生理状态相同,这样才有利于胚胎的着床和发育,不能直接将囊胚阶段的胚胎移植到无须进行任何处理的代孕母大熊猫子宫内,A错误;
      B、代孕母大熊猫只是为克隆大熊猫的胚胎发育提供场所和营养物质等,其细胞核中的遗传物质并未参与克隆大熊猫的形成,所以通过该技术获得的大熊猫幼崽不会表现出代孕母大熊猫的性状特征,B错误;
      C、在对兔卵母细胞(处于MII中期)进行去核时,实质上去除的是纺锤体 - 染色体复合物,C正确;
      D、体细胞分化程度高,恢复其全能性相对较难,而胚胎细胞分化程度低,全能性较高,所以相对于胚胎细胞,利用体细胞进行核移植的难度较高,D错误。
      故选C。
      二、非选择题:本题共5小题,共52分。
      17. 较夏季而言,秋季不仅气温低,而且气候干燥。回答下列问题:
      (1)较夏季而言,秋季的植物体内结合水的含量会相对________(填“上升”或“下降”),该变化对植物体的意义是________。
      (2)细胞中的水以结合水和________两种形式存在,其中结合水的存在形式主要是水与________等物质结合,而后一种形式的水在细胞中的功能是_______(答出2点)。
      (3)秋天收获的农作物种子储存前要进行晾晒,原因是________。
      【答案】(1)①. 上升 ②. 结合水含量上升,能增强植物的抗寒、抗干旱能力,以适应秋季气温低、气候干燥等环境
      (2)①. 自由水 ②. 蛋白质、多糖 ③. 细胞内良好的溶剂;参与细胞内许多生化反应;缓和温度的变化
      (3)晾晒可以减少种子中的自由水含量,从而降低种子的呼吸作用,减少有机物的消耗
      【分析】细胞鲜重中含量最多的化合物是水,结合水是细胞结构的重要组成成分。自由水是细胞内的良好溶剂;细胞内的许多生物化学反应需要水参与;多细胞生物体内的绝大多数细胞,必须浸润在以水为基础的液体环境中;水在生物体内的流动,可以运送营养物质和代谢废物。结合水/自由水的比值变小有利于适应代谢活动的增强。
      【解析】(1)较夏季而言,秋季的植物体内结合水的含量会相对上升,该变化对植物体的意义是增强植物的抗寒、抗干旱能力,以适应秋季气温低、气候干燥等环境。
      (2)细胞中的水以结合水和自由水两种形式存在,其中结合水的存在形式主要是水与蛋白质、多糖等物质结合。自由水的功能主要有良好的溶剂;参与细胞内许多生化反应;缓和温度的变化。
      (3)秋天收获的农作物种子储存前要进行晾晒,原因是晾晒可以减少种子中的自由水含量,从而降低种子的呼吸作用,减少有机物的消耗,且有利于储存。
      18. 某多肽链的结构如图所示,该肽链中含有3个甘氨酸(R基为—H),分别位于第8、20、23位,已知第21位和第22位的氨基酸的R基为—CH3。回答下列问题:
      (1)图中所示肽链是________肽,组成其的N主要位于________(填“氨基”“氢键”或”—CO—NH—”)中。
      (2)图中所示肽链的合成场所是________,合成过程中脱去________分子水。
      (3)若用某种水解酶将该多肽链中的甘氨酸除去,则需要断裂的肽键数是______,形成的产物中有______条多肽。与原多肽相比,产物中多肽的氢原子数的变化为________。
      【答案】(1)①. 三十 ②. —CO—NH—
      (2)①. 核糖体 ②. 29
      (3)① 6 ②. 3 ③. 减少15个
      【分析】(1)构成蛋白质的基本单位是氨基酸,每种氨基酸分子至少都含有一个氨基和一个羧基,且都有一个氨基和一个羧基连接在同一个碳原子上,这个碳原子还连接一个氢和一个R基,氨基酸的不同在于R基的不同;构成蛋白质的氨基酸有21种。
      (2)氨基酸通过脱水缩合形成多肽链,而脱水缩合是指一个氨基酸分子的羧基和另一个氨基酸分子的氨基相连接,同时脱出一分子水的过程; 该氨基酸形成多肽过程中的相关计算:①脱去的水分子数=形成的肽键个数=氨基酸个数-肽链条数;②游离氨基或羧基数=肽链数+R基中含有的氨基或羧基数,至少含有的游离氨基或羧基数=肽链数。
      【解析】(1)观察可知,图中肽链含有30个氨基酸,所以该肽链是三十肽。氨基酸中的N主要存在于氨基( −NH2)中,在形成肽链时,氨基和羧基脱水缩合形成肽键( −CO−NH− ),所以组成该肽链的N主要位于−CO−NH− 中。
      (2)多肽链的合成场所是核糖体。氨基酸脱水缩合形成肽链时,脱去的水分子数 = 氨基酸数 - 肽链数,该肽链有30个氨基酸,1条肽链,所以合成过程中脱去30−1=29分子水。
      (3)要除去位于第 8、20、23 位的甘氨酸,除去第8位甘氨酸需要断裂2个肽键,除去第20位甘氨酸需要断裂2个肽键,除去第23位甘氨酸需要断裂2个肽键,所以共需要断裂2+2+2=6个肽键。用特殊水解酶除去3个甘氨酸,形成的产物为3个甘氨酸、1个二肽和3条多肽,可见用特殊水解酶除去3个甘氨酸,形成的产物中有3条多肽。每断裂一个肽键需要消耗1分子水,1分子水含有2个氢原子,断裂6个肽键消耗6分子水,所以与原多肽相比,产物中的氢原子数增加了6×2=12个,但是与原多肽相比,还得减去3个甘氨酸和1个二肽的H,每个甘氨酸5个H,21位和第22位氨基酸形成的二肽含有12个H,一共减少27个H,因此整个过程,与原多肽相比,产物中多肽的氢原子数的变化为减少2712=15个。
      19. 非酒精性脂肪肝是一种慢性肝病,其特点是过多的脂质以脂滴的形式存在于肝细胞中。研究发现,肝细胞内存在脂质自噬的过程,该过程可以有效降解脂滴,从而减少脂质的堆积,部分过程如图所示。回答下列问题:
      (1)脂肪作为细胞内良好的________物质,在真核生物进行生命活动时,可分解为________和脂肪酸,其中脂肪酸可被氧化分解生成ATP。
      (2)脂滴在溶酶体内可以被降解的原因是溶酶体内含有________,该物质的合成________(填“经过”或“不经过”)内质网、高尔基体的加工。吞噬泡与溶酶体的融合依赖于生物膜________的结构特点。
      (3)已知川陈皮素可调节相关物质的转化,从而对非酒精性脂肪肝产生作用。科研人员利用高脂饮食建立非酒精性脂肪肝大鼠模型,分别灌胃不同剂量的川陈皮素,一段时间后检测大鼠肝组织中脂质自噬相关蛋白LC-3Ⅱ/LC-3Ⅰ的值,实验结果如表所示。由实验结果可知,川陈皮素对非酒精性脂肪肝的致病性表现出__________(填“促进作用”或“抑制作用”),推测川陈皮素的作用机理可能是________。
      【答案】(1)①. 储能 ②. 甘油
      (2)①. 脂肪水解酶 ②. 经过 ③. 一定的流动性
      (3)①. 抑制作用 ②. 川陈皮素可促进LC-3Ⅰ蛋白转变为膜上的LC-3Ⅱ蛋白
      【分析】(1)分泌蛋白是在细胞内合成后,分泌到细胞外起作用的蛋白质,分泌蛋白的合成、加工和运输过程:最初是在内质网上的核糖体中由氨基酸形成肽链,肽链进入内质网进行加工,形成有一定空间结构的蛋白质由囊泡包裹着到达高尔基体,高尔基体对其进行进一步加工,然后形成囊泡经细胞膜分泌到细胞外,该过程消耗的能量由线粒体提供。
      (2)溶酶体中含有多种水解酶(水解酶的本质是蛋白质),能够分解很多物质以及衰老、损伤的细胞器,清除侵入细胞的病毒或病菌,被比喻为细胞内的“酶仓库”“消化车间”。
      【解析】(1)脂肪作为细胞内良好的储能物质,在真核生物进行生命活动时,可分解为甘油和脂肪酸,其中脂肪酸可被氧化分解生成ATP。
      (2)脂滴在溶酶体内可以被降解的原因是溶酶体内含有催化脂肪降解的酶,脂肪水解酶的化学本质是蛋白质,其合成经过内质网和高尔基体的加工。吞噬泡与溶酶体的融合依赖于生物膜一定的流动性的结构特点。
      (3)结合表格数据分析,正常饮食组LC-3Ⅱ/LC-3Ⅰ的值高,高脂饮食组LC-3Ⅱ/LC-3Ⅰ的值低,使用不同剂量的川陈皮素组均能不同程度的提高LC-3Ⅱ/LC-3Ⅰ。说明川陈皮素对非酒精性脂肪肝的致病性表现出抑制作用,可以推测川陈皮素的作用机理可能是促进LC-3Ⅰ蛋白转变为膜上的LC-3Ⅱ蛋白。
      20. 市面上的抗菌剂根据其性质可分为抑菌型抗菌剂和杀菌型抗菌剂。现某兴趣小组欲对抗菌剂X、Y的性质进行鉴定,该小组设置的相关实验及结果如表所示,其中Ⅰ组为对照组,“●”表示菌落。回答下列问题:
      (1)表中细菌的接种方法为________。若用该接种方法对培养基中的菌落进行计数,则计数结果往往比实际结果偏______(填“低”或“高”)。
      (2)表中的X、Y分别属于________(填“抑菌型”或“杀菌型”)抗菌剂,判断依据是________。该实验还需要设置空白培养基作为对照组,从空白培养基的角度出发,上述实验结果成立的前提是________。
      (3)研究发现,使用抗菌剂一段时间后,细菌对抗菌剂产生了抗性,这是细菌_______(填“基因突变”或“染色体变异”)的结果。在抗性产生的过程中,抗菌剂的使用起到了________的作用。
      【答案】(1)①. 稀释涂布平板法 ②. 低
      (2)①. 抑菌型、杀菌型 ②. 喷施X前后菌落数基本不变,且与对照组喷施后相比,菌落数少;相比喷施Y前,喷施后单菌落数明显变少 ③. 空白培养基上没有菌落形成
      (3)①. 基因突变 ②. 选择
      【分析】常用的接种方法主要有稀释涂布平板法和平板划线法,图示单菌落的分离方法是稀释涂布平板法。
      【解析】(1)图示结果是培养基中的单菌落均匀分布,说明细菌的接种方法是稀释涂布平板法。若用该接种方法对培养基中的菌落进行计数,则计数结果往往比实际结果偏低,原因是当两个或多个细菌连在一起时,平板上只能形成一个菌落。
      (2)喷施前,Ⅰ(无菌水)、Ⅱ(X)和Ⅲ(Y)菌落是相同的,喷施后,Ⅲ(Y)单菌落数量减少,说明Y起着杀菌作用;Ⅰ(无菌水)喷施后细菌数量增加,Ⅱ(X)喷施前后基本不变,说明X是抑菌型。该实验还需要设置空白培养基作为对照组,从空白培养基的角度出发,上述实验结果成立的前提是空白培养基上没有菌落生长。
      (3)细菌是原核生物,没有染色体,不能发生染色体变异,因此细菌对抗菌剂产生了抗性的原因是基因突变。在抗性产生的过程中,抗菌剂的使用起到了选择的作用。
      21. RNA干扰原理是指mRNA形成局部互补结构后阻断mRNA翻译。肌肉生长抑制素(MSTN)是一种骨骼肌生长发育的负调控因子,可抑制肌细胞的增殖。我国科学家欲利用RNA干扰原理使MSTN基因沉默,从而增加山羊的肌肉含量,部分过程如图所示,已知a链为MSTN基因转录的模板链。回答下列问题:

      (1)为获得目的重组质粒,需要在MSTN基因的Ⅰ、Ⅱ处分别添加限制酶________的识别序列。限制酶的作用位点是________。
      (2)通常使用________的方法将重组质粒导入动物细胞,可用________直接对导入受体细胞中的目的基因进行检测。
      (3)将含有目的基因的山羊胎儿成纤维细胞与体外培养至________期的去核卵母细胞融合形成________,然后使用理化方法激活该结构,使其发育为胚胎,并将胚胎移植至代孕母羊体内。通过上述方法获得的转基因山羊的肌肉含量较高,原因是________。
      【答案】(1)①. SpeⅠ、BamHⅠ ②. 磷酸二酯键
      (2)①. 显微注射法 ②. 核酸分子交杂
      (3)①. MII中 ②. 重组细胞或重构胚 ③. MSTN基因沉默,解除了对肌肉细胞增殖的抑制,使肌肉细胞增殖加快,肌肉含量增加
      【分析】重组DNA分子的构建需要用到限制酶和DNA连接酶,作用的化学键均为磷酸二酯键。
      【解析】(1)已知a链为MSTN基因转录的模板链,转录的方向是从模板链的3'→5',为了使MSTN基因沉默,我们需要转录出MSTN基因的b链,因此需要在MSTN基因的Ⅰ、Ⅱ处分别添加限制酶SpeⅠ和BamHⅠ识别序列,从而使得目的基因的b链被转录,形成的mRNA可以和MSTN基因正常转录形成的mRNA结合形成双链,从而使MSTN基因沉默。限制酶的作用位点是双链DNA分子中特定的两个脱氧核苷酸之间的磷酸二酯键。
      (2)将重组质粒导入动物细胞,通常使用显微注射法,可用核酸分子杂交技术直接对导入受体细胞中目的基因进行检测。
      (3)将含有目的基因的山羊胎儿成纤维细胞与体外培养至MⅡ中期的去核卵母细胞融合形成重组细胞(重构胚),然后使用理化方法激活该结构,使其发育为胚胎,并将胚胎移植至代孕母羊体内。通过上述方法获得的转基因山羊的肌肉含量较高,原因是MSTN基因沉默,解除了对肌肉细胞增殖的抑制,使肌肉细胞增殖加快,肌肉含量增加。组别
      LC-3Ⅱ/LC-3Ⅰ的值
      正常饮食组
      3.15
      高脂饮食组
      0.42
      高脂饮食+低剂量川陈皮素组
      0.66
      高脂饮食+中剂量川陈皮素组
      1.93
      高脂饮食+高剂量川陈皮素组
      2.96
      组别
      Ⅰ(无菌水)
      Ⅱ(X)
      Ⅲ(Y)
      喷洒前
      喷洒后

      相关试卷 更多

      资料下载及使用帮助
      版权申诉
      • 1.电子资料成功下载后不支持退换,如发现资料有内容错误问题请联系客服,如若属实,我们会补偿您的损失
      • 2.压缩包下载后请先用软件解压,再使用对应软件打开;软件版本较低时请及时更新
      • 3.资料下载成功后可在60天以内免费重复下载
      版权申诉
      若您为此资料的原创作者,认为该资料内容侵犯了您的知识产权,请扫码添加我们的相关工作人员,我们尽可能的保护您的合法权益。
      入驻教习网,可获得资源免费推广曝光,还可获得多重现金奖励,申请 精品资源制作, 工作室入驻。
      版权申诉二维码
      欢迎来到教习网
      • 900万优选资源,让备课更轻松
      • 600万优选试题,支持自由组卷
      • 高质量可编辑,日均更新2000+
      • 百万教师选择,专业更值得信赖
      微信扫码注册
      手机号注册
      手机号码

      手机号格式错误

      手机验证码 获取验证码 获取验证码

      手机验证码已经成功发送,5分钟内有效

      设置密码

      6-20个字符,数字、字母或符号

      注册即视为同意教习网「注册协议」「隐私条款」
      QQ注册
      手机号注册
      微信注册

      注册成功

      返回
      顶部
      学业水平 高考一轮 高考二轮 高考真题 精选专题 初中月考 教师福利
      添加客服微信 获取1对1服务
      微信扫描添加客服
      Baidu
      map