搜索
      上传资料 赚现金

      四川省大数据联盟2025-2026学年高三上学期开学考试生物试卷(解析版)

      • 1.45 MB
      • 2025-09-14 14:52:01
      • 56
      • 0
      •  
      加入资料篮
      立即下载
      四川省大数据联盟2025-2026学年高三上学期开学考试生物试卷(解析版)第1页
      1/20
      四川省大数据联盟2025-2026学年高三上学期开学考试生物试卷(解析版)第2页
      2/20
      四川省大数据联盟2025-2026学年高三上学期开学考试生物试卷(解析版)第3页
      3/20
      还剩17页未读, 继续阅读

      四川省大数据联盟2025-2026学年高三上学期开学考试生物试卷(解析版)

      展开

      这是一份四川省大数据联盟2025-2026学年高三上学期开学考试生物试卷(解析版),共20页。试卷主要包含了 考生必须保持答题卡的整洁, 维生素D有调节免疫系统的作用等内容,欢迎下载使用。
      注意事项:
      1. 答卷前,考生务必将自己的姓名、准考证号等填写在答题卡指定位置上。
      2. 回答选择题时,选出每小题答案后,用铅笔把答题卡上对应题目的答案标号涂黑。如需改动,用橡皮擦干净后,再选涂其他答案标号。回答非选择题时,将答案写在答题卡上。写在本试卷上无效。
      3. 考生必须保持答题卡的整洁。考试结束后,请将答题卡交回。
      一、单项选择题:本题共15小题,每小题3分,共45分。在每小题给出的四个选项中,只有一项是最符合题目要求的。
      1. 科研人员在四川瓦屋山国家级自然保护区内放置了若干红外相机,监测并识别出国家一级保护动物7种(大熊猫、羚牛、川金丝猴、林麝、绿尾虹雉、胡兀鹫、金雕),二级保护动物36种(包括豹猫、黄喉貂、红腹角雉等)。下列叙述正确的是( )
      A. 该自然保护区内所有的动植物构成了一个生物群落
      B. 红外相机监测动物种群动态,应用了生态系统的行为信息
      C. 监测物种动态变化用于科学研究体现了生物多样性的间接价值
      D. 该保护区内红腹角雉的种群密度应大于金雕的种群密度
      【答案】D
      【详解】A、生物群落是一定区域内所有生物的集合,包括动物、植物和微生物,题干仅提到动植物,未包含微生物,因此不能构成完整的生物群落,A错误;
      B、红外相机通过记录动物的影像或活动痕迹监测种群动态,属于物理信息(如影像、声音等)的利用,而非行为信息(如求偶舞蹈、攻击行为等),B错误;
      C、科学研究属于生物多样性的直接价值(如提供科研材料),间接价值指生态功能(如调节气候、保持水土),C错误;
      D、红腹角雉的营养级比金雕低,在能量流动中,能量是逐级递减的,营养级越低,一般种群数量相对越多,所以该保护区内红腹角雉的种群密度应大于金雕的种群密度,D正确。
      故选D。
      2. TP53基因表达的p53蛋白能够识别并修复细胞中的DNA损伤,当损伤无法修复时则诱导细胞死亡,从而防止异常细胞增殖,预防癌症发生。科研人员合成了编码正确p53蛋白的mRNA,将其装载到脂质体中递送到TP53基因突变的卵巢癌细胞中,成功实现了对卵巢癌的治疗。下列相关叙述或推测错误的是( )
      A. TP53基因可能是细胞中的一种抑癌基因
      B. 脂质体递送mRNA的原理是生物膜具有流动性
      C. mRNA可能整合到基因组中,导致基因突变
      D. p53蛋白诱导的细胞死亡方式属于细胞凋亡
      【答案】C
      【详解】A、TP53基因表达的p53蛋白能修复DNA或诱导细胞死亡,防止异常细胞增殖,符合抑癌基因的功能,A正确;
      B、脂质体递送mRNA通过膜融合或内吞作用实现,依赖生物膜的流动性,B正确;
      C、mRNA需逆转录为DNA才能整合到基因组,而题干未提及逆转录酶,普通细胞中无法完成此过程,C错误;
      D、p53蛋白诱导的细胞死亡由基因调控,属于细胞凋亡,D正确。
      故选C。
      3. 无糖植物组织培养技术用CO₂代替培养基中的糖作为组培苗生长的碳源,通过控制培养环境因子,促进植株的生长。下列有关无糖植物组织培养技术的叙述,错误的是( )
      A. 无需加入生长素和细胞分裂素
      B. 可减少培养基被杂菌污染的机会
      C. 培养过程中需提供充足的光照
      D. 需严格控制培养容器内的通气速率
      【答案】A
      【详解】A、植物组织培养过程中,生长素和细胞分裂素是调控植物细胞分裂、分化等过程的关键植物激素,无论是否以CO2为碳源,都需要加入这两种激素来调节组培苗的生长发育,A错误;
      B、无糖植物组织培养技术用CO2代替培养基中的糖,培养基中没有糖这种容易被杂菌利用的营养物质,因此可减少培养基被杂菌污染的机会,B正确;
      C、植物进行光合作用需要光照,以CO2为碳源时,组培苗需要通过光合作用固定CO2来合成有机物,所以培养过程中需提供充足的光照,C正确;
      D、因为要提供CO2作为碳源,同时植物细胞呼吸等过程也需要气体交换,所以需严格控制培养容器内的通气速率,来保证CO2的供应和气体的正常交换,D正确。
      故选A。
      4. 四川特色美食众多,如红原牦牛奶、东坡泡菜、回锅肉、苏稽米花糖等。从细胞中的元素和化合物角度分析,下列叙述正确的是( )
      A. 红原牦牛奶中富含蛋白质,加热可破坏肽键,促进蛋白质的消化
      B. 东坡泡菜在腌制过程中,细胞内结合水比值升高,细胞抗逆性增强
      C. 回锅肉的主要原料五花肉中含有的脂肪,能被人体肠道细胞直接吸收
      D. 苏稽米花糖的成分之一是蔗糖,该糖不能与斐林试剂发生颜色反应
      【答案】D
      【详解】A、高温加热使蛋白质变性,破坏的是空间结构而非肽键,肽键的断裂需酶,A错误;
      B、泡菜腌制时细胞死亡,细胞膜失去选择透过性,结合水与自由水的比例不会升高,且抗逆性增强是活细胞的特征,B错误;
      C、脂肪需被分解为甘油和脂肪酸才能被吸收,肠道无法直接吸收脂肪,C错误;
      D、蔗糖是非还原糖,斐林试剂检测还原糖需在沸水浴条件下生成砖红色沉淀,而蔗糖无法反应,D正确。
      故选D。
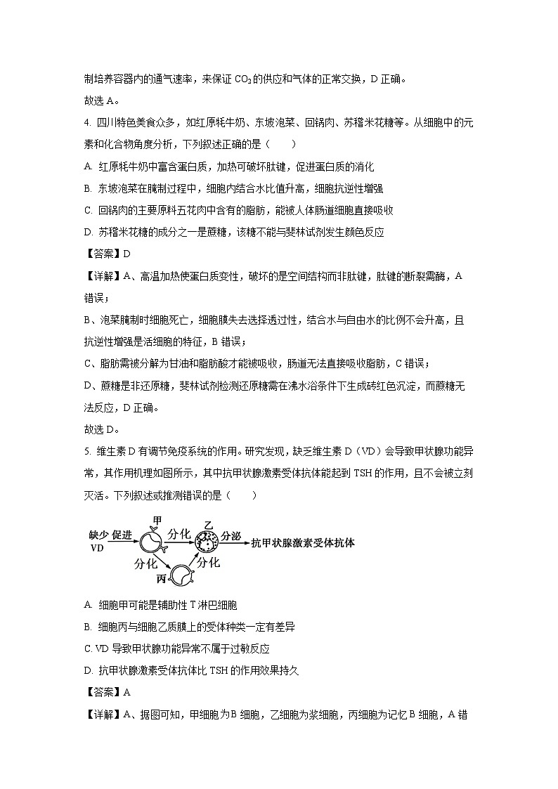
      5. 维生素D有调节免疫系统的作用。研究发现,缺乏维生素D(VD)会导致甲状腺功能异常,其作用机理如图所示,其中抗甲状腺激素受体抗体能起到TSH的作用,且不会被立刻灭活。下列叙述或推测错误的是( )
      A. 细胞甲可能是辅助性T淋巴细胞
      B. 细胞丙与细胞乙质膜上的受体种类一定有差异
      C. VD导致甲状腺功能异常不属于过敏反应
      D. 抗甲状腺激素受体抗体比TSH的作用效果持久
      【答案】A
      【详解】A、据图可知,甲细胞B细胞,乙细胞为浆细胞,丙细胞为记忆B细胞,A错误;
      B、细胞丙是记忆B细胞,其质膜上有识别特定的抗原的受体,细胞乙为浆细胞,不能识别任何抗原,不具有对应受体,B正确;
      C、据图可知,缺乏VD促进细胞甲分泌抗甲状腺激素受体抗体,该抗体攻击自身甲状腺细胞,属于自身免疫病,不是过敏反应,C正确;
      D、由于抗甲状腺激素受体抗体能起到TSH的作用,且不会被立刻灭活,所以抗甲状腺激素受体抗体比TSH的作用效果持久,D正确。
      故选A。
      6. 实验小组将酵母菌破碎并离心后获得线粒体悬液,向悬液中加入14C标记的丙酮酸并通入18O2,有关悬液中的变化情况,下列叙述错误的是( )
      A. 丙酮酸的量会减少
      B. 会释放出14C标记的CO2
      C. 18O只可能出现在H2O中
      D. 在线粒体内膜上产生大量ATP
      【答案】C
      【详解】A、丙酮酸在线粒体基质中被分解,生成CO₂和[H],因此丙酮酸的量会减少,A正确;
      B、丙酮酸中的14C会进入分解产生的CO₂中,因此会释放14C标记的CO₂,B正确;
      C、加入的¹⁸O₂参与有氧呼吸第三阶段,生成H₂¹⁸O。但线粒体中的H₂¹⁸O可能参与丙酮酸分解(第二阶段),导致CO₂中也可能含有¹⁸O,C错误;
      D、线粒体内膜是进行有氧呼吸第三阶段的场所,产生大量ATP,D正确;
      故选C。
      7. 酶Z能催化两种底物S1、S2的反应,且对S1的催化效率更高。进一步实验表明S1与酶Z的活性中心结合能诱导酶构象变化,使S2的结合位点暴露。下列叙述正确的是( )
      A. 酶Z对化学反应的催化作用无专一性
      B. 加入S1会加速酶Z对S2的催化作用
      C. 混合体系中酶Z能同时催化S1、S2的反应
      D. S1和S2在相同的活性位点与酶Z特异性结合
      【答案】B
      【分析】酶是活细胞产生的具有催化作用的有机物,绝大多数是蛋白质,少部分是RNA。
      【详解】A、酶Z对两种底物的催化作用仍体现专一性,因专一性指酶对特定底物或一类结构相似底物的选择性,而非仅催化单一底物,A错误;
      B、S1与酶Z结合后诱导构象变化,使S2的结合位点暴露,说明S1的存在促进S2与酶结合,从而加速S2的催化反应,B正确;
      C、酶Z的活性中心在结合S1后构象改变,可能需先完成S1的催化反应,释放产物后,才能结合S2,因此,混合体系中酶Z无法同时催化S1和S2的反应,C错误;
      D、S1和S2的结合位点不同,S1结合活性中心后暴露S2的位点,说明两者结合位点独立,D错误。
      故选B
      8. 噬菌体生物扩增法是一种检测样本中有害菌数量的方法,其原理是噬菌体能专一感染宿主细胞,进入宿主细胞的噬菌体将不受杀病毒剂的灭活,在裂解宿主细胞后感染作为指示剂的快速生长分枝菌,继续在平板上增殖形成噬菌斑,具体步骤如图所示。下列操作会导致测量值偏大的是( )

      A. 步骤①中混合保温时间过短
      B. 步骤②中未向悬浮液中加入杀病毒剂
      C. 步骤③中接种时菌株未充分分散开
      D. 步骤③悬液在平板上培养时间过短
      【答案】B
      【详解】A、步骤①中混合保温时间过短,噬菌体不能充分感染宿主细胞,后续能增殖形成噬菌斑的噬菌体数量就少,会使测量值偏小,A不符合题意;
      B、步骤②中未向悬浮液中加入杀病毒剂,那么未进入宿主细胞的噬菌体就不会被灭活,这些未被灭活的噬菌体在后续培养中,会感染指示菌并增殖形成噬菌斑,导致统计的噬菌斑数量增多,测量值偏大,B符合题意;
      C、步骤③中接种时菌株未充分分散开,可能会使多个噬菌斑重叠,这样统计到的噬菌斑数量就会减少,测量值偏小,C不符合题意;
      D、步骤③悬液在平板上培养时间过短,噬菌体增殖形成的噬菌斑数量不足,统计到的数量会减少,测量值偏小,D不符合题意。
      故选B。
      9. 近期,一种新型抗 IL-17A 单克隆抗体被用于治疗银屑病,该抗体可高特异性结合白细胞介素-17A(IL-17A),阻断其与受体的相互作用,从而抑制炎症反应。下列有关 IL-17A 单克隆抗体制备过程的叙述,错误的是( )
      A. 用 IL-17A 多次免疫小鼠,以获得数量较多的相应 B 淋巴细胞
      B. 在等渗溶液中用聚乙二醇(PEG)诱导 B 淋巴细胞和骨髓瘤细胞融合
      C. 融合后,可通过荧光标记的 IL-17A 进行抗原—抗体检测筛选杂交瘤细胞
      D. 杂交瘤细胞在体外培养时需添加血清并维持 95%O₂和 5%CO₂的气体环境
      【答案】D
      【详解】A、用IL-17A多次免疫小鼠可刺激其体内B淋巴细胞增殖分化,产生更多能分泌抗IL-17A抗体的B淋巴细胞,A正确;
      B、聚乙二醇(PEG)是诱导动物细胞融合的常用促融剂,且在等渗溶液中操作可维持细胞正常形态,避免破裂,B正确;
      C、抗原-抗体检测需用特定抗原(如荧光标记的IL-17A)筛选能分泌目标抗体的杂交瘤细胞,C正确;
      D、杂交瘤细胞体外培养的气体环境应为95%空气和5%CO2,而非95%O2,D错误。
      故选D。
      10. 细胞有丝分裂过程中,一种名为NuMA的蛋白对于纺锤体的正确组装和染色体的分离至关重要。下列有关叙述或推测正确的是( )
      A. NuMA蛋白主要在有丝分裂的前期和末期起作用
      B. NuMA蛋白功能异常,可能导致染色体数目变异
      C. 抑制NuMA蛋白的合成可使细胞分裂阻断在间期
      D. 高尔基体参与细胞内NuMA蛋白加工和运输过程
      【答案】B
      【详解】A、纺锤体组装主要发生在有丝分裂前期,染色体分离在后期,而末期纺锤体已解体,NuMA蛋白主要在前期和后期起作用,而非末期,A错误;
      B、若NuMA蛋白功能异常,纺锤体无法正确组装,可能导致染色体未均等分离,形成染色体数目变异的子细胞,B正确;
      C、抑制NuMA蛋白的合成会影响纺锤体形成,使细胞分裂阻断在前期或中期(如秋水仙素的作用),而非间期,C错误;
      D、NuMA蛋白为胞内结构蛋白,由游离核糖体合成,无需高尔基体参与加工和运输,D错误;
      故选B。
      11. 如图表示人排尿反射的反射弧,实线方框甲代表大脑皮层的部分区域,虚线方框乙代表脊髓中控制排尿的神经中枢。该反射弧中某个部位的神经元受损,以下对能否排出尿液、能否产生尿意、能否有意识地控制排尿的判断,均正确的是( )
      A. AB. BC. CD. D
      【答案】C
      【详解】A、b为传入神经元,若受损,则尿液不能排出,也不能产生尿意,不能有意识地控制排尿,A错误;
      B、m为中间神经元,将脊髓的信息上行至大脑皮层,若受损,则尿液能排出,不能产生尿意,但可有意识地控制排尿,B错误;
      C、n为中间神经元,将大脑的指令下行至脊髓,若受损,则尿液能排出,能产生尿意,但不能有意识地控制排尿,C正确;
      D、d为传出神经,若受损,则尿液不能排出,能产生尿意,但不能有意识地控制排尿,D错误。
      故选C。
      12. 宁南县“种养结合、农牧循环”模式:推广多年生饲草玉米种植,结合畜禽粪污资源化利用,形成“饲草—养殖—沼气—种植”闭环,同时,养殖场粪污通过沼气工程转化为有机肥,反哺饲草种植,实现“养殖—种植”双向循环。为了防治多年生饲草玉米发生虫害,科研人员建议采用信息素诱捕雄虫结合投放苏云金芽孢杆菌(毒杀幼虫)的方法来控制虫害。依据生态理论对该模式的分析,下列叙述正确的是( )
      A. “饲草—养殖—沼气—种植”使生态系统的物质和能量得到循环利用
      B. 沼渣施用于玉米地,实现物质循环再生,遵循生态工程的循环原理
      C. 性信息素诱捕雄虫主要通过影响害虫的死亡率降低其种群密度
      D. 投放苏云金芽孢杆菌毒杀幼虫,会改变农田生态系统的营养结构
      【答案】B
      【详解】A、生态系统的能量流动是单向的,不能循环利用,“饲草-养殖-沼气-种植”模式仅促进物质循环,A错误;
      B、沼渣作为有机肥施用于玉米地,将废弃物资源化,符合生态工程循环原理,B正确;
      C、性信息素诱捕雄虫通过改变害虫种群的性别比例,降低出生率,而非直接影响死亡率,C错误;
      D、苏云金芽孢杆菌毒杀幼虫属于生物防治,仅减少害虫数量,未改变生态系统的营养结构(如食物链和食物网),D错误。
      故选B。
      13. 人的尿量超过 3 L/d 称为尿崩,引起尿崩的常见疾病称为尿崩症。依据病变部位,尿崩症可分为中枢性尿崩症和肾性尿崩症,前者是由抗利尿激素的分泌不足导致的,后者病因是肾脏相应细胞表面缺乏相应受体。如图表示的是正常人和两类尿崩症患者禁水后尿液渗透压的变化曲线,下列叙述正确的是( )
      A. 中枢性尿崩症主要与垂体的功能受损有关
      B. 尿液渗透压升高会促进肾小管和集合管重吸收水
      C. 曲线Ⅱ可表示中枢性尿崩症患者尿液渗透压的变化
      D. 肾性尿崩症患者下丘脑渗透压感受器兴奋性会减弱
      【答案】C
      【详解】A、中枢性尿崩症由下丘脑抗利尿激素分泌不足引起,垂体功能受损可能影响释放,但病变部位主要在下丘脑,A错误;
      B、尿液渗透压升高会抑制肾小管和集合管重吸收水,B错误;
      C、曲线Ⅱ在注射抗利尿激素后,尿液渗透压升高,说明补充抗利尿激素有效,可表示中枢性尿崩症患者的变化,C正确;
      D、肾性尿崩症患者因肾脏缺乏相应受体,水重吸收减少,体内缺水导致下丘脑渗透压感受器兴奋性增强,D错误。
      故选C。
      14. 高盐胁迫下,植物产生的等会损害植物细胞。我们科学家发现,基因编码的蛋白通过与蛋白结合,能抑制植物细胞膜上的(植物水通道蛋白,可转运)蛋白磷酸化,降低外排,其机制如图所示。下列叙述正确的是( )
      A. 敲除植物的基因能提高植物的耐盐能力
      B. 高盐胁迫下,通过主动运输排出
      C. 该实例仅体现了基因对性状控制的直接途径
      D. 介导运输过程会改变其空间构象
      【答案】A
      【详解】A、由题意可知,ATI蛋白通过抑制PIP2S磷酸化来降低H2O2外排,从而增强高盐胁迫对细胞的损害,敲除ATI基因会导致ATI蛋白缺失,PIP2S磷酸化不会被抑制,H2O2外排增加,植物耐盐能力提高,A正确;
      B、PIP2S是水通道蛋白,通道蛋白介导的物质运输属于协助扩散,不需要消耗能量,B错误;
      C、基因对性状的直接控制是指基因通过控制蛋白质的结构直接控制生物性状,而此实例中ATI基因通过编码ATI蛋白与Gβ蛋白结合,调控PIP2S的磷酸化过程,属于基因通过控制酶的合成或调控蛋白间的相互作用间接控制性状,C错误;
      D、PIP2S是水通道蛋白,故PIP2S介导H2O2运输过程不会改变其空间构象,D错误。
      故选A。
      15. 某实验小组构建了第Ⅱ平衡染色体果蝇,基因型为AaBb(两对基因都在Ⅱ号染色体上),如图所示。两染色体间不发生交叉互换,基因A、B为显性纯合致死基因(含有AA或BB时果蝇致死),具有第Ⅱ平衡染色体的果蝇交配,后代中的第Ⅱ染色体仍为平衡染色体。将具有某隐性突变性状的突变型果蝇与第Ⅱ平衡染色体野生型果蝇杂交,F1均为野生型。让F1雌雄果蝇交配得F2。下列叙述错误的是( )
      A. 第Ⅱ平衡染色体果蝇的A和B基因在一条染色体上
      B. 该类果蝇雌雄个体杂交后代中,只有50%的个体能正常发育
      C. 若F2中野生型:突变型=5:2,则该突变基因在Ⅱ号染色体上
      D. 若F2中野生型:突变型=3:1,则该突变基因不在Ⅱ号染色体上
      【答案】A
      【详解】AB、根据题意分析,由于基因型为AA或BB时会出现致死,若A基因和b基因在一条染色体上,则AaBb的个体自交后代的基因型及比例为AAbb: AaBb:aaBB=1:2:1,其中AAbb和aaBB都会致死,因此子代只有一种基因型即AaBb,全部为第Ⅱ平衡染色体果蝇,该类果蝇雌雄个体杂交后代中,只有50%的个体能正常发育,其余都会死亡,A错误,B正确;
      C、假设突变基因在Ⅱ号染色体上,设突变基因为m,野生基因为M,突变型果蝇基因型为abm//abm(隐性纯合),与平衡染色体野生型(AbM//abM,M为野生基因)杂交,F1基因型为AbM//abm和abM//abm(野生型),F1雌雄交配,F1产生的配子比例为AbM:abM:abm=1:1:2,杂交后代突变型个体所占的比例为2/4×2/4=4/16,致死个体占2/16,野生型占10/16,因此野生型:突变型 = 5 : 2,C正确;
      D、若突变基因不在Ⅱ号染色体上,则遵循自由组合定律,设突变基因为m,突变型为mm,野生型为MM,Mm×Mm后代中,MM:Mm:mm=1:2:1(野生型:突变型=3:1),F2中野生型:突变型=3:1(因两对基因独立,存活比例不影响该比例),D正确。
      故选A。
      二、非选择题:本题共 5 小题,共 55 分。
      16. 蚯蚓粪是蚯蚓生物降解有机物后形成的产物,是一种天然的生态有机肥料,富含有机氮、腐殖质等物质。某实验小组以玉米为实验材料,设置 5 个处理,盐胁迫下添加蚯蚓粪比例分别为 0、10%、20%、40%,分析盐胁迫下添加蚯蚓粪对玉米气孔特征和光合特性的影响,各组的实验结果如图所示。回答下列问题:
      (1)蚯蚓粪中富含有机氮,植物根尖细胞从土壤中以__________(填“有机物”或“无机物”)的形式摄取氮,植物细胞摄取的氮可运输到叶肉细胞中合成____________________(答出 2 种即可)等与光合作用有关的物质。
      (2)分析该实验,该实验的对照组的处理方式为____________________。试根据实验结果解释施加不同浓度的蚯蚓粪时,该植物的胞间 CO2浓度几乎不变的原因是____________________。
      (3)水分利用率指的是农田蒸散消耗单位重量水所制造的干物质的量,能从一定层面反映植物对水的利用情况,是植物存活的关键指标。试从水分利用率的角度,结合实验结果为添加蚯蚓粪能提高盐胁迫下植株的存活率提供科学的解释:____________________。
      (4)研究人员发现,在盐胁迫条件下,添加蚯蚓粪的玉米根系周围出现了特定的微生物群落富集现象。假设这些微生物与蚯蚓粪协同作用,现设计实验探究该微生物群落是否通过影响玉米根系的离子转运蛋白基因表达来缓解盐胁迫,实验设计方案如下表所示:完成表格缺少内容。
      【答案】(1)①. 无机物 ②. 叶绿素、酶、ATP、NADPH等
      (2)①. 无盐胁迫处理,不添加蚯蚓粪 ②. 气孔导度的变化与净光合速率的变化趋势一致,一定范围内,随蚯蚓粪施用量增加,气孔导度增大,CO2进入增多,同时净光合速率提高,消耗CO2也增多,使得胞间CO2的消耗和补充达到动态平衡
      (3)添加蚯蚓粪可提高玉米的净光合速率,同时可能降低蒸腾速率,使单位重量水分消耗制造的干物质的量增加,即水分利用率提高,从而增强植株在盐胁迫下的存活率
      (4)①. 盐胁迫+玉米植株+添加蚯蚓粪及灭活的微生物群落的土壤 ②. 玉米根系对离子的吸收速率(或玉米生长状况或植株的盐胁迫表型)
      【分析】光合作用包括光反应和暗反应两个阶段,其中光反应包括水的光解和ATP的生成,暗反应包括二氧化碳的固定和三碳化合物的还原等。
      【解析】(1)植物无法直接吸收有机物形式的氮,根尖细胞从土壤中摄取的氮以无机物形式存在,如NH4+、NO3-等,叶肉细胞中与光合作用相关的含氮物质众多,叶绿素的组成元素包含氮,是光反应的关键色素,光合作用过程中所需的酶(如Rubisc酶)本质为蛋白质,含氮元素,ATP、NADPH也含有氮元素,这些物质的合成均需要氮元素参与。
      (2)对照组的处理应遵循单一变量原则,实验的自变量是盐胁迫下蚯蚓粪的添加比例,因此对照组为无盐胁迫处理,不添加蚯蚓粪。胞间CO2浓度受CO2的补充(通过气孔进入)和消耗(被光合作用利用)影响,实验中,施加不同浓度蚯蚓粪时,气孔导度的变化与净光合速率的变化趋势一致,一定范围内,随蚯蚓粪施用量增加,气孔导度增大,CO2进入增多,同时净光合速率提高,消耗CO2也增多,使得胞间CO2的消耗和补充达到动态平衡,两者的动态平衡导致胞间CO2浓度几乎不变。
      (3)添加蚯蚓粪可提高玉米的净光合速率,同时可能降低蒸腾速率(或提高净光合速率的幅度大于蒸腾速率的变化幅度),使单位重量水分消耗制造的干物质的量增加,即水分利用率提高,从而增强植株在盐胁迫下的存活率。
      (4)实验目的是探究“微生物群落是否通过影响玉米根系的离子转运蛋白基因表达来缓解盐胁迫”,自变量为“微生物群落的有无及活性”,需设置对照:组别Ⅰ为盐胁迫+玉米植株+未接种微生物的土壤(空白对照),组Ⅱ为盐胁迫+玉米植株+添加蚯蚓粪的土壤,组Ⅲ为盐胁迫+玉米植株+添加蚯蚓粪及灭活的微生物群落的土壤,组Ⅳ为盐胁迫+玉米植株+添加蚯蚓粪及活性微生物群落的土壤。检测指标1为“离子转运蛋白基因表达量”,指标2需体现基因表达的最终效果,即玉米根系对离子的吸收速率,如根系细胞内的离子(如Na+、K+)含量,或玉米生长状况或植株的盐胁迫表型(如生长状态、萎蔫程度等)。
      17. “淀粉平衡石假说”解释根的向地性时,认为植物依靠富含“淀粉体”的平衡石细胞感受重力的刺激。当根的放置方向发生改变时,平衡石细胞中的“淀粉体”就会沿着重力方向沉降,引起植物体内一系列信号分子的改变,导致生长素分布不均匀,其假说模型如图所示,回答下列问题:
      (1)在植物细胞内,________作为前体物质经过一系列反应可转变成生长素。植物体内生长素主要在_________________等部位合成。
      (2)PIN 是生长素极性运输的载体,实验小组为了探究根的向地生长是否与 PIN 的分布不均有关,构建了 PIN - GFP 基因表达载体导入根尖细胞,分别给予无重力刺激(竖直放置)和重力刺激(水平放置),并检测了根尖两侧的荧光强度,结果发现无重力刺激时左右两侧荧光强度相同,重力刺激时上侧的荧光强度显著低于下侧,据此分析 PIN 可能是生长素极性运输的________(填“输入”或“输出”)载体,试结合实验结果,阐述重力刺激引起根向地生长的机制:__________。
      (3)研究发现,某种生长调节剂 X 会抑制生长素的极性运输,从而显著减弱其向地性。现提供3H - IAA(放射性标记的 IAA)和生长调节剂 X,请利用如图所示的装置设计实验对其作用机制进行验证:
      要求写出实验设计的思路和相应的实验结果:________________________。
      【答案】(1)①. 色氨酸 ②. 幼嫩的芽、叶和发育中的种子
      (2)①. 输出 ②. 重力刺激下,PIN作为输出载体在近地侧分布多于背地侧,使生长素从细胞输出至近地侧的量增加,由于根对生长素敏感,近地侧高浓度抑制细胞伸长,背地侧低浓度促进生长,从而使根向地弯曲生长
      (3)取两组相同豌豆茎段,都在琼脂块A中加入³H-IAA,琼脂块B为空白琼脂块,甲组琼脂块C中含普通培养液;乙组琼脂块C中含加入生长调节剂X的普通培养液,一段时间后测量琼脂块B的放射性强度,乙组放射性强度显著低于甲组
      【分析】生长素作用特点:低浓度促进生长,高浓度抑制生长;不同植物器官对生长素敏感性不同,根最为敏感,其次是芽,茎最不敏感;根向地生长、茎背地生长的原因(提示:考虑根和茎对生长素的敏感性不同):地心引力→横向运输(远地侧→近地侧)→生长素分布不均匀→近地侧浓度高。
      【解析】(1)生长素(吲哚乙酸)的合成前体是色氨酸,植物体内合成部位主要为幼嫩组织,如芽、叶原基、发育中的种子等,这些部位细胞分裂旺盛,代谢活跃。
      (2)荧光强度显示下侧PIN蛋白更多,说明其作为输出载体将生长素运出细胞,导致下侧生长素积累。结合根的敏感性,在重力刺激下,PIN作为输出载体在近地侧分布多于背地侧,使生长素从细胞输出至近地侧的量增加,由于根对生长素敏感,近地侧高浓度抑制细胞伸长,背地侧低浓度促进生长,从而使根向地弯曲生长。
      (3)极性运输是从形态学上端到下端,若X抑制运输,则琼脂块B中放射性强度降低,通过放射性强度可验证其作用。因此可以取两组相同豌豆茎段,都在琼脂块A中含³H-IAA,琼脂块B为空白琼脂块,甲组琼脂块C中含普通培养液,乙组琼脂块C中含生长调节剂X,一段时间后,测量琼脂块B的放射性强度,乙组放射性强度显著低于甲组。
      18. 刀鲚肉质鲜嫩,是长江重要的经济物种,素有“长江三鲜”的美称。长江刀鲚通常春季性成熟后从长江口溯江而上进入长江中下游的江、湖中产卵繁殖,孵化后的幼鱼随江水返海肥育。刀鲚营养级与生态位变化对河口生态系统能量流动具有关键影响,实验小组研究了不同体长的刀鲚的营养级的变化,结果如图所示,回答下列问题:
      (1)研究长江水域中刀鲚的生态位时,需要研究的内容包括_____________。在刀鲚产卵场设立保护区,禁止捕捞幼鱼,其目的是维持种群的________,从而使刀鲚的种群数量保持增长趋势。
      (2)对刀鲚的食物来源调查发现,刀鲚主要以浮游植物和小鱼虾为食,根据刀鲚营养级的调查结果可知,夏季和秋季,体长为________________范围内的刀鲚,食性变化规律不同,据此推测食性不同的原因是___________。
      (3)洄游是水生动物的一种周期性运动方式,刀鲚洄游时主要靠观察地形特征和听水流的声音,从信息传递的角度分析,说明_____________。
      【答案】(1)①. 刀鲚栖息地、食物、天敌及与其他物种的关系 ②. 年龄结构
      (2)①. T1~T2、T3~T4 ②. 这两个范围内,夏季和秋季的刀鲚营养级的变化趋势相反,营养级越高,食物中小鱼虾占比越高,反之越低
      (3)生命活动的正常进行,离不开信息的作用
      【分析】(1)种群密度的调查方法有样方法、标记重捕法、逐个计数法。
      (2)生态系统信息传递的作用:①生命活动的正常进行,离不开信息的作用;②生物种群的繁衍,也离不开信息的传递;③信息还能够调节生物的种间关系,以维持生态系统的稳定。
      (3)环境容纳量是指环境条件不改变时,一定空间所能维持的种群最大数量。
      【解析】(1)生态位是指一个物种在群落中的地位或作用,包括所处的空间位置、占用资源的情况,以及与其他物种的关系等。因此研究刀鲚的生态位,需要调查其栖息地、食物来源、与其他生物的竞争或捕食关系等内容。在产卵场设立保护区并禁止捕捞幼鱼,可增加幼鱼的存活率,使种群中幼年个体比例升高,维持增长型的年龄组成。增长型年龄组成的种群中,幼年个体多,老年个体少,种群数量会呈现增长趋势。
      (2)营养级是指生物在食物链中所处的位置,生产者(如浮游植物)属于第一营养级,植食性动物属于第二营养级,肉食性动物(捕食植食性动物)属于第三营养级,以此类推。刀鲚的食物包括第一营养级的浮游植物和更高营养级的小鱼虾(小鱼虾可能以浮游植物为食,属于第二营养级,因此刀鲚捕食小鱼虾时营养级更高)。由图可知,T1~T2、T3~T4这两个范围内,夏季和秋季的刀鲚营养级的变化趋势相反,营养级越高,食物中小鱼虾占比越高,反之越低,即食性变化规律不同。
      (3)生态系统中信息传递的功能包括:①生命活动的正常进行,离不开信息的作用;②生物种群的繁衍,离不开信息传递;③调节生物的种间关系,以维持生态系统的稳定。刀鲚洄游时通过地形特征(物理信息)和水流声音信息(物理信息)导航,确保洄游这一生命活动的正常进行,体现了“生命活动的正常进行,离不开信息的作用”这一功能。
      19. 研究发现,正常女性细胞核内两条X染色体中的一条会随机失活,浓缩形成染色较深的巴氏小体。其原因是囊胚期开始,X染色体上的 2 个Xist基因表达会出现显著差异,其中一条染色体的Xist基因会高水平转录产生大量的非编码XistRNA,XistRNA能够结合在X染色体上,招募一系列蛋白,导致染色体聚缩。回答下列问题:
      (1)X 染色体的随机失活不改变生物的遗传信息,但是会影响生物的性状,是一种 ____________ 现象。失活的X染色体直接导致基因表达的 ____________ 过程受阻而不能发挥正常的遗传效应。
      (2)肾上腺脑白质营养不良(ALD)是一种X染色体上的隐性基因控制的遗传病(相关基因用 B 和 b 表示),是由于基因突变导致体内的超长链脂肪酸无法分解,大量累积导致严重的认知和神经系统残疾。如图为某患者家族遗传系谱图。
      Ⅱ-3个体患病的原因是来自______(填“父方”或“母方”)的X染色体处于失活状态。Ⅲ-1和Ⅲ-2为同卵双胞胎的个体,则Ⅲ-1的基因型为______,Ⅲ-1和Ⅲ-2的表型不同的原因是______。
      (3)X染色体的失活还和X染色体上的Tsix基因有关,Tsix基因是Xist基因的反义基因,二者的转录产物可通过碱基互补配对相结合。若对ALD患者进行基因治疗,尝试通过调控Xist基因或Tsix基因的表达来恢复正常X染色体活性,请你提出合理的基因治疗的策略:______。
      【答案】(1)①. 表观遗传 ②. 转录
      (2)①. 父方 ②. ③. X 染色体随机失活导致同卵双胞胎中活性 X 染色体不同
      (3)抑制 Xist 基因的表达或促进 Tsix 基因的表达
      【分析】由题干信息可知,肾上腺脑白质营养不良(ALD)是伴X染色体隐性遗传病。正常女性细胞核内两条 X 染色体中的一条会随机失活,浓缩形成染色较深的巴氏小体,则该染色体上的基因不会表达,这是表观遗传现象。
      【解析】(1)哺乳动物雌性个体细胞中,X染色体的失活不会改变生物的遗传信息,但是会影响生物的性状,因此是一种表观遗传现象。失活的 X 染色体聚缩后,DNA 结构紧密,会阻碍基因的转录过程。
      (2)ALD为X染色体隐性遗传病,Ⅱ-3 为患病女性,其父正常,基因型是XBY,理论上所生女儿不会患病,但由于父亲的X染色体处于失活状态,使母亲的Xb基因得以显现,因此该女孩患病,所以Ⅱ-3个体患病的原因是来自父亲的X染色体处于失活状态。Ⅲ-1和Ⅲ-2 的父亲的基因型为 XbY,Ⅲ-2表现正常,Ⅲ-1患病,两个个体是同卵双胞胎,基因型相同,因此基因型是XBXb,Ⅲ-1和Ⅲ-2的表型不同的原因是X 染色体随机失活导致同卵双胞胎中活性 X 染色体不同
      (3)Tsix基因作为Xist 的反义基因,其转录产物能与XistRNA 互补配对,从而抑制 XistRNA 的作用。促进Tsix 基因表达可增强对 XistRNA 的抑制,或抑制 Xist 基因的表达,维持 X 染色体活性。
      20. 大肠杆菌的R1质粒上含有基因hk和基因sk,其中hk基因编码的毒蛋白会导致大肠杆菌自身裂解死亡,sk基因转录产生的skmRNA能与hkmRNA结合,这两种mRNA结合形成的产物能被酶降解,从而阻止细胞死亡。实验小组以质粒pACYC184为载体,分别将hk/sk基因和突变基因hk/sk(m),插入到载体的Tc抗性基因的内部,构建了重组质粒,如图1所示(Cm-氯霉素抗性基因,Tc-四环素抗性基因,SpnⅠ和SmaHⅠ为限制酶酶切位点)。并通过对构建的重组菌进行连续传代培养和对不同代次的重组质粒进行酶切,探究了重组菌传代时质粒丢失情况,结果如图2所示。回答下列问题:

      (1)在PCR扩增hk/sk基因时,反应体系中除模板DNA、引物、TaqDNA聚合酶、镁离子外,还需加入______。若PCR扩增产物电泳结果出现多条条带,可能的原因是______(答出1点即可)。
      (2)为了鉴定某大肠杆菌是否导入了重组质粒,可将转化处理后的菌液充分稀释,并接种到普通培养基上,在无菌培养箱内培养适宜时间,再将获得的大肠杆菌单菌落分别编号,然后将同一编号的单菌落分别接种到含四环素的培养基和含氯霉素的培养基上,若实验现象为______,则证明该编号的菌株成功导入了重组质粒。若要判断hk/sk基因是否按照正确的方向导入质粒,最好选择限制酶______切割质粒,并对产物进行电泳。
      (3)与野生型基因比较发现,突变基因hk/sk(m)的中sk基因的第274位上的碱基T缺失。根据实验结果可知,导入______基因的重组菌传代时质粒丢失情况更严重,试从hk和sk基因的调节机制的角度分析,其原因是______。
      【答案】(1)①. 脱氧核苷酸(或原料)②. 引物设计特异性不足(或模板 DNA 污染、退火温度过低)
      (2)①. 在含氯霉素培养基上形成菌落,在含四环素培养基上不形成菌落 ②. Spn Ⅰ
      (3)①. hk/sk(m)②. sk 基因碱基缺失导致 skmRNA 结构异常,无法结合 hkmRNA,毒蛋白 hk 过量表达,含该质粒的细菌裂解死亡,导致质粒丢失率升高
      【分析】mRNA是以DNA的一条链为模板通过转录过程产生的,需要RNA聚合酶的参与。位于基因首端的启动子是一段有特殊结构的DNA片段,是RNA聚合酶识别和结合的部位,可驱动基因转录出mRNA,因此RNA聚合酶识别序列的基本组成单位是脱氧核苷酸。
      【解析】(1)PCR 体系需脱氧核苷酸提供原料,缓冲液维持反应条件;杂带出现常因引物错配、模板杂质或温度设置不当导致非特异性扩增。
      (2)重组质粒插入目的基因使四环素抗性基因失活,故菌株对四环素敏感,对氯霉素不敏感,所以在含氯霉素培养基上形成菌落,在含四环素培养基上不形成菌落。按照不同方向导入目的基因时,两个 Spn Ⅰ酶切位点之间的片段长短是不同的,可通过酶切片段大小判断插入方向。
      (3)由图 2 可知,导入 hk/sk(m) 基因的重组菌,随着传代次数增加,质粒保留比例下降更快,所以质粒丢失情况更严重。突变基因 hk/sk (m) 中 sk 基因的第 274 位上的碱基丢失,这会导致 sk 基因碱基缺失,使得 skmRNA 结构异常。而 skmRNA 原本能与 hkmRNA 结合,现在无法正常结合,就会导致毒蛋白 hk 过量表达。含该质粒的细胞会因 hk 过量表达而裂解死亡,从而使质粒丢失率升高。选项
      受损部位
      能否排出尿液
      能否产生尿意
      能否有意识地控制排尿
      A
      b
      不能
      不能
      不能
      B
      m

      不能
      不能
      C
      n


      不能
      D
      d
      不能
      不能
      不能
      组别
      处理方式
      检测指标

      盐胁迫+玉米植株+未接种微生物的土壤
      指标 1:离子转运蛋白基因表达量
      指标 2:__________

      盐胁迫+玉米植株+添加蚯蚓粪的土壤

      ___________

      盐胁迫+玉米植株+添加蚯蚓粪及活性微生物群落的土壤

      相关试卷 更多

      资料下载及使用帮助
      版权申诉
      • 1.电子资料成功下载后不支持退换,如发现资料有内容错误问题请联系客服,如若属实,我们会补偿您的损失
      • 2.压缩包下载后请先用软件解压,再使用对应软件打开;软件版本较低时请及时更新
      • 3.资料下载成功后可在60天以内免费重复下载
      版权申诉
      若您为此资料的原创作者,认为该资料内容侵犯了您的知识产权,请扫码添加我们的相关工作人员,我们尽可能的保护您的合法权益。
      入驻教习网,可获得资源免费推广曝光,还可获得多重现金奖励,申请 精品资源制作, 工作室入驻。
      版权申诉二维码
      欢迎来到教习网
      • 900万优选资源,让备课更轻松
      • 600万优选试题,支持自由组卷
      • 高质量可编辑,日均更新2000+
      • 百万教师选择,专业更值得信赖
      微信扫码注册
      手机号注册
      手机号码

      手机号格式错误

      手机验证码 获取验证码 获取验证码

      手机验证码已经成功发送,5分钟内有效

      设置密码

      6-20个字符,数字、字母或符号

      注册即视为同意教习网「注册协议」「隐私条款」
      QQ注册
      手机号注册
      微信注册

      注册成功

      返回
      顶部
      学业水平 高考一轮 高考二轮 高考真题 精选专题 初中月考 教师福利
      添加客服微信 获取1对1服务
      微信扫描添加客服
      Baidu
      map