搜索
      上传资料 赚现金

      2025届甘肃省白银市第一中学、白银市第八中学、银光中学三校高三下5月适应性考试三模地理试题(含答案解析)

      • 682.24 KB
      • 2025-09-14 13:32:22
      • 35
      • 0
      • 教习网8626744
      加入资料篮
      立即下载
      2025届甘肃省白银市第一中学、白银市第八中学、银光中学三校高三下5月适应性考试三模地理试题(含答案解析)第1页
      1/14
      2025届甘肃省白银市第一中学、白银市第八中学、银光中学三校高三下5月适应性考试三模地理试题(含答案解析)第2页
      2/14
      2025届甘肃省白银市第一中学、白银市第八中学、银光中学三校高三下5月适应性考试三模地理试题(含答案解析)第3页
      3/14
      还剩11页未读, 继续阅读

      2025届甘肃省白银市第一中学、白银市第八中学、银光中学三校高三下5月适应性考试三模地理试题(含答案解析)

      展开

      这是一份2025届甘肃省白银市第一中学、白银市第八中学、银光中学三校高三下5月适应性考试三模地理试题(含答案解析),共14页。试卷主要包含了单选题,综合题等内容,欢迎下载使用。

      一、单选题
      上海石化是1972年建设的一座大型石油化工企业,该企业选址时,结合上海地区的具体条件和城市发展规划,先后拟定了若干个选址方案,下图示意上海石化选址方案。上海石化以能源、化工产业为主,产品覆盖油、化、纤、塑,目前积极谋划转型发展,聚力发展新质生产力。完成下面小题。
      1.上海石化区位选择主要考虑的因素是( )
      2.上海石化最终选址的位置与原因是( )
      3.上海石化发展新质生产力的措施有( )
      ①加大技术投入,推动传统产业改造升级②积极发展氢能,构建清洁低碳能源体系
      ③推动换道超车,发展人工智能等未来产业④攻关核心技术,发展战略性新兴材料产业
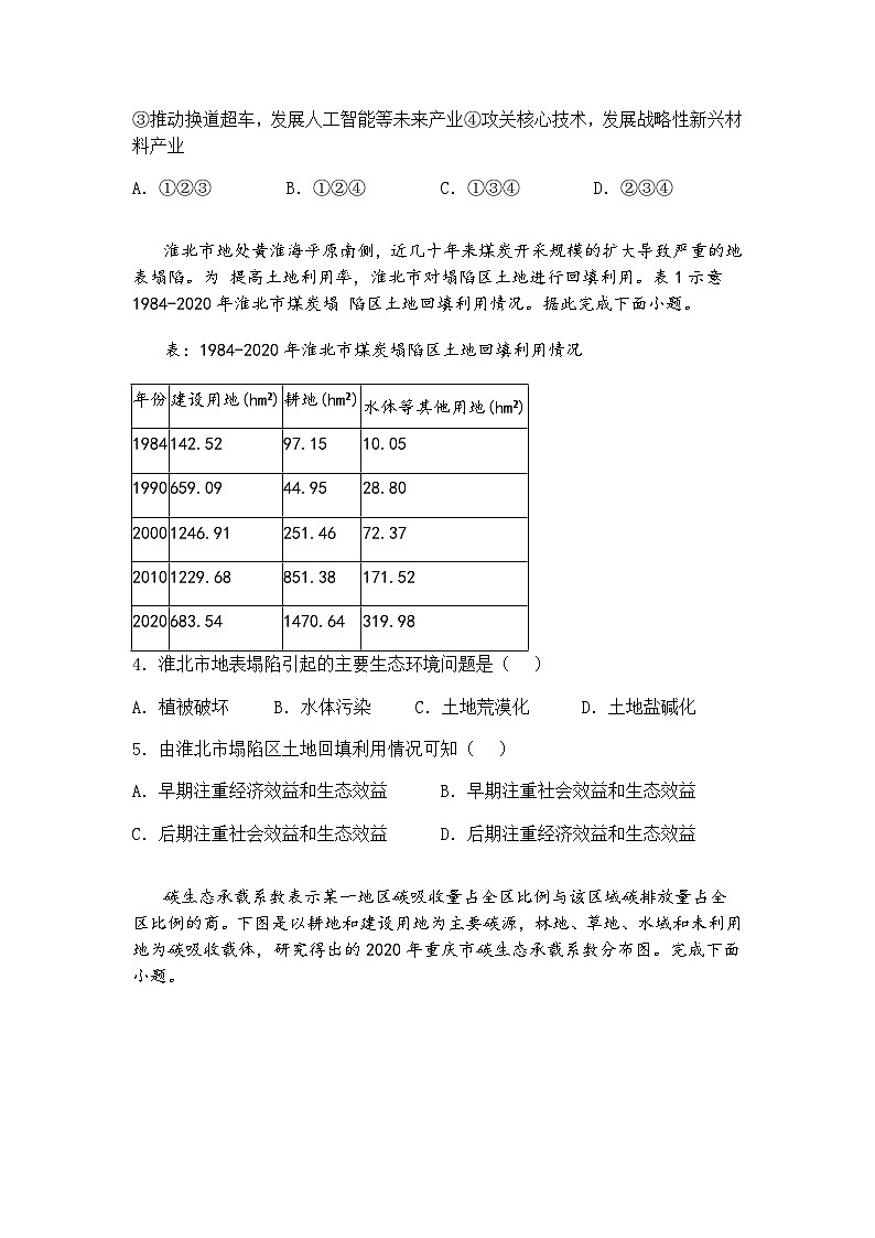
      淮北市地处黄淮海平原南侧,近几十年来煤炭开采规模的扩大导致严重的地表塌陷。为 提高土地利用率,淮北市对塌陷区土地进行回填利用。表1示意1984-2020年淮北市煤炭塌 陷区土地回填利用情况。据此完成下面小题。
      表:1984-2020年淮北市煤炭塌陷区土地回填利用情况
      4.淮北市地表塌陷引起的主要生态环境问题是( )
      5.由淮北市塌陷区土地回填利用情况可知( )
      碳生态承载系数表示某一地区碳吸收量占全区比例与该区域碳排放量占全区比例的商。下图是以耕地和建设用地为主要碳源,林地、草地、水域和未利用地为碳吸收载体,研究得出的2020年重庆市碳生态承载系数分布图。完成下面小题。
      6.最需要承担碳排放补偿责任的地区是( )
      7.为实现碳中和目标,缓解重庆碳收支空间分布不平衡现象,应( )
      ①扩大中小城镇建设用地②发挥中心城区人才优势发展技术密集产业
      ③提高绿色清洁能源占比④保护东部碳汇资源,减少生态产品的开发
      下面是小明暑期参加地理研学时拍摄的两张照片。图Ⅰ示意位于山西省广灵县境内的一处黄土土柱林景观,顶部分布有一种特有的灌木——树梅,枝叶繁茂,根系发达。图Ⅱ示意一处华北落叶松景观。通过查阅资料可知,华北落叶松依靠种子繁殖,其种子和幼苗在生长发育期需要一定的遮阴条件。低密度落叶松林更新缓慢,林下草本植被茂密,不同密度落叶松林下凋落物的分解速度存在明显差异。读图,完成下面小题。
      8.影响树梅分布的主导因素是( )
      9.低密度落叶松林更新缓慢,最主要的原因是( )
      10.推断不同密度落叶松林下植被凋落物的厚度特征为( )
      ①低密度林下未分解凋落物占凋落物总量的比例低于高密度林
      ②低密度林下未分解凋落物占凋落物总量的比例高于高密度林
      ③低密度林下凋落物的总体厚度小于高密度林下凋落物的总体厚度
      ④低密度林下凋落物的总体厚度大于高密度林下凋落物的总体厚度
      尘卷风是由地面强烈增温而生成的小旋风,草地、裸地均可发生,其直径一般有几米,持续时间通常只有几分钟,以卷起地面尘沙和轻小物体形成旋转的尘柱为特征。尘卷风的起沙亦是大气沙尘的主要来源之一。近年来,国家加大了对民勤绿洲的治理。读民勤绿洲十年间平均月总起沙量及尘卷风起沙量贡献率(所占比例)分布图,完成下面小题。
      11.民勤绿洲春季尘卷风起沙贡献率最低,是因为春季( )
      12.目前,民勤绿洲的尘卷风仍未得到有效治理,是因为( )
      13.有人认为民勤绿洲未来尘卷风起沙的贡献率会越来越大,其依据是( )
      冷空气突然向南爆发,南海一带的东北风迅速加强的现象被称为“冷涌”。婆罗涡旋是一种由冷涌激发的涡旋,其发生时,加里曼丹岛(又称婆罗洲)南部出现明显的西北风,加里曼丹岛西北沿岸在强大的水平风切变作用下形成一个半闭合的气旋性环流。读世界局部海陆分布示意图,完成下面小题。
      14.加里曼丹岛(婆罗洲)西北沿岸形成环流的影响因素与该环流的运动方向分别是( )
      15.婆罗涡旋高峰期发生时( )
      16.婆罗涡旋可能使加里曼丹岛西北沿岸出现( )
      二、综合题
      17. 阅读图文材料,完成下列要求。
      独山子区地处新疆腹地,位于217国道与连霍高速交会处,经济发达、交通便利,是克拉玛依市的飞地,也是天山北坡经济带及丝绸之路的重要节点。独山子区是我国石油工业的发祥地之一,是集炼油、化工以及炼化工程建设与检修于一体的石油化工基地。近年来该区资源面临枯竭,发展速度下降。下图示意独山子区的地理位置。
      (1)独山子区作为传统的资源型城镇,简述其在转型发展过程中面临的问题。
      (2)分析独山子区发展旅游业的优势自然条件。
      (3)说明除旅游业外,独山子区适宜培育的其他产业类型。
      18. 阅读图文材料,完成下列要求。
      飑线是最易产生极端灾害性大风的中尺度强对流系统,且具有传播范围广和持续时间长的特点。飑线系统多伴随雷暴、冰雹和短时强降水等天气,经常有强风和强风切变及其产生的下击暴流,对地表地物造成严重损毁。金沙江(位于峡谷地区)下游穿越青藏高原和云贵高原向四川盆地过渡的横断山区。某地理研究小组以2016年6月4日金沙江下游白鹤滩水电站峡谷产生13级大风的飑线为例,从天气系统和中小尺度两方面讨论其形成机制。当飑线到达时,有短时干冷空气入侵该地区的对流云体。图示意当地气象站测得的2016年6月3日20时至5日20时的气压、气温和相对湿度变化曲线。
      (1)分析金沙江峡谷地区产生该灾害性天气的自然条件。
      (2)研究表明,图中灰色矩形区间段为飑线的经过时段,试说明飑线经过时段的天气状况。
      (3)从气温的角度,分析本次飑线和下击暴流的形成过程。
      19. 阅读图文材料,完成下列要求。
      20世纪80年代初,云南昆明斗南居民开创性地在自家责任田大规模种植鲜花。1995年,斗南建立了全国第一个村办花卉市场,目前,该市场已发展成为亚洲最大的鲜切花交易市场。2010年,昆明成立斗南花卉产业园,学习和运用荷兰等发达国家的鲜切花种植技术,并引种优良品种,产业组织模式逐渐演变,形成了“公司+基地+花农”的产业组织格局(见图1)。图2为云南主要花卉产业园分布图。

      (1)分析20世纪80年代初斗南居民大规模种植鲜花的主要原因。
      (2)结合云南省的自然条件,简述昆明斗南花卉市场鲜花种类丰富的原因。
      (3)根据图1,从不同主体角度说明斗南花卉产业园采取“公司+基地+花农”产业组织格局的优势。
      2025届甘肃省白银市第一中学、白银市第八中学、银光中学三校高三5月适应性考试三模地理试题
      整体难度:适中
      考试范围:人文地理、区域发展、资源、环境与国家安全、自然地理
      试卷题型
      试卷难度
      细目表分析
      知识点分析
      试题答案解析
      第1题:
      第2题:
      第3题:
      第4题:
      第5题:
      第6题:
      第7题:
      第8题:
      第9题:
      第10题:
      第11题:
      第12题:
      第13题:
      第14题:
      第15题:
      第16题:
      第17题:
      第18题:
      第19题:
      A.原料和市场
      B.原料和交通
      C.市场和交通
      D.市场和信息
      A.①临近铁路与河流,水陆交通便利
      B.②远离渔场,对水生生物影响小
      C.③远离主城区,对城区大气污染小
      D.④杭州湾水深条件好,利于建港
      A.①②③
      B.①②④
      C.①③④
      D.②③④
      年份
      建设用地(hm²)
      耕地(hm²)
      水体等其他用地(hm²)
      1984
      142.52
      97.15
      10.05
      1990
      659.09
      44.95
      28.80
      2000
      1246.91
      251.46
      72.37
      2010
      1229.68
      851.38
      171.52
      2020
      683.54
      1470.64
      319.98
      A.植被破坏
      B.水体污染
      C.土地荒漠化
      D.土地盐碱化
      A.早期注重经济效益和生态效益
      B.早期注重社会效益和生态效益
      C.后期注重社会效益和生态效益
      D.后期注重经济效益和生态效益
      A.甲
      B.乙
      C.丙
      D.丁
      A.①②
      B.②③
      C.①③
      D.③④
      A.热量
      B.降水
      C.地形
      D.土壤
      A.光照强,无遮阴环境
      B.草本植被茂盛,争夺落叶松幼苗养分
      C.蒸发强,林下水分缺乏
      D.落叶松植被密度低,种子产生数量少
      A.①③
      B.②③
      C.①④
      D.②④
      A.地面摩擦力小
      B.沙尘源少
      C.大风日数多
      D.日照时间短
      A.发生的范围小
      B.造成的危害大
      C.缺乏监测设备
      D.移动路径确定
      A.绿洲破坏越来越严重
      B.尘卷风产生频率会增大
      C.当地人口数量越来越多
      D.尘卷风持续时间会增加
      A.地转偏向力,顺时针
      B.地形,顺时针
      C.地转偏向力,逆时针
      D.地形,逆时针
      A.吉隆坡白昼时间越来越长
      B.雅加达正午太阳高度越来越大
      C.松花江干流出现凌汛现象
      D.雅加达日出东南,昼长夜短
      A.火灾
      B.寒潮
      C.暴雨
      D.雾霾
      题型
      数量
      单选题
      6
      综合题
      3
      难度
      题数
      适中
      9
      题号
      难度系数
      详细知识点
      一、单选题
      1-3
      0.65
      工业的主要区位因素;工业发展方向及措施;工业(区)发展对区域的影响
      4-5
      0.65
      资源开发过程中的生态环境问题及其治理
      6-7
      0.65
      全球气候变暖的应对措施;碳排放对环境的影响;应对全球气候变化的措施
      8-10
      0.65
      影响植被的因素;要素之间的影响;植被演替与结构
      11-13
      0.65
      荒漠化的危害;我国西北地区的自然环境;荒漠化的原因;荒漠化防治的对策和措施
      14-16
      0.65
      昼夜长短的季节变化;正午太阳高度的季节变化;世界洋流分布规律及其成因;洋流对地理环境的影响
      二、综合题
      17
      0.65
      服务业的区位因素;服务业及类型;资源枯竭型地区衰落的原因
      18
      0.65
      气旋(低压);其它气象灾害;降水的变化;锋面的演变
      19
      0.65
      农业区位因素的概念及其分类;农业区位因素的变化;农业发展方向与措施
      序号
      知识点
      对应题号
      1
      人文地理
      1-3,17,19
      2
      区域发展
      4-5,11-13,17
      3
      资源、环境与国家安全
      6-7
      4
      自然地理
      8-10,14-16,18

      相关试卷 更多

      资料下载及使用帮助
      版权申诉
      • 1.电子资料成功下载后不支持退换,如发现资料有内容错误问题请联系客服,如若属实,我们会补偿您的损失
      • 2.压缩包下载后请先用软件解压,再使用对应软件打开;软件版本较低时请及时更新
      • 3.资料下载成功后可在60天以内免费重复下载
      版权申诉
      若您为此资料的原创作者,认为该资料内容侵犯了您的知识产权,请扫码添加我们的相关工作人员,我们尽可能的保护您的合法权益。
      入驻教习网,可获得资源免费推广曝光,还可获得多重现金奖励,申请 精品资源制作, 工作室入驻。
      版权申诉二维码
      欢迎来到教习网
      • 900万优选资源,让备课更轻松
      • 600万优选试题,支持自由组卷
      • 高质量可编辑,日均更新2000+
      • 百万教师选择,专业更值得信赖
      微信扫码注册
      手机号注册
      手机号码

      手机号格式错误

      手机验证码 获取验证码 获取验证码

      手机验证码已经成功发送,5分钟内有效

      设置密码

      6-20个字符,数字、字母或符号

      注册即视为同意教习网「注册协议」「隐私条款」
      QQ注册
      手机号注册
      微信注册

      注册成功

      返回
      顶部
      学业水平 高考一轮 高考二轮 高考真题 精选专题 初中月考 教师福利
      添加客服微信 获取1对1服务
      微信扫描添加客服
      Baidu
      map