河北省部分示范高中2024-2025学年高三下学期第三次模拟考试地理试题(含答案解析)
展开
这是一份河北省部分示范高中2024-2025学年高三下学期第三次模拟考试地理试题(含答案解析),共14页。试卷主要包含了单选题,综合题等内容,欢迎下载使用。
一、单选题
S市地处华南地区,历史上因河港兴起。不同于多数古城建有城墙、护城河等,S市始终没有修建城墙等设施。随着经济发展,该市在19世纪末形成下图所示街巷布局。据此完成下面小题。
1.S市没有修建城墙( )
2.S市二级道路的布局主要是为了( )
全人工光型植物工厂是指在密闭的无菌空间内,利用人工光源,并通过电子传感系统对温度、湿度、光照、二氧化碳浓度和营养液等进行精准调控的农业系统,主要用于生产蔬菜,其单位面积产量是露地生产的50~100倍。中国全人工光型植物工厂从2016年起步,目前主要集中于福建、北京、上海、江苏、广东、浙江等地。2024年,中国蔬菜种植面积约占耕地总面积的19.8%,而蔬菜总产量中全人工光型植物工厂生产的仅占万分之一。据此完成下面小题。
3.目前中国全人工光型植物工厂布局的主导因素是( )
4.若未来全人工光型植物工厂能够逐步替代露地蔬菜生产,使耕地的种植结构发生明显变化,则中国( )
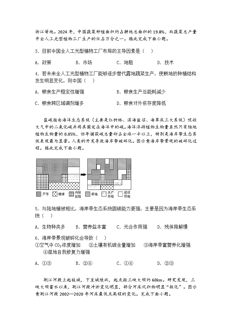
蓝碳指由海洋生态系统(主要是红树林、滨海盐沼、海草床三大系统)吸收大气中的二氧化碳并将其固定在海洋中的碳。海洋浮游植物生物量虽然只有陆地植物生物量的0.05%,但年捕获碳总量却占全球一半以上,特别是海岸带生态系统表现最为显著。人类的开发导致海岸带破碎化。图示意海岸带景观的破碎化过程。据此完成下面小题。
5.与陆地植被相比,海岸带生态系统固碳能力更强,主要是因为海岸带生态系统( )
6.海岸带景观破碎化会导致( )
①空气中CO2浓度增加 ②土壤有机碳含量增加 ③海岸带富营养化增强 ④湿地自我修复力增强
荆江河段上起枝城,下至城陵矶,起点距三峡大坝约60km。研究发现,三峡大坝蓄水以来,荆江河段冲淤变化明显,部分河床沉积物明显“粗化”。图示意荆江河段2002—2020年河床最低点高程的变化。完成下面小题。
7.导致荆江上下游河段冲淤差异的主要因素是( )
①流速②河床物质③含沙量④植被数量
8.推测荆江沉积物“粗化”最明显的河段是( )
冻雨是过冷水滴下降到地面后,与低于0℃的物体表面接触而迅速冻结的一种降水。2021年11月8日,黑龙江哈尔滨机场经历了一场降雪转冻雨天气过程,此次降水过程云层较厚,持续时间较长。下面两图分别示意该日8时海平面气压(单位:hPa)分布、8时温度和露点随高度变化。据此完成下面小题。
9.哈尔滨机场形成本次降水过程是因为( )
10.本次降雪转为冻雨,主要是因为( )
某全球海洋观测网在全球海洋投放数千个监测浮标,获取了全球海洋不同深度的温度数据。下图示意浮标获取的索马里海域不同深度海水逐旬平均温度。据此完成下面小题。
11.索马里海域表层水温存在双峰结构,其主要原因是该海域( )
12.8—10月索马里海域表层水温与50m深度水温差距逐渐变大,主要是由于( )
甘肃某区域年均降水量约460mm,区域内主要农作物9月播种,次年7月上旬收获。下图为该区域土壤相对湿度(指土壤实际含水量相对于饱和水量的百分比,用%表示)季节变化图。因垂直方向土壤相对湿度差异,土壤水分常发生垂直输送。据此完成下面小题。
13.5、6月0~100cm土壤水分相对较低,其主要原因是( )
①作物生长耗水较多 ②降水量较少 ③土壤水分下渗较多 ④积雪未融化
14.与8月相比,6月0~200cm土壤( )
秦岭站(74° 56' S,163° 42' E)是继长城站、中山站、昆仑站、泰山站之后,我国建设的第五座南极考察站,填补了中国在南极罗斯海区域的考察空白。2025年2月7日是秦岭站开站一周年的日子,当天太阳直射点所在纬度约为16°S。图左示意南极地区我国主要考察站的分布,图右示意秦岭站景观。完成下面小题。
15.该日秦岭站太阳位于正南方时,济南(36°40′N,117°02′E)的地方时约为( )
16.一年中,理论上秦岭站可进行光伏发电的天数长达( )
二、综合题
17. 阅读图文材料,完成下列要求。
广州大学城位于广州市番禺区北部,南亭村是该区的城中村之一,该村外来人口多,以灵活就业为主,其中以流动摊贩为主要形式,从事餐饮服务的人口较多。该地各类流动摊贩每天沿着固定的校外城市干道摆摊经营,主要营业时间为20:00~次日1:00左右。流动摊贩能弥补高校部分时段的服务空白,为师生生活提供了极大的便利。下图示意南亭村流动摊贩的流动方向与流动时间。
(1)指出南亭村吸引大量外来灵活就业人员居住的优势条件。
(2)从交通的角度,解释流动摊贩选择图示路线流动的原因。
(3)分析流动摊贩对高校学生的吸引力较强的原因。
18. 阅读图文材料,完成下列要求。
我国利用北斗系统(BDS)对青藏高原冰盖的研究取得多项重要成果,主要应用于冰川运动监测、物质平衡测算和气候变化研究等领域。天气转暖,冰川退缩,冰川末端冰碛物堆积形成多种地貌。其中,后退碛是冰川阶段性退缩时,冰川末端短暂停顿,堆积的冰碛物形成的平行状垄岗。后退碛记录冰川退缩位置,多条后退碛反映冰川间歇性后退。永久冻土层土壤易饱和,导致地表产流。下图示意青藏高原局部冰川退缩地貌及永久冻土产流过程。
(1)举例说明北斗系统(BDS)在研究冰盖变化中所发挥的具体作用。
(2)说出三条后退碛形成的先后顺序,并依据其分布格局,说明冰舌退缩的特点。
(3)据图分析天气转暖,冻土表面产流过程。
(4)目前,中国科学院研究团队正在积极探索,对部分冰川区域通过人工造雪、覆盖白色被子等试验进行保护。请选其中一项试验,说明其延缓冰川消融的原理。
19. 阅读图文材料,完成下列要求。
西南岔河流域位于小兴安岭林区,春末防火任务较重。流域内春季多大风,多冻土发育。研究发现,该地春季地表径流主要包括融雪径流和降雨径流两部分,并且受积雪、冻土等因素的影响。下图示意西南岔河流域某年部分时段冻土上界位置和某水文站河流流量,其中洪峰①为融雪径流,洪峰②为混合径流,形成洪峰②的降雨补给所占比例较大。
(1)从气温的角度,说明西南岔河水文站在积雪开始消融后未迅速出现洪峰①的原因。
(2)与洪峰①相比,洪峰②多了降雨补给,但洪峰差距不大,请简述理由。
(3)请从森林可燃物的角度解释西南岔河流域春末易发森林火灾的原因。
2026届广东省 深圳市福田区红岭中学(红岭教育集团)高考适应性考试地理试题
整体难度:适中
考试范围:人文地理、资源、环境与国家安全、自然地理
试卷题型
试卷难度
细目表分析
知识点分析
试题答案解析
第1题:
第2题:
第3题:
第4题:
第5题:
第6题:
第7题:
第8题:
第9题:
第10题:
第11题:
第12题:
第13题:
第14题:
第15题:
第16题:
第17题:
第18题:
第19题:
A.是为了促进港口发展
B.是为了增进文化交流
C.方便了当地居民的田间管理
D.体现了御外凝内的集体精神
A.扩大港口腹地
B.协调区域发展
C.便于货物集散
D.加强通风降温
A.政策
B.市场
C.地租
D.技术
A.粮食生产稳定性增强
B.粮食生产总能耗减少
C.粮食跨区域调剂增多
D.粮食对外依存度降低
A.生物种类多
B.营养盐丰富
C.光合作用强
D.残体降解慢
A.①③
B.②④
C.①④
D.②③
A.①②
B.①③
C.②④
D.③④
A.枝城—沙市
B.沙市—石首
C.石首—监利
D.监利—城陵矶
A.位于气旋中心
B.暖锋过境
C.大气受热上升
D.冷锋过境
A.近地面温度降低
B.1200米附近冷气流输入
C.近地面温度升高
D.1200米附近暖气流输入
A.春末太阳辐射强
B.夏季阴雨天气多
C.夏季上升流较强
D.秋末冬初风力大
A.太阳辐射增强
B.海气热量交换强烈
C.热带气旋频发
D.西南季风强度变弱
A.①②
B.②③
C.③④
D.①④
A.水分向上输送弱,表土盐分积累多
B.水分向上输送强,表土盐分积累多
C.水分向上输送弱,表土盐分积累少
D.水分向上输送强,表土盐分积累少
A.3时
B.9时
C.15时
D.21时
A.一个半月
B.三个月
C.九个月
D.十个半月
题型
数量
单选题
8
综合题
3
难度
题数
较易
1
适中
7
较难
2
困难
1
题号
难度系数
详细知识点
一、单选题
1-2
0.65
交通运输线(网)布局的区位因素及其变化;交通运输布局对区域经济发展的影响
3-4
0.85
农业区位因素的概念及其分类;农业区位因素的变化
5-6
0.4
海洋环境问题;要素之间的影响
7-8
0.65
外力作用的能量来源、表现形式及影响
9-10
0.4
锋面气旋;降水的影响因素
11-12
0.65
海水的温度
13-14
0.65
要素之间的影响
15-16
0.65
太阳直射点的回归运动;地方时的定义、计算
二、综合题
17
0.65
影响人口迁移的因素;服务业的区位因素
18
0.15
全球卫星导航系统(GNSS);冰川地貌;大气受热过程原理的应用;要素之间的影响
19
0.65
陆地水体之间的水源补给关系;要素之间的影响
序号
知识点
对应题号
1
人文地理
1-2,3-4,17
2
资源、环境与国家安全
5-6
3
自然地理
5-6,7-8,9-10,11-12,13-14,15-16,18,19
相关试卷
这是一份河北省部分示范高中2024-2025学年高三下学期3月模拟考试地理试题(含答案解析),共13页。试卷主要包含了单选题,综合题等内容,欢迎下载使用。
这是一份2025届河北省部分示范高中高三下三模地理试题(含答案解析),共17页。试卷主要包含了单选题,综合题等内容,欢迎下载使用。
这是一份河北省部分示范高中2024-2025学年高三下学期第三次模拟考试地理试题(无答案),共7页。试卷主要包含了未知,单选题,综合题等内容,欢迎下载使用。
相关试卷 更多
- 1.电子资料成功下载后不支持退换,如发现资料有内容错误问题请联系客服,如若属实,我们会补偿您的损失
- 2.压缩包下载后请先用软件解压,再使用对应软件打开;软件版本较低时请及时更新
- 3.资料下载成功后可在60天以内免费重复下载
免费领取教师福利

