若您为此资料的原创作者,认为该资料内容侵犯了您的知识产权,请扫码添加我们的相关工作人员,我们尽可能的保护您的合法权益。
还剩7页未读,
继续阅读
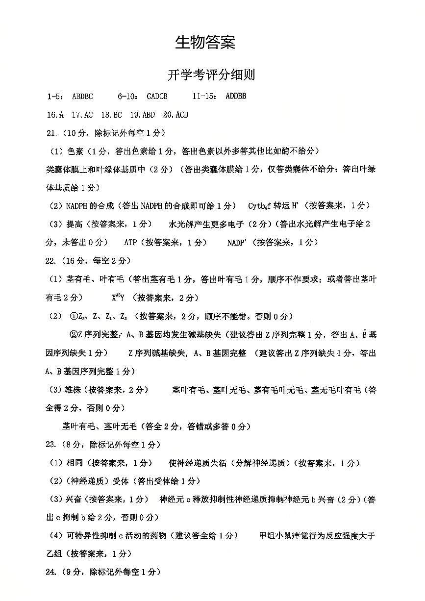
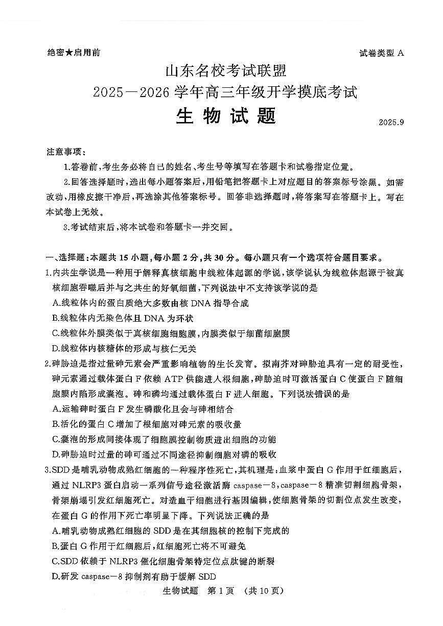
山东省名校考试联盟2025-2026学年高三上学期开学摸底考试生物含答案解析
展开
这是一份山东省名校考试联盟2025-2026学年高三上学期开学摸底考试生物含答案解析,文件包含生物试卷pdf、生物试卷答案pdf等2份试卷配套教学资源,其中试卷共12页, 欢迎下载使用。
相关试卷
山东省名校考试联盟2025-2026学年高三上学期开学摸底考试生物试题(含答案):
这是一份山东省名校考试联盟2025-2026学年高三上学期开学摸底考试生物试题(含答案),共12页。
2026山东省名校考试联盟高三上学期开学摸底考试生物含答案:
这是一份2026山东省名校考试联盟高三上学期开学摸底考试生物含答案,共12页。试卷主要包含了单选题,多选题,解答题,实验题等内容,欢迎下载使用。
山东省济南市2025-2026学年高三上学期开学摸底考试生物试题含答案解析:
这是一份山东省济南市2025-2026学年高三上学期开学摸底考试生物试题含答案解析,共10页。
相关试卷 更多
资料下载及使用帮助
版权申诉
- 1.电子资料成功下载后不支持退换,如发现资料有内容错误问题请联系客服,如若属实,我们会补偿您的损失
- 2.压缩包下载后请先用软件解压,再使用对应软件打开;软件版本较低时请及时更新
- 3.资料下载成功后可在60天以内免费重复下载
版权申诉
免费领取教师福利

