搜索
      上传资料 赚现金

      江西省景德镇一中2024-2025学年高一下学期期末考试生物试卷(19、20班)(有答案)含答案解析

      • 2.39 MB
      • 2025-09-12 15:18:18
      • 37
      • 0
      • 教习网5623548
      加入资料篮
      立即下载
      江西省景德镇一中2024-2025学年高一下学期期末考试生物试卷(19、20班)(有答案)第1页
      1/13
      江西省景德镇一中2024-2025学年高一下学期期末考试生物试卷(19、20班)(有答案)第2页
      2/13
      江西省景德镇一中2024-2025学年高一下学期期末考试生物试卷(19、20班)(有答案)第3页
      3/13
      还剩10页未读, 继续阅读

      江西省景德镇一中2024-2025学年高一下学期期末考试生物试卷(19、20班)(有答案)含答案解析

      展开

      这是一份江西省景德镇一中2024-2025学年高一下学期期末考试生物试卷(19、20班)(有答案)含答案解析,共13页。试卷主要包含了20班)等内容,欢迎下载使用。
      一、单选题
      1.高尔基体膜上有很多受体,便于其特异性识别并定向物质运输。比如M6P受体,它在pH为6.5~7的条件下与M6P结合,而在酸性条件下脱落。M6P受体蛋白主要存在于高尔基体膜上,但在一些动物细胞的质膜中也有存在,它可防止溶酶体的酶不正确地分泌到细胞外。如图所示,下列说法错误的是( )
      A.消化酶和抗体不属于该类蛋白
      B.M6P受体蛋白主要存在于高尔基体产生囊泡的一侧膜上
      C.该受体能够识别溶酶体水解酶上的M6P信号并与之结合,从而将溶酶体的酶蛋白分选出来
      D.高尔基体内M6P受体所在区域的pH值比溶酶体中的pH低
      2.某种二倍体昆虫的性别决定方式为XY型,存在斑翅与正常翅(由一对等位基因A、a控制)、桃色眼与黑色眼(由一对等位基因B、b控制)两对相对性状。为了研究这两对相对性状的遗传机制,实验小组选择斑翅桃色眼雌性昆虫与正常翅黑色眼雄性昆虫杂交,得到F1代雌性昆虫为正常翅桃色眼∶正常翅黑色眼=1∶1,雄性昆虫为斑翅桃色眼∶斑翅黑色眼=1∶1,F1相互交配产生F2,得到F2中正常翅黑色眼∶正常翅桃色眼∶斑翅黑色眼∶斑翅桃色眼=2∶3∶2∶3。下列说法错误的是( )
      A.根据杂交实验结果,可以确定翅型中的斑翅属于隐性性状
      B.BB纯合时可能存在致死效应,且黑色眼昆虫的基因型是Bb
      C.昆虫种群中,正常翅黑色眼昆虫的基因型共有3种
      D.F2中斑翅桃色眼昆虫的基因型是bbXaXa
      3.在二倍体生物中,单体(2n-1)指体细胞中某对同源染色体缺失一条的个体,三体(2n+1)指体细胞中某对同源染色体多一条的个体,单体和三体都可以用于基因定位。某大豆突变株表现为黄叶(yy),为探究Y/y是否位于7号染色体上,用该突变株分别与单体(7号染色体缺失一条)、三体(7号染色体多一条)绿叶纯合植株杂交得F1,让F1自交得F2。已知单体和三体产生的配子均可育,而一对同源染色体均缺失的个体致死。以下叙述错误的是( )
      A.通过突变株与单体杂交的F1即可进行基因定位,而与三体杂交的F1则不能
      B.若突变株与单体杂交的F2黄叶∶绿叶=3:4,则Y/y基因位于7号染色体上
      C.若突变株与三体杂交的F2黄叶:绿叶=5:31,则Y/y基因位于7号染色体上
      D.若Y/y基因不位于7号染色体,则突变株与单体或三体杂交的F2全为黄叶:绿叶=1:3
      4.秀丽隐杆线虫在发育成熟的过程中,有131个细胞将通过细胞凋亡的方式被去除。研究发现EGL-1、CED-3、CED-4、CED-9是控制线虫细胞凋亡的关键基因,调控过程见下图。下列叙述正确的是( )
      A.细胞凋亡是由特定基因调控,通过特定程序诱导的细胞偶然性死亡
      B.发生凋亡的细胞内EGL-1、CED-3表达产物的含量通常会增加
      C.用某种药物来抑制CED-9基因的表达,细胞凋亡可能会变慢
      D.在严重病理性刺激下,细胞正常代谢中断也一定会引起细胞凋亡
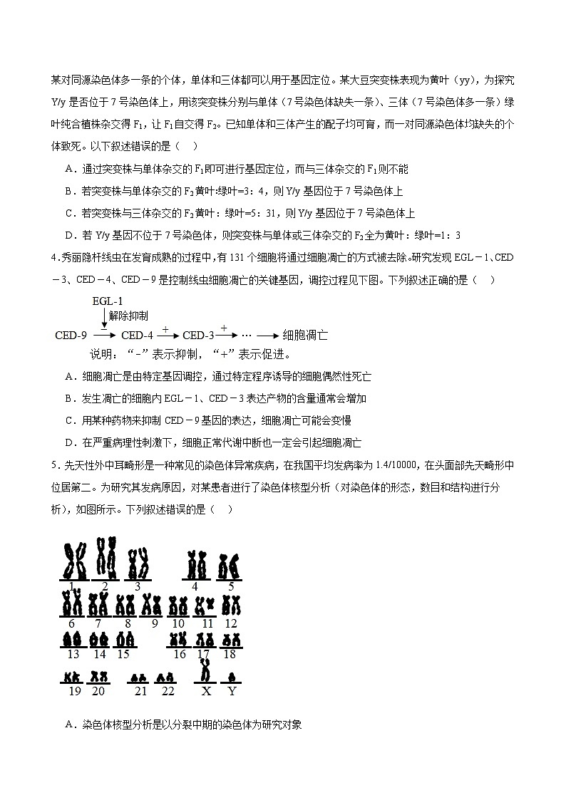
      5.先天性外中耳畸形是一种常见的染色体异常疾病,在我国平均发病率为1.4/10000,在头面部先天畸形中位居第二。为研究其发病原因,对某患者进行了染色体核型分析(对染色体的形态,数目和结构进行分析),如图所示。下列叙述错误的是( )
      A.染色体核型分析是以分裂中期的染色体为研究对象
      B.该患者的病因是非同源染色体间发生了片段的移接
      C.先天性外中耳畸形属于遗传病,可以遗传给后代
      D.需要通过基因检测来筛查胎儿是否患有该疾病
      6.DNA复制时,BrdU会取代胸苷掺入到新合成的链中,形成BrdU标记链。用荧光染料对复制后的染色体进行染色,半标记DNA(一条链被标记)的染色单体会发出明亮荧光,全标记DNA(两条链均被标记)的染色单体荧光则被抑制(无明亮荧光)。现将分生区细胞置于含BrdU的培养液中,培养三个细胞周期并对第三个周期的中期细胞进行染色并观察,下列说法错误的是( )
      A.培养液无需提供DNA复制相关的酶、原料及能量
      B.选择细胞分裂中期是为了更好的观察染色体数目及标记状况
      C.3/4的染色单体发出明亮荧光
      D.有的细胞可能全部染色体均无明亮荧光
      7.某双链DNA分子中,G与C的含量之和为35.8%。下列说法正确的是( )
      A.磷酸、五碳糖与含氮碱基交替连接构成DNA的基本骨架
      B.DNA分子两条链的同一端均含有游离的磷酸基团
      C.若一条链中的T占该链的32.9%,则该链中A占31.3%
      D.该DNA分子中磷酸二酯键数目与氢键数目之比为1∶1
      8.lacZ、lacY、lacA是大肠杆菌体内与乳糖代谢有关的三个结构基因(lacY编码β-半乳糖苷透性酶,可将乳糖运入细胞)。上游的操纵基因(O)对结构基因起着“开关”的作用,直接控制结构基因的表达。图1表示环境中无乳糖时,结构基因的表达被“关闭”的调节机制;图2表示环境中有乳糖时,结构基因的表达被“打开”的调节机制。下列叙述正确的是( )
      A.①②过程发生的碱基配对方式完全相同,③④过程先后发生于不同部位
      B.β-半乳糖苷透性酶可能位于细胞膜上,合成后需要经过内质网和高尔基体的加工
      C.P为启动子,RNA聚合酶以碱基互补配对的方式与其结合
      D.lacZ、lacY、lacA转录的模板链为β链,转录产生的mRNA上有多个起始密码子
      9.下图中甲、乙为人体内两种不同组织处的毛细血管,①②③表示某些化学物质。请据图判断下列叙述正确的是( )
      A.纤维蛋白原、麦芽糖和尿素均可在组织细胞处发现
      B.若②为葡萄糖,经吸收、运输至组织细胞中至少穿过5层生物膜
      C.图中组织细胞线粒体处的CO2浓度最高
      D.血浆中的蛋白质大量减少不会引起组织间隙液的变化
      10.某人抽血化验的部分检查结果如表所示,其中谷丙转氨酶主要由肝细胞合成,是衡量肝功能的重要指标。正常情况下,谷丙转氨酶主要存在于肝细胞内,当某些药物或病毒改变肝细胞膜的通透性后,谷丙转氨酶会大量进入血浆。下列有关分析错误的是( )
      A.内环境的成分不是恒定不变的,而是在一定范围内波动的
      B.该人血液中谷丙转氨酶偏高,说明其肝细胞可能受损
      C.根据上述检查结果可知,该人可能出现组织水肿的症状
      D.若上述检验结果都在参考范围内,则说明该人的内环境处于稳态
      11.广西盛产的红心火龙果不仅甜度高,而且含具有解毒作用的粘胶状植物性蛋白和丰富的膳食纤维,对人体有保健功效。下列叙述不正确的是( )
      A.粘胶状植物性蛋白在核糖体中合成
      B.切开时流出的红色果浆与液泡中的色素有关
      C.红心火龙果甜度高与果肉细胞叶绿体合成的糖类有关
      D.红心火龙果中膳食纤维的合成与高尔基体有关
      12.苯丙酮尿症、尿黑酸症、白化病三种遗传病均由苯丙氨酸的代谢途径缺陷所致。人体内苯丙氨酸的代谢途径如图,酶①~⑥均由相关基因控制合成。下列说法错误的是( )
      A.尿黑酸症是由于患者缺乏酶②导致
      B.苯丙酮尿症患者应减少摄入含苯丙氨酸的食物
      C.三种遗传病均体现了基因对性状的间接控制
      D.该图体现了一个性状可受多个基因影响,一个基因也可影响多个性状
      二、多选题
      13.科研人员开展了芥菜和埃塞俄比亚芥杂交实验,杂种经多代自花传粉选育,后代育性达到了亲本相当的水平。下图中L、M、N表示3个不同的染色体组。下列相关叙述正确的有( )
      A.两亲本和F1都为多倍体
      B.F1减数第一次分裂中期形成13个四分体
      C.F1减数第二次分裂后产生的配子类型为LM和MN
      D.F1两个M染色体组能稳定遗传给后代
      14.现有体外培养的处于细胞周期不同时期的细胞株,且其数量与各时期的时长成正比,已知分裂间期(分为G1期、S期、G2期)、分裂期(M期)的时长如下图所示。现对该细胞株依次进行如下操作:①加入DNA合成抑制剂;②维持12小时;③去除DNA合成抑制剂;④维持12小时;⑤加入DNA合成抑制剂;⑥维持7小时。下列相关叙述错误的是( )
      A.操作①只能抑制部分细胞的分裂活动
      B.可以确定操作④后所有的细胞都含有染色单体
      C.理论上操作②后处于S期(非G1/S临界处)的细胞占7/19
      D.操作⑥之后去除DNA合成抑制剂,各细胞的分裂过程将同步
      15.杜氏肌营养不良(DMD)是由单基因突变引起的伴X隐性遗传病,男性中发病率约为1/4000.甲、乙家系中两患者的外祖父均表现正常,家系乙Ⅱ-2还患有红绿色盲。两家系部分成员DMD基因测序结果(显示部分序列,其他未显示序列均正常)如图。下列叙述错误的是( )
      A.家系乙Ⅱ-2遗传其母亲的DMD致病基因
      B.若家系乙Ⅰ-1和Ⅰ-2再生育一个儿子,儿子患两种病的概率比患一种病的概率低
      C.不考虑其他突变,家系甲Ⅱ-2和家系乙Ⅱ-1婚后生出患DMD儿子的概率为1/8
      D.人群中女性DMD患者频率远低于男性,女性中携带者的频率约为1/4000
      16.为了分析唐氏综合征患儿的病因,对该患儿及其父母的21号染色体上的A基因(A1~A4)进行PCR扩增,经凝胶电泳后,结果如图所示。关于该患儿致病的原因叙述正确的是( )
      A.考虑染色体互换,可能是精原细胞减数分裂Ⅰ21号染色体分离
      B.考虑染色体互换,可能是卵原细胞减数分裂Ⅱ21号染色体分离异常
      C.不考虑染色体互换,可能是卵原细胞减数分裂Ⅱ21号染色体分离异常
      D.不考虑染色体互换,可能是卵原细胞减数分裂Ⅰ21号染色体分离异常
      三、实验题
      17.生物膜系统在细胞生命活动中作用极为重要。为研究生物膜的特点,科学家进行了大量的实验。回答下列问题:
      (1)研究者用荧光物质标记某动物细胞膜上的蛋白质,使膜发出荧光。再用高强度激光照射细胞膜的某区域,使其荧光淬灭(淬灭后荧光物质不再发光),随后该淬灭区域荧光逐渐恢复。如果用特定方法去除细胞膜中的胆固醇,淬灭区域荧光恢复的时间缩短,说明胆固醇对细胞膜中分子的运动具有 作用,该实验说明细胞膜具有 特点。
      (2)将红细胞放入低渗溶液中,细胞吸水涨破,当涨破的红细胞将内容物释放之后,其细胞膜又会重新封闭起来,这种结构称为红细胞血影。涨破的细胞又能重新封闭起来也说明细胞具有上述特点。科学家用不同的试剂分别处理红细胞血影,去除部分膜蛋白,观察细胞形态变化,结果如下:
      (“+”表示有,“-”表示无)
      根据以上结果推测,对维持红细胞形态起重要作用的蛋白质有 。
      (3)蛋白质分子以不同方式镶嵌在磷脂双分子层中,如镶在表面、部分或全部嵌入、贯穿。为了检测膜蛋白在膜上的分布位置,科学家设计了以下实验。将细胞分为三组:
      甲组:不作处理;
      乙组:用胰蛋白酶处理完整的细胞,此时胰蛋白酶不能透过细胞膜进入细胞;
      丙组:先提高细胞膜的通透性,再用胰蛋白酶处理完整细胞,此时胰蛋白酶能进入细胞,并分布于细胞膜内外两侧(如图1所示)。
      分别提取、分离三组细胞膜上的蛋白进行电泳,结果如图2所示。
      根据结果推测,1~5号蛋白质中,如果有跨膜的水通道蛋白,最可能是哪种蛋白质 (填编号),镶在膜内侧表面的蛋白质可能是哪两种 (填编号)。
      研究发现,细胞膜中各种成分的分布都是不均匀的,体现了膜结构的不对称性。这种结构的不对称性导致了膜功能的不对称性和方向性,是生命活动高度有序的保障。例如细胞运动、信息交流及 等都具有方向性,这些方向性的维持依赖于膜蛋白、膜脂及膜糖分布的不对称性。
      (4)ATP合成酶是一种膜蛋白,由突出于膜外的F1和嵌入膜内的F0两部分组成。F1负责ATP的合成或水解,F0是一个疏水蛋白复合体,形成跨膜H+通道,当H+顺浓度梯度穿过ATP合成酶时,ADP与Pi结合形成ATP。其过程如下图所示:
      ATP合成酶在 上合成,据图推测,如果该图表示叶绿体内合成ATP的过程,若膜两侧的H+浓度梯度突然消失,其他条件不变,短时间内暗反应中的五碳化合物量会 。
      四、解答题
      18.环化一磷酸腺苷(cAMP)是一种细胞内的信号分子。研究表明cAMP对哺乳动物初级卵母细胞完成减数分裂Ⅰ有抑制作用,大致机理如图所示。
      (1)人的初级卵母细胞在减数分裂Ⅰ前期应含有 个四分体,减数分裂Ⅰ形成子细胞为 。cAMP抑制哺乳动物减数分裂Ⅰ的原理是 。
      (2)在胚胎时期,女性体内的卵原细胞就已发育成为初级卵母细胞,但初级卵母细胞分裂停滞,该过程需要 (填“信号分子1”或“信号分子2”)的调控。进入青春期后女性的初级卵母细胞解除分裂抑制的原理是 。
      (3)初级卵母细胞的分裂依赖于细胞膜内陷位置形成的缢缩环,cAMP抑制减数分裂Ⅰ是因为影响了缢缩环。在诱导小鼠的初级卵母细胞恢复分裂后,再加入两种特异性药物(药物H和药物F),观察初级卵母细胞分裂的情况,结果如下图所示。
      根据上述结果推测,药物H可能有 (填“促进”“抑制”酶P的作用;药物F可能有 (填“激活”或“抑制”)酶A的作用。cAMP抑制减数分裂Ⅰ的原因除了阻止缢缩环的形成,还可能改变缢缩环的 。
      19.微小RNA(miRNA)是细胞中的一类非编码短序列RNA,特定碱基序列的miRNA与有关蛋白形成沉默复合体RISC后,通过与靶mRNA结合调控基因的表达。
      miR-150为miRNA家族成员之一,在多种肿瘤细胞中均异常表达,作用机理如图1.研究人员将miR-150质粒及其阴性对照miR-NC分别导入宫颈癌细胞后,检测细胞凋亡率和FOXO4蛋白表达量,结果如图2、3.
      (1)miRNA由基因通过 过程产生,参与调控基因表达的 过程影响相关蛋白的含量。
      (2)RISC通过 与靶mRNA结合,因此判断,一种miRNA (填“可能”或“不可能”)只与一种靶mRNA结合,理由是 。
      (3)据图结果推测FOXO4蛋白的作用是 ,miR-150过表达导致Hela细胞凋亡率降低的原因是 。
      (4)根据以上实验,提供一项治疗癌症的思路 。
      20.端粒是存在于线性染色体两端的一段特殊序列的DNA-蛋白质复合体。端粒学说(细胞衰老假说之一)认为随细胞不断分裂,线性染色体的末端不断的缩短,当缩短至染色体的临界长度时,细胞将失去活性而衰老死亡。研究发现,端粒缩短与DNA复制方式有关。下图为人体细胞内DNA复制部分过程示意图,请回答下列问题:
      (1)图中A物质是 ,据图分析可得出DNA分子复制的特点有 。
      (2)图中引物的化学本质为RNA片段,DNA复制时,在 酶的作用下,可将游离的脱氧核苷酸逐个加到引物的 端(填5′或3′)以延伸DNA子链。
      (3)复制过程中,引物最终会被酶切除,从不同核酸的特有的碱基组成分析,该酶能准确识别出引物的原因是 。引物切除后的部分“空白”区域,可以通过新链合成修复,但最后的冈崎片段的引物切除后,留下的“空白”区域将无法修复,其原因可能是哪两个
      A. 缺少引物 B. 缺少5′端上游的序列 C.缺少DNA连接酶 D . 缺少能量
      (4)进一步研究发现,上皮细胞、软骨细胞等多数真核细胞中的端粒酶活性很低,而癌细胞、造血干细胞等细胞中的端粒酶活性较高。据此分析,理论上可以通过 等方法延缓细胞衰老。
      21.下图1显示了某地区某种甲虫的两个种群基因库的动态变化过程,种群中每只甲虫都有相应的基因型,A和a这对等位基因没有显隐性关系, 共同决定甲虫的体色,甲虫体色的主要基因型和表现型如图2所示。请据图回答下列问题:

      (1)在上图所示种群中偶然出现了基因型为A'A 的甲虫,A'基因最可能的来源是 ,该来源能为生物进化提供原材料。A'A 个体的出现将会使种群基因库中的 发生改变。图中箭头表示通过迁移,两个种群的基因库之间有机会进行基因交流。由此可知,种群1和种群2之间不存在 。
      (2)根据图1两个种群中不同体色的甲虫分布比例,可以初步推测出处于工业污染较为严重的环境中的是种群 ,该环境对甲虫的生存起到了 作用。
      (3)生物进化的实质在于 。新物种形成的三个基本环节是 、 、 。
      (4)若种群1和种群2中的甲虫只含A和a两种基因,发现种群I中AA个体为24%,aa个体为4%,种群2中Aa个体为48%,aa个体为16%,据此判断种群1和种群2所处的环境 (填“差别较大”或“基本相同”)。
      (5)根据现代生物进化理论,下列说法错误的是____
      A.群体中某个个体发生适应性改变,就意味着该物种发生了进化
      B.超级细菌感染病例的出现,是因为抗生素的滥用导致细菌发生了基因突变
      C.持续选择条件下,决定某不良性状的基因的基因频率将逐渐减小
      D.达尔文也提出了“隔离是新物种形成的必要条件”
      (6)2022年诺贝尔生理学或医学奖授予科学家SvantePb,以表彰他在已灭绝的古人类基因组和人类进化方面的发现。他从化石中提取尼安德特人线粒体DNA进行测序,分析了其与现代人类的基因差异。下列有关生物进化的叙述错误的是____
      A.化石和分子生物学证据是研究生物进化最直接、最重要的证据
      B.线粒体基因母系遗传的特点有利于确定不同物种在进化上的亲缘关系
      C.现代人类出现的实质是基因频率发生了定向改变
      D.SvantcPb建立的实验方法也能应用于其他已灭绝生物的研究
      17.(1) 抑制 一定的流动性
      (2)血影蛋白、肌动蛋白
      (3) 1 4和5 跨膜运输
      (4) 核糖体 减少
      18. 23 次级卵母细胞和极体 cAMP可以活化酶P,酶P抑制了减数分裂Ⅰ 信号分子1 信号分子2作用于S2蛋白,通过G2蛋白抑制酶A,使细胞内的cAMP浓度降低,活化的酶P减少,从而解除了对减数分裂Ⅰ的抑制作用。 抑制 激活 位置
      19.(1) 转录 翻译
      (2) 氢键/碱基互补配对 可能 miRNA只能与特定的碱基序列进行互补配对
      (3) 促进癌细胞的凋亡 miR-150过表达产生较多miR-150与FOXO4蛋白mRNA结合,导致产生的FOXO4蛋白减少,使Hela细胞凋亡率降低
      (4)降低癌细胞中miR-150的表达
      20.(1) 解旋酶 半保留复制、边解旋边复制
      (2) DNA聚合 3′
      (3) RNA中含有U(尿嘧啶),DNA中没有 AB
      (4)提高端粒酶活性;增加端粒酶数量;导入有活性的端粒酶;导入端粒酶(启动)基因
      21.(1) 基因突变 基因频率 生殖隔离
      (2) 1 自然选择
      (3) 种群基因频率的定向改变 隔离 变异 选择
      (4)基本相同
      (5)ABD
      (6)A检验项目
      结果
      提示
      参考范围
      单位
      谷丙转氨酶
      232

      0~50
      U·L-1
      谷草转氨酶
      98

      0~50
      U·L-1
      总蛋白
      46.4

      60.0~85.0
      g·1-1
      实验处理
      膜蛋白种类
      处理后红
      细胞形态
      血型糖蛋白
      带 3 蛋白
      带 4.1 蛋白
      锚蛋白
      血影蛋白
      肌动蛋白
      试剂甲
      +
      +
      +
      +
      -
      -
      变得不规则
      试剂乙
      -
      -
      +
      +
      +
      +
      还能保持
      题号
      1
      2
      3
      4
      5
      6
      7
      8
      9
      10
      答案
      D
      D
      B
      B
      D
      C
      C
      D
      C
      D
      题号
      11
      12
      13
      14
      15
      16




      答案
      C
      A
      AD
      BC
      BD
      BD




      相关试卷 更多

      资料下载及使用帮助
      版权申诉
      • 1.电子资料成功下载后不支持退换,如发现资料有内容错误问题请联系客服,如若属实,我们会补偿您的损失
      • 2.压缩包下载后请先用软件解压,再使用对应软件打开;软件版本较低时请及时更新
      • 3.资料下载成功后可在60天以内免费重复下载
      版权申诉
      若您为此资料的原创作者,认为该资料内容侵犯了您的知识产权,请扫码添加我们的相关工作人员,我们尽可能的保护您的合法权益。
      入驻教习网,可获得资源免费推广曝光,还可获得多重现金奖励,申请 精品资源制作, 工作室入驻。
      版权申诉二维码
      欢迎来到教习网
      • 900万优选资源,让备课更轻松
      • 600万优选试题,支持自由组卷
      • 高质量可编辑,日均更新2000+
      • 百万教师选择,专业更值得信赖
      微信扫码注册
      手机号注册
      手机号码

      手机号格式错误

      手机验证码 获取验证码 获取验证码

      手机验证码已经成功发送,5分钟内有效

      设置密码

      6-20个字符,数字、字母或符号

      注册即视为同意教习网「注册协议」「隐私条款」
      QQ注册
      手机号注册
      微信注册

      注册成功

      返回
      顶部
      学业水平 高考一轮 高考二轮 高考真题 精选专题 初中月考 教师福利
      添加客服微信 获取1对1服务
      微信扫描添加客服
      Baidu
      map