搜索
      上传资料 赚现金

      第08讲 句式的运用和分析(复习讲义)(含答案)2026年高考语文一轮复习讲练测(全国通用)

      • 1.39 MB
      • 2025-09-12 06:42:17
      • 60
      • 0
      • 日拱一卒
      加入资料篮
      立即下载
      压缩包含2份文件 展开
      文件列表(2份) 收起
      原卷
      第08讲 句式的运用和分析(复习讲义)(原卷版)2026年高考语文一轮复习讲练测(全国通用).docx
      预览
      解析
      第08讲 句式的运用和分析(复习讲义)(解析版)2026年高考语文一轮复习讲练测(全国通用).docx
      预览
      正在预览:第08讲 句式的运用和分析(复习讲义)(原卷版)2026年高考语文一轮复习讲练测(全国通用).docx
      第08讲 句式的运用和分析(复习讲义)(原卷版)2026年高考语文一轮复习讲练测(全国通用)第1页
      1/13
      第08讲 句式的运用和分析(复习讲义)(原卷版)2026年高考语文一轮复习讲练测(全国通用)第2页
      2/13
      第08讲 句式的运用和分析(复习讲义)(原卷版)2026年高考语文一轮复习讲练测(全国通用)第3页
      3/13
      第08讲 句式的运用和分析(复习讲义)(解析版)2026年高考语文一轮复习讲练测(全国通用)第1页
      1/15
      第08讲 句式的运用和分析(复习讲义)(解析版)2026年高考语文一轮复习讲练测(全国通用)第2页
      2/15
      第08讲 句式的运用和分析(复习讲义)(解析版)2026年高考语文一轮复习讲练测(全国通用)第3页
      3/15
      还剩10页未读, 继续阅读

      第08讲 句式的运用和分析(复习讲义)(含答案)2026年高考语文一轮复习讲练测(全国通用)

      展开

      这是一份第08讲 句式的运用和分析(复习讲义)(含答案)2026年高考语文一轮复习讲练测(全国通用),文件包含第08讲句式的运用和分析复习讲义原卷版2026年高考语文一轮复习讲练测全国通用docx、第08讲句式的运用和分析复习讲义解析版2026年高考语文一轮复习讲练测全国通用docx等2份试卷配套教学资源,其中试卷共28页, 欢迎下载使用。
      TOC \ "1-3" \h \u
      \l "_Tc11806" 01考情解码·命题预警 PAGEREF _Tc11806 \h 2
      \l "_Tc1378" 02体系构建·思维可视 PAGEREF _Tc1378 \h 3
      \l "_Tc27675" 03核心突破·靶向攻坚 PAGEREF _Tc27675 \h 3
      \l "_Tc27348" 考点一 句式的变换 5
      \l "_Tc11433" 考点二 句式的语义和效果赏析8
      \l "_Tc26912" 考点三 句式的运用和仿写12
      \l "_Tc25264" 04真题溯源·考向感知14
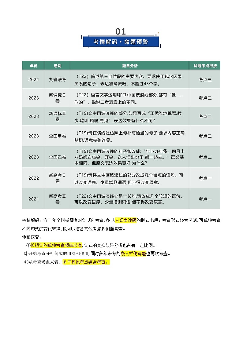
      考情解码:近几年全国卷都有对句式的考查,多以主观表述题的形式出现。考查形式较为灵活,可单独考查不同句式的变化转换,也可以结合其他考点多侧面考查。
      命题预警:
      ①长短句的单独考查频率较高,句式的变换效果分析也占有一定比例。
      ②开始考查分析句式的用法和作用,同时多年未考的嵌入式仿写题也再次考查。
      ③从考查考点来看,多与其他考点结合考查。
      解题方法1: 长句变短句解题方法
      第一步:提取主干句
      将句子主干(主谓宾结构)提取出来,如果该主干表意不是很明确,那么可再提取与中心词关系紧密的状语和定语,一起构成一个表意明确的短句。
      第二步:抽出修饰语独立成句
      将复杂的修饰语--多层定语或状语以及同位语等根据表达的意思切分出几个意义相对独立的动宾或主谓结构的短句。
      第三步:整合成连贯的语段
      在不改变原句意思的情况下,添加必要的词语(如主语、判断动词、宾语等)和上下文之间的衔接词语(如复指代词“这样”“它”等,关联词“因而“却”等),删除不必要的虚词及重复性词语然后按照句子内部的顺序(如时间、空间、逻辑等)调整词序、句序,组合成连贯的句群。
      解题方法2:短句变长句解题方法
      第一步:找准句子主干
      分析所给的几个短句中共同陈述的对象,将其定为长句的主语,然后再依次确定谓语和宾语。
      第二步:确定修饰成分
      合并表意相同的词语,提取各次要语句的主要信息,将其他短句改为主于句的修饰成分,并按一定的语法或语意关系放在相应的位置上。
      第三步:整合检查答案
      将上述提取、合并的内容进行整合,做逻辑与语法上的检验,还要注意变换后的句子做到前后词语的对应,力求语句表意明确,自然流畅。检查变换后的句子是否为一个单句:切不可为复句甚至句群。
      解题方法3:散句变整句解题方法
      第一步:确定一个参照句。
      第二步:仿照参照句句式,调整其他句子,在不改变其他句子语意的基础上,用增删词语的办法改写句子,从而构成整齐句式。
      第三步:理顺句子,把变换完的句子组织成一个排比句或对偶句,检查语意有无改变。
      解题方法4:句式效果赏析解题方法(比较赏析)
      第一步:指出原句与改句的变化之处,明确答题区域。
      第二步:从结构、句式、表现手法、语体、语法等方面进行比较赏析。
      第三步:结合原文内容,分析句子的表达效果,整理答案。
      解题方法5:运用指定句式概括解题方法
      第一步:审题干,明确答题方向。
      第二步:根据文体特点,把握文段主要内容。说明类语段(层次切分法):给语段划分层次——提炼各层次要点——整理概括;记叙类语段(理清思路法):理清先后顺序,关注事情起因、经过和结果;议论性语段(关键语句突破法):中心句就是语段的主要内容;如果没有中心句,则须找出起概括作用的关键句。
      第三步:析关系,运用句式概括。分析主要内容之间的关系,抓住指定句式的特点,运用指定句式概括主要内容。
      解题方法6:仿用句式解题方法
      第一步:审清要求。给定材料式仿写题对句式、修辞手法、内容等一般都有明确规定,首先要明确这些具体要求。
      第二步:分析语境。结合上下文语句,分析材料的语境,从而确定仿写主题及其相关内容的对应关系。
      第三步:分析例句。分析例句及给定材料的句式特点、语法结构、修辞手法、关键词语、情感基调等。
      第四步:仿写检查。看仿句与例句的句式、结构、修辞、内容、情感基调等是否一致,看仿句是否符合题干的各项要求(包括明确的要求和隐含的要求)。

      考点一 句式的变换
      【建构知识体系】
      变换句式包括长短句、整散句、常式变式句三种类型,重点在长短句和整散句的变换。在学习过程中,要重点掌握各种句式的基本特点以及各种句式变换的规律,提升对句式的感知理解能力。
      【长句的知识点】
      【释义】长句是使用词语多、形体长、结构复杂的单句,它只有一套句子成分。如长句例句的主干是“居家养老服务是养老服务模式”,其他的都是修饰语。
      【特点】表意严密,内容丰富,精确细致。
      【举例】居家养老服务是一种以家庭为基础、以城乡社区为依托,由政府提供基本公共服务,企业、社会组织提供专业化服务,为满足居住在家的老年人的社会化服务需求,为居家的老年人提供生活照料、家政服务和精神慰藉等的养老服务模式。
      【短句的知识点】
      【释义】短句是使用词语少、形体短、结构简单的单句。如例句4个短句都较短。这些短句组合起来表达的内容与长句例句所表达的内容相同。
      【特点】表意灵活,简洁明快,节奏感强。
      【举例】①居家养老服务可为居家的老年人提供生活照料、家政服务和精神慰藉等。
      ②居家养老服务是为了满足居住在家的老年人的社会化服务需求。
      ③居家养老服务是一种以家庭为基础、以城乡社区为依托的养老服务模式 。
      ④居家养老服务由政府提供基本公共服务,企业、社会组织提供专业化服务。
      【长句变短句分析】
      【释义】长句变短句就是把原来单句中的修饰成分变成几个复句、单句或一个句组。变换后的短句既可以是一组单句,也可以是一个复句或句群,但必须是一句或一段中心明确、内容完整、语意连贯的话。
      【题目】文中画横线处是个长句,请改成几个较短的语句。可以改变语序、少量增删词语,但不得改变原意。
      六尾蝌蚪在山峦映衬下的山涧内的乱石之中不断涌出的潺潺清泉里摇曳着尾巴顺流而下。看过此画的人无不拍案叫绝。



      【答案】山峦映衬下的山涧内,乱石之中,潺潺的清泉不断涌出,六尾蝌蚪摇曳着尾巴顺流而下。
      【短句变长句分析】
      【释义】短句变长句,主要是把一组句子组合成结构复杂的单句。变换后的长句只能是单句,只能有一套主干,还必须保证内容完整,语意连贯。
      【题目】请将文中的句子改成一个长句。可以改变语序、少量增删词语,但不得改变原意。
      王希季怀揣“多学知识、振兴民族工业,以此救国”的决心,在20世纪40年代末,以优异成绩考入美国弗吉尼亚(理工)学院,就读于动力与燃料专业。



      【答案】在20世纪40年代末,怀揣“多学知识、振兴民族工业,以此救国”决心的王希季以优异成绩考入美国弗吉尼亚(理工)学院后就读于该校动力与燃料专业。
      【整句的知识点】
      【释义】结构相同或相似、长短大整句 体相同的一组句子叫整句,一般指对偶句或排比句。
      【特点】结构对称,句式整齐,节奏鲜明,增强气势。
      【举例】最高的不是天空,而是人的要求;最远的不是天边,而是难企的目标;最广的不是海洋,而是众生的胸怀;最美的不是彩虹,而是心灵的光辉。
      【散句的知识点】
      【释义】结构不整齐、长短不一、各式各样的句子交错运用的一组句子叫散句。
      【特点】结构自由,长短不拘,灵活多变,自然流畅。
      【举例】最高的并非天空,而是人的要求;天边不算最远,永难实现的目标才更遥远。最广阔的其实是人们的胸怀,胜过海洋;而世上最美的,是心灵而非彩虹。
      【整散句的变换】
      【释义】主要是把一组结构相同或相似、节奏整齐匀称的句子(整句),改写成结构不同、长短不一、节奏灵活的句子(散句)。变换后的散句必须保证内容完整,语意连贯,但不再追求句式上的对称与整齐。
      【题目】请将文中句子改为整句,可以改变语序、少量增删词语,但不得改变原意。
      张旭被誉为唐代草书之圣,也被称为“张颠”,他常醉后纵笔,号呼狂走,"脱帽露顶王公前,挥毫落纸如云烟”:北宋书法名家米芾,因酷爱奇石,拜石为兄,举止癫狂,人称“米颠”;南宋时有一个宫廷画家梁档,号称“梁疯子”,他孤傲狂放,不拘礼法,喜欢参禅饮酒。



      【答案】唐代草书之圣张旭,常醉后纵笔,号呼狂走,放浪形骸,时称“张颠”宋书法名家米芾,因酷爱奇石,拜石为兄,举止癫狂,人称“米颠”;南宋宫廷画家梁楷,好参禅饮酒,孤傲狂放,不拘礼法,号称“梁疯子”。
      【常式句的知识点】
      【释义】按照“主语在前,宾语在后;修饰语在前,中心语在后”的排列次序组成的句子是常式句。
      【特点】句子的结构有一定的形式,词语在句子中的位置也有一定的次序。例如,主语在前,谓语在后;定语、状语在前,中心语在后;偏句在前,正句在后。
      【作用】条理清晰,主次分明,符合人们认识事物的规律。
      【举例】①常式句:他虽然生病了,但还是坚持学习。
      ②常式句:请给我一本精装的字典。
      【变式句的知识点】
      【释义】有时为了突出某个成分所表达的意思,可以把这个成分移前或挪后,这就是变式句。变式句包括主谓倒装句、定语后置句、宾语前置句、状语后置句等。
      【特点】改变句子的结构形式,改变词语在句子中的排列位置。例如,把主前谓后句换成谓前主后句,动前宾后句换成宾前动后句,定语前置句换成定语后置句,状语前置句换成状语后置句,前偏后正句换成前正后偏句等。
      【作用】通过语序的变化,行生出常式句所没有的意思,突出、强调某一词句所承载的语意。
      【举例】①变式句:他还是坚持学习,虽然生病了。②变式句:请给我一本字典,精装的。
      【常式句和变式句的变换】
      【释义】常式句与变式句的变换,主要指调整句子内部常规成分(如主语、谓语、宾语、定语、状语、补语)的排列顺序。变换的关键在于改变语序以达到特定的表达效果(如强调、突出、协调节奏、补充说明等),必须保证变换后的句子结构合理、成分完整、语意清晰连贯,且不改变原句的基本意思。
      【题目】请你分析文本,将下列常式句变成变式句。
      树缝里也漏着一两点没精打采的路灯光,是渴睡人的眼。



      【答案】树缝里也漏着一两点路灯光,没精打采的,是渴睡人的眼。

      【例题】阅读文字,完成下列问题。
      以“疯癫痴狂”之号而闻名的中国艺术家可谓比比皆是。张旭被誉为唐代草书之圣,也被称为“张颠”,他常醉后纵笔,号呼狂走,“脱帽露顶王公前,挥毫落纸如云烟”;北宋书法名家米芾,因酷爱奇石,拜石为兄,举止癫狂,人称“米颠”;南宋时有一个宫廷画家梁楷,号称“梁疯子”,他孤傲狂放,不拘礼法,喜欢参禅饮酒……如此种种,不胜枚举。明代书画家徐渭,一生的坎坷命运与精神偏执与凡·高如出一辙,二人的艺术成就也颇为相似。徐渭的大写意花鸟画,笔意纵横涂抹,墨气酣畅淋漓,不拘一格,充满强烈的艺术个性,与激情狂放的凡·高色彩相隔三百年时空,交相辉映。类似艺术的魅力虽然在当时孤独寂寞,知音甚少,但终将历经时间的沉淀,超越时代而被后人真正感知。
      【题目】请将文中画横线的部分改为整句,可以改变语序、少量增删词语,但不得改变原意。



      【答案】唐代草书之圣张旭,常醉后纵笔,号呼狂走,放浪形骸,时称“张颠”;北宋书法名家米芾,因酷爱奇石,拜石为兄,举止癫狂,人称“米颠”;南宋宫廷画家梁楷,好参禅饮酒,孤傲狂放,不拘礼法,号称“梁疯子”……

      考点二 句式的语义和效果赏析
      【建构知识体系】
      赏析句式的效果,可以从结构、句式、表现手法、语体、语法等五个角度进行赏析。而特殊句式的语义分析也是考查的一个重点,需要关注其在不同场景下的语义。总之,在整个学习的过程中,要通过实例掌握知识,提升知识的理解能力。
      【句式效果赏析】
      句式效果赏析题是将两个句意相同、句式不同的句子进行比较赏析,这里的句式泛指一切句子形式。主要从五个角度切入:
      (一)从结构上分析
      考虑修改前后的句子是否符合语境,如主语是否前后一致,能否与上下文连贯和照应。
      【题目】文中画横线的句子可以改写成:“新的故事已在这片曾经钢花四溅的土地上悄然发生。”从语义上看二者基本相同,为什么说原文的表达效果更好?
      1919年建立的首钢,已走过百余年风雨。这片曾经钢花四溅的土地,新的故事已悄然发生。



      【答案】①原句主语“土地”陈述对象依然是“首钢”,衔接自然,文气顺畅。②原句是两个短句,比改句的长单句更有利于突出今昔对比之感。
      (二)从句式上分析
      考虑修改前后的句子是否存在整句、散句,长句、短句,疑问句、陈述句、倒装句、正常句等句式变化。句式不同,表达效果各异。
      【题目】文中画横线的语句可以改为:“像口吃、口头习惯语、小孩子的有意模仿大人等复出单调的言动,无不惹笑。”二者语义基本相同,为什么说原文表达效果更好?
      所以,复出单调的言动,无不惹笑,像口吃,像口头习惯语,像小孩子的有意模仿大人。



      【答案】①原句以短句为主,句式简短,灵活多变。改句是一个长单句,不能更好地突出语义。②原句“像口吃,像口头习惯语,像小孩子的有意模仿大人是排比句,句式整齐,形成强烈语势,强调了复出单调的言动的可笑。
      (三)从表现手法上分析
      考虑修改前后的句子是否存在修辞手法、描写手法的变化。所给语段多是文学性的,通常使用较多表现手法来增强表达效果。
      【题目】文中的句子可改写成:"在这一幅冬日农村的图上,再洒上一层白雨,加上一层背景,就十分悠闲了。”从语义上看二者基本相同,但原文表达效果更好,为什么?
      在这一幅冬日农村的图上,再洒上一层细得同粉也似的白雨,加上一层淡得几不成墨的背景,你说还够不够悠闲?



      【答案】①原句在“白雨”前加了修饰语"细得同粉也似的”,运用了比喻修辞,形象地写出了白雨的细、密的特点;用“淡得几不成墨”来修饰“背景”更形象地写出背景的特点,更有色彩感和画面感。②原句“你说还够不够悠闲?”用问句表达,让读者更有参与感,与陈述语气相比,更有趣味。
      (四)从语体上分析
      考虑修改前后的句子是否存在口语、书面语的语体变化,以及华丽、质朴、委婉、轻快等语言风格的变化。
      【题目】文中结尾的句子可以改写成:“我还看到他们心花怒放。”从语义上看二者基本相同,为什么说原文表达效果更好?
      我还看到了他们内心的花儿,也在蓬勃绽放。



      【答案】①语体风格不同:原句采用儿化词,更口语化,更有文学味。②适用的位置不同:改句不适合用来结束文段,似乎话还没说完;原句中的“也在”放在句子最后,语气舒缓,适合做段落的结尾。③艺术效果不同:改句“心花怒放”是成语,形容内心非常高兴;原句运用比拟修辞,表达更形象,更有感染力。
      (五)从语法上分析
      考虑修改前后的句子是否存在时间、空间的逻辑关系不当,或事理、情理等方面的逻辑问题。
      【题目】文中的句子可改写成“他有一身用不完、压不住、早炼就的劲”,从语义上看二者基本相同,但原文表达效果更好,为什么?我还看到了他们内心的花儿,也在蓬勃绽放。
      他有一身早炼就、憋不住、使不完的劲。



      【答案】①原句语序更符合逻辑,从“早炼就”到“使不完”,符合事物发展规律。
      ②原句形象生动,“憋”“使”口语化,文风活泼。
      【特定句式的语义分析】
      (一).……是……,……是……
      (1)强调事物的不同。【举例】对于忠奸之分,和与此类似的大事上,他可是绝对不许他心中有什么界划不清楚的线条儿。忠便是忠,奸便是奸。(老舍《四世同堂》)
      (2)表示地道。【举例】看这小梨,颜色是颜色,味道是味道。(老舍《牛天赐传》)
      (3)表示周全,体面。【举例】探春听说,登时沉下脸来,道:“……环儿难道没有分例的?一般的衣裳是衣裳,鞋袜是鞋袜,丫头老婆子一屋子,怎么抱怨这些话!给谁听呢!”(曹雪芹《红楼梦》)
      (4)表示二者都难以取舍,或指向同一事物。【举例】人情到底是人情,妈妈,到底是妈妈;谁能已经同妈妈逃出来,而在中途上把她丢下不管呢!(老舍《残雾》)
      (5)表示事物的客观性,强调事物的独立性。【举例】他们认为,歌就是歌,声音就是声音,不能掺和别的什么。(《东方文化周刊》)
      (二)“像……似的”
      (1)表比喻意义。【举例】她的脸像雪似的那么白。
      (2)表相似意义。【举例】他走路昂首挺胸,像归来的将军似的。
      (3)表推断意义。【举例】看守板着脸重复着那句话,好像他只会说那句话似的。
      (4)表示否定意义。【举例】他还睁着眼睛,这么看着我,就像这件事和你没关系似的。
      【题目1】阅读文字,完成下列问题。
      那天晚上,到一家古色古香具有民族特色的饭店用餐,饭吃到一半,服务员来通知,皮影戏开始了。我放下饭碗,下了楼。《龟与鹤》正在上演,水塘边,一只仙鹤优雅地舞着,踱着,鸣着,顾盼着,寻觅着;另有一只乌龟,爬上了水塘的土墩,舒四肢,伸头颈,享受着宁静,享受着美景。
      【题目】文中画横线的部分,如果写成“正优雅地跳舞,踱步,鸣叫,顾盼,寻觅”,表达效果有什么不同?



      【答案】①原句每个动词都带“着”,强调动作正在进行,现场感更强;②原句单双音节词变化使用,不呆板;③原句中单音节的“舞、踱”和双音节的“跳舞、踱步”相比,更能体现出仙鹤动作的轻盈。
      【解析】①从词的构成来看,原句都是动词+“着”,“着”表示动作正在进行着,体现出仙鹤从动作到神韵的一系列进行时的状态,生动形象活泼,这样增强了读者的现场感;②从音节上来看,原来的音节是变化的,不是固定为双音节,所以读起来灵动活泼;③从表现仙鹤的动作上看,单音节的动作更加表现出仙鹤动作的轻盈。
      【题目2】阅读文字,完成下列问题。
      俩老头非常“要好”——这地方的方言,“要好”是爱干净爱整齐的意思。不论什么时候,上唇的胡子平斩乌黑,下巴的胡子刮得溜光。浑身的衣服,袖子是袖子,领子是领子,一个纽扣也不短。俩老头还都爱穿撒鞋,斜十字实纳帮,皮梁、薄底,是托人在北京步云斋买的。这种鞋过去是专门卖给抬轿的轿夫穿的,后来拉包月车的车夫也爱穿,抱脚,精神!
      【题目】下列句子中画横线部分与文中画横线部分的语句,用法和作用相同的一项是( )
      A.稗子的叶很像稻叶,但稻子是稻子,稗子是稗子,要分清楚。
      B.说话办事一定要公私分明,公是公,私是私,不能公器私用。
      C.从今以后,你的是你的,我的是我的,咱们俩井水不犯河水。
      D.瞧那个小姑娘,眼睛是眼睛,鼻子是鼻子,真是个美人胚子。
      【答案】D
      【解析】原文中“袖子是袖子,领子是领子”属于描写性语句,突出强调描写对象“俩老头”穿的衣服干净整齐的特点。A选项错误,A属于说明性语言,用于对举,突出强调“稻子和稗子”是有本质区别的,应该分清楚,与原文画横线部分用法和作用不同;B选项错误,B属于议论性语言,用于对举,突出强调应公私分明的观点,与原文画横线部分用法和作用不同;C选项错误,C属于人物语言描写,用于对举,突出强调与对方划清界限,与原文画横线部分用法和作用不同;D选项正确,D属于描写性语句,突出强调描写对象“小姑娘”长得漂亮的特点,与原文画横线部分用法和作用相同。

      考点三 句式的运用和仿写
      【建构知识体系】
      运用指定句式概括是句式运用的重要考点,需要掌握压缩语段(详见第7讲)和句式的相关知识。而仿用句式虽然考查难度不高,但是涉及范围广,需要关注内容、结构、情感、修辞等多方面内容,因此,需要细心谨慎作答。
      【运用指定句式概括内容】
      运用指定句式概括内容题综合考查了压缩语段和句式的知识。这类题的解答除了要具备基本的概括能力以外,还需要灵活运用所掌握的各种句式和方法。
      (一)说明类语段(层次切分法):给语段划分层次——提炼各层次要点——整理概括。
      (二)记叙类语段(理清思路法):理清先后顺序,关注事情起因、经过和结果。
      (三)议论性语段(关键语句突破法):中心句就是语段的主要内容;如果没有中心句,则须找出起概括作用的关键句。
      【仿用句式的基本原则】
      仿用句式,指根据给定例句的内容、结构、情感、修辞等特点,另造一个或一组与例句相似的新句子。其关键是在语言形式、语意情感上“仿”,在具体内容上则应按规定的要求“变”。仿用句式常常与比喻、比拟、排比、对偶等修辞手法结合起来考查,而仿用句式主要有五方面基本原则:
      (一)句式一致:既包括整体句式的一致,也包括局部短语结构的一致。
      (二)修辞一致:要求修辞一致,有时不是单指哪一种修辞手法,更多的是多种修辞手法的综合运用。
      (三)内容一致:仿写的句子在内容上要与上下文衔接自然,连贯统一,形成一个相对完整的有机叙内容一致述层次或论述结构,它往往要求仿句与所给语境思想一致,内容贯通。
      (四)联想相称:解答仿写题,需要展开丰富的联想,包括相同或相似联想、相对或相反联想以及相关联想等几种联想方式。
      (五)情调一致:要把握例句的感情基调,或昂扬或低沉,或乐观或消极,或明快或黯淡,等等,做到情调一致。
      【例题1】阅读文字,完成下列问题。
      对超重人群和糖尿病人群来说,水果是不是必须“拉黑”呢?实际上,这些人群往往需要控制摄入食物的总热量。对含糖量较高的鲜枣等水果,尽量少吃或不吃,尤其要注意那些不太甜但含糖量较高的水果,如百香果。最好选择糖少的水果,如草莓等。但必须要说明的是,即使是含糖量较少的水果,也要有所限制,建议平均一天不超过200克。
      【题目】简述文段的主要内容。要求使用包含因果关系的句子,表达简洁流畅,不超过65个字。



      【答案】对超重人群和糖尿病人群来说,因为要控制摄入食物的总热量,所以要尽量少吃或不吃含糖量高的水果,含糖量少的水果也要限制食用。
      【解析】首先审清题干,明确本段为说明性语段,运用“层次切分法”梳理本段内容,明确叙述对象是“超重人群和糖尿病人群”。主要内容涉及三个方面:第一,要控制摄入食物的总热量;第二,要尽量少吃或不吃含糖量高的水果;第三,对含糖量少的水果也应有所限制。最后理清因果关系要素,按要求运用句式概括答案。
      【例题2】阅读文字,完成下列问题。
      第二位教师是另一种讲法,他说:“‘釜’就是锅,‘舟’就是船。‘破’和‘沉’都是动词。‘破釜’是‘使釜破’的意思,也就是把锅砸碎;‘沉舟’是‘使舟沉’的意思,也就是把船凿沉。这样用法的动词叫作‘使动词’。同是做饭的工具,古代叫‘釜’,现代叫‘锅’;同是水上运输工具,古代叫‘舟’,现代叫‘船’;这是古今词汇的演变。像古代叫‘冠’,现代叫‘帽子’,古代叫‘履’,现代叫‘鞋’,都是这种情形。曹植《七步诗》里有‘豆在釜中泣’的句子, ,这里的‘釜’和‘舟’跟‘破釜沉舟’里的‘釜’和‘舟’意思相同。”
      【题目】请在横线处仿照上句补写恰当的句子,要求内容正确贴切,语意完整连贯。



      【答案】柳宗元《江雪》里有‘孤舟蓑笠翁’的句子
      【解析】首先审清题干,明确“曹植《七步诗》里有‘豆在釜中泣’的句子”就是仿写的例句。之后分析语境,分析出该处写含有“舟”的诗词或成语,按照“釜”的例子的写法,应采用“….…里有……的句子”的句式表达,要做到语意连贯,风格一致,最后仿写检查答案。
      (2024·九省联考卷,节选)阅读下面的文字,完成下面小题。
      比如生活在世界最寒冷大陆上的企鹅,为了适应寒冷的环境,它们的身体天然就有神奇的保温功能。它们的静脉缠绕在动脉上,使动脉内的血液保持略微温暖。当它们潜入寒冷的海水中捕猎时,心率会降低15%,这有助于身体保存更多的能量,而这些能量又可以用来使身体产生更多的热量。甚至它们身上的羽毛也是密密麻麻地重叠在一起,保护它们免受刺骨的寒风和冰冷海水的侵袭。
      【题目】(T22) 简述第三自然段的主要内容。要求使用包含因果关系的句子,表达准确流畅,不超过45个字。



      【答案】①企鹅的身体天然能保温,②是因为具有静脉缠绕在动脉上、③潜入水中时心率会降低、④羽毛重叠等特征。
      (2023·新课标Ⅰ卷,节选)阅读下面的文字,完成下面小题。
      (1)不过我们也不能过于依赖互联网,像互联网可以解决所有问题似的。
      (2)使他全身像洗冷水澡似的一哆嗦,一痛快。
      【题目】(T22) 语言文字运用I和II中画波浪线部分,都有“像……似的”,说说二者表意上的不同。



      【答案】①“像互联网可以解决所有问题似的”的意思是互联网并不能解决所有的问题,“像……似的”表示看似是,但其实不是,总体上表示否定。②“像洗冷水澡似的”是打比方,表示“凉风飕进他的袖口”的感觉就如同“洗冷水澡”一样,“像……似的”表示“与……相似”。
      (2022·新高考Ⅰ卷,节选)阅读下面的文字,完成下面小题。
      在没有国外技术援助、自身又缺乏技术力量的情况下,整个团队按照先在陆上发射台发射、再把导弹装进发射筒以模拟水下发射环境、最后进行潜艇发射的规划开始了“巨浪一号”的研制攻关。
      【题目】(T19) 请将文中画横线的部分改成几个较短的语句。可以改变语序、少量增删词语,但不得改变原意。



      【答案】整个团队开始了“巨浪一号”的研制攻关规划,先在陆地上的发射台发射,再把导弹装进发射筒,模拟水下发射的环境,最后一步进行潜艇发射。

      相关试卷 更多

      资料下载及使用帮助
      版权申诉
      • 1.电子资料成功下载后不支持退换,如发现资料有内容错误问题请联系客服,如若属实,我们会补偿您的损失
      • 2.压缩包下载后请先用软件解压,再使用对应软件打开;软件版本较低时请及时更新
      • 3.资料下载成功后可在60天以内免费重复下载
      版权申诉
      若您为此资料的原创作者,认为该资料内容侵犯了您的知识产权,请扫码添加我们的相关工作人员,我们尽可能的保护您的合法权益。
      入驻教习网,可获得资源免费推广曝光,还可获得多重现金奖励,申请 精品资源制作, 工作室入驻。
      版权申诉二维码
      欢迎来到教习网
      • 900万优选资源,让备课更轻松
      • 600万优选试题,支持自由组卷
      • 高质量可编辑,日均更新2000+
      • 百万教师选择,专业更值得信赖
      微信扫码注册
      手机号注册
      手机号码

      手机号格式错误

      手机验证码 获取验证码 获取验证码

      手机验证码已经成功发送,5分钟内有效

      设置密码

      6-20个字符,数字、字母或符号

      注册即视为同意教习网「注册协议」「隐私条款」
      QQ注册
      手机号注册
      微信注册

      注册成功

      返回
      顶部
      学业水平 高考一轮 高考二轮 高考真题 精选专题 初中月考 教师福利
      添加客服微信 获取1对1服务
      微信扫描添加客服
      Baidu
      map