所属成套资源:2025-2026学年高三秋季入学摸底考试生物试题(含答案)
河北省衡水市高中联考2026届高三上学期质检(一)生物试卷(含答案)
展开
这是一份河北省衡水市高中联考2026届高三上学期质检(一)生物试卷(含答案),文件包含河北省衡水市高中联考2026届高三上学期质检一生物答案docx、河北省衡水市高中联考2026届高三上学期质检一生物docx等2份试卷配套教学资源,其中试卷共32页, 欢迎下载使用。
1. 下列细胞结构或成分中,不直接参与细胞内物质运输的是( )
A. 细胞骨架 B. 囊泡
C. 溶酶体 D. 细胞质基质
2. 研究草原上某昆虫种群(破坏生态环境)的变化规律以及影响种群数量变化的因素,对于有害动物的防
治、野生生物资源的保护和利用具有重要意义。下列说法错误的是( )
A. 采用样方法调查该昆虫卵的密度,能够准确反映出该种群数量的变化趋势
B. 种群数量增长曲线为“J”形的前提条件是食物和空间充裕、气候适宜、没有天敌和其他竞争物种等
C. 气候是影响昆虫的种群数量变化的非生物因素,也属于非密度制约因素
D. 可用人工合成的性引诱剂来降低该昆虫的种群密度,这种方法属于生物防治
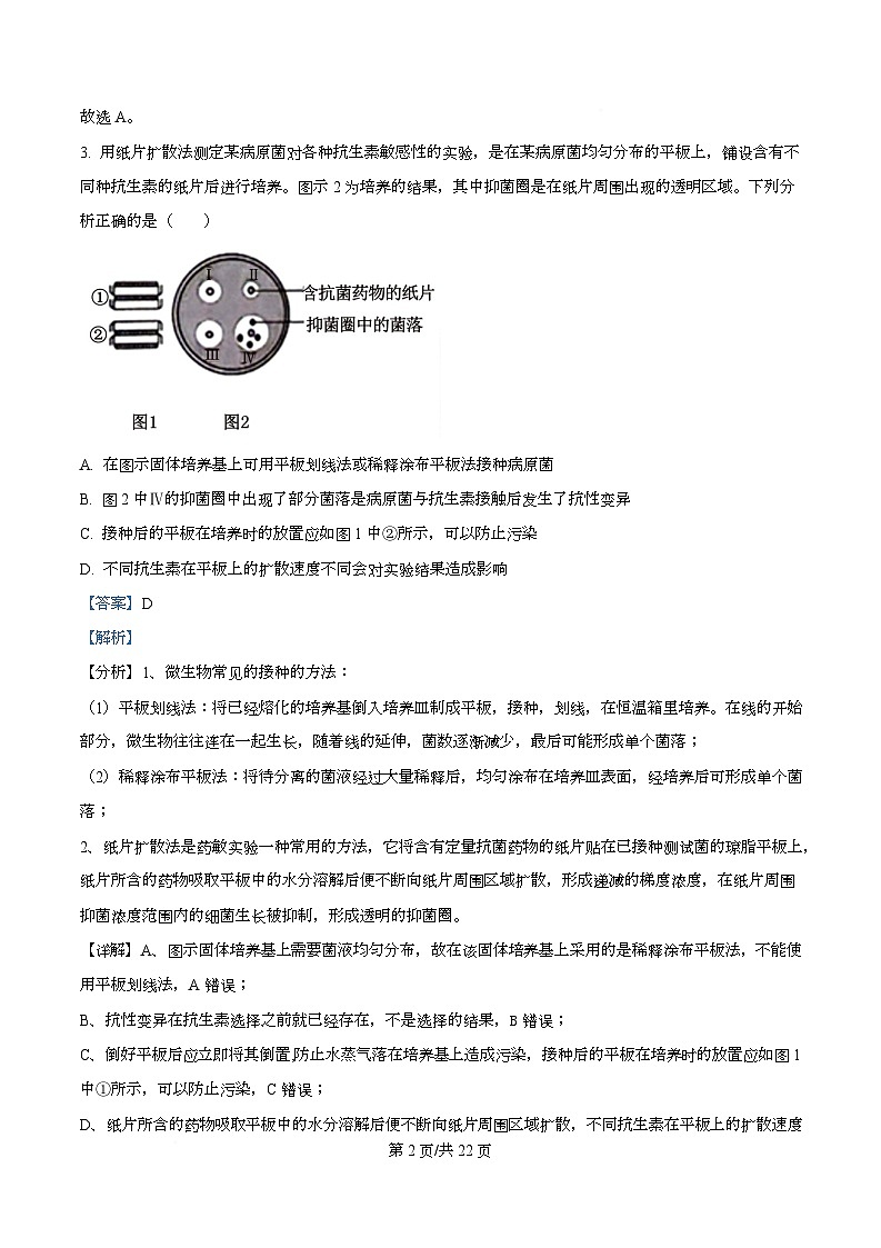
3. 用纸片扩散法测定某病原菌对各种抗生素敏感性 实验,是在某病原菌均匀分布的平板上,铺设含有不
同种抗生素的纸片后进行培养。图示 2 为培养的结果,其中抑菌圈是在纸片周围出现的透明区域。下列分
析正确的是( )
A. 在图示固体培养基上可用平板划线法或稀释涂布平板法接种病原菌
B. 图 2 中Ⅳ的抑菌圈中出现了部分菌落是病原菌与抗生素接触后发生了抗性变异
C. 接种后的平板在培养时的放置应如图 1 中②所示,可以防止污染
D. 不同抗生素在平板上的扩散速度不同会对实验结果造成影响
4. 研究表明,与较暖季节怀上的宝宝相比,较冷季节怀上的宝宝成年后体内褐色脂肪组织(BAT)更活跃,
有机物消耗更快。科研人员发现受孕前的低温环境会使亲本配子中与 BAT 发育相关的基因发生了甲基化导
致上述现象的出现。下列叙述错误的是( )
A. 受孕前的低温环境会使宝宝成年后不易肥胖
B. DNA 甲基化是一种不改变碱基序列的表观遗传
第 1页/共 10页
C. 发生甲基化后的基因具有抑制 BAT 发育的作用
D. 配子中的 DNA 甲基化能传递给子代从而增加 BAT 的活性
5. 研究发现,每天饲喂小鼠糖精水,随后注射免疫抑制剂,两种刺激结合多次后,再单独饲喂糖精水也能
引起免疫抑制效应,该现象称为条件性免疫抑制(CIS)。下列叙述错误的是( )
A. 该实验应设置饲喂等量糖精水、随后注射等量生理盐水的对照组
B. 建立 CIS 后,糖精水和免疫抑制剂分别为条件刺激和非条件刺激
C. 仅饲喂糖精水可能会引起 CIS 小鼠体内免疫活性物质分泌减少
D. 长时间饲喂糖精水而不注射免疫抑制剂,会导致两个刺激之间失去联系
6. 沙门菌属于肠杆菌科,它的两种鞭毛抗原分别由 H1、H2 基因编码。H2 基因的上游有一段序列被称为倒
位基因,该基因内有 H2 的启动子,两端各有一段反向重复序列(IRL,IRR),如图所示。以下分析不合理
的是( )
A. 当 H2 基因表达时,阻遏物基因也表达
B. 倒位基因发生倒位后,H2 基因不能表达
C. H1 和 H2 基因的遗传不遵循基因的分离和自由组合定律
D. 沙门菌的两种鞭毛抗原基因可以同时表达
7. 拟南芥属于长日照植物,开花过程还受温度、激素等影响。低温处理前,其 FLC 基因高度表达,阻止植
物体从营养生长向生殖发育过渡;低温处理后,与 FLC 基因结合的组蛋白发生甲基化修饰,抑制该基因表
达,温度恢复后,这种抑制稳定维持。下列叙述错误的是( )
A. 赤霉素或长日照处理拟南芥,都可通过信息传递影响特定基因表达而促进开花
B. 拟南芥经低温诱导后,FLC 基因的碱基序列并未改变,但植物保持“寒冷记忆”
第 2页/共 10页
C. FLC 基因编码的蛋白质是一个开花促进因子,其高水平表达能促进开花
D. 低温春化技术可应用于蚕豆等作物反季节栽培,使其提前上市
8. 褪黑素(MT,抗氧化剂)和脱落酸(ABA)均为重要的生长调节物质,二者单独处理或共同处理干旱胁
迫的猕猴桃可使其叶片过氧化氢含量分别降低 9%、13.5%、6.5%。下列说法错误的是( )
A. 本实验应设置三组实验,自变量是生长调节物质的类型
B. ABA 在根冠、萎蔫的叶片中均可合成,作用之一是维持种子休眠
C. 干旱胁迫条件下 MT 和 ABA 共同使用比两者单独使用降低过氧化氢的能力弱
D. 本实验探究了干旱胁迫条件下 MT 和 ABA 对猕猴桃叶片抗氧化能力 影响
9. 如图,细菌中一个正在转录的 RNA 在 3’端可自发形成一种茎环结构,导致 RNA 聚合酶出现停顿并进一
步终止转录。茎环结构的后面是一串连续的碱基 U,容易与模板链分离,有利于转录产物的释放。下列说
法正确的是( )
A. 图中的 RNA 聚合酶的移动方向是从右到左
B. 转录终止的原因是遇到了茎环结构后面的终止密码子
C. 图中转录结束后,mRNA 将通过核孔进入细胞质指导蛋白质 合成
D. 转录产物易与模板分离的原因可能是连续的碱基 U 与 DNA 模板链之间形成的氢键较少
10. 短串联重复序列(STR)是染色体 DNA 中由 2~6 个碱基串联重复的结构。STR 序列中 A—T 碱基对所
占比例均大于 C—G 碱基对所占比例。将某 21 三体综合征患儿及其父母的 21 号染色体上某一位点的基因的
STR 进行扩增,结果如图所示。下列有关叙述正确的是( )
A. 该患儿与其父亲或母亲体内该位点的基因的 STR 重复次数完全相同
B. 该患儿可能是母亲减数分裂Ⅱ时 21 号染色体未分离导致的
第 3页/共 10页
C. 与等长 DNA 相比,含 STR 的 DNA 稳定性更低,其转录发生于细胞核
D. 21-三体综合征患者细胞中染色体结构异常可用光学显微镜观察到
11. 某地区的小溪和池塘中生活着一种丽鱼,该丽鱼种群包含两种类型的个体:一种具有磨盘状齿形,专食
蜗牛和贝壳类软体动物;另一种具有乳突状齿形,专食昆虫和其他软体动物,两种齿形的丽鱼均能稳定遗
传并能相互交配产生可育后代。针对上述现象,下列叙述错误的是( )
A. 丽鱼种群产生的性状分化可能与突变和基因重组有关
B. 两种齿形的丽鱼基因库差异明显,形成了两个不同的物种
C. 小溪和池塘中的丽鱼存在地理隔离但不存在生殖隔离
D. 乳突状齿形的丽鱼可能向牙齿锋利的方向进化,是食物类型对其选择的结果
12. 下图是原核生物基因转录调控模型。相关调节蛋白通过与 DNA 上的特定位点结合控制转录是调控的关
键,如激活蛋白 CAP 与激活物位点结合,可增强转录;阻遏蛋白与操纵基因结合,抑制转录。效应物是能
与阻遏蛋白结合的小分子,通过改变阻遏蛋白的构象调节其活性,例如,色氨酸可激活阻遏蛋白,抑制色
氨酸合成基因的转录。下列相关叙述错误的是( )
A. 多顺反子 mRNA 由操纵基因转录而来
B. 阻遏蛋白结合到操纵基因上可抑制 RNA 聚合酶与启动子结合
C. 色氨酸过量时,可抑制自身合成基因的转录,属于负反馈调节
D. 激活蛋白和阻遏蛋白共同作用,形成了对基因转录的精细控制
13. 下列生物技术需用到胚胎移植的是( )
①体细胞核移植
②胚胎分割
③培育转基因动物
④动物细胞培养
⑤动物细胞融合
A. ①②③ B. ②③④ C. ①③④ D. ②③⑤
二、多选题
14. 绒茧蜂将卵产在粉蝶幼虫体内,产卵时会将自身携带的 P 病毒同时注入。P 病毒抑制粉蝶幼虫的免疫反
第 4页/共 10页
应,保证绒茧蜂幼虫的正常发育。绒茧蜂幼虫从粉蝶幼虫体内钻出并化蛹前,粉蝶幼虫持续摄食植物并促
进被摄食的植物释放挥发性物质,挥发性物质会吸引姬蜂在绒茧蜂的蛹中产卵。下列有关说法错误的是
A. 植物释放的挥发性物质对粉蝶种群有利而对绒茧蜂不利( )
B. 题干材料涉及 种间关系主要有捕食和种间竞争
C. 上述事例说明只有通过化学信息才能调节生物的种间关系,维持生态系统的稳定
D. 上述各种生物的相互作用是长期协同进化的结果
15. 为了探究长寿草提取物(AC)是否对 2 型糖尿病具有疗效,科研人员从 50 只雄性健康大鼠中随机选取
10 只作为对照组;其余 40 只大鼠采用饲喂高脂饲料等方法诱发为 2 型糖尿病模型鼠后,随机平分为 4 组进
行了不同处理,四周后统计实验结果如表。下列叙述正确的是( )
肝细胞胰岛素 空腹血糖 空腹胰岛素
组别 处理(每天) 受体表达相对
(mml/L) (IU/L)
值
普通饲料+口灌胃
健康大鼠对照组 4.50 25.20 0.448
蒸馏水
高脂饲料+口灌胃
糖尿病模型对照组 17.36 38.28 0.375
蒸馏水
高脂饲料+口灌胃
低剂量 AC 组 16.55 37.04 0.376
5mg/kgAC
高脂饲料+口灌胃
中剂量 AC 组 16.12 35.45 0.378
10mg /kgAC
A. 2 型糖尿病血糖含量升高是胰岛素分泌不足造成的
B. 实验表明随 AC 剂量的增大,降血糖效果增强
C. AC 通过提高机体对胰岛素的敏感性来降低血糖
D. 胰岛素和 AC 均具有降血糖的能力,两者降糖的原理相同
16. 下图为下丘脑参与人体平衡的部分调节过程,据图分析下列叙述正确的是( )
第 5页/共 10页
高剂量 AC 组
高脂饲料+口灌胃
30mg/kgAC
7.00 29 50 0.402
A. 由图可知,下丘脑可产生神经递质、激素等信号分子,通过细胞间的信息交流调节机体稳态
B. 寒冷刺激时,下丘脑通过垂体作用于腺体 A(如肾上腺髓质)分泌相应的激素,维持体温相对稳定
C. 当吃的食物过咸时,垂体分泌的抗利尿激素含量增加,促进肾小管和集合管对水的重吸收
D. 血糖平衡调节除图中途径,神经系统还通过控制甲状腺和肾上腺的分泌活动来调节血糖含量
17. 辅助性 T 细胞(Th)包括 Th1、Th2、Th9 等多种类型,不同类型的 Th 分泌的细胞因子(IL、INF 等)
也有区别。下图为前体细胞 Th0 分化为活性 Th 并参与特异性免疫反应过程(CTL、TFH 是相应的记忆细胞),
相关叙述正确的是( )
A. Th 的活化需要细胞因子的作用,Th 活化后又产生细胞因子参与免疫反应
B. 细胞因子 IL-4 既促进体液免疫中抗体的产生,又促进细胞免疫中靶细胞的裂解
C. 参与体液免疫和细胞免疫的 Th 类型不同,其增殖分化形成的记忆细胞也不同
D. 相同抗原再次入侵时,CTL 能快速增殖分化为大量的 Th1 参与二次免疫
18. 视神经萎缩分为遗传性和非遗传性两类,症状上表现一致,都表现为视神经纤维的变性和消失,视力减
退并丧失。遗传性视神经萎缩是某个基因突变引起。现提取了某患者家系(下图)的相关基因进行 PCR,经酶
切后电泳结果如图,下列说法错误的是( )
第 6页/共 10页
A. 由图可知遗传性视神经萎缩是伴 X 隐性遗传
B. Ⅱ3 是纯合子的概率是 0
C. Ⅱ5 与一位父亲是视神经萎缩患者但本人正常的女子结婚,生下患者的概率是 1/4
D. 要鉴定视神经萎缩类型还可以采用基因检测、染色体筛查等方法
三、非选择题
19. 在池塘和湖泊中,存在着种类多样的沉水植物。与陆生植物不同,沉水植物对 CO2 的利用效率具有局
限性,这是因为 CO2 在水体中的扩散速率仅仅是空气中的万分之一。为了适应水体的无机碳环境,沉水植
物在结构和代谢机制上与陆生植物有很大差异。
(1)沉水植物的叶片常会进化成非常薄的丝状。从获取 CO2 的角度,试分析其原因是____________。
(2)底泥中富含大量 CO2。有些沉水植物根系发达,且在根部和叶片有大量连续的空洞。从获取 CO2 的角
度分析,其意义是:________________________。
(3)为进一步提高 CO2 的利用效率,许多沉水植物进化出了特殊的光合代谢机制。下图为某种沉水植物的
光合代谢模型。
①据图可知,该沉水植物表皮细胞可吸收 HCO3-,并在______的作用下将其首先固定为____________。
②产生的苹果酸可进入叶肉细胞直接被利用,也可在夜间存储在液泡中,白天分解。结合光合作用过程分
第 7页/共 10页
析,夜间不能利用苹果酸合成有机物的原因是____________。夜间存储苹果酸对于沉水植物的意义是
________________________。
③据图推测,白天液泡内细胞液的 pH 较夜间相比,______(填“偏大”“基本相同”或“偏小”)。
20. 乳腺癌发病率呈逐年上升的趋势,在不同亚型中,HER2 阳性乳腺癌属于一种特殊亚型,其表现出高度
侵袭性和复发率高的特点。研究人员认为吡咯替尼具有抑制 HER2 阳性乳腺癌细胞增殖的作用。
CA153 含量/(U·ml-1)
组别
治疗前 治疗后
55.63±10. 21.15±3. 对照组
35 74
54.81±10.
实验组 9.34±2.75
42
(1)科研人员探讨吡咯替尼辅助紫杉醇、卡铂 AUC6 化疗对晚期 HER2 阳性乳腺癌患者的疗效。实验结果
如下:
①对照组:静脉注射紫杉醇和卡铂 AUC6,连续治疗 21d(21d 为 1 个周期)。
实验组:在对照组的基础上增加_____,1 次/d,其他疗法同对照组。
②从免疫学角度,实验中检测的 CA153 是乳腺癌细胞表面的_____,癌细胞清除的过程主要依赖细胞毒性 T
细胞,这属于免疫系统的_____功能。
③制备单克隆抗体时要先给小鼠注射 CA153,制备相应单抗的过程中需要进行两次筛选,目的分别是_____
。
④实验结果证实了研究人员的猜测,依据是_____。
(2)进一步研究发现,吡咯替尼可通过抑制酪氨酸酶的活性来抑制 HER2 阳性乳腺癌细胞的增殖。为验证
此结论,以若干 HER2 阳性乳腺癌小鼠为实验材料,请写出简要的实验思路并预期实验结果。(酪氨酸酶抑
制剂可抑制该酶活性)_____
21. 2012 年以前,西湾红沙环海堤由于护坡年久失修,加上海浪侵蚀严重,导致环境恶化、生物多样性减
少。后来,当地政府利用“红树林+海堤+滨海植被”理念建成生态海堤(如下图),实现海堤建设的防灾减
灾、生态防护和文化休闲三大功能,成为全球八大海岸带生态减灾协同增效国际案例之一。
第 8页/共 10页
回答下列问题:
(1)建设生态海堤时,要结合阳光、温度对海堤的景观外貌和结构规律性变化的影响来选用和布设植物,
这是从群落的____________角度来考虑的。为切实保护白鹭,需研究它的食物、_________(答出 3 点)等
内容,以准确评估其生态位。
(2)生态海堤构建了“红树林-堤脚鱼礁-亲水步道-生态护坡-季雨林”五层生物结构,联通了海陆生物通道,
使滩涂、海堤、陆地连接起来成为一个整体,这有利于提高生态系统的稳定性,其原因是
_______________________。生态海堤也因此实现了自我维持,这主要体现了生态工程的____________原理。
(3)生态海堤建成后,每公顷新增生物量碳汇 18.23 吨。从碳循环的角度看,生态海堤固碳的主要途径
是____________。海鸟捕食鱼类后,排出粪便,该部分粪便中的能量______________(填“属于”或“不
属于”)鱼类同化量的一部分。
(4)堤脚鱼礁一般采用混凝土构件或抛石的办法建成。现为充分利用人工鱼礁以促进其他海洋微生物附着
及生长,提高生物多样性,请提出一条改造堤脚鱼礁的措施:________________。
22. 为了获得抗蚜虫转基因棉花植株,研究人员分别从雪花莲和尾穗苋两种植物中提取了凝集素基因 GNA
和 ACA,经 PCR 扩增(如图甲所示),连接成 GNA-ACA 融合基因,再与质粒(pBI121)构建成重组载体
(如图乙所示),最后经一系列操作将融合基因导入棉花细胞。回答下列问题:
注:KpnⅠ、BsaBⅠ、XhⅠ表示限制酶
第 9页/共 10页
(1)甲图中 B 过程调节至 50℃,目的是________,该过程需要两种引物,加入两种引物的原因是________
。PCR 的产物一般通过琼脂糖凝胶电泳来鉴定,在凝胶中 DNA 分子的迁移速率与________等有关(答出两
点)。
(2)分析图乙可知,先使用限制酶________和________酶处理获得 GNA-ACA 融合基因;再将 GNA-ACA
融合基因导入质粒时最好选用限制酶________,其目的是________。
(3)利用含重组载体的农杆菌感染棉花细胞的方法称为________,该方法利用了 T-DNA 的作用是________
。
(4)图中卡那霉素抗性基因的作用是________。导入目的基因的棉花细胞经________可获得抗蚜虫转基因
棉花植株,该过程需要添加生长素和细胞分裂素,这两种激素是启动________的关键激素。
23. 蓝灰色羽毛是野生型岩鸽的典型特征,羽色由两对基因(B/b,A/a)控制,其中 B 控制蓝灰色,b 控制
红棕色,杂合时表现为浅灰色。A/a 基因不控制具体的羽色性状,仅与羽毛色素合成有关,当某一个基因纯
合时,表现为白羽。科研小组选取纯合蓝灰羽雄鸽与纯合白羽雌鸽杂交,F1 全为浅灰羽,F1 雌雄相互交配
所得 F2 中浅灰羽:蓝灰羽:红棕羽:白羽=6∶3∶3∶4,其中白羽全为雌鸽(注:ZW 视为纯合子)。不考
虑 Z、W 染色体同源区段的遗传,回答下列问题:
(1)亲本纯合蓝灰羽雄鸽与纯合白羽雌鸽的基因型分别为_______________。
(2)F2 中 a 的基因频率为________,F2 中的白羽个体中,与亲本基因型相同的个体占白羽个体的比例为
________,F2 中的蓝灰羽雄鸽与红棕羽雌鸽随机交配,后代中白羽个体的性别为_________。
(3)家蚕的性染色体与野生型岩鸽的相同,雌性家蚕的性染色体组成为 ZW。研究人员使用 X 射线获得了
甲、乙两只雌性突变体,均发生了 Z 染色体的片段缺失,利用 Z 染色体上不同区域对应引物进行 PCR,结
果如图。据图分析,与乙相比,甲缺失的 Z 染色体片段_________(填“更长”“更短”或“等长”),判
断的依据是__________________。
第 10页/共 10页
相关试卷
这是一份河北省衡水市高中联考2026届高三上学期质检(一)生物 Word版含解析含答案解析,文件包含河北省衡水市高中联考2026届高三上学期质检一生物答案docx、河北省衡水市高中联考2026届高三上学期质检一生物docx等2份试卷配套教学资源,其中试卷共32页, 欢迎下载使用。
这是一份河北省衡水市高中联考2026届高三上学期质检(一)生物 含解析,共33页。试卷主要包含了单选题,多选题,非选择题等内容,欢迎下载使用。
这是一份河北省衡水市高中联考2026届高三上学期质检(一)生物试卷(Word版附解析),文件包含河北省衡水市高中联考2026届高三上学期质检一生物答案docx、河北省衡水市高中联考2026届高三上学期质检一生物docx等2份试卷配套教学资源,其中试卷共32页, 欢迎下载使用。
相关试卷 更多
- 1.电子资料成功下载后不支持退换,如发现资料有内容错误问题请联系客服,如若属实,我们会补偿您的损失
- 2.压缩包下载后请先用软件解压,再使用对应软件打开;软件版本较低时请及时更新
- 3.资料下载成功后可在60天以内免费重复下载
免费领取教师福利

