搜索
      上传资料 赚现金

      浙江省北斗星盟2025届高三下三模化学试题(含答案解析)

      • 916.77 KB
      • 2025-09-10 10:03:50
      • 46
      • 0
      加入资料篮
      立即下载
      浙江省北斗星盟2025届高三下三模化学试题(含答案解析)第1页
      1/20
      浙江省北斗星盟2025届高三下三模化学试题(含答案解析)第2页
      2/20
      浙江省北斗星盟2025届高三下三模化学试题(含答案解析)第3页
      3/20
      还剩17页未读, 继续阅读

      浙江省北斗星盟2025届高三下三模化学试题(含答案解析)

      展开

      这是一份浙江省北斗星盟2025届高三下三模化学试题(含答案解析),共20页。试卷主要包含了单选题,解答题等内容,欢迎下载使用。

      一、单选题
      1. 下列反应的的是
      2. 下列关于的说法正确的是
      3. 下列化学用语表示正确的是
      4. 物质的性质决定物质的用途,下列说法不正确的是
      5. 依据元素周期律下列说法不正确的是
      6. 设为阿伏伽德罗常数的值,下列说法正确的是
      7. 已知甲硅烷能与高锰酸钾溶液发生反应:。下列说法正确的是
      8. 下列方程式正确的是
      9. 关于化学实验和化工生产的安全,下列说法正确的是
      10. 某兴趣小组提取玫瑰精油的实验流程如图所示,下列说法不正确的是
      已知:玫瑰油中成分有的难溶于水,有的可溶于水;溶于水的成分在无机盐溶液中溶解度小。
      11. 下列说法正确的是
      12. 以1,2-环氧丙烷和为主要原料生产某种高分子材料的转化原理如下图所示。下列说法不正确的是
      13. 用惰性电极电解碳酸钠溶液时,阳极无气体产生,但在阳极区检测到新增一种摩尔质量为的含碳元素的带2个单位负电荷的阴离子(碳元素的化合价为+4)。下列叙述正确的是
      14. 某化合物的晶胞如图所示,下列说法不正确的是
      15. 下列说法正确的是
      16. 某与的混合物中铁元素的质量分数可按如下方案测定,下列说法正确的是
      二、解答题
      17. 硫元素是生产生活中重要的元素之一,回答下列问题:
      (1)被广泛用作高压电器设备的绝缘介质,其分子空间构型为正八面体(见下图),则该分子中的键角为_______。
      (2)下列说法正确的_______。
      (3)室温下为橙黄色的固体,可用氨气与反应制得。受热分解生成物质的量之比为1:4的两种单质。分解的化学方程式为___。
      (4)生物体的代谢过程中会产生自由基,其电子式为_______,S元素的化合价为_______。
      (5)用黄铜矿(主要含)制备和绿矾晶体()的流程如下:
      ①在富氧环境中焙烧时发生的主要反应的化学方程式为_______。
      ②溶液B中存在的微粒有_______。
      ③流程中设计既加的又加的的可能的原因是_______。
      ④从溶液B中获得大颗粒的绿矾晶体的操作是_______。
      18. 化工生产中排放的可通过热化学、电化学相关技术进行再利用,使其成为廉价易得的碳资源。
      已知:I.
      Ⅱ.
      Ⅲ.
      回答下列问题:
      (1)若将甲醇设计成如下燃料电池,a、b均为惰性电极,已知a极电势比b极高,则b极的电极反应为_______。
      (2)的逆反应的活化能为,则正反应活化能为_______。
      (3)将和按物质的量之比1:3充入恒温恒容密闭容器中,只发生反应I,已知该温度下反应的化学平衡常数。下列事实说明反应正向进行的是_______。
      (4)利用作为碳源可以合成丙酸和丙二酸。丙酸的和丙二酸的的大小关系为,理由是_______。
      (5)一定温度下,在甲、乙两个体积相同的反应容器中分别充入和,发生反应I和Ⅲ,其中一个容器使用水分子膜分离技术,以提高的平衡转化率。实验测得平衡转化率与平衡时压强关系如图所示。(已知:M点甲醇选择性为)
      ①M点和N点的平衡转化率相等的理由是_______。
      ②该温度下,M点对应的反应Ⅲ平衡常数_______。(为用各物质分压表示的平衡常数,分压=总压物质的量分数)
      19. 是一种微溶于水的浅黄色粉末,其制备的方法之一是用NaClO在强碱性条件下氧化(加热到并保持1h)。某兴趣小组设计如下实验制备铋酸钠(),并测定其纯度。制备实验可能用到的装置图见下。
      回答下列问题:
      (1)已知a为浓盐酸,则b的化学式可能为_______(填两种)。
      (2)NaClO在碱性条件下氧化生成的离子方程式为_______。
      (3)从上面的装置图中,选择合适的装置连接成制备铋酸钠的装置图_______。
      _____________________
      (4)下列说法正确的是_______。
      A.装置E也常用来除去中的HCl
      B.装置C中的NaOH溶液过量时也可能有氯气余下,故实验时也要使用装置F
      C.有强氧化性,其一定能氧化
      D.与本实验有关的图标为、、、
      E.为了控制反应温度,最好用油浴对装置C加热
      (5)纯度的测定
      ①称取制得的铋酸钠样品3.720g,加入足量稀硫酸和足量溶液使其完全反应(溶液呈紫红色,转化为),稀释至100mL,取出20.00mL溶液,然后用溶液进行滴定,消耗溶液。则该样品中纯度为_______%。(结果保留两位小数)
      ②结合上述实验,润洗滴定管的具体操作为_______。
      20. 化合物J是合成某种黄酮类抗菌药物的中间体,其合成路线如下。
      已知:①;
      ②R3-CHO+。
      回答下列问题:
      (1)C中所含无氧官能团的名称是_______。
      (2)下列说法正确的是_______。
      (3)G中除苯环外,无其他环状结构,则G的结构简式为_______。
      (4)的化学方程式为_______。
      (5)写出4种满足下列条件的D的同分异构体_______。
      ①红外光谱显示分子中除苯环外,无其他环状结构和碳碳双键,有--原子团
      ②显示苯环上有2种氢原子
      ③定量测定表明1ml该物质能与2mlNaOH反应
      (6)根据以上信息,以和为原料合成,写出合成路线_______。(用流程图表示,无机试剂任选)。
      浙江省北斗星盟2025届高三三模化学试题
      整体难度:适中
      考试范围:化学反应原理、物质结构与性质、有机化学基础、常见无机物及其应用、认识化学科学、化学实验基础
      试卷题型
      试卷难度
      细目表分析
      知识点分析
      试题答案解析
      第1题:
      第2题:
      第3题:
      第4题:
      第5题:
      第6题:
      第7题:
      第8题:
      第9题:
      第10题:
      第11题:
      第12题:
      第13题:
      第14题:
      第15题:
      第16题:
      第17题:
      第18题:
      第19题:
      第20题:
      A.铁粉与硫粉反应
      B.氯化铵的水解反应
      C.软脂酸在人体内的反应
      D.双氧水在二氧化锰催化下分解
      A.可用作电镀铜时的电解液
      B.易溶于乙醇
      C.能与硫化钠溶液大量共存
      D.呈浅蓝色
      A.水解的离子反应:
      B.SO的VSEPR模型:
      C.杂化轨道示意图:
      D.的系统命名:2-羟基丁烷
      A.碳化硅熔点高,故可用作砂纸和砂轮的磨料
      B.HF能与反应,故可用氢氟酸溶蚀玻璃生产磨砂玻璃
      C.生石灰能与酸性氧化物反应,故煤炭中加入生石灰可减少煤燃烧时产生的
      D.过氧乙酸具有强氧化性,故可用来杀菌消毒
      A.元素的电负性:
      B.碳酸盐的分解温度:
      C.氧氢键的极性:
      D.元素第一电离能:
      A.标准状况下,11.2L苯含有的键的数目为
      B.含有的离子总数为
      C.实验室制时,每生成转移的电子数一定为
      D.0.2ml甲酸与0.8ml乙醇在浓硫酸催化下充分反应,生成甲酸乙酯的分子数小于
      A.该反应是在强酸性环境中进行的
      B.该反应的现象之一是溶液变成紫红色
      C.沸点比低
      D.该反应中被还原
      A.工业上合成氨:
      B.足量酸性高锰酸钾检测空气中的甲醛:
      C.用硫化亚铁处理工业废水中的:
      D.用白醋除铁锈:
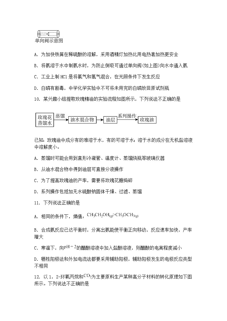
      A.为加快铁屑在稀硫酸的溶解,采用酒精灯加热比用电热套加热更安全
      B.将氨溶于水中制氨水时,为防止倒吸可通过单向阀(如上图)向水中通入氨
      C.工业上制HCl是将氯气和氢气混合,在光照条件下发生反应
      D.白磷有剧毒,中学化学实验中不可将未用完的白磷放回原试剂瓶
      A.蒸馏时可能会用到直形冷凝管、温度计、蒸馏烧瓶等玻璃仪器
      B.从油水混合物中得到油层可直接分液操作
      C.为了提高玫瑰油的产率,需要将玫瑰花瓣捣碎
      D.系列操作包括加无水硫酸钠固体干燥、过滤、蒸馏
      A.相同的条件下,熵值:
      B.合成氨反应已达平衡时,分离出氨能使平衡正向移动,反应速率加快,产率增大
      C.常温下,向的醋酸溶液中加入盐酸溶液,则醋酸的电离程度减小
      D.牺牲阳极法和外加电流法都要采用辅助阳极,辅助阳极发生的电极反应类型不相同
      A.该转化流程中的两步反应的原子经济性已达最佳
      B.甲的同分异构体只有4种(不计立体异构)
      C.1ml乙与NaOH溶液反应最多消耗2mlNaOH
      D.甲、乙、丙三种有机物所含手性碳原子的个数比为1:1:n
      A.新增的这种阴离子只含有极性键
      B.若用铅酸蓄电池作电源,Pb电极与a相接
      C.电极B发生的电极反应为
      D.其他条件不变,增加电解的电压,阳极区可能产生气体
      A.该化合物的中的阴阳离子的个数比为:2:1
      B.该晶胞的俯视图为:
      C.H-N-H键角比较:
      D.中的某些d轨道也参与了杂化,与氮原子形成了配位键
      A.的HCN溶液与的KCN溶液等体积混合:
      B.氨水中逐滴加入盐酸,当氨水中水的电离程度最大时:
      C.等体积等浓度的醋酸溶液和醋酸钠溶液混合:
      D.碳酸氢钠和碳酸钠物质的量之比为2:1的混合溶液中:
      A.从实验的精度考虑,样品ag可用托盘天平称取
      B.加入的过量盐酸的作用仅是抑制的水解
      C.加过量氨水时发生的离子反应为
      D.铁元素的质量分数为
      A.基态O原子的价电子排布图为
      B.通入溶液中可能产生白色沉淀
      C.已知,则向的水溶液中加入石蕊试液溶液会变红
      D.分子的空间形状为平面三角形
      A.气体的密度不变
      B.气体的平均摩尔质量变大
      C.某时刻容器中,,
      D.体系的压强变小
      A.G转化为H的反应类型为还原反应
      B.H的分子式为
      C.J存在顺反异构体
      D.A与足量的氢气加成的产物属于脂肪烃的衍生物
      题型
      数量
      单选题
      16
      解答题
      4
      难度
      题数
      较易
      2
      适中
      18
      题号
      难度系数
      详细知识点
      一、单选题
      1
      0.65
      吸热反应和放热反应
      2
      0.65
      实验探究电解原理;配合物的概念、组成及形成条件;配合物的结构与性质;简单配合物的成键
      3
      0.65
      水解的离子方程式书写;价层电子对互斥理论的应用;烷烃系统命名法;杂化轨道理论理解
      4
      0.65
      二氧化硅的组成、结构;二氧化硅的物理性质;二氧化硅的化学性质
      5
      0.85
      元素周期律的应用
      6
      0.65
      22.4L/ml适用条件;氧化还原反应与NA相关推算;物质结构基础与NA相关推算;羧酸酯化反应
      7
      0.85
      氧化还原反应在生活、生产中的应用;硅酸的物理性质;分子晶体的物理性质;氧化反应、还原反应的判断
      8
      0.65
      氧化还原反应方程式的书写与配平;沉淀转化;离子方程式的正误判断
      9
      0.65
      氨与水的反应;化学实验基本操作;实验安全
      10
      0.65
      蒸馏与分馏;萃取和分液;物质分离、提纯综合应用
      11
      0.65
      影响化学平衡的因素;熵判据;弱电解质在水溶液中的电离平衡;金属的防护
      12
      0.65
      同分异构体的数目的确定;立体异构的概念;含酯基有机物水解消耗NaOH的量的计算;加聚物的单体、链节及聚合度的确定
      13
      0.65
      电解原理;电解原理的理解及判断;电解池电极反应式及化学方程式的书写;电解原理的应用
      14
      0.65
      价层电子对互斥理论的应用;配合物的结构与性质;简单配合物的成键;晶胞的有关计算
      15
      0.65
      盐溶液中微粒间的电荷守恒、物料守恒、质子守恒原理
      16
      0.65
      物质含量的测定;离子方程式的正误判断;亚铁盐溶液的配制与保存
      二、解答题
      17
      0.65
      氧化还原反应方程式的书写与配平;轨道表示式;利用杂化轨道理论判断分子的空间构型;物质分离、提纯综合应用
      18
      0.65
      盖斯定律与热化学方程式;勒夏特列原理的应用;化学平衡的有关计算;甲醇燃料电池
      19
      0.65
      氧化还原反应方程式的书写与配平;氯气的实验室制法;常见无机物的制备;酸碱中和滴定原理的应用
      20
      0.65
      根据要求书写同分异构体;逆合成分析法;多官能团有机物的结构与性质;信息给予的有机合成
      序号
      知识点
      对应题号
      1
      化学反应原理
      1,2,3,8,11,13,15,18,19
      2
      物质结构与性质
      2,3,5,7,14,17
      3
      有机化学基础
      3,6,12,20
      4
      常见无机物及其应用
      4,7,9,16,19
      5
      认识化学科学
      6,7,8,16,17,19
      6
      化学实验基础
      9,10,16,17,19

      相关试卷 更多

      资料下载及使用帮助
      版权申诉
      • 1.电子资料成功下载后不支持退换,如发现资料有内容错误问题请联系客服,如若属实,我们会补偿您的损失
      • 2.压缩包下载后请先用软件解压,再使用对应软件打开;软件版本较低时请及时更新
      • 3.资料下载成功后可在60天以内免费重复下载
      版权申诉
      若您为此资料的原创作者,认为该资料内容侵犯了您的知识产权,请扫码添加我们的相关工作人员,我们尽可能的保护您的合法权益。
      入驻教习网,可获得资源免费推广曝光,还可获得多重现金奖励,申请 精品资源制作, 工作室入驻。
      版权申诉二维码
      欢迎来到教习网
      • 900万优选资源,让备课更轻松
      • 600万优选试题,支持自由组卷
      • 高质量可编辑,日均更新2000+
      • 百万教师选择,专业更值得信赖
      微信扫码注册
      手机号注册
      手机号码

      手机号格式错误

      手机验证码 获取验证码 获取验证码

      手机验证码已经成功发送,5分钟内有效

      设置密码

      6-20个字符,数字、字母或符号

      注册即视为同意教习网「注册协议」「隐私条款」
      QQ注册
      手机号注册
      微信注册

      注册成功

      返回
      顶部
      学业水平 高考一轮 高考二轮 高考真题 精选专题 初中月考 教师福利
      添加客服微信 获取1对1服务
      微信扫描添加客服
      Baidu
      map