搜索
      上传资料 赚现金

      广东省惠东县2025-2026学年高三上学期第一次质量检测生物试题(解析版)

      • 1.23 MB
      • 2025-09-07 09:48:53
      • 62
      • 0
      •  
      加入资料篮
      立即下载
      广东省惠东县2025-2026学年高三上学期第一次质量检测生物试题(解析版)第1页
      高清全屏预览
      1/18
      广东省惠东县2025-2026学年高三上学期第一次质量检测生物试题(解析版)第2页
      高清全屏预览
      2/18
      广东省惠东县2025-2026学年高三上学期第一次质量检测生物试题(解析版)第3页
      高清全屏预览
      3/18
      还剩15页未读, 继续阅读

      广东省惠东县2025-2026学年高三上学期第一次质量检测生物试题(解析版)

      展开

      这是一份广东省惠东县2025-2026学年高三上学期第一次质量检测生物试题(解析版),共18页。
      1.答题前,考生务必用黑色字迹的钢笔或签字笔将自己的姓名和考生号、考场号、座位号填写在答题卡上。并用2B铅笔将对应的信息点涂黑,不按要求填涂的,答卷无效。
      2.选择题每小题选出答案后,用2B铅笔把答题卡上对应题目选项的答案信息点涂黑,如需改动,用橡皮擦干净后,再选涂其他答案,答案不能答在试卷上。
      3.非选择题必须用黑色字迹钢笔或签字笔作答,答案必须写在答题卡各题目指定区域内相应位置上;如需改动,先划掉原来的答案,然后再写上新的答案,不准使用铅笔和涂改液。不按以上要求作答的答案无效。
      4.考生必须保持答题卡的整洁,考试结束后,只需将答题卡交回。
      一、选择题:本题共16小题,共40分。第1~12小题,每小题2分;第13~16小题,每小题4分。在每小题给出的四个选项中,只有一项是符合题目要求。
      1. 科学家们将研究一种生物所得到知识用于其他种生物,从而催生了“模式生物”的出现,如噬菌体(一种病毒)、大肠杆菌、酵母菌、拟南芥(一种植物)、果蝇和小白鼠等,下列关于“模式生物”描述正确的是( )
      A. 大肠杆菌、拟南芥、小白鼠细胞都有起保护作用的细胞壁
      B. “模式生物”能体现细胞的多样性,但不能体现细胞的统一性
      C. “模式生物”噬菌体、大肠杆菌、酵母菌都可在普通培养基中进行培养
      D. 大肠杆菌、果蝇和小白鼠的细胞中遗传物质都是DNA
      【答案】D
      【分析】病毒:是一种个体微小结构简单,一般只含一种核酸(DNA或RNA)和蛋白质组成的,必须在活细胞内寄生并以复制方式增殖的非细胞结构生物。
      【详解】A、小白鼠细胞不具有细胞壁,A错误;
      B、“模式生物”的细胞具有相似的结构,能体现细胞的统一性,“模式生物”的细胞各种各样,也体现了细胞的多样性,B错误;
      C、噬菌体是病毒,必需寄生在活细胞内,所以需要用宿主的活细胞培养,C错误;
      D、大肠杆菌、果蝇和小白鼠都是细胞结构生物,其细胞中遗传物质都是DNA,D正确。
      故选D。
      2. 载体是指某些能传递能量或运载其他物质的分子。有些分子既能传递能量,又能运载其他物质,以下分子中,不符合该特点的是( )
      A. ATPB. NADHC. NADPHD. 葡萄糖
      【答案】D
      【详解】A、ATP是直接能源物质,水解时释放能量,同时其高能磷酸键断裂可将磷酸基团转移给其他分子(如酶的磷酸化),因此ATP既能传递能量又能运载磷酸基团,A正确;
      B、NADH在细胞呼吸中携带氢和电子,参与线粒体内膜的电子传递链,驱动ATP合成,既传递能量又运载氢和电子,B正确;
      C、NADPH在光合作用中携带氢和电子,为暗反应提供能量和还原剂,同时传递能量并运载物质,C正确;
      D、葡萄糖是主要能源物质,通过分解产生ATP,但其本身仅储存和运输化学能,并不直接运载其他物质(如氢、电子或磷酸基团),D错误。
      故选D。
      3. 下列细胞结构或成分中,不直接参与细胞内物质运输的是( )
      A. 细胞骨架B. 囊泡
      C. 溶酶体D. 细胞质基质
      【答案】C
      【分析】细胞骨架是由蛋白质纤维组成的网架结构,维持着细胞的形态,锚定并支撑着许多细胞器,与细胞运动、分裂、分化以及物质运输、能量转化、信息传递等生命活动密切相关。
      【详解】A、细胞骨架由微管、微丝等构成,为囊泡、细胞器提供运输轨道,直接参与物质定向移动,A不符合题意;
      B、囊泡通过膜结构包裹物质,在细胞内运输物质,B不符合题意;
      C、溶酶体含多种水解酶,功能为分解衰老细胞器、吞噬病原体,属于“消化车间”,与物质运输无直接关联,C符合题意;
      D、细胞质基质内液态部分,是物质运输的介质,D不符合题意。
      故选C。
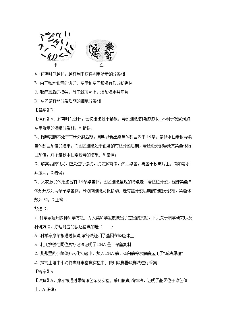
      4. 秋水仙素处理大花葱(2n=16),将其根尖制成有丝分裂装片,图示2个细胞分裂相。下列相关叙述正确的是( )
      A. 解离时间越长,越有利于获得图甲所示的分裂相
      B. 由于秋水仙素的诱导,图甲和图乙都没有形成纺锤体
      C. 取解离后的根尖,置于载玻片上,滴加清水并压片
      D. 图乙是有丝分裂后期的细胞分裂相
      【答案】D
      【详解】A、解离时间过长,会使细胞过于酥软,导致细胞结构被破坏,不利于观察到如图甲所示的清晰分裂相,A错误;
      B、图甲细胞不处于有丝分裂后期,且明显看出染色体数目多于16条,是秋水仙素诱导染色体数目加倍的结果,而图乙细胞处于正常的有丝分裂后期,着丝粒分裂导致其染色体数目加倍,并不是秋水仙素诱导的结果,B错误;
      C、解离后的根尖,应先进行漂洗,洗去解离液,然后染色,再置于载玻片上,滴加清水并压片,C错误;
      D、大花葱的体细胞含有16条染色体,图乙细胞呈现的特点是:着丝粒分裂,姐妹染色单体分开成为两条子染色体,分别向细胞两极移动,是有丝分裂后期的细胞分裂相,染色体数为32,D正确。
      故选D。
      5. 科学家运用多种科学方法,为人类科学发展做出了杰出的贡献,下列关于科学研究以及科研方法、原理对应的叙述错误的是( )
      A. 科学家摩尔根通过假说-演绎法证明了基因在染色体上
      B. 利用放射性同位素标记法证明了DNA是半保留复制
      C. 艾弗里的小鼠体外转化实验中,加入DNA酶、蛋白酶等水解酶运用了“减法原理”
      D. 探究土壤中小动物类群丰富度实验中,使用取样器取样法进行采集
      【答案】B
      【详解】A、摩尔根通过果蝇眼色杂交实验,采用假说-演绎法,证明了基因位于染色体上,A正确;
      B、梅塞尔森和斯塔尔利用同位素标记法(15N标记DNA)结合密度梯度离心技术,证明了DNA的半保留复制,15N属于稳定同位素,不具有放射性,B错误;
      C、艾弗里的实验是体外转化实验,通过分别去除S型细菌的DNA、蛋白质等成分,证明DNA是转化因子。实验中,加入DNA酶、蛋白酶等水解酶运用了“减法原理”,C正确;
      D、土壤中小动物活动能力较强,但个体微小,通常用取样器取样法采集样本,再通过记名计算法或目测估计法统计类群丰富度,D正确。
      故选B。
      6. 在2024年的巴黎奥运会上,我国运动健儿取得了骄人的成绩。在运动员的科学训练和比赛期间需要监测一些相关指标,下列指标中不属于内环境组成成分的是( )
      A. 血糖B. 血红蛋白
      C. 肾上腺素D. 雄性激素
      【答案】B
      【详解】A、血糖即血液中的葡萄糖,存在于血浆中,属于内环境成分,A不符合题意;
      B、血红蛋白位于红细胞内,属于细胞内成分,不属于内环境(细胞外液),B符合题意;
      C、肾上腺素由肾上腺分泌后直接进入血液,通过血浆运输,属于内环境成分,C不符合题意;
      D、雄性激素作为激素,分泌后进入血浆,属于内环境成分,D不符合题意。
      故选B。
      7. 某患者出现身体乏力、低血压、食欲减退、电解质紊乱等症状,经医生检测诊断为肾上腺皮质激素分泌不足所致,建议采用激素治疗。下列叙述错误的是( )
      A. 若该患者血液促肾上腺皮质激素水平低于正常,可能是垂体功能异常
      B. 若该患者血液促肾上腺皮质激素水平高于正常,可能是肾上腺功能异常
      C. 若该患者血液促肾上腺皮质激素释放激素低于正常,可能是下丘脑功能异常
      D. 肾上腺皮质激素治疗可以恢复患者肾上腺的分泌功能
      【答案】D
      【详解】A、促肾上腺皮质激素是由垂体分泌,若患者促肾上腺皮质激素水平低,可能是垂体功能异常,A正确;
      B、若促肾上腺皮质激素水平高于正常,可能因肾上腺功能异常(如皮质损伤),无法分泌足够肾上腺皮质激素,负反馈减弱使促肾上腺皮质激素分泌增加,B正确;
      C、促肾上腺皮质激素释放激素是由下丘脑分泌,若该患者血液促肾上腺皮质激素释放激素低于正常,可能是下丘脑功能异常,C正确;
      D、外源补充肾上腺皮质激素会通过负反馈抑制下丘脑和垂体,减少促肾上腺皮质激素分泌,导致肾上腺进一步萎缩,无法恢复其功能,D错误。
      故选D。
      8. 种子休眠是植物抵御不良环境的一种适应性现象。种子从休眠到萌发的转变可受光和多种植物激素的共同调节,如图所示。下列叙述错误的是( )
      A. 光通过调节相关基因的表达来调节植物种子的萌发
      B. 在调节种子萌发过程中,油菜素内酯和乙烯具有协同作用
      C. 光敏色素主要吸收红光和蓝紫光,可为莴苣种子的萌发提供能量
      D. 赤霉素与脱落酸含量的比值较高时,有利于种子的萌发
      【答案】C
      【详解】A、光作为一种信号,能够影响植物细胞内相关基因的表达,进而调控植物种子的萌发过程,A正确;
      B、据图分析油菜素内酯和乙烯均能促进种子萌发,因此在调节种子萌发过程中,油菜素内酯和乙烯具有协同作用,B正确;
      C、光敏色素主要吸收红光和远红光,它是一种光受体,能感受光信号并传导信号来调节植物的生命活动,但不能为莴苣种子的萌发提供能量,C错误;
      D、脱落酸抑制种子萌发,赤霉素促进种子萌发,因此赤霉素与脱落酸含量的比值较高时,有利于种子的萌发,D正确。
      故选C。
      9. 为调查某自然保护区动物资源现状,研究人员利用红外触发相机记录到多种动物,其中豹猫、猪獾在海拔分布上重叠度较高。下列叙述错误的是( )
      A. 建立自然保护区可对豹猫进行最有效保护
      B. 该保护区的豹猫和猪獾处于相同的生态位
      C. 红外触发相机能用于调查豹猫的种群数量
      D. 食物是影响豹猫种群数量变化的密度制约因素
      【答案】B
      【分析】调查动物种群密度的常用方法,如样方法,标记重捕法,往往需要直接观察或捕捉个体。在调查生活在荫蔽、复杂环境中的动物,特别是猛禽和猛兽时,这些方法就不适用了,可通过红外触发相机、粪便等进行调查。
      【详解】A、建立自然保护区属于就地保护,是对生物多样性最有效的保护措施,所以对豹猫进行最有效保护的方式是建立自然保护区,A正确;
      B、虽然豹猫和猪獾在海拔分布上重叠度较高,但生态位是指一个物种在群落中的地位或作用,包括所处的空间位置、占用资源情况以及与其他物种的关系等。不同物种通常具有不同的生态位,即使在空间分布上有重叠,它们在食物、行为等方面也可能存在差异,所以豹猫和猪獾不可能处于相同的生态位,B错误;
      C、红外触发相机可以在不干扰动物的情况下,对一定区域内的豹猫进行拍摄记录,通过对拍摄到的个体进行识别和统计等方法,能够用于调查豹猫的种群数量,C正确;
      D、密度制约因素是指影响种群数量变化的因素,其作用强度与种群密度有密切关系。食物的多少会随着豹猫种群密度的变化而对豹猫种群数量产生影响,当种群密度增大时,食物相对不足,会限制种群数量增长,所以食物是影响豹猫种群数量变化的密度制约因素,D正确。
      故选B。
      10. 塞罕坝曾森林茂密,后来由于人类活动破坏而逐渐变成荒原。上世纪60年代以来,林业工人不断努力,种植了华北落叶松等多种树木,如今已将森林覆盖率提高到75%以上,成为人类改善自然环境的典范。下列叙述错误的是( )
      A. 塞罕坝造林经验可推广到各类荒原的治理,以提高森林覆盖率
      B. 植树造林时要尽量种植多种树木,以利于提高生态系统稳定性
      C. 塞罕坝的变化说明,人类活动可以影响群落演替的进程和方向
      D. 与上世纪60年代相比,现在塞罕坝生态系统的固碳量大幅增加
      【答案】A
      【分析】生态系统的稳定性是生态系统所具有的保持或恢复自身结构和功能相对稳定的能力,原因:生态系统具有一定的自我调节能力;调节基础:负反馈调节。群落是一个动态系统,是不断发展变化的;随着时间的推移一个群落被另一个群落代替的过程称为群落演替;人类活动往往会使群落演替按照不同于自然演替的速度和方向进行。
      【详解】A、不同荒原的环境条件(如气候、土壤等)差异较大,塞罕坝的造林经验基于当地特定条件,不能直接推广到所有类型的荒原治理,A错误;
      B、增加物种多样性可提高生态系统的抵抗力稳定性,种植多种树木符合这一原理,B正确;
      C、人类活动(如植树造林)能改变群落演替的速度和方向,塞罕坝的恢复是典型实例,C正确;
      D、森林覆盖率的提高意味着生产者(如华北落叶松)数量增加,光合作用固定CO₂的能力增强,生态系统的总固碳量必然增加,D正确;
      故选A。
      11. 桂花精酿啤酒凭借其独特的风味及口感,成为近年来啤酒企业关注的焦点,下图是桂花精酿啤酒工艺流程图。下列叙述错误的是( )
      A. 煮沸可使酒花和桂花中的成分溶于醪液,同时去除部分杂菌
      B. 酿酒酵母培养过程中可加入抗生素以防止杂菌污染
      C. 桂花中含有的糖也可能影响啤酒最终的酒精浓度
      D. 发酵过程始终需要在无氧、适宜的温度条件下进行
      【答案】D
      【分析】果酒的制作离不开酵母菌,酵母菌是兼性厌氧微生物,在有氧条件下,酵母菌进行无氧呼吸,大量繁殖,在无氧条件下,酵母菌进行酒精发酵。
      【详解】A、煮沸可使酒花和桂花中的成分溶于醪液,同时去除部分杂菌,A正确;
      B、酵母菌是真菌,在培养过程中加入抗生素可抑制细菌的生长,起到防止杂菌污染的作用,B正确;
      C、桂花中含有一定量的糖,可作为酵母菌发酵的底物,因此可能影响到酒精的产量,C正确;
      D、酵母菌的繁殖需要氧气和适宜的温度,而酒精发酵需要无氧条件,且由图可知,发酵后期需要降温至5℃,D错误。
      故选D。
      12. 温度是影响生物系统稳定性和功能的关键物理因素。无论是高温还是低温,都会对分子结构、生理过程产生影响。下列叙述正确的是( )
      A. 低温不会影响酶的活性,所以一般选择低温来保存酶制剂
      B. 酿酒时,将发酵温度从28℃升高到40℃,有利于发酵的进行
      C. 处于高温环境时,哺乳动物主要通过减少流向皮肤的血液来降低体温
      D. PCR利用了DNA热变性原理,通过调节温度来控制DNA双链的解聚和结合
      【答案】D
      【分析】PCR原理:在高温作用下,打开DNA双链,每条DNA单链作为母链,以4种游离脱氧核苷酸为原料,合成子链,在引物作用下,DNA聚合酶从引物3'端开始延伸DNA链,即DNA的合成方向是从子链的5'端自3'端延伸的。实际上就是在体外模拟细胞内DNA的复制过程。DNA的复制需要引物,其主要原因是DNA聚合酶只能从3′端延伸DNA链。
      【详解】A、低温会影响酶的活性,且不会破坏酶的空间结构,所以一般选择低温来保存酶制剂,A错误;
      B、酿酒时的适宜温度是18到30℃,将发酵温度从28℃升高到40℃不利于发酵的进行,B错误;
      C、处于高温环境时,哺乳动物皮肤毛细血管舒张,因而可通过增加流向皮肤的血液来降低体温,C错误;
      D、PCR基于DNA热变性原理,通过温度循环控制:高温(约95°C)使DNA双链解聚(变性),降温(约50-65°C)使引物与模板结合(复性),中温(约72°C)进行DNA合成(延伸),D正确。
      故选D。
      13. 已有研究表明酪蛋白有助睡眠,其消化主要发生在胃和小肠中,且可在小肠中释放生物活性肽。为开发一种食物性的睡眠增强剂,研究人员通过体外模拟胃肠道消化过程,获得酪蛋白消化物,从中筛选出了四种短肽,并用这些短肽进行了相关实验,选取正常小鼠和焦虑模型小鼠为实验对象,实验处理和结果如图所示。下列叙述错误的是( )
      A. 体外条件下,将酪蛋白、胃液和肠液混合消化一段时间后即可获得酶解产物
      B. 酪蛋白消化物包含酪蛋白经过蛋白酶不完全水解后得到的小分子肽
      C. YPVEPF等短肽能与双缩脲试剂发生紫色反应
      D. 四种短肽均具有生物活性,实验组焦虑小鼠的失眠症状得到改善
      【答案】A
      【分析】酶是活细胞产生的具有催化作用的有机物,其中绝大多数酶是蛋白质,少数是RNA。
      【详解】A、不同消化液的pH不一样,胃液的pH为0.9~1.5,小肠液的pH约为7.6,体外模拟胃肠道消化过程应分阶段进行,胃液消化后调整pH再进行肠液消化,多种消化液混合会降低消化酶的活性,甚至导致消化酶失活,A错误;
      B、由题干可知,可在小肠中获得酪蛋白不完全水解产生的短肽,这些短肽是小分子物质,B正确;
      C、YPVEPF等短肽含有肽键,与Cu2+在碱性溶液中发生反应,生成紫色络合物,C正确;
      D、据图可知,四种短肽的睡眠潜伏期均显著低于模型组,与对照组接近,睡眠率与睡眠持续时间均显著高于模型组,与对照组接近,说明四组短肽处理后,实验组焦虑小鼠入睡时间短,睡眠率高,睡眠较持久,也即失眠症状有所改善,即四种短肽均具有生物活性,D正确。
      故选A。
      14. 与DNA甲基化类似,RNA也存在着某些修饰。真核生物中常见的 RNA 修饰为N6-甲基腺嘌呤(m6A)修饰,在细胞核中主要通过甲基转移酶复合物和脱甲基酶在腺嘌呤的N6位置上安装或移除甲基基团来修饰RNA。有研究发现,m6A修饰失调及相关调节因子异常表达,可能与肝细胞癌的发生、发展密切相关。下列有关RNA修饰的叙述,错误的是( )
      A. RNA修饰不会改变其碱基排列顺序,但能影响细胞代谢
      B. m6A修饰可通过影响翻译过程而影响细胞中蛋白质的合成
      C. RNA中m6A修饰和DNA甲基化均可看作表观遗传的体现
      D. 抑制RNA中的m6A修饰可为肝细胞癌的治疗提供思路
      【答案】C
      【详解】A、RNA的m6A修饰是腺嘌呤的甲基化,未改变RNA的碱基排列顺序,但可能影响RNA的稳定性或与其他分子的结合,从而调控细胞代谢,A正确;
      B、mRNA的m6A修饰可能影响其与核糖体的结合效率或翻译起始因子的识别,进而调控翻译过程,B正确;
      C、表观遗传指DNA序列不变但基因表达可遗传变化的现象,主要包括DNA甲基化、组蛋白修饰等,RNA修饰是转录后调控机制,虽然影响基因的表达,但这种修饰不能直接遗传给后代,因而不属于表观遗传,C错误;
      D、题意显示,m6A修饰失调及相关调节因子异常表达,可能与肝细胞癌的发生、发展密切相关,因此,抑制RNA中的m6A修饰可为肝细胞癌的治疗提供思路,D正确。
      故选C。
      15. 尼古丁是一种高度成瘾的物质,自然存在于烟草中。它是烟草烟雾中的活性成分,长时间吸入会导致身体出现血压升高、心率加快,心脏负担加重等风险,其在人体内的作用机理如图所示,下列说法正确的一项是( )

      A. 据图推测,尼古丁引起 POMC神经元兴奋的过程与吸入尼古丁量有关,吸入越多,Na⁺进入细胞越多,兴奋性越高
      B. 吸入的尼古丁促使人体产生饱腹感的过程属于非条件反射
      C. 戒烟后, 肾上腺素的释放减少,脂肪的分解程度下降,体重也随之上升
      D. 尼古丁通过消化系统进入内环境,定向运输至特定的细胞
      【答案】C
      【分析】题图分析,尼古丁可与POMC神经元上的尼古丁受体结合,使Na+通道打开,钠离子内流,引起POMC神经元产生兴奋,该兴奋传至大脑皮层的饱腹感神经元,可使机体的食欲降低。同时尼古丁可作用于下丘脑的神经元,通过交感神经作用于肾上腺,使脂肪细胞产热增加。
      【详解】A、题图分析,尼古丁可与POMC神经元上的尼古丁受体结合,使Na+通道打开,钠离子内流,引起POMC神经元膜电位发生改变,当膜电位达到一定的阈值,POMC神经元产生动作电位,即产生兴奋,可见尼古丁引起 POMC神经元兴奋的过程与吸入尼古丁量有关,但并不是吸入越多,Na+进入细胞越多,兴奋性越高,因为神经元膜外Na+浓度始终高于膜内,Na+不可能无限制进入细胞,A错误;
      B、吸入的尼古丁促使人体产生饱腹感的过程,没有完整的反射弧,不属于反射,B错误;
      C、戒烟后,尼古丁摄入减少,POMC神经元的兴奋性程度降低,通过饱腹感神经元对食欲下降的调节作用降低,会使机体增加有机物的摄入;同时,缺少了尼古丁的刺激,交感神经兴奋性减弱,肾上腺素的释放减少,脂肪细胞产热不增加,消耗不增加,故体重会增加,C正确;
      D、烟雾中的尼古丁通过呼吸系统进入内环境,经过体液运输到全身,然后与靶细胞上的特异性受体结合,在靶细胞处发挥作用,D错误。
      故选C。
      16. 如图显示了存在于4kb(1kb=1000个碱基对)长的环状DNA片段上的限制性内切核酸酶识别位点。为在分离凝胶上产生行进最远的条带,应一起使用的两种限制性内切核酸酶是( )
      A. Nde I和Pst IB. Nde I和EcR I
      C. Sac I和Bam H ID. EcR I和Hind Ⅲ
      【答案】D
      【分析】凝胶电泳分离DNA时,DNA片段越小,产生的条带越远。
      【详解】据图分析可得,四个选项组合中用EcR I和Hind Ⅲ处理环状DNA可产生长度约为0.3kb、1.8kb、1.0kb和0.7kb的DNA片段。越短的DNA片段在凝胶电泳中行进得越远,0.3kb的片段是所有选项中能产生的最短片段,D符合题意,ABC不符合题意。
      故选D。
      二、非选择题:本题共5小题,共60分。
      17. 为探究模拟酸雨对茶树叶片光合生理影响,使用盆栽茶树幼苗作为实验材料,对其进行模拟酸雨处理,酸雨浓度梯度为pH2.5、pH3.5、pH4.5,自来水(pH7.0)作为对照,检测模拟酸雨对茶树幼苗叶片光合色素含量的影响,结果如图1所示。高等植物中的光合色素具有吸收与传递光能的作用,其中类胡萝卜素能吸收并耗散多余光能。叶绿素a与叶绿素b的比值反映了植物对光能的利用能力,不同pH对叶绿素a/b的影响结果如图2所示。

      回答下列问题:
      (1)光合色素中可以吸收红光的是________,可以防止强光破坏光合色素的是________。
      (2)在分离光合色素时,是利用了不同色素在有机溶剂中______不同的特点。根据图1可知,pH2.5模拟酸雨处理会导致光合色素含量________(填“降低”“增加”或“不变”)。已知H+可占据叶绿素中的镁离子位置,酸雨可能引起自由基增加,请分析pH2.5引起光合色素含量变化的可能原因________(答出一点)。
      (3)已知叶绿素a/b比值越高则光能利用率越大。据图2可得出的结论是________。
      【答案】(1)①. 叶绿素(叶绿素a、叶绿素b)②. 类胡萝卜素
      (2)①. 溶解度 ②. 降低 ③. H+占据叶绿素中的镁离子位置使叶绿素分子结构受到破坏;酸雨引起自由基增加,从而使叶绿素分子受攻击而分解;酸雨改变pH值使叶绿素合成酶活性降低,导致叶绿素的合成受阻
      (3)pH 4.5与pH 3.5模拟酸雨处理组与对照组相比对光能的利用率无显著性差异,pH2.5模拟酸雨处理茶树幼苗叶片的光能利用率降低
      【分析】色素是光合作用中吸收和转化光能的重要物质,光合色素主要分为两类:叶绿素(叶绿素a和叶绿素b)、类胡萝卜素(胡萝卜素、叶黄素)。通过有机溶剂将植物中的光合色素提取出来,再用纸层析法进行分离。
      【解析】(1)光合色素中可以吸收红光的是叶绿素,类胡萝卜素能起到吸收并耗散多余光能的作用,所以防止强光破坏光合色素的是类胡萝卜素。
      (2)分离光合色素的原理是利用不同色素在有机溶剂中溶解度不同,溶解度高的色素随层析液在滤纸条上扩散得快,反之则慢。由图1可知,pH2.5模拟酸雨处理会导致光合色素含量降低。pH2.5引起光合色素含量变化的可能原因为H+占据叶绿素中的镁离子位置使叶绿素分子结构受到破坏;酸雨引起自由基增加,从而使叶绿素分子受攻击而分解;酸雨使叶绿素合成酶活性降低,导致叶绿素的合成受阻。
      (3)叶绿素a与叶绿素b的比值反映了植物对光能的利用能力,叶绿素a可转化光能,其比值越高光能利用率越高。据图可知pH 4.5与pH 3.5模拟酸雨处理组与对照组相比叶绿素a与叶绿素b的比值无明显变化,光能利用率无明显变化。pH 2.5模拟酸雨处理使叶绿素a与叶绿素b的比值降低,光能利用率降低。
      18. 某遗传病家系的系谱图如图甲所示,已知该遗传病由正常基因A突变成A1或A2引起,且A1对A和A2为显性,A对A2为显性。为确定家系中某些个体的基因型,分别根据A1和A2两种基因的序列设计引物,对某些个体的遗传物质进行PCR扩增,电泳结果如图乙所示。回答下列问题:
      (1)A、A1、A2属于等位基因,等位基因是指_______,它们的本质区别是_______。
      (2)据电泳结果分析,I1的基因型为________,理由是_______。
      (3)若Ⅲ1与正常女子结婚,生了1个患病的后代,导致后代患病的致病基因是_______(填A1/A2/A)。研究表明,该致病基因可导致细胞内特定酶的合成受阻,进而引起相应疾病,该过程体现的基因表达与性状的关系是_______。
      【答案】(1)①. (同源染色体上)控制相对性状的基因 ②. 脱氧核苷酸(碱基)的排列顺序不同
      (2)①. A1A2 ②. 因为PCR的引物是根据A1和A2的碱基序列设计的,而Ⅰ1的电泳结果有两个条带,说明存在基因A1和A2,由此推出Ⅰ1的基因型为A1A2。
      (3)①. A1 ②. 基因通过控制酶的合成来控制代谢过程,进而控制生物体的性状。
      【分析】基因的分离定律的实质是:在杂合子的细胞中,位于一对同源染色体上的等位基因,具有一定的独立性;在减数分裂形成配子的过程中,等位基因会随同源染色体的分开而分离,分别进入两个配子中,独立地随配子遗传给后代。
      【解析】(1)A、A1、A2属于等位基因,等位基因是指位于同源染色体上控制相对性状的基因,它们的本质区别是基因中脱氧核苷酸(碱基)的排列顺序不同,即基因中碱基的排列顺序代表遗传信息。
      (2)PCR是根据A1和A2设计的引物,而图示电泳结果显示,I1个体出现两个条带,因此I1的基因型为A1A2,又知该个体患病,因此该病为显性遗传病。
      (3)根据电泳结果可知,I1的基因型为A1A2,I2表型正常,又知A1对A和A2为显性,A对A2为显性,且电泳显示的是A1、A2基因,因此I2的基因型为A2A2,Ⅱ3的基因型应该为A1A2,Ⅱ4的基因型为A2A2,则Ⅲ3基因型只能为A1A2,若Ⅲ1与正常女子(不带有A1基因)结婚,生了一个患病(含有A1)后代,则导致后代患病的致病基因只能是A1,研究表明,该致病基因可导致细胞内特定酶的合成受阻,进而引起相应疾病,该过程体现的基因表达与性状的关系是基因通过控制酶的合成来控制代谢过程,进而间接控制生物体的性状。
      19. 2025年初,“冰雪游”热度持续攀升,某市的一名高中生小李,被冰雪魅力吸引,开启了一场冰雪之旅。在旅行过程中,小李突感头痛、嗓子痒,当晚高烧至39.5℃,咳嗽、肌肉酸痛。小李判断自己极有可能感染了甲流。请回答下列相关问题。
      (1)小李感染甲流后在________出现头痛感觉;当小李持续高烧引起脱水,会出现“口渴”症状,分析“口渴”产生的原因_________。
      (2)甲流病毒侵入人体后,会被_______识别、摄取、处理,然后呈递给辅助性T细胞,使其释放TNF-α等细胞因子引发炎症,细胞因子在特异性免疫中的作用是_______。
      (3)流感病毒的蛋白质外壳主要由NA1、NA2、NA3等蛋白组成,为探究不同NA抗体对病毒侵染细胞的抑制作用,研究者进行了相关实验,实验结果如图所示。请补充完成相关实验过程。(D63、D21分别表示提取感染流感病毒后63天、21天的两位康复者体内的抗体,人感染流感病毒后不同时间产生的抗体种类组成有差异。)
      ①提取感染流感病毒后63天、21天的两位康复者体内的抗体和________体内的抗体作为对照抗体,分别配制成不同浓度溶液。
      ②将抗体分别与流感病毒混合,再感染易感细胞,检测________。
      【答案】(1)①. 大脑皮层 ②. 持续高烧引起脱水,导致细胞外液渗透压升高,刺激下丘脑渗透压感受器,传到大脑皮层产生渴觉
      (2)①. 抗原呈递细胞 ②. 促进B细胞和细胞毒性T细胞的活化、增殖和分化
      (3)①. 未感染流感病毒的健康人 ②. 被病毒感染的细胞比例
      【分析】题图分析:随着抗体浓度的增加,与对照抗体比较,D63、D21对流感病毒侵染细胞都能起抑制作用,但是D63的抑制效果更好。
      【解析】(1)所有感觉(如痛觉、渴觉等)的形成部位均为大脑皮层,它是高级神经活动的结构基础,能对传入的神经信号进行整合处理,产生相应感觉,所以头痛感觉在大脑皮层出现。 “口渴”产生的原因是持续高烧引起脱水,导致细胞外液渗透压升高,刺激下丘脑渗透压感受器产生兴奋并将兴奋传到大脑皮层产生渴觉。
      (2)抗原呈递细胞(如巨噬细胞、树突状细胞等)是免疫系统中专门识别、摄取、处理外来抗原(如甲流病毒)的细胞,它们将处理后的抗原呈递给辅助性 T 细胞,启动特异性免疫应答。 细胞因子在特异性免疫中的作用是促进B细胞和细胞毒性T细胞的活化、增殖和分化,细胞因子(如 TNF−α 等)是由免疫细胞等分泌的信号分子。在特异性免疫中,辅助性 T 细胞释放的细胞因子能作用于 B 细胞和细胞毒性 T 细胞,促使 B 细胞增殖分化为浆细胞(产生抗体)和记忆细胞,促使细胞毒性 T 细胞增殖分化为效应细胞毒性 T 细胞和记忆细胞,从而增强免疫反应。
      (3)① 为探究不同 NA 抗体(来自感染后康复者)对病毒侵染细胞抑制作用,需设置对照。实验中用未感染流感病毒的健康人血清中的抗体可作为对照,以排除非特异性抗体的干扰,探究实验抗体的作用。
      ②将抗体分别与流感病毒混合,再感染易感细胞,检测被病毒感染的细胞比例。若抗体抑制作用强,被病毒感染的细胞比例会降低;反之则升高。通过检测该比例,可直观反映不同抗体的抑制效果。
      20. 惠东县吉隆镇滨海盐碱地盐度达0.3%~0.6%,长期撂荒。惠州学院驻吉隆镇农村科技特派员团队通过“稻鸭共育”模式实现盐碱地复耕复种:选用耐盐碱的“留香优908”,采用灌水排盐、机械插秧技术;在水稻生长期同步放养鸭子,并通过远程监控系统实时调节水质盐度,维持稻田稳定性。回答下列问题:
      (1)盐碱地稻田中,水稻与杂草的竞争主要体现在对________(答两点)等环境资源的争夺上。
      (2)①稻鸭共育生态农业模式具有重要经济效益和生态效益,但鸭子的放养量不宜超过_________;②稻田养鸭可减少化肥使用,原因是________;③鸭能拱地疏松稻田土壤,因此稻田养鸭有利于提高水稻产量,其原理是_________。
      (3)福寿螺原产于南美,于1981年作为食用螺引入我国。其繁殖能力强且食性杂,对我国南方稻田生态系统造成严重破坏。鸭子是福寿螺的天敌,通过应用“稻鸭共育”技术,利用鸭子喜食幼螺及螺卵的习性,在稻田中引入鸭子以防治福寿螺且成效显著。
      ①通过“稻鸭共育”技术防治福寿螺,与使用化学药剂防治相比,该防治方法的优势有________。
      ②在引入鸭子一段时间后,人们发现稻田中福寿螺种群的年龄结构由增长型逐渐转变成衰退型,其原因是_______。
      【答案】(1)阳光、水分、无机盐
      (2)①. 环境容纳量(K值)②. 鸭粪等排泄物经过微生物分解产生的无机盐可作为稻田肥料 ③. 促进水稻根系有氧呼吸,从而促进无机盐的吸收,利于水稻增产
      (3)①. 减少环境污染,节省资源,效果持久 ②. 鸭子喜食幼螺及螺卵,导致福寿螺种群中的幼年个体占比减少,中老年个体占比增多,故种群由增长型逐渐转变成衰退型
      【分析】生态系统的成分包括生产者、消费者、分解者和非生物的物质和能量,而食物链一般只包括生产者和消费者。
      【解析】(1)盐碱地稻田中,水稻与杂草的竞争主要体现在对阳光、水分、无机盐等环境资源的争夺上。因此为了获得高产,需要去除杂草。
      (2)①稻鸭共育生态农业模式具有重要经济效益和生态效益,但鸭子的放养量不宜超过环境容纳量(K值),否则会导致生态效益下降;
      ②鸭粪等排泄物经过微生物分解产生的无机盐可作为稻田肥料,因此,稻田养鸭可减少化肥的使用。
      ③鸭能拱地疏松稻田土壤,增加土壤中氧气的含量,可促进水稻根系有氧呼吸,从而促进无机盐的吸收,利于水稻增产,因此稻田养鸭可提高水稻产量。
      (3)①通过引入福寿螺天敌鸭子来防治福寿螺,这种利用生物之间的种间关系来控制有害生物的方法属于生物防治。 与化学防治相比,生物防治的优势在于:减少了化学药剂对水源和土壤的污染,保护了生态环境;避免了化学药剂对其他水生生物的不利影响,有利于维持生物多样性;生物防治具有长效性,天敌会持续对福寿螺种群进行控制,而化学防治可能需要反复使用药剂。即稻鸭共育”技术防治福寿螺的优势可总结为减少环境污染,节省资源,效果持久。
      ②引入鸭子后,鸭子喜食幼螺及螺卵,大量捕食福寿螺的幼体和卵,使得福寿螺的出生率降低,同时成年福寿螺也会被鸭子捕食,导致死亡率升高,最终使得福寿螺种群的年龄结构由增长型逐渐转变成衰退型。
      21. 纤维素是秸秆等青贮饲料的主要组成成分,为改善青贮饲料的口感和营养,人们往往在青贮过程中添加生物性制剂,而产纤维素酶微生物制剂的添加成为青贮饲料研究的热点之一。
      (1)纤维素是一种多糖,是________的主要成分。
      (2)菌种的筛选与鉴定。
      ①从菌种库中取出待活化菌株于平板上划线后,30℃培养2d,分别用灭菌牙签蘸取活化的菌株在________的选择培养基培养一段时间后,测定菌落直径和透明圈直径计算比值。
      ②应选择菌落直径和透明圈直径比值最________的菌落进行扩大培养。
      ③对筛选出来的菌落进行形态观察和分子水平的鉴定,可以通过检测16SrRNA(一种组成核糖体的RNA)对应的基因序列判断菌落种属及和其他微生物的亲缘关系。原因是_________,根据鉴定结果,将该菌种命名为F。
      (3)检测菌株F对巨菌草青贮饲料中纤维素的分解效力,以粗纤维素量为检测指标,简要写出实验思路:_______。
      【答案】(1)植物细胞壁
      (2)①. 以纤维素为唯一碳源 ②. 小 ③. 不同物种间的16SrRNA基因有差异,亲缘关系越近的物种,该基因差异越小
      (3)第一步:取适量的(用粉碎机粉碎)无菌的巨菌草,平均分为6份,3份为A、3份为B组,对每组巨菌草中粗纤维含量进行测定;第二步:A组每份巨菌草接种适量且等量的F菌液,B组每份巨菌草接种等量无菌水(或培养液);第三步:在相同且适宜的环境中培养一段时间,一段时间后再次测得每组粗纤维含量
      【分析】微生物的接种:微生物接种的方法很多,最常用的是平板划线法和稀释涂布平板法,常用来统计样品活菌数目的方法是稀释涂布平板法。2、纤维素分解菌的鉴定:在培养基中加入刚果红,可与培养基中的纤维素形成红色复合物,当纤维素被分解后,红色复合物不能形成,培养基中会出现以纤维素分解菌为中心的透明圈,从而可筛选纤维素分解菌。
      【解析】(1)植物细胞壁的主要成分为纤维素和果胶。
      (2)①实验目的为筛选出一种能够分解纤维素的细菌,所以选用以纤维素为唯一碳源的选择培养基培养;
      ②刚果红可以与纤维素形成红色复合物,当纤维素被分解后,红色复合物不能形成,培养基中会出现以纤维素分解菌为中心的透明圈,菌落直径和透明圈直径比值越小,菌落分解纤维素能力越强,应选择菌落直径和透明圈直径比值最小的菌落进行扩大培养。
      ③16SrRNA作为一种核糖体的组成RNA,不同物种的细菌都会16SrRNA,若可以通过对比对应的基因序列判断菌落种属及和其他微生物的亲缘关系,原因可能是不同物种间的16SrRNA基因有差异,亲缘关系越近的物种,该基因差异越小。
      (3)该实验中自变量是有无接种F菌液。根据实验原则设计本实验:第一步:取适量的(用粉碎机粉碎)无菌的巨菌草,平均分为6份,3份为A、3份为B组,对每组巨菌草中粗纤维含量进行测定;第二步:A组每份巨菌草接种适量且等量的F菌液,B组每份巨菌草接种等量无菌水(或培养液);第三步:在相同且适宜的环境中培养一段时间,一段时间后再次测得每组粗纤维含量。

      相关试卷 更多

      资料下载及使用帮助
      版权申诉
      • 1.电子资料成功下载后不支持退换,如发现资料有内容错误问题请联系客服,如若属实,我们会补偿您的损失
      • 2.压缩包下载后请先用软件解压,再使用对应软件打开;软件版本较低时请及时更新
      • 3.资料下载成功后可在60天以内免费重复下载
      版权申诉
      若您为此资料的原创作者,认为该资料内容侵犯了您的知识产权,请扫码添加我们的相关工作人员,我们尽可能的保护您的合法权益。
      入驻教习网,可获得资源免费推广曝光,还可获得多重现金奖励,申请 精品资源制作, 工作室入驻。
      版权申诉二维码
      欢迎来到教习网
      • 900万优选资源,让备课更轻松
      • 600万优选试题,支持自由组卷
      • 高质量可编辑,日均更新2000+
      • 百万教师选择,专业更值得信赖
      微信扫码注册
      手机号注册
      手机号码

      手机号格式错误

      手机验证码 获取验证码 获取验证码

      手机验证码已经成功发送,5分钟内有效

      设置密码

      6-20个字符,数字、字母或符号

      注册即视为同意教习网「注册协议」「隐私条款」
      QQ注册
      手机号注册
      微信注册

      注册成功

      返回
      顶部
      学业水平 高考一轮 高考二轮 高考真题 精选专题 初中月考 教师福利
      添加客服微信 获取1对1服务
      微信扫描添加客服
      Baidu
      map