搜索
      上传资料 赚现金

      广东省佛山市2024-2025学年高一下学期6月期末考试生物试卷(解析版)

      • 858.2 KB
      • 2025-09-04 23:53:24
      • 45
      • 0
      •  
      加入资料篮
      立即下载
      广东省佛山市2024-2025学年高一下学期6月期末考试生物试卷(解析版)第1页
      高清全屏预览
      1/21
      广东省佛山市2024-2025学年高一下学期6月期末考试生物试卷(解析版)第2页
      高清全屏预览
      2/21
      广东省佛山市2024-2025学年高一下学期6月期末考试生物试卷(解析版)第3页
      高清全屏预览
      3/21
      还剩18页未读, 继续阅读

      广东省佛山市2024-2025学年高一下学期6月期末考试生物试卷(解析版)

      展开

      这是一份广东省佛山市2024-2025学年高一下学期6月期末考试生物试卷(解析版),共21页。试卷主要包含了单项选择题,非选择题等内容,欢迎下载使用。
      1. 阿尔法折叠(AlphaFld)是一种基于人工智能预测蛋白质三维结构的技术,可根据氨基酸序列预测蛋白质的空间结构。该技术可应用于下列哪一过程的研究( )
      A. DNA复制B. 转录
      C. 翻译D. 翻译后加工
      【答案】D
      【分析】阿尔法折叠(AlphaFld)通过氨基酸序列预测蛋白质的三维结构,而蛋白质的空间结构形成于翻译后的加工阶段。
      【详解】A、DNA复制是DNA分子生成子代DNA的过程,与蛋白质结构无关,A不符合题意;
      B、转录是以DNA为模板合成RNA的过程,不直接涉及蛋白质结构,B不符合题意;
      C、翻译是以mRNA为模板合成多肽链的过程,产物为一级结构(氨基酸序列),但未形成空间结构,C不符合题意;
      D、AlphaFld 预测蛋白质三维结构,翻译是合成多肽链,翻译后加工涉及形成蛋白质空间结构,该技术可用于翻译后加工,D符合题意。
      故选D。
      2. 女性患病概率高于男性的遗传病,致病基因最可能位于( )
      A. 线粒体中B. 常染色体上
      C. X染色体上D. Y染色体上
      【答案】C
      【详解】A、线粒体中的基因属于细胞质遗传,具有母系遗传的特点,若母亲患病,所有子女均患病,男女患病概率相同,A错误;
      B、常染色体上的显性或隐性遗传病,男女患病概率通常相等,B错误;
      C、X染色体显性遗传病中,女性因有两个X染色体,只需一个显性致病基因即可患病,而男性仅有一个X染色体,患病概率低于女性,C正确;
      D、Y染色体上的基因仅传递给男性,女性不可能患病,D错误。
      故选C。
      3. 20世纪90年代以来,关于细胞衰老机制的研究取得了重大进展。下列过程会延缓细胞衰老的是( )
      A. 细胞分裂过程中,端粒缩短
      B. 染色质收缩阻碍转录过程
      C. 抗氧化物使细胞内自由基减少
      D. 有害物质入侵导致蛋白质活性下降
      【答案】C
      【详解】A、由端粒学说可知,端粒随着细胞的分裂不断缩短,当端粒长度缩短到一定阈值时细胞衰老,A错误;
      B、染色质收缩阻碍转录过程,细胞衰老的速度加快,B错误;
      C,自由基的化学性质活泼,可攻击生物体内的DNA、蛋白质和脂质等大分子物质,使细胞衰老,故抗氧化物使细胞内自由基减少可延缓衰老,C正确;
      D、有害物质入侵导致蛋白质活性下降,会影响细胞的正常功能,加速细胞衰老,D错误。
      故选C。
      4. DNA指纹技术可用于亲子鉴定与遗传分析等。下列不能为该项技术提供科学依据的是( )
      A. 不同个体的DNA空间结构不同
      B. 与RNA相比,DNA的结构更稳定
      C. 同一个体不同体细胞的DNA相同
      D. 不同个体DNA的碱基排列顺序不同
      【答案】A
      【详解】A、不同个体的DNA空间结构均为双螺旋结构,差异在于碱基排列顺序而非空间结构,A符合题意;
      B、RNA一般是单链,DNA的双螺旋结构使其比RNA更稳定,利于长期保存遗传信息,B不符合题意;
      C、同一个体的体细胞由受精卵有丝分裂而来,核DNA相同,C不符合题意;
      D、不同个体DNA的碱基排列顺序不同(尤其非编码区),是DNA指纹技术的核心依据,D不符合题意。
      故选A
      5. 下列有关肺炎链球菌转化实验的叙述,正确的是( )
      A. 加热致死的S型菌的荚膜直接转移至R型活菌上
      B. 格里菲斯提出加热致死的S型菌中存在转化因子
      C. DNA酶处理S型菌的提取物运用了加法原理
      D. 艾弗里利用同位素标记法证明DNA是遗传物质
      【答案】B
      【详解】A、加热致死的S型菌的转化因子是DNA,而非荚膜直接转移。R型菌通过吸收S型菌的DNA完成转化,荚膜是转化后S型菌自身合成的,A错误;
      B、格里菲斯通过体内转化实验发现,加热致死的S型菌能使R型菌转化为有毒菌株,并提出S型菌中存在“转化因子”,但未明确其化学本质,B正确;
      C、DNA酶处理S型菌提取物的实验属于“减法原理”(去除DNA观察转化效果),而非加法原理(添加特定成分),C错误;
      D、艾弗里通过减法原理(如添加蛋白酶、DNA酶、RNA酶处理)证明DNA是遗传物质,并没有使用同位素标记法,D错误。
      故选B。
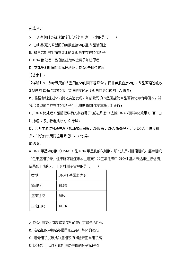
      6. DNA甲基转移酶(DNMT)是DNA甲基化的关键酶。研究人员对肝癌组织、癌旁组织(位于癌组织旁,但细胞可能还未发生癌变)和正常组织中DNMT基因表达率进行检测,结果如下表所示。下列推测不合理的是( )
      A. DNA甲基化引起碱基序列的变化可遗传给后代
      B. 在癌细胞中抑癌基因呈现出高甲基化的状态
      C. 癌旁组织发展成为癌组织的风险较正常组织高
      D. DNMT可以作为诊断癌症进程的分子标记物
      【答案】A
      【分析】表观遗传是指在基因的DNA序列没有发生改变的情况下,基因功能发生了可遗传的变化,并最终导致了表型的变化。
      【详解】A、DNA 甲基化是表观遗传修饰,仅改变基因表达(如沉默基因 ),不改变 DNA 碱基序列。表观遗传变化可遗传给后代,但题干中 “引起碱基序列变化” 错误,A错误;
      B、癌组织中 DNMT 表达率高(DNA 甲基化关键酶 ),甲基化可能导致抑癌基因沉默(高甲基化状态 ),进而促进癌症发生,B正确;
      C、癌旁组织 DNMT 表达率(50% )高于正常组织(16.7% ),DNA 甲基化程度更高,基因表达异常风险大,发展为癌组织的概率更高,C正确;
      D、不同组织(癌、癌旁、正常 )中 DNMT 表达率差异显著,可通过检测 DNMT 表达水平判断组织是否癌变及进程,故可作为分子标记物,D正确。
      故选A。
      7. 我国著名农书《齐民要术》中记载:“粟、黍、称、粱、秫,常岁岁别收。选好穗纯色者,創刈,高悬之。至春,治取别种,以拟明年种子。”这体现了我国古代劳动人民对人工选种的重视。下列叙述正确的是( )
      A. “选好穗纯色者”直接选择的是基因型
      B. “好穗纯色者”种下后,后代无性状分离
      C. 人工选种的过程实现了基因的定向变异
      D. 人工选种与自然选择的方向可能不同
      【答案】D
      【详解】A、“选好穗纯色者”直接选择的是表型而非基因型,因为表型由基因型和环境共同决定,无法直接判断基因型是否纯合,A错误;
      B、若“好穗纯色者”为杂合体(如显性性状的杂合子),后代可能出现性状分离,B错误;
      C、人工选种是对已有变异的筛选,而非导致基因的定向变异(变异是随机的),C错误;
      D、人工选择以人类需求为导向,自然选择以环境适应为导向,两者的方向可能不同(例如高产性状可能不利于自然生存),D正确。
      故选D。
      8. 科学家在研究蜜蜂的起源与进化时发现,蜜蜂多样性的爆发与开花植物的盛行几乎同步。但由于大陆板块漂移和缺少化石证据,蜜蜂的起源地点和时间目前还无从考证。下列分析错误的是( )
      A. 化石是研究生物进化最直接、最重要的证据
      B 对不同种蜜蜂基因组进行测序有利于研究其进化顺序
      C. 长期处于不同地理板块的蜜蜂之间可能存在生殖隔离
      D. 蜜蜂种群内部分工协助,相互影响和发展实现协同进化
      【答案】D
      【分析】种群是生物进化的基本单位,生物进化的实质是种群基因频率的改变.突变和基因重组,自然选择及隔离是物种形成过程的三个基本环节,通过它们的综合作用,种群产生分化,最终导致新物种形成.在这个过程中,突变和基因重组产生生物进化的原材料,自然选择使种群的基因频率定向改变并决定生物进化的方向,隔离是新物种形成的必要条件。
      【详解】A、化石记录了生物进化的历程,能直接反映古代生物的形态结构及出现顺序,是研究生物进化最直接、最重要的证据,A正确;
      B、基因组测序可比较不同物种的基因差异,通过分子生物学方法(如构建系统进化树)推断物种间的亲缘关系和进化顺序,B正确;
      C、长期地理隔离可能导致不同种群的基因交流中断,积累不同的变异,最终形成生殖隔离,C正确;
      D、协同进化指不同物种之间或生物与环境之间的相互影响和共同进化,而蜜蜂种群内部的分工属于种内关系,不属于协同进化,D错误。
      故选D。
      9. 研究发现,癌细胞在不同时期的细胞自噬水平存在显著差异:营养充足时,细胞自噬受抑制;营养缺乏时,细胞自噬被激活。下列分析错误的是( )
      A. 癌细胞通过细胞自噬清除受损细胞器,维持细胞内环境稳定
      B. 癌细胞通过提高自噬水平增加自身物质与能量供应
      C. 激烈的细胞自噬诱导癌细胞的死亡过程属于细胞坏死
      D. 可在不同时期使用促进或抑制癌细胞自噬的药物治疗癌症
      【答案】C
      【分析】细胞自噬是细胞通过溶酶体(或液泡,如植物细胞)分解自身衰老、损伤的细胞器,或吞噬并降解胞内异常物质(如病原体、错误折叠的蛋白质等)的过程,相当于细胞的“自我清理”机制。
      【详解】A、细胞自噬可分解受损细胞器,维持细胞内稳态,这是自噬的基本功能,A正确;
      B、营养缺乏时,癌细胞通过增强自噬分解自身物质,为生存提供能量和原料,B正确;
      C、激烈自噬导致的细胞死亡是由基因调控的主动过程,属于细胞凋亡而非坏死(坏死是外界因素引起的被动死亡),C错误;
      D、根据题干,营养充足时抑制自噬可限制癌细胞生长,营养缺乏时促进自噬可能诱导其过度自噬死亡,D正确。
      故选C。
      10. 下列关于“探究抗生素对细菌的选择作用”实验的叙述,错误的是( )
      A. 可用不含抗生素的滤纸片作为空白对照组
      B. 从抑菌圈边缘挑取细菌用于下一代的培养
      C. 实验结束后,应对培养基和纸片进行灭菌
      D. 抑菌圈越大表明细菌对抗生素的抗性越强
      【答案】D
      【详解】A、实验中需设置空白对照,不含抗生素的滤纸片可排除无关变量干扰,观察细菌正常生长情况,A正确;
      B、抑菌圈边缘的细菌可能具有更强的抗药性,挑取此处细菌进行传代培养可模拟抗生素的逐代选择作用,B正确;
      C、实验后的培养基和纸片可能含有抗药性细菌,需高温灭菌处理以防止污染环境及感染操作者,C正确;
      D、抑菌圈越大,说明抗生素对该细菌的抑制效果越强,细菌的抗药性越弱;反之,抑菌圈越小,细菌抗药性越强。D错误。
      故选D。
      11. 马凡综合征是一种由FBNI基因突变导致的结缔组织疾病。图为某家系的系谱图,其中II-2为杂合子。不考虑X、Y染色体的同源区段,下列分析正确的是( )
      A. 该病最可能为伴X染色体显性遗传病
      B. Ⅱ-2、Ⅲ-2、Ⅲ-3的致病基因来源不同
      C. 该家系中所有患病个体的基因型相同
      D. Ⅲ-3与正常男性生出正常女孩的概率为1/4
      【答案】D
      【分析】遗传病分为单基因遗传病、多基因遗传病和染色体异常遗传病:(1)单基因遗传病包括常染色体显性遗传病(如并指)、常染色体隐性遗传病(如白化病)、伴X染色体隐性遗传病(如血友病、色盲)、伴X染色体显性遗传病(如抗维生素D佝偻病)、伴Y染色体遗传病。(2)多基因遗传病是由多对等位基因异常引起的,如青少年型糖尿病。(3)染色体异常遗传病包括染色体结构异常遗传病(如猫叫综合征)和染色体数目异常遗传病(如21三体综合征)。
      【详解】A、图中II-2为患病男性,且II-2为杂合子,故该病最可能为常染色体显性遗传病,A错误;
      B、该病为常染色体显性遗传病,Ⅱ-2、Ⅲ-2、Ⅲ-3的致病基因均来源于Ⅰ-2,B错误;
      C、该家系患病个体中,Ⅱ-2、Ⅱ-3、Ⅲ-和Ⅲ-3为Aa,Ⅰ-2的基因型为AA或Aa,C错误;
      D、Ⅲ-3的基因型为Aa,与正常男性生出正常女孩的概率为1/2×1/2=1/4,D正确。
      故选D。
      12. 某兴趣小组在课后进行“性状分离比的模拟实验”。下列相关实验操作,错误的是( )
      A. 用甲、乙两个小桶分别模拟雌、雄生殖器官
      B. 用大小一致,颜色不同的小球模拟两种配子
      C. 随机抓取两个桶中小球进行组合并记录数据
      D. 已抓取的小球不再放回桶内,以免重复计数
      【答案】D
      【分析】用甲乙两个小桶分别代表雌雄生殖器官,甲乙两小桶内的彩球分别代表雌雄配子,用不同彩球的随机结合,模拟生物在生殖过程中,雌雄配子的随机组合。
      【详解】A、甲、乙小桶分别代表雌、雄生殖器官,用于模拟配子的产生来源,A正确;
      B、小球大小一致避免抓取时产生偏好,颜色不同代表不同配子,B正确;
      C、需分别从两个桶中各随机抓取一个小球组合,模拟雌雄配子的随机结合,C正确;
      D、每次抓取后小球需放回桶内,以保证每次抓取时配子的概率相同,否则会导致统计误差,D错误。
      故选D。
      13. 科学家在小鼠的成纤维细胞中转入c-Myc、Oct-4、Sx2等基因,将其诱导为类似胚胎干细胞的iPS细胞。通过定向诱导,iPS细胞可以分化为神经细胞、血细胞等多种细胞,如图所示。下列叙述正确的是( )
      A. iPS细胞的分化程度比成纤维细胞高
      B. 诱导分化时,细胞形态和遗传物质发生变化
      C. iPS细胞分化的不同细胞中mRNA不完全相同
      D. iPS细胞分化为不同细胞的过程是可逆的
      【答案】C
      【分析】细胞分化是指在个体发育中,由一个或一种细胞增殖产生的后代,在形态、结构和生理功能上发生稳定性差异的过程。细胞分化的实质是基因的选择性表达,在这个过程中,遗传物质不变,但细胞中的mRNA和蛋白质种类会发生变化。 胚胎干细胞具有发育的全能性,分化程度较低。
      【详解】A 、 iPS 细胞类似胚胎干细胞,具有较高的全能性,分化程度比成纤维细胞低,A 错误;
      B 、 诱导分化时,细胞形态发生变化,但遗传物质不变,B 错误;
      C 、iPS 细胞分化为不同细胞是基因选择性表达的结果,所以不同细胞中 mRNA 不完全相同,C 正确;
      D 、细胞分化过程一般是不可逆的,iPS 细胞分化为不同细胞的过程也是不可逆的,D 错误。
      故选C。
      14. 正常情况下,鬃狮蜥的性别由性染色体决定,雌性为ZW,雄性为ZZ。研究发现,部分雄性鬃狮蜥卵在较高的温度下会孵化为雌性(性染色体组成不变),并且能与其它雄性个体正常交配和繁殖。下列关于该现象的分析,错误的是( )
      A. 鬃狮蜥的性别决定是遗传和环境因素共同作用的结果
      B. 该现象的出现可能与温度对表观遗传的影响有关
      C. 该现象将导致W染色体在鬃狮蜥后代中比例升高
      D. 该现象有利于鬃狮蜥在不利环境中维持较高生育率
      【答案】C
      【分析】性别决定方式有性染色体决定,如XY型、ZW型性别决定、环境决定(温度、营养条件等)。表观遗传是指DNA序列不发生变化,但基因的表达和表型发生了可遗传的改变。
      【详解】A、正常情况下鬃狮蜥性别由性染色体决定,而高温下部分雄性卵会孵化为雌性,这表明鬃狮蜥的性别决定是遗传(性染色体)和环境(温度)因素共同作用的结果,A正确;
      B、表观遗传是指DNA序列不发生变化,但基因表达却发生了可遗传的改变。温度可能影响了相关基因的表达调控等表观遗传过程,从而使具有正常雄性染色体组成的个体表现为雌性,B正确;
      C、具有正常雄性染色体组成(ZZ)的卵在高温下孵化为雌性,其性染色体组成还是ZZ,与其他雄性(ZZ)交配,后代性染色体组成依然是ZZ,不会导致W染色体在后代中比例升高,C错误;
      D、在不利环境(如高温)下,部分雄性个体转变为雌性,增加了雌性个体数量,有利于鬃狮蜥在不利环境中维持较高生育率,D正确。
      故选C。
      15. 3H-脱氧核苷酸可以作为大肠杆菌DNA复制的原料。当DNA的两条链都携带3H-脱氧核苷酸时,该区域在特殊的显色作用下呈深色;当只有一条链携带3H-脱氧核苷酸时,该区域显浅色。将不含3H标记的大肠杆菌置于含3H-脱氧核苷酸的培养液中进行培养,图为某次DNA复制时的局部示意图。下列分析错误的是( )
      A. 图示DNA至少在进行第二次复制
      B. DNA复制3次后,浅色DNA占1/4
      C. 甲链与乙链的延伸方向均为5′→3'
      D. 甲链与乙链的碱基排列顺序相同
      【答案】D
      【分析】DNA的复制方式为半保留复制,子代DNA分子其中的一条链来自亲代DNA ,另一条链是新合成的,这种方式称半保留复制。
      【详解】A、DNA复制是半保留复制,不含3H标记的大肠杆菌在含3H脱氧核苷酸的培养液中培养,第一次复制后得到的DNA分子是一条链含3H,一条链不含3H。图示中出现了两条链都含3H的DNA区域(深色),所以至少在进行第二次复制,A正确;
      B、DNA复制3次后,得到23=8个DNA分子。根据半保留复制特点,其中有2个DNA分子是一条链含3H,一条链不含3H (浅色),浅色DNA占1/4 ,B正确;
      C、DNA分子的两条链是反向平行的,DNA聚合酶只能从5'端向3'端延伸子链,观察可知,甲链与乙链的延伸方向均为5′→3′,C正确;
      D、甲链与乙链是分别以两条母链为模板合成的子链,两条母链是互补的,所以甲链与乙链的碱基排列顺序是互补的,而不是相同的,D错误。
      故选D。
      16. 在氧含量正常情况下,具有一个镰状细胞贫血突变基因的个体(即杂合子)能同时合成正常和异常的血红蛋白,因此不表现出贫血症状,并对疟疾具有较强的抵抗力。下列叙述错误的是( )
      A. 可利用光学显微镜初步判断个体是否患有镰状细胞贫血症
      B. 镰状细胞贫血发生的根本原因是基因突变,属于有害变异
      C. 在疟疾高发地区,杂合子的生存率比正常个体更高
      D. 使用抗疟疾药物治疗会降低该突变基因的基因频率
      【答案】B
      【分析】基因突变是指DNA分子中发生碱基的替换、增添或缺失,而引起的基因碱基序列的改变。
      【详解】A、镰状细胞贫血的红细胞呈镰刀状,所以可以利用光学显微镜初步判断个体是否患有镰状细胞贫血,A正确;
      BC、依据题干信心,在氧含量正常情况下,具有一个镰状细胞贫血突变基因的个体(即杂合子)能同时合成正常和异常的血红蛋白,因此不表现出贫血症状,并对疟疾具有较强的抵抗力,所以镰状细胞贫血是有害还是有利,取决于环境,且在疟疾高发地区,杂合子的生存率比正常个体更高,B错误,C正确;
      D、使用抗疟疾药物后,会消除疟疾的选择压力,杂合子就会失去抗疟优势,突变基因(导致贫血)成为不利因素,正常基因型(纯合正常)将更有优势,所以使用抗疟疾药物治疗会降低该突变基因的基因频率,D正确。
      故选B。
      17. 在基因型为AaXBY的个体中,某细胞在不同的分裂时期,细胞内A、B基因的数量如图所示。不考虑突变和基因重组,下列叙述错误的是( )
      A. 甲时期细胞中不存在姐妹染色单体
      B. 乙时期可能正在发生联会
      C. 丁可能处于减数第二次分裂中期
      D. 细胞分裂的顺序可能为甲→乙→丙→丁
      【答案】C
      【详解】A、甲时期基因A和B数量都为1,该个体基因型为AaXBY,甲时期细胞可能是精原细胞(未进行复制),也可能是减数第二次分裂后期(姐妹染色单体分离后),若为精原细胞,不存在姐妹染色单体;若为减数第二次分裂后期,也不存在姐妹染色单体,不过更准确说,甲时期基因数量未加倍,说明染色体未复制或姐妹染色单体已分离,不存在姐妹染色单体, A正确;
      B、乙时期基因A和B数量都为2,说明染色体已复制,此时细胞可能处于减数第一次分裂前期(联会发生在减数第一次分裂前期),所以乙时期可能正在发生联会,B正确;
      C、丁时期只有基因A数量为1,基因B数量为0,说明细胞中不含XB染色体,该细胞经过了同源染色体X与Y的分离,可能基因型为AY,处于减数第二次分裂末期结束之后,C错误;
      D、细胞分裂顺序应该是甲时期(如精原细胞)先进行染色体复制(如乙时期,对应减数第一次分裂) ,再到丙时期(基因A数量为2,基因B数量为0,可能是减数第二次分后期),最后到丁时期(减数第二次分裂末期结束之后),可能的顺序是甲→乙→丙→丁,D正确。
      故选C。
      18. 水稻是两性花,水稻花粉的育性受细胞核基因(R/r)与细胞质基因(S/N)的共同调控。其中S为不育基因,R为育性恢复基因,R对S表达有抑制作用。S(r)表现出雄性不育(雄蕊发育不正常,无法产生可育花粉;雌蕊发育正常)。图是我国科学家开创的三系杂交水稻育种过程示意图。下列叙述正确的是( )
      A. 上述保持系与恢复系都是作为母本
      B. 杂交种的基因型为N(Rr)或S(Rr)
      C. 获得上述杂交种后无需再每年制种
      D. 上述杂交过程中无需进行人工去雄
      【答案】D
      【分析】杂交育种的方法是:杂交→自交→选优,杂交育种的原理是基因重组。
      【详解】A、雄性不育系作为母本,保持系与恢复系都是作为父本,A错误;
      B、受精卵形成过程中,细胞质主要由母本提供,细胞核由母本和父本共同提供,故杂交种的基因型为S (Rr),B错误;
      C、F1自交后代会发生性状分离,杂种优势无法保持,故获得上述杂交种后仍然需再每年制种,C错误;
      D、水稻是两性花,利用雄性不育系作为母本,杂交过程中无需进行人工去雄,D正确。
      故选D。
      19. 野生型红色面包霉可以利用基本培养基中的成分按一定顺序合成氨基酸。科学家利用X射线诱导红色面包霉发生基因突变,导致红色面包霉因不能合成相应的氨基酸而无法在基本培养基上生长。下表为甲、乙、丙三种营养缺陷型菌株在不同培养基中的生长情况。下列叙述错误的是( )
      注:三种氨基酸能分泌到细胞外。
      A. 甲、乙、丙的产生体现了基因突变具有不定向性
      B. 3种氨基酸的合成顺序为鸟氨酸→瓜氨酸→精氨酸
      C. 据表推测,乙的鸟氨酸合成酶基因发生了突变
      D. 甲与丙在基本培养基中进行混合培养,两者可正常生长
      【答案】C
      【详解】A、甲、乙、丙的产生是不同基因突变的结果,体现了基因突变的不定向性,A正确;
      B、根据突变型在不同培养基中的生长情况,突变型甲在添加精氨酸的基本培养基中能正常生长,在添加瓜氨酸和鸟氨酸的基本培养基中不能生长,说明甲不能合成精氨酸,突变型乙在添加精氨酸和瓜氨酸的基本培养基中能正常生长,在添加鸟氨酸的基本培养基中不能生长,说明乙不能合成瓜氨酸;突变型丙在添加精氨酸、瓜氨酸和鸟氨酸的基本培养基中都能正常生长,说明丙不能合成鸟氨酸,由此可推断三种氨基酸的合成顺序为鸟氨酸→瓜氨酸→精氨酸,B正确;
      C、突变型乙在添加精氨酸和瓜氨酸的基本培养基中能正常生长,在添加鸟氨酸的基本培养基中不能生长,说明乙不能合成瓜氨酸,可能是瓜氨酸合成酶基因发生了突变,而不是鸟氨酸合成酶基因,C错误;
      D、甲不能合成精氨酸,丙不能合成鸟氨酸,将甲与丙在基本培养基中进行混合培养,甲可以利用丙分泌到细胞外的鸟氨酸合成瓜氨酸和精氨酸,丙可以利用甲分泌到细胞外的精氨酸,所以两者可正常生长,D正确。
      故选C。
      20. 某植物叶子的颜色由4对独立遗传的等位基因A/a、B/b、C/c、D/d控制,调控机理如图所示,其中红色与蓝色混合后形成紫色。现有基因型为AaBbCcDd和AaBbCedd的植株进行杂交,下列关于该杂交实验的分析,错误的是( )
      A. 亲本叶子颜色分别是紫色和红色
      B. F1中白色叶子占1/4,基因型有18种
      C. F1红叶:蓝叶:紫叶个体的比例为3:1:1
      D. F1黄叶中纯合子占1/12,基因型为AAbbCCdd和AAbbccdd
      【答案】C
      【详解】A、基因型为AaBbCcDd的植株,因含A(黄色)、B(橙色)、C(红色)、D(蓝色),红色与蓝色混合呈紫色;基因型为AaBbCedd的植株,含A、B、C(红色),无D(蓝色),表现为红色,故亲本叶子颜色分别是紫色和红色,A正确;
      B、白色叶子基因型需无A(即aa____ ),Aa×Aa后代aa概率为1/4​ 。其他基因Bb×Bb(3 种基因型 )、Cc×Cc(3 种基因型 )、Dd×dd(2 种基因型 )自由组合,基因型种类为1×3×3×2=18种,所以F1​中白色叶子占1/41,基因型有18种,B正确;
      C、红叶需A_B_C_dd,蓝叶需A_B_ccDd,紫叶需A_B_C_Dd 。通过基因自由组合定律计算,A_概率3/4​、B_概率3/4、C_概率3/43、Dd概率1/2、dd概率1/2​ ,得出红叶、蓝叶、紫叶比例为3:1:3,并非3:1:1,C错误;
      D、黄叶基因型为A_bb__ ,纯合子基因型为AAbbCCdd和AAbbccdd 。结合基因自由组合,计算得F1​黄叶中纯合子占1/2​,D正确 。
      故选C。
      二、非选择题:本大题共4小题,40分。
      21. 图中甲、乙、丙为某哺乳动物生殖器官中的某一细胞在不同分裂时期的示意图,丁为该动物细胞中一对同源染色体的示意图,其中A/a、B/b表示两对等位基因。
      回答下列问题:
      (1)根据图中的________细胞可以判断该动物的性别。甲细胞的名称是_____,乙细胞产生的子细胞可继续进行的分裂方式是________。
      (2)与前一时期相比,甲、乙、丙细胞中发生染色体组数目加倍的是________。
      (3)丁细胞中基因B、b分离发生的时期是______,该细胞减数分裂完成后会产生_____种配子。这种变异类型是______,其在生物进化过程中的意义是________。
      【答案】(1)①. 丙 ②. 次级精母细胞 ③. 有丝分裂或减数分裂
      (2)甲、乙 (3)①. 减数分裂Ⅰ后期和减数分裂Ⅱ后期 ②. 4 ③. 基因重组 ④. 为进化提供原材料(增强了生物变异的多样性,加快了生物进化的速度)
      【分析】甲图没有同源染色体,且着丝粒分裂,姐妹染色单体分离,处于减数第二次分裂后期;乙图有同源染色体,且着丝粒分裂,姐妹染色单体分离,处于有丝分裂后期;丙图同源染色体分离移向细胞两级,处于减数第一次分裂后期;丁图同源染色体上的非姐妹染色单体发生互换,处于减数第一次分裂前期。
      【解析】(1)丙细胞处于减数第一次分裂后期,细胞质均等分裂,这是初级精母细胞的典型特征,因此可判断该动物为雄性。甲图处于减数第二次分裂后期,细胞名称是次级精母细胞。乙细胞处于有丝分裂中期,有丝分裂产生的子细胞(生殖器官中的细胞)可继续进行有丝分裂或进行减数分裂。
      (2)甲、乙细胞均发生着丝粒分裂,姐妹染色单体分离,使得细胞中染色体数目加倍。
      (3)减数第一次分裂后期,同源染色体分离,位于同源染色体上的 B 和 b 随同源染色体分开而分离。而丁细胞发生互换,在减数第二次分裂后期,姐妹染色单体分离,姐妹染色单体上的 B 和 b 也会分离。因此,分离时期为减数第一次分裂后期和减数第二次分裂后期。该细胞会产生4 种配子: AB、Ab、aB、ab。同源染色体的非姐妹染色单体交叉互换属于基因重组。基因重组能增加配子的多样性,从而增加后代的遗传多样性,为生物进化提供原材料。
      22. 人参皂苷Rb1(以下简称Rb1)是人参中的一种重要成分,对人体具有多种药理作用。为探究Rb1对肝脏癌细胞的作用,科研人员将肝癌细胞置于不同条件下进行培养,24h后检测三组细胞的凋亡率、凋亡调节蛋白和相关RNA的含量,结果如下表所示。
      注:“+”的数量表示相对值的多少。
      回答下列问题:
      (1)由实验结果推测,控制Bax蛋白合成的基因属于________(填“原癌”或“抑癌”)基因,依据是________。
      (2)miR-34a是一种能与Bcl-2mRNA碱基互补配对的微小RNA,其对Bcl-2蛋白的合成具有_______(填“促进”或“抑制”)作用,推测其作用机理是_______。
      (3)基于上述结果,有人提出可用Rb1研发治疗肝癌的新药物。但也有人认为还需探究Rb1是否会促进正常细胞的凋亡,请设计实验对这一问题进行探究,写出实验思路:_______。
      【答案】(1)①. 抑癌 ②. 随着Bax蛋白含量增加,肝癌细胞凋亡率上升,说明Bax蛋白具有促进细胞凋亡的作用
      (2)①. 抑制 ②. miR-34a通过与Bcl-2mRNA结合成双链结构,阻碍核糖体与Bcl-2mRNA结合,抑制翻译过程(通过与Bcl-2mRNA结合成双链结构,促进Bcl-2mRNA的降解,抑制翻译过程)
      (3)将相同生理状态的正常肝细胞分为两组,分别培养在普通培养液与添加Rb1的普通培养液中,在同样条件下培养24h后,检测并对比两组肝细胞的凋亡率。或将相同生理状态的正常肝细胞分为三组,分别培养在普通培养液、添加低浓度Rb1的普通培养液和添加高浓度Rb1的普通培养液中,在同样条件下培养24h后,检测并对比三组细胞的凋亡率
      【分析】细胞癌变的根本原因是原癌基因和抑癌基因发生基因突变,其中原癌基因负责调节细胞周期,控制细胞生长和分裂的过程,抑癌基因主要是阻止细胞不正常的增殖。
      【解析】(1)据表格信息可知,随着Bax蛋白含量增加,肝癌细胞凋亡率上升,即细胞凋亡率与Bax蛋白的表达量呈现正相关,说明Bax蛋白促进细胞的凋亡,与抑癌基因的功能相似,故推测控制Bax蛋白合成的基因属于抑癌基因。
      (2)据题干信息可知,miR-34a与Bcl-2mRNA碱基互补配对结合成双链结构,阻碍核糖体与Bcl-2mRNA结合,阻止Bcl-2蛋白的翻译过程,故对Bcl-2蛋白的合成具有抑制作用。
      (3)探究Rb1是否会促进正常细胞的凋亡,实验的自变量是Rb1的有无,因变量是正常细胞的凋亡率,故实验思路如下:将相同生理状态的正常肝细胞分为两组,分别培养在普通培养液与添加Rb1的普通培养液中,在同样条件下培养24h后,检测并对比两组肝细胞的凋亡率。或将相同生理状态的正常肝细胞分为三组,分别培养在普通培养液、添加低浓度Rb1的普通培养液和添加高浓度Rb1的普通培养液中,在同样条件下培养24h后,检测并对比三组细胞的凋亡率。
      23. 草地贪夜蛾是一种常见农业害虫。研究表明,乙酰胆碱酯酶基因发生显性突变是草地贪夜蛾产生有机磷杀虫剂抗性的重要原因。研究人员对草地贪夜蛾种群中不同个体乙酰胆碱酯酶基因227号氨基酸对应的突变位点进行测序,结果如表所示。
      注:纯合子由于染色体相同位置的基因序列相同,测序峰图无重叠。
      回答下列问题:
      (1)该抗性基因是由碱基对______而产生。表中属于杂合子的个体类型是_____。
      (2)该突变位点在野生型个体中对应的氨基酸为甘氨酸。下表为部分氨基酸及对应的密码子,推测上述测序DNA单链是转录的______(填“模板链”或“非模板链”),突变后对应的氨基酸变为_____。
      (3)种群中该抗性基因频率为________。若种群中的个体随机交配,子一代丙类型的个体所占比例_______(填“上升”或“下降”或“不变”)。根据上述信息,提出一条在农业生产中使用杀虫剂的注意事项并说明生物学原理________。
      【答案】(1)①. 替换 ②. 乙
      (2)①. 非模板链 ②. 丙氨酸
      (3)①. 44% ②. 上升 ③. 避免长期大量使用单一种类杀虫剂;使用对生物变异影响小的杀虫剂;在杀虫剂的长期选择下,该抗性基因频率显著上升
      【解析】(1)分析表中测序峰图,227号氨基酸对应的突变位点序列只有中间的一个碱基不同,基因突变包括碱基对的增添、缺失和替换,因此该抗性基因是由碱基对替换而产生。根据注释纯合子由于染色体相同位置的基因序列相同,测序峰图无重叠。观察表格中测序峰图,甲的测序峰图无重叠,为纯合子;乙的测序峰图有重叠(出现 G 和 C 两种碱基在同一位置),说明染色体相同位置基因序列不同,是杂合子;丙的测序峰图无重叠,为纯合子。所以属于杂合子的个体类型是乙。
      (2)该已知野生型个体中该位点对应的氨基酸为甘氨酸,甘氨酸的密码子有 GGA、GGC、GGU、GGG。观察测序 DNA 单链上突变位点的碱基,若该链为非模板链,根据碱基互补配对原则,转录出的 mRNA 上的密码子才能与已知的氨基酸密码子相对应。所以上述测序 DNA 单链是转录的非模板链。突变后的非模板链的序列为GCA,则对应的密码子为GCA,突变后对应的氨基酸变为丙氨酸。
      (3)种群中抗性基因频率是指抗性基因在该种群基因库中的比例。设抗性基因为A,非抗性基因为a,由表可知乙(Aa)有62个,甲(aa)有25个,丙(AA)有13个,可算出A的基因频率为(13×2+62)/(25+62+13)×2=88/200=0.44.因为突变个体(A基因控制)具有有机磷杀虫剂抗性,在使用杀虫剂的环境中,有抗性的个体更容易生存和繁殖,所以若种群中的个体随机交配,子一代丙类型(AA)的个体所占比例上升。在农业生产中,为了延缓害虫抗药性的产生,避免长期大量使用单一种类杀虫剂;使用对生物变异影响小的杀虫剂;因为在杀虫剂的长期选择下,该抗性基因频率显著上升,会出现抗药性。
      24. 某种鸟类的羽毛颜色有黑色、黄色、白色三种,其羽毛颜色与所含色素对应关系如下表所示。该鸟类羽毛颜色受位于常染色体与Z染色体上的两对等位基因控制,其中A基因控制黑色素的合成,H基因控制黄色素的合成。研究人员利用黑羽雌鸟与白羽雄鸟进行杂交实验,结果如图所示。
      回答下列问题:
      (1)A/a基因位于________染色体上,亲本中黑羽雌鸟的基因型为________。
      (2)F1中黑羽雄鸟与白羽雌鸟交配,F2中黄羽雌鸟所占的比例为_______,F2黄羽雌鸟中纯合子所占的比例为______。
      (3)已知该鸟类眼睛棕色对黑色为完全显性,且由常染色体上的一对等位基因B/b控制。某兴趣小组欲探究眼色基因与H/h的遗传是否遵循自由组合定律,提出以下两种实验方案:
      方案一:选择纯合黑眼黄羽与纯合棕眼白羽个体进行杂交获得F1,F1随机交配得到F2,观察并统计F2的表型及比例。
      方案二:选择纯合黑眼白羽与纯合棕眼白羽个体进行杂交获得F1,F1测交得到F2,观察并统计F2的表型及比例。
      你认为上述方案中能达成探究目的的是_______(填“方案一”或“方案二”或“方案一和方案二”)。结合所选方案,写出实验结果及对应结论_______。
      【答案】(1)①. Z ②. HhZAW
      (2)①. 1/16 ②. 0
      (3)①. 方案一 ②. 若F2中棕眼黄羽:棕眼白羽:黑眼黄羽:黑眼白羽=9:3:3:1,则说明眼色基因与H/h的遗传遵循自由组合定律;若F2中棕眼黄羽:棕眼白羽:黑眼黄羽=2:1:1,则说明眼色基因与H/h的遗传不遵循自由组合定律
      【分析】基因的自由组合定律的实质是:位于非同源染色体上的非等位基因的分离或组合是互不干扰的;在减数分裂过程中,同源染色体上的等位基因彼此分离的同时,非同源染色体上的非等位基因自由组合。
      【解析】(1)假设A/a基因位于常染色体上,那么H/h位于Z染色体上,P :AaZHW和aaZhZh,F1会出现黄羽雄鸟aaZHZh,和题干不符合,因此假设错误,则A/a基因位于Z染色体上,H/h位于常染色体上,因为子代出现黄羽和白羽,亲本中黑羽雌鸟的基因型为HhZAW。
      (2)P:HhZAWhhZaZa,F1中黑羽雄鸟(1/ 2hhZAZa、1/ 2HhZAZa)与白羽雌鸟(hhZaW)交配,F2中黄羽雌鸟HhZaW所占的比例为1/2×1/2×1/4=1/16,F2黄羽雌鸟中无纯合子,所占的比例为0。
      (3)方案一:纯合黑眼黄羽 (bbHHZaW 或 bbHHZaZa ) 与纯合棕眼白羽 (BBhhZaZa 或 BBhhZaW) 个体进行杂交获得 F1 ,F1 的基因型为 BbHhZaZa 和 BbHhZaW , F1 随机交配得到 F 2 ​ 。若F2中棕眼黄羽:棕眼白羽:黑眼黄羽:黑眼白羽=9:3:3:1,则说明眼色基因与H/h的遗传遵循自由组合定律;若F2中棕眼黄羽:棕眼白羽:黑眼黄羽=2:1:1,则说明眼色基因与H/h的遗传不遵循自由组合定律,b与H连锁,B与h连锁。
      方案二:纯合黑眼白羽 (bbhhZaZa 或 bbhhZaW) 与纯合棕眼白羽 (BBhhZaZa 或 BBhhZaW) 个体进行杂交获得 F1 , F1 的基因型为 BbhhZaZa 和 BbhhZaW , F 1 ​测交(与 bbhhZaZa和 bbhhZaW 杂交)得到 F2 ,由于hh这对基因已经确定,测交后代无法区分眼色基因B/ b与 H/h 是否遵循自由组合定律。 所以能达成探究目的的是方案一。
      类型
      DNMT基因表达率
      癌组织
      80.9%
      癌旁组织
      50%
      正常组织
      16.7%
      类型
      基本培养基
      添加精氨酸的基本培养基
      添加瓜氨酸的基本培养基
      添加鸟氨酸的基本培养基
      突变型甲
      不生长
      正常生长
      不生长
      不生长
      突变型乙
      正常生长
      正常生长
      不生长
      突变型丙
      正常生长
      正常生长
      正常生长
      组别
      细胞凋亡率
      Bax蛋白
      Bcl-2蛋白
      miR-34a
      普通培养液
      +
      +
      +++
      +
      普通培养液+低浓度Rb1
      ++
      ++
      ++
      ++
      普通培养液+高浓度Rb1
      +++
      +++
      +
      +++
      类型
      测序峰图
      个体数量

      25

      62

      13
      氨基酸
      密码子
      氨基酸
      密码子
      甘氨酸
      GGA
      精氨酸
      CGU
      GGC
      CGC
      GGU
      CGA
      GGG
      CGG
      苏氨酸
      ACG
      AGA
      ACC
      AGG
      ACU
      丙氨酸
      GCA
      ACA
      GCC
      赖氨酸
      AAA
      GCU
      AAG
      GCG
      羽毛颜色
      羽毛所含色素
      黑色
      存在黑色素
      黄色
      仅有黄色素
      白色
      无色素

      相关试卷 更多

      资料下载及使用帮助
      版权申诉
      • 1.电子资料成功下载后不支持退换,如发现资料有内容错误问题请联系客服,如若属实,我们会补偿您的损失
      • 2.压缩包下载后请先用软件解压,再使用对应软件打开;软件版本较低时请及时更新
      • 3.资料下载成功后可在60天以内免费重复下载
      版权申诉
      若您为此资料的原创作者,认为该资料内容侵犯了您的知识产权,请扫码添加我们的相关工作人员,我们尽可能的保护您的合法权益。
      入驻教习网,可获得资源免费推广曝光,还可获得多重现金奖励,申请 精品资源制作, 工作室入驻。
      版权申诉二维码
      欢迎来到教习网
      • 900万优选资源,让备课更轻松
      • 600万优选试题,支持自由组卷
      • 高质量可编辑,日均更新2000+
      • 百万教师选择,专业更值得信赖
      微信扫码注册
      手机号注册
      手机号码

      手机号格式错误

      手机验证码 获取验证码 获取验证码

      手机验证码已经成功发送,5分钟内有效

      设置密码

      6-20个字符,数字、字母或符号

      注册即视为同意教习网「注册协议」「隐私条款」
      QQ注册
      手机号注册
      微信注册

      注册成功

      返回
      顶部
      学业水平 高考一轮 高考二轮 高考真题 精选专题 初中月考 教师福利
      添加客服微信 获取1对1服务
      微信扫描添加客服
      Baidu
      map