还剩3页未读,
继续阅读
所属成套资源:甘肃省部分学校2026届高三上学期8月开学联考各学科试卷及答案
成套系列资料,整套一键下载
甘肃省部分学校2026届高三上学期8月开学联考政治试卷(PDF版附解析)
展开
这是一份甘肃省部分学校2026届高三上学期8月开学联考政治试卷(PDF版附解析),文件包含甘肃省部分学校2026届高三8月开学联考政治pdf、甘肃省部分学校2026届高三8月开学联考政治答案pdf等2份试卷配套教学资源,其中试卷共11页, 欢迎下载使用。
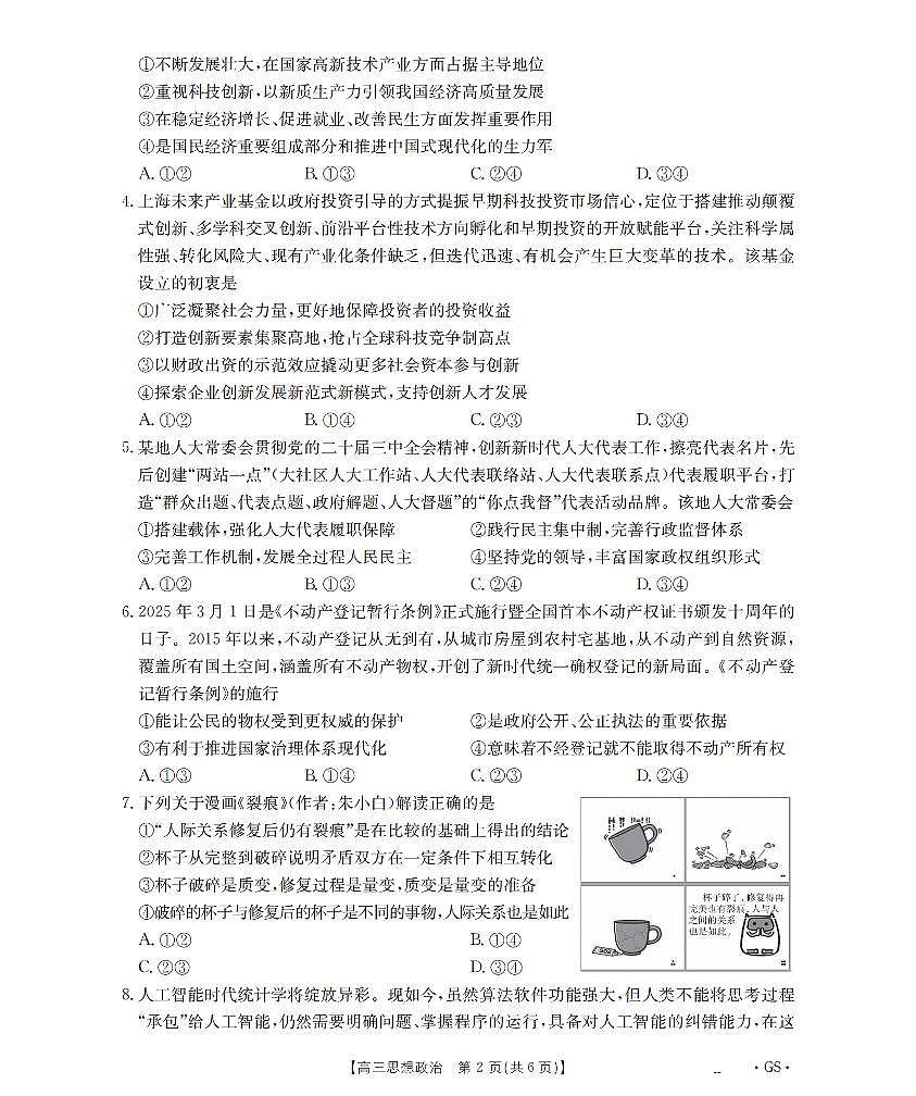
相关试卷
重庆市部分学校2026届高三上学期9月开学联考政治试题(PDF版附解析):
这是一份重庆市部分学校2026届高三上学期9月开学联考政治试题(PDF版附解析),文件包含重庆市部分学校2026届高三9月开学联考政治pdf、重庆市部分学校2026届高三9月开学联考政治答案pdf等2份试卷配套教学资源,其中试卷共10页, 欢迎下载使用。
江苏省部分学校2026届高三上学期8月联考政治试卷(PDF版附解析):
这是一份江苏省部分学校2026届高三上学期8月联考政治试卷(PDF版附解析),文件包含江苏省部分学校2026届高三上学期8月联考政治pdf、江苏省部分学校2026届高三上学期8月联考政治答案pdf等2份试卷配套教学资源,其中试卷共12页, 欢迎下载使用。
山西省部分学校2026届高三上学期8月开学联考政治试卷(PDF版附解析):
这是一份山西省部分学校2026届高三上学期8月开学联考政治试卷(PDF版附解析),文件包含山西省部分学校2026届高三8月开学联考政治pdf、山西省部分学校2026届高三8月开学联考政治答案pdf等2份试卷配套教学资源,其中试卷共11页, 欢迎下载使用。
相关试卷 更多
资料下载及使用帮助
版权申诉
- 1.电子资料成功下载后不支持退换,如发现资料有内容错误问题请联系客服,如若属实,我们会补偿您的损失
- 2.压缩包下载后请先用软件解压,再使用对应软件打开;软件版本较低时请及时更新
- 3.资料下载成功后可在60天以内免费重复下载
版权申诉
免费领取教师福利

