所属成套资源:安徽省A10联盟2026届高三上学期8月底学情调研各学科试题及答案
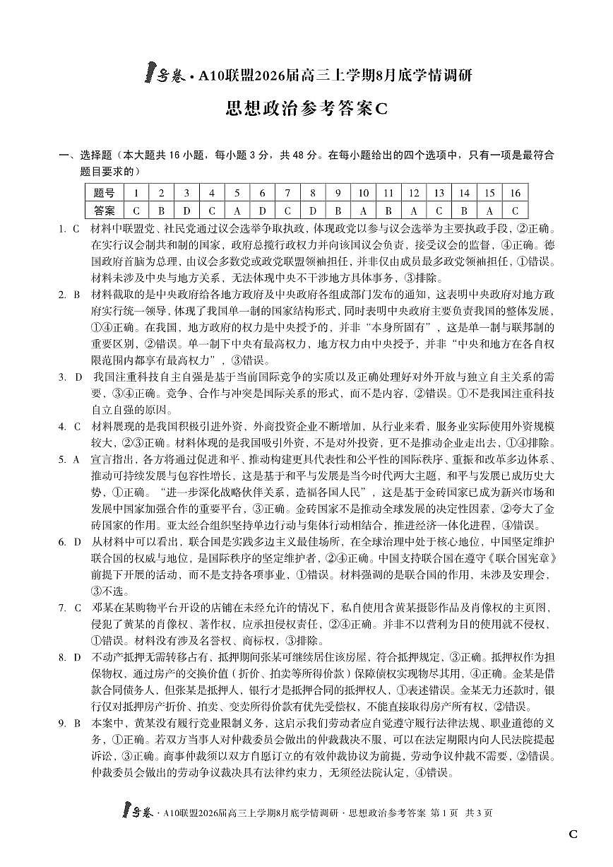
安徽省A10联盟2026届高三上学期8月底学情调研政治C卷试题(PDF版附解析)
展开
这是一份安徽省A10联盟2026届高三上学期8月底学情调研政治C卷试题(PDF版附解析),文件包含1号卷·A10联盟2026届高三上学期8月底学情调研思想政治C卷pdf、1号卷·A10联盟2026届高三上学期8月底学情调研思想政治C卷答案pdf、1号卷·A10联盟2026届高三上学期8月底学情调研思想政治非选择题评分细则docx等3份试卷配套教学资源,其中试卷共9页, 欢迎下载使用。
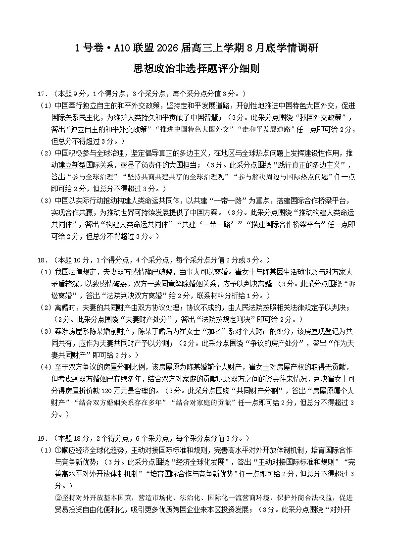
17.(本题9分,1个得分点,3个采分点,每个采分点分值3分。)
(1)中国奉行独立自主的和平外交政策,坚持走和平发展道路,开创性地推进中国特色大国外交,促进国际关系民主化,为维护人类持久和平贡献了中国智慧;(3分。此采分点围绕“我国外交政策”,答出“独立自主的和平外交政策”“推进中国特色大国外交”“走和平发展道路”任一点即可给2分,但总分不得超过3分。)
(2)中国积极参与全球治理,坚定倡导真正的多边主义,在地区与全球热点问题上发挥建设性作用,推动建立新型国际关系,彰显了负责任的大国担当;(3分。此采分点围绕“践行真正的多边主义”,答出“参与全球治理”“坚持共商共建共享的全球治理观”“参与解决周边与国际热点问题”任一点即可给2分,但总分不得超过3分。)
(3)中国以实际行动推动构建人类命运共同体,以共建“一带一路”为重点,搭建国际合作桥梁平台,实现合作共赢,为推动世界可持续发展提供了中国方案。(3分。此采分点围绕“推动构建人类命运共同体”,答出“构建人类命运共同体”“共建‘一带一路’”“搭建国际合作桥梁平台”任一点即可给2分,但总分不得超过3分。)
18.(本题10分,1个得分点,4个采分点,每个采分点分值2分或3分。)
(1)我国法律规定,夫妻双方感情确已破裂,当事人可以离婚。崔女士与陈某因生活琐事及与对方家人矛盾较深,以致感情破裂,双方一致同意解除婚姻关系,应予以判决离婚;(3分。此采分点围绕“诉讼离婚”,答出“法院判决双方离婚”给2分,联系材料分析给1分。)
(2)离婚时,夫妻的共同财产由双方协议处理;协议不成的,由人民法院按照相关法律规定予以判决;(2分。此采分点围绕“夫妻财产处分”,答出“法院按规定判决”即可给2分。)
(3)案涉房屋系陈某婚前财产,陈某于婚后为崔女士“加名”系对个人财产的处分,该房屋现登记为共同共有,应作为夫妻共同财产予以分割;(2分。此采分点围绕“争议的房产处分”,答出“作为夫妻共同财产”即可给2分。)
(4)至于双方争议的房屋分割比例,该房屋原为陈某婚前个人财产,崔女士对房屋产权的取得无贡献,但考虑到双方婚姻已存续多年,结合双方对家庭的贡献以及双方之间的资金往来情况,判决崔女士可分得房屋折价款120万元是合理的。(3分。此采分点围绕“共同财产分割”,答出“房屋原属个人财产”“结合双方婚姻关系存在多年”“结合对家庭的贡献”任一点即可给2分,但总分不得超过3分。)
19.(本题18分,2个得分点,6个采分点,每个采分点分值3分。)
(1)①顺应经济全球化趋势,主动对接国际标准和规则,完善高水平对外开放体制机制,培育国际合作与竞争新优势;(3分。此采分点围绕“经济全球化发展”,答出“主动对接国际标准和规则”“完善高水平对外开放体制机制”“培育国际合作与竞争新优势”任一点即可给2分,但总分不得超过3分。)
②坚持对外开放基本国策,营造市场化、法治化、国际化一流营商环境,保护外商合法权益,促进贸易投资自由化便利化,吸引更多优质跨国企业来本区投资发展;(3分。此采分点围绕“对外开放”,答出“营造良好营商环境”“创新招商引资”“保护外商合法权益”等任一点即可给2分,但总分不得超过3分。)
③实施“走出去”战略,鼓励和支持有实力的企业积极开拓海外市场,构建完善的国际经贸网络,增强国内国际两个市场两种资源联动效应,推动构建新发展格局。(3分。此采分点围绕“走出去战略”,答出“支持中国企业开拓海外市场”“构建国际经贸网络”等任一点即可给2分,但总分不得超过3分。)
(2)①科学思维追求认识的客观性。广州开发区深入调研发展痛点,从客观实际出发制定政策,为改革发展奠定基础;(3分。此采分点围绕“科学思维追求认识的客观性”,答出“科学思维追求认识的客观性”给2分,联系材料分析给1分。)
②科学思维的结果具有预见性。以“闯无人区”的战略眼光,率先建立企业服务中心、“大部制”等机制,预判到这些探索对产业集聚的关键作用,体现前瞻性;(3分。此采分点围绕“科学思维的结果具有预见性”,答出“科学思维的结果具有预见性”给2分,联系材料分析给1分。)
③科学思维的结果具有可检验性。40年从荒滩蕉林到开放高地的蝶变,验证了其发展路径和机制的科学性,是实践对科学思维的有力检验。(3分。此采分点围绕“科学思维的结果具有可检验性”,答出“科学思维的结果具有可检验性”给2分,联系材料分析给1分。)
20.(本题15分,2个得分点,6个采分点,每个采分点分值2分、3分或4分。)
(1)①经营者应当保障消费者的知情权。部分经营者未如实告知菜品制作方式,侵犯了消费者的知情权;(2分。此采分点围绕“消费者的知情权”,答出“部分经营者侵犯了消费者的知情权”给1分,联系材料分析给1分。)
②经营者应当遵循自愿、平等、公平、诚信的原则,合法从事生产经营活动。部分经营者以“现制”名义销售预制菜,可能构成对商品质量的虚假宣传,破坏了公平交易的基础,违反了诚实信用原则;(3分。此采分点围绕“自愿、平等、公平、诚信的原则”,答出“部分经营者违反了诚实信用原则”给2分,联系材料分析给1分。)
③经营者应当保证消费者安全消费的权利。部分社区团购在运输配送过程中存在安全隐患,侵犯了消费者的安全消费权。(2分。此采分点围绕“消费者安全消费的权利”,答出“部分经营者侵犯了消费者的安全消费权”给1分,联系材料分析给1分。)
(2)“只有加强预制菜食品安全监管,才能保障预制菜产品食品安全”这是必要条件假言
判断,(2分。作出正确判断,即答出“必要条件假言判断”给2分。)
正确的推理形式是否前否后式和肯后肯前式。(2分。答出必要条件假言判断的正确推理式:“否前否后式”“肯后肯前式”各给1分。)
“本地政府严格加强了预制菜食品安全监管”,这是肯定了前件,不能必然推出肯定后件,“本地预制菜产品食品是安全的”,这一推理不符合必要条件假言推理的规则。(4分。联系材料对材料结论进行分析4分。)
(本小问如只判断材料的结论错误,仅可给1分)
相关试卷
这是一份安徽省1号卷·A10联盟2026届高三上学期8月底学情调研 思想政治,共4页。
这是一份安徽省1号卷·A10联盟2026届高三上学期8月底学情调研 思想政治C卷,共4页。
这是一份安徽省1号卷·A10联盟2026届高三上学期8月底学情调研政治试题(含答案)含答案解析,共7页。
相关试卷 更多
- 1.电子资料成功下载后不支持退换,如发现资料有内容错误问题请联系客服,如若属实,我们会补偿您的损失
- 2.压缩包下载后请先用软件解压,再使用对应软件打开;软件版本较低时请及时更新
- 3.资料下载成功后可在60天以内免费重复下载
免费领取教师福利

