浙江省杭州市2025年九年级上学期语文月考试卷附答案
展开
这是一份浙江省杭州市2025年九年级上学期语文月考试卷附答案,共11页。试卷主要包含了文学作品阅读,阅读下面的材料,完成任务,写作等内容,欢迎下载使用。
完成表格
1.阅读画面说明,根据拼音在①-③处填写汉字
2.补全有“雪”和“月”意象的诗句。
3.为有“梅”意象的对联选出合适的下联。
二、文学作品阅读(22分)
4.班级举行“《艾青诗选》配图设计”活动,请你任选表格中的一首诗歌,结合设计零求和诗作内容(不同限于所出示的诗句)阐明你的设计理由。
设计要求:①选择某个意象作为主体构图要素:②选择某种颜色作为配图背景色彩。
阅读下面这篇小说,完成相应任务。
棚车
苏童
①祖母五十多年没坐过火车了。祖母把火车叫做棚车,她说,现在的棚车比以前好多了,都说现在的棚车上每人都有座位,没想到是这么好的座位,都是皮沙发呀。姐姐说,什么皮沙发,其实就是椅子上蒙了一层人造革。祖母说,人造革比皮沙发还光滑呢,那人造革不比猪皮牛皮强?你没坐过以前的棚车,以前的棚车上连硬板凳都没有,现在,现在的棚车比以前好到天上去啦,你还着嘴?你还嫌挤?
②姐姐不知道祖母为什么把火车叫做棚车,祖母的解释听上去振振有词,她说,我没有说错,你别以为我什么都不懂,我五十年前就坐过火车啦!姐姐仍然不明白,而且她始终觉得棚车这个字眼听上去很可笑。
③姐姐对以前的老掉牙的事情根本不感兴趣,她听见祖母絮絮叨叨地向邻座说着五十年前的往事,姐姐不想听,但她的眼前渐渐地浮现出五十年前的一列火车,火车在遍地的炮火弹雨中驶过原野。火车的木棚里站满了衣衫褴褛面如莱色的难民,其中包括青年时代的祖母。她的背上还驮着一只装满小鸡的篓子。姐姐无法想象祖母当时的心情,但她能够准确地想象那篓小鸡人喜爱的模样,它们肯定是捣黄色的毛茸茸的,它们叽叽喳喳地挤在祖母的篓子里,一定可爱极了。
④那篓小鸡呢?姐姐突然抬头问祖母。
⑤小鸡能怎么样?死了几只,活了几只,公鸡卖了,母鸡留着生蛋。祖母朗声笑起来,她在姐姐腮上拧了一把。傻孩子,鸡能怎么样?又不是人,能活上五十年吗?
⑥姐姐觉得祖母根本没有说出小鸡的故事,祖母总是这样,有意思的事情她都不记得了,没意思的事情却说个没完。姐姐忍不住抢白道:只有人才能活五十年吗?那可不一定。⑦祖母灿烂的笑容一下子凝住了,祖母最恨的就是姐姐跟她顶嘴,她的千瘪的嘴唇需动了几下。
⑧祖母叹了口气说,出门在外不容易呀。祖母说这句话的时候目光又移向邻座,邻座含笑点了点头,但随后他就拿起报纸挡住了自己的脸。
⑨姐姐看见祖母脸上掠过一丝惘然之色。姐姐知道祖母这会儿又想与她说话了,但姐姐心里也在生祖母的气,她故意侧转脸去望着窗外。
⑩一个老妇人拎着一只大篮子从车厢那头过来,一路搜寻着座位,谦卑的笑容像一朵凋谢的菊花,她走近祖母身边时眼睛兀自一亮,就像找到了亲人。姐姐看见了她篮子里的东西,与祖母的一样,也是一篮锡箔叠成的元宝。
⑪我这儿不挤,坐我这儿吧。祖母盯着老妇人的篮子说。事实上祖母看见那个老妇人时眼睛也亮了,姐姐说两篮子锡箔元宝成了什么联络暗号,她眼睁睁地看着那个老妇人与祖母挤坐在一起,而且是祖母主动地为对方腾出了一半位子。
⑫清明啦,该上坟啦。老妇人说。
⑬可不是吗,我是回老家上爹娘的坟,祖母说,我五十年没回老家了,老家里也没什么人了。本来不想回去,可前一阵做梦,梦见我釜娘坟上的草枯了,树上的叶子掉光了。醒来一想,是不是爹娘没钱花了呢,五十年啦,爹娘从来没向我要过什么,这回想起我来啦,想起跟我要钱花啦。
⑭于是,祖母和老妇人兴致高涨地谈起清明的事。我姐姐说她在一旁听得又好笑又生气。忍不住奚落了一句。
⑮祖母停止了叠锡箔的动作,她用罕见的严厉森然的目光盯着姐姐,眼睛里渐渐地闪出怒火,姐姐便慌乱地低下头去,低下头去嗑瓜籽。
⑯姐姐咯嚓咯嚓地嗑瓜籽,火车就轰隆焱隆地往前开。
⑰火车就轰隆轰隆地往前开,火车将把我祖母送到我曾祖母的坟莹边,送她去上坟。
⑱火车开到我老家大约要九个小时,对于我姐姐来说,这段旅程已经变得乏味而难以忍受,姐姐的耳朵里灌满了她讨厌的闲言碎语,鼻子里则钻进了任何人都讨厌的脚臭味。祖母对此浑然不觉。祖母恰恰变得愈来愈活泼了,因为她发现自己渐渐成了半节车厢几十个人的中心,有人干脆就跑过来站在祖母身边,竖起耳朵听她说阎王爷抓人的故事。他们像木桩一样坚固地立在我祖母四周,有的张大了嘴满脸惊悸之色,有的窃窃私笑,只有一个男人对我姐姐说,你推什么推呀?这儿热闹就站这儿,坐火车闷,听她们说说解个闷嘛。
⑲姐姐突然急中生智,她扯着嗓子对我祖母喊,奶奶,下车啦!我们到啦!
⑳要知道我祖母坐火车最担心的就是下错了站,最担心的就是火车到站时她不知道。我姐姐后来向全家人描述人群散开的情景时得意地笑了。我们认为那是一次有趣的旅程,可是我姐姐并不这么看,她说,那叫什么坐火车。坐的简直就是,棚?对,就是棚车,棚车。
5.【情节·人物】
小说中姐姐与祖母对待不同事情有着自己不同的态度,请填写下列表格。
6.【小说·道具】
《故乡》中,编者为了让我们更好地把握人物形象,理解文章主旨,在课文中配了一幅插图,在插图上有一副有意蕴的道具——香炉和烛备。如果让你给“清明祭祖”这一事件配一幅插图,你会给祖母选择什么道具,请结合文章内容,说说你的理由。
7.【环境·主旨】
这篇小说故事集中发生一辆“棚车”上。结合小说人物和情节及知识卡片,说说“棚车”属于哪种类型的环境设置。
三、同学根据下文整理了一份自主学习单,请你一起来帮忙完成。(14分)
阅读
在不安的世界里,给自己安全感
毕淑敏
如果单说“安全”这两个字,首先想到的是诸如“交通安全”“金融安全”之类的范畴。如果“安全”后面再缀上一个“感”字,那就很有些不一样了。顾名思义,安全感是和人的内心紧密相连的一种感觉。
那么,安全感的实质是什么?它指的是一个人在社交中有着稳定的内心世界和坚定的不惧怕感。
要讨论不惧怕,先要说说我们害怕什么。估计这种令人不安甚至心惊肉跳的感觉每个人都可举出很多类。
怕黑。怕黑是人类从远古传下来的一种基因中的集体遗传。在黑暗中,人看不到近旁是否有猛兽潜伏,看不到周边环境是否安全……
怕巨大的声响。怕电闪雷鸣,怕狼虫虎豹……渺小的人类深知自己的脆弱和不堪一击,对大自然无可抵挡,只有深怀畏慈之心。
我们也怕另外的种族,因为有骤起的战争和残忍的杀戮。我们还怕瘟疫,怕洪水,怕天塌地陷,怕巨冷巨热,怕一切让我们感觉不舒适的天灾人祸。
凡此种种,不一而足。代代传承的怕,基本上都怕得有理。
适当的不安全感,是必备的铠甲。居安思危,未雨绸缪,更是安身立命的上策。关键是要怕得有理有据,应对适度分寸得当。如果处处草木皆兵,天天如惊弓之鸟,就会极大地侵蚀我们的幸福感,作茧自缚得不偿失了。安全感是我们不可须灾离开的护身法宝。适当的安全感,是怎样的呢?
有安全感的人,他们的目光是安定的,不会没来由地东瞟西瞟英衷一是。他的身躯是挺直的,既不夸张地耸肩摇头也不自惭形秽地收缩形体。他们的面容是平和的,既不阿议奉承地媚笑也不虚张声势地惘吓。他们在遇到危险的时候,能够审时度势做出恰当的选择。他们在该仁慈时大力相助,在受骗时,会紧急止损汲取教训并不会从此对这个世界丧失基本的信心……在最终面临生命结束的时候,他们会从容安详。
总之,一个有安全感的人,就像一颗悬挂天空的小小恒星,会自动持续发出温煦的光芒,既照亮自己也照亮他人。让这个世界多一点和暖,多一点光明。
一个安全感不良的人;也会挂相。他们会在眼底的深处潜藏冰碴,目光常常犹疑而怯懦。他们常摇摆于轻信他人或是疑窦丛生的两极,并循环往复。【A】他们很容易悲观失望,心境如一枚深秋黄叶,受外界的影响很大。微不足道的小、风雨,也会招致他们摇曳不定或是叔坠,常落得孤家寡人体弱多病。
缺乏安全感的人,很容易陷入极端的无力感中难以自拔。快乐的时光,不敢恣肆汪洋地纵情一笑,哀伤的时刻,认定永远无法走脱。绝望就成了他们生命的主旋律,暗淡底色难以有光芒进射。
他们也想到救赎。不过却错误地把找到安全感的希望,寄托在他人身上。
没有安全感的女孩子,总是巴望有一个能让自己把全部身体和精神的分量,都倚靠上去的男生肩头出现在身旁,殊不知一生的分量何其沉重,不由分说地压将过去,其结果如果对方不是受虐狂,就会中途逃走或是一道崩塌。
安全感看不见摸不着,却空气般环绕着我们,深切地影响着我们的一笑一颦一举动。若是缺乏安全感,幸福不但姗姗来迟,而且过门不入。
这个世界总是不安不宁的。人类进化的历史上,也从未有过绝对的安全时刻。所以说,世界的不安宁,是个常态。如何在这个不安宁的世界里,寻找到属于自己的安全感,是每个人的必修课。早点将这一课修完并得个好分数,就会比较妥帖安然地度过一生。谁也不敢说具有安全感的人,就一定会比别人少遭受创伤和苦难。但我敢说,有安全感的人,在遭受伤害和苦难之后,能比较镇定应对,比较幸运地从厄运的魔爪下脱逃,比较快地从残酷中复苏,能比较有效地疗愈自己的创伤。【B】就其是要遗留厚重的伤疤,也较能将伤疤用柔软的布料覆盖,不会时时拿出来展示或是在阴而天里发痒发麻痛不欲生。
安全感是从哪里来的呢?
它的本质,是我们每个人的过往史留给我们的印记。这个“我们”,不仅仅包含着我们自己的历史,也包含着人类共同的历史。但是,每个人的历史,在自己无法书写的时代,是由别人代书的。毋庸讳言,一个不安全的童年,是无法馈赠我们丰沛的安全感的。不过,我们不应永远停留在童年,人类也已走出非洲的旷野,建立了高度的文明。安全感也不是一成不变的东西,它像一株植物,就算生长在贫瘠的土壤里,只要辛勤浇灌,施肥捉虫,也可以根深叶茂摇曳生姿。只是,你下的功夫要格外大,你要做自己安全感的不倦园丁。
真正的安全感只可能来自于一个地方,那就是我们的内心。如果说这世界上真有什么心灵宝贝的话,安全感就是红蓝宝加上金刚石,金属丝加上高科技……共同编织成高贵坚硬灵活的护心甲宵。
8.阅读文章,完成结构图。
9.填写论证方法,并从【A】【B】处任选一处分析。
10.梳理本文“解决问题”部分的论证思路。要求:用上能标识思路层次的词语,如“首先”“同时”“所以”等。
11.毕淑敏说,“如何在这个不安宁的世界里,寻找到属于自己的安全感,是每个人的必修课。”请结合本文和课文相关内容,说说下列文人是否找到了属于自己的安全感,任选一个人物阐述理由。
A范仲淹 B张岱
【要求】①观点要明确,围绕观点展开论述,思路清晰;②正确书写汉字,准确使用标点,规范运用语言;③150字左右。
四、阅读下面的材料,完成任务。(20分)
阅读
【材料一】
州城西南隅,有黄鹤楼者。《图经》云:“费祎登仙,尝驾黄鹤返憩于此,遂以名楼。”事列《神仙》之传,迹存《述异》之志。观其耸构巍峨,高标龍從,上倚河汉,下临江流;重檐翼馆,四闼①霞敞;坐窥井邑俯拍云烟亦荆吴形胜之最也。何必濑乡九柱、东阳八咏②,乃可赏观时物、会集灵仙者哉。
(选自阎伯理《黄鹤楼记》)
【材料二】
黄鹤楼
(唐)崔颢
昔人已乘黄鹤去,此地空余黄鹤楼。
黄鹤一去不复返,白云千载空悠悠。
晴川历历汉阳树,芳草蒌萎鹦鹉洲。
日暮乡关何处是,烟波江上使人愁。
与史郎中钦听黄鹤楼上吹笛③
(唐)李白
一为迁客去长沙,西望长安不见家。
黄鹤楼中吹玉笛,江城五月落梅花④。
【材料三】
【甲】
岳阳楼长联
(清)窦
一楼何奇?杜少陵五言绝唱,范希文两字关情,滕子京A____,吕纯阳三过必醉。诗耶?儒耶?吏耶?仙耶?前不见古人,使我怆然涕下;
诸君试看,洞庭湖B____,扬子江北通巫峡,巴陵山西来气,岳州城东道崖疆。潴者,流者,峙者,镇者,此中有真意,问谁领会得来。
【乙】
新修滕王阁记(节选)
(唐)韩愈
愈少时则闻江南多临观之美,而滕王阁独为第一,有瑰伟绝特之称。及得三王所为序⑤,赋、记等,壮其文辞,益欲往一观而读之,以忘吾忧。
【注释】①闼:门。②濑乡九柱、东阳八咏:指位于濑乡的老子祠和南齐文学家沈约所建八咏楼。③与史郎中钦听黄鹤楼上吹笛:此诗为李白流放夜郎,途经黄鹤楼所作。④落梅花:即古代笛曲名《梅花落》,往往表怨愁离绪。⑤三王所为序:指王勃、王仲舒、王绪曾为滕王阁分别做序、赋、记。
12.根据提示,解释“材料一”中语句加点词的意思。
①“遂以名楼”句中“名”与“一狼洞其中”的“洞”用法相同。据此推断“名”的意思是 。
②“高标從”句中“”二字与前文的“巍峨”二字都从“山”。结合语境推断“能炭”的意思应该是 。
13.给文中画横线的句子断句,限断两处。
坐窥井邑俯拍云烟亦荆吴形胜之最也
14.古代诗文中的黄鹤楼主要有哪些特点?以材料一和材料二为例,加以分析。
15.阅读材料二,结合诗歌具体内容,简要分析两首诗歌情感的异同。
16.用范仲淹《岳阳楼记》中语句补全“材料三”中A、B处长联。
17.综合材料一、二、三,概述古代文人“爱上层楼”的原因。
五、写作(50分)
18.阅读下面文字,完成作文。
汽车导航里有这样一句话:您已偏离路线,已为您重新规划,请在合适的位置调头。这句话不仅适用于行车,对人生也有非常深刻的启迪意义。有的人选择在合适的位置调头;有的人明知已偏路线却仍执意走下去,也最终探索出了新的道路。
上面的材料引发了你怎样的思考和感悟?可以讲述你的故事,也可以谈谈你的思考。要求:题目自拟;不少于600字;文中请回避与你有关的人名、校名、地名
答案
【答案】1.畔;伫;渺
2.欲渡黄河冰塞川,将登太行雪满山;大雪深数尺;雪拥蓝关马不前;月有阴晴圆缺;会挽雕弓如满月;露从今夜白。
3.C
4.【答案】示例一:选择《大堰河――我的保姆》,以雪为主体构图要素,背景色彩为白色。理由:雪是诗中的重要意象,象征着纯洁与寒冷,大堰河的一生如雪花般纯洁,却又历经寒冷与苦难。白色背景能突出雪的洁白,也烘托出大堰河高尚的灵魂。
示例二:选择《我爱这土地》,以鸟为主体构图要素,背景色彩为红色。理由:鸟象征着诗人自己,红色代表着诗人对土地的热爱如同燃烧的火焰,即使喉咙嘶哑也要歌唱,表达对祖国深沉的爱。
示例三:选择《礁石》,以礁石为主体构图要素,背景色彩为蓝色。理由:礁石在诗中是坚韧不拔的象征,蓝色大海象征着无尽的苦难,礁石在海浪冲击下依然屹立,蓝色背景能突出这种坚韧与环境的恶劣。示例四:选择《光的赞歌》,以光为主体构图要素,背景色彩为金色。理由:光给世界带来绚丽多彩,金色代表光明与希望,象征着光在人们生活中的重要意义,体现诗人对光的赞美。
【答案】5.①平淡(觉得正常);②车厢氛围;③反感(觉得可笑、生气);④厌烦;探究结果:小说情节围绕火车上的经历展开,通过祖母和姐姐对不同事情的态度对比来推动情节发展。这样安排情节,鲜明地展现出祖母和姐姐两代人的观念差异,突出祖母的热情、善良、重情以及对过去的怀念,同时也体现姐姐的年轻气盛、不理解长辈等特点,使人物形象更加丰满,也反映出时代变迁对人们观念的影响。
6.示例一:选择锡箔元宝。理由:锡箔元宝在小说中是清明祭祖的重要物品,祖母和老妇人都带着它,它象征着对先人的思念和缅怀,也体现出传统习俗在人们心中的重要地位,能很好地表现“清明祭祖”这一主题。示例二:选择装满小鸡的篓子(想象中)。理由:小鸡虽未在祭祖情节中直接出现,但祖母对小鸡经历的讲述反映出她过去的生活,装满小鸡的篓子代表着祖母曾经的艰辛与对生活的记忆,与清明祭祖时对先人的追思相呼应,暗示着家族的延续和生命的传承。
7.棚车”属于象征型环境。在小说中,“棚车”为人物活动提供了场所,车厢里不同人的言行举止、祖母和姐姐的互动等情节都在此展开。它象征着社会的一个小缩影,人们在这个有限的空间里展现出不同的态度和价值观。同时,“棚车”也暗示着人生的旅途,人们在其中经历着不同的事情,就像在人生道路上前行,承载着岁月的痕迹和情感的交流,与小说主旨紧密相连,反映出时代变迁、亲情传承、人物关系等多方面内容。
【答案】8.①安全感的实质是什么?②我们害怕什么以及安全感的表现(或适当安全感的表现与缺乏安全感的表现)
9.比喻论证。示例一:【A】处。运用比喻的修辞手法,将缺乏安全感的人的心境比作深秋黄叶,生动形象地写出他们容易受外界影响、摇摆不定的心理状态,从而论证了缺乏安全感的人在情绪和心境方面的不良表现,使抽象的道理更加具体可感。示例二:【B】处。运用比喻的修辞手法,将有安全感的人对待伤疤的态度比作用柔软布料覆盖,形象地表现出他们在遭受伤害后能较好地应对,使论证更加生动形象,易于读者理解。
10.首先,指出安全感的本质是过往史的印记,包括个人和人类共同历史,且童年经历影响安全感。接着,强调安全感可改变,即便成长环境不佳,通过努力也可获得。最后,得出真正的安全感来自内心,我们要做自己安全感的不倦园丁的结论
11.B
【答案】12.命名;高耸的样子
13.坐窥井邑/俯拍云烟/亦荆吴形胜之最也
14.特点及分析:①历史悠久,传说神奇。从“费祎登仙,尝驾黄鹤返憩于此,遂以名楼”及传说故事可知。②建筑雄伟。“观其耸构巍峨,高标龍從,上倚河汉,下临江流;重檐翼馆,四霞敞”等描写展现其高大宏伟。③景色壮美。“坐窥井邑,俯拍云烟”描绘出黄鹤楼视野开阔,可俯瞰城市与江上云烟,景色迷人。④易引发愁情。如崔颢诗中“日暮乡关何处是,烟波江上使人愁”,因黄鹤楼的位置和景色,易让游子产生思乡等愁绪。
15.同:都表达了愁绪。崔颢诗中“日暮乡关何处是,烟波江上使人愁”,通过日暮时分江上的烟波,抒发了思乡之愁;李白诗中“一为迁客去长沙,西望长安不见家。黄鹤楼中吹玉笛,江城五月落梅花”,诗人流放途中,借闻笛曲《梅花落》表达了被贬谪的失意与思乡的愁情。异:崔诗主要围绕黄鹤楼的传说和景色,表达对故乡的思念以及对时光流逝、世事变迁的感慨:李白诗除思乡外,更多地体现了被贬后的迁客之悲,借古喻今,对自身遭遇的愤懑。
16.A:谪守;B:浩浩汤汤
17.①观景赏物,如黄鹤楼景色壮美,岳阳楼、滕王阁景色秀丽,可让人欣赏自然美景和城市风光。②感怀历史,这些楼阁都有悠久历史和传说故事,文人可借此抒发对历史变迁、人物兴衰的感慨。③寄托情思,楼阁常成为文人表达思乡、被贬、怀才不遇等情感的载体,如崔颢、李白在黄鹤楼上的诗作。④文学创作,楼阁的存在激发文人创作灵感,留下诸多经典文学作品,供后人欣赏品味,同时文人也希望在此留下自己的作品。
画
画面说明
诗词对联
雪
燕肃《寒岩积雪图》
画中积雪重岩,老树槎材,雪帽小亭立于江①pàn,亭后小楼,两位高士煮茶叙谈一童子在旁②zhù立。
有“雪”意象的诗句。
④____。(李白《行路难(其一》)
⑤穷冬烈风,____,足肤皲裂而不知。(宋濂《送东阳马生序》)
⑥云横秦岭家何在?____ (韩愈《左迁至蓝关示侄孙湘》)
月
夏圭《松溪泛月图》
画中一轮明月高悬,烟波浩③miǎ,泛丹江上,水天一色。画面虽简洁,但意境却深远,富有浓浓诗意。
有“月”意象的诗句。
⑦人有悲欢离合,____ (苏轼《水调歌头》)
⑧____,西北型,射天狼。(苏轼《江城子·密州出猎》)
⑨____ (杜甫《月夜忆舍弟》)
梅
徐禹功《雪中梅竹图》
画中修竹三竿,梅枝绽放,绢地染墨,以示雪压枝头。
有“梅”意象的对联。
上联:半窗图画梅花月
下联: ▲
A.四围山色感兴亡B.四时烟雨半山云C.一枕波涛松树风D.一枝独秀万里香
时期
题目
诗句
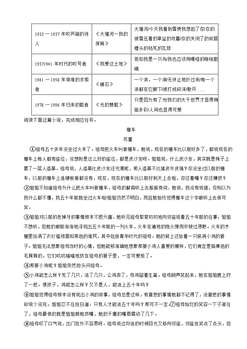
1933一1937年吹芦笛的诗人
《大堰河一我的保姆》
大堰河/今天我看到雪使我想起了你/你的被雪压着的草益的坟墓/你的关闭了的故居檐头的枯死的瓦菲
19371941年时代的吹号者
《我爱这土地》
假如我是一只鸟/我也应该用嘶哑的喉咙歌唱
1941一1958年艰难的求索者
《礁石》
一个浪,一个浪/无休止地扑过来/每一个浪都在它脚下/被打成碎沫/散开……
1978一1996年归来的歌者
《光的赞歌》
只是因为有了光/我们的大千世界才显得绚丽多彩/人间也显得可爱
聚焦事情
祖母态度
姐姐态度
火车的印象
惊喜
嫌弃
小鸡的结局
①
兴趣盎然
22
热情
无奈、嫌恶
清明祭祖
兴致高涨
③
听讲故事
愈来愈活泼
④
⑤探究结果:通过梳理,你发现这篇小说在情节展开方面有什么特点?作者为什么要如|此安排情节?
知识卡片
类型
解释
象征型环境
往往为人物的活动提供特定的气氛和场所,对表现冲突、塑造人物有重要作用,与主旨之间构成明喻或隐喻关系。
中立型环境
指所呈现的环境不具有人为的因素,而只是一种存在,它与故事中的人物、情节没有直接关系。
方法策略
任务探究
【思路清晰】在论述过程中,文章常使用某些词语或句子来推进论证或转换话题,如关联词、设问句等。
阅读文章,完成下面的结构图。
提出问题——①____分析问题——②____
解决问题——安全感是从哪里来的
【方法多样】议论性文章常用的论证方法有举例论证、对比论证、道理论证、比喻论证等。
论证方法
作用
对比论证
作者将“把找到安全感的希望,寄托在他人身上”的错误方法和“要做自白安全感的不倦园丁”作对比,突出论证了真正的安全感只可能来自于我们内心的观点。
____
从【A】【B】处任选一处分析。
【逻辑严密】作者在阐述观点时,有时直接阐释道理,有时运用材料进行论证,论述严密,说服力强。
梳理本文“解决问题”部分的论证思路。要求:用上能标识思路层次的词语,如“首先”“同时”“所以”等。
【迁移运用】阅读这类文章,可以深化我们对社会、人生的认识,提高思辨的能力。
毕淑敏说,“如何在这个不安宁的世界里,寻找到属于自己的安全感,是每个人的必修课。”请结合本文和课文相关内容,说说下列文人是否找到了属于自己的安全感,任选一个人物阐述理由。
A范仲淹 B张岱
【要求】①观点要明确,围绕观点展开论述,思路清晰;②正确书写汉字,准确使用标点,规范运用语言;③150字左右。
相关试卷
这是一份浙江省杭州市萧山区2025年九年级上学期语文月考试卷附答案,共10页。试卷主要包含了积累运用,阅读,写作等内容,欢迎下载使用。
这是一份浙江省杭州市2025年九年级上学期语文月考试卷附答案,共7页。试卷主要包含了基础积累和运用,名著阅读,文学作品阅读,古诗文阅读等内容,欢迎下载使用。
这是一份浙江省杭州市九年级上学期语文期末试卷附参考答案,共11页。
相关试卷 更多
- 1.电子资料成功下载后不支持退换,如发现资料有内容错误问题请联系客服,如若属实,我们会补偿您的损失
- 2.压缩包下载后请先用软件解压,再使用对应软件打开;软件版本较低时请及时更新
- 3.资料下载成功后可在60天以内免费重复下载
免费领取教师福利

