若您为此资料的原创作者,认为该资料内容侵犯了您的知识产权,请扫码添加我们的相关工作人员,我们尽可能的保护您的合法权益。
还剩3页未读,
继续阅读
所属成套资源:2026届高三上学期开学考试化学试题(含答案)
成套系列资料,整套一键下载
安徽省安庆一中2025-2026学年高三上学期8月开学考试化学试题(含答案)
展开
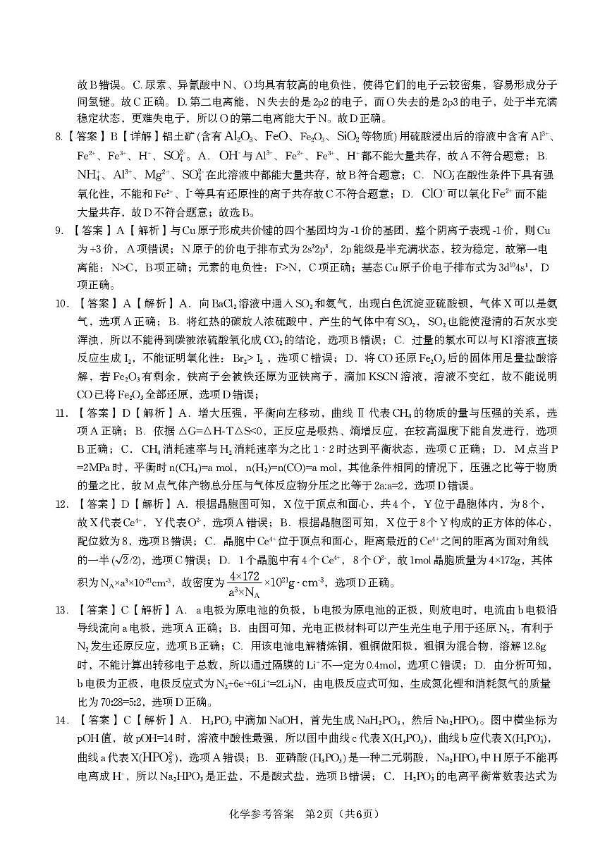
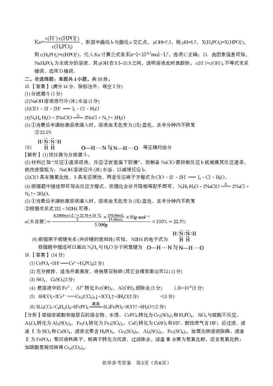
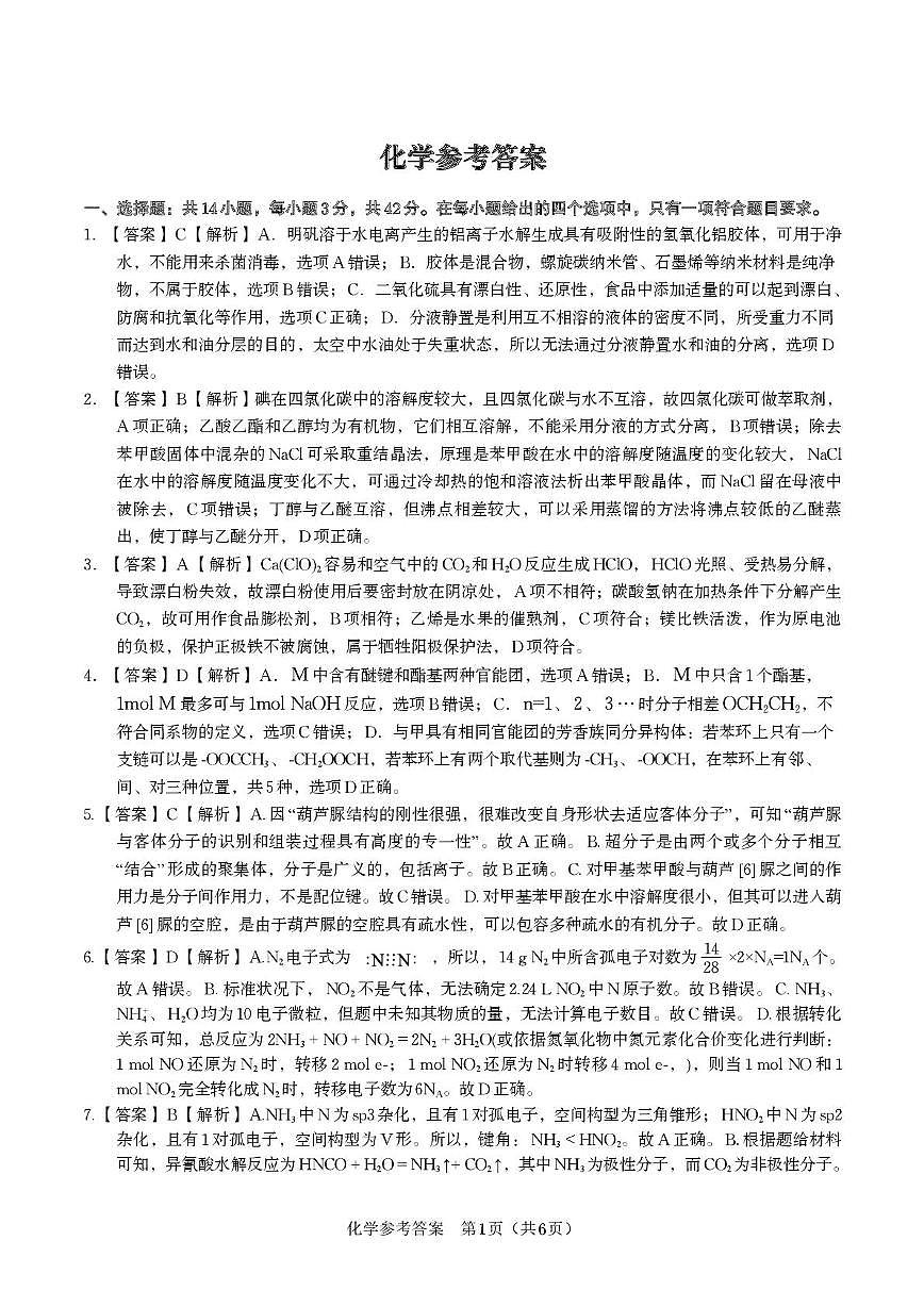
这是一份安徽省安庆一中2025-2026学年高三上学期8月开学考试化学试题(含答案),文件包含安徽安庆一中2025-2026学年高三上学期8月开学考试化学试题pdf、安徽安庆一中2025-2026学年高三上学期8月开学考试化学答案pdf等2份试卷配套教学资源,其中试卷共12页, 欢迎下载使用。
相关试卷
安徽安庆一中2025-2026学年高三上学期8月开学考试化学试题:
这是一份安徽安庆一中2025-2026学年高三上学期8月开学考试化学试题,共6页。
安徽安庆一中2025-2026学年高三上学期8月开学考试化学试题(含答案):
这是一份安徽安庆一中2025-2026学年高三上学期8月开学考试化学试题(含答案),共12页。
安徽省安庆一中2026届高三上学期8月开学考试化学试卷(含答案):
这是一份安徽省安庆一中2026届高三上学期8月开学考试化学试卷(含答案),文件包含安徽安庆一中2026届高三上学期8月开学考试+化学pdf、安徽安庆一中2026届高三上学期8月开学考试+化学答案pdf等2份试卷配套教学资源,其中试卷共12页, 欢迎下载使用。
相关试卷 更多
资料下载及使用帮助
版权申诉
- 1.电子资料成功下载后不支持退换,如发现资料有内容错误问题请联系客服,如若属实,我们会补偿您的损失
- 2.压缩包下载后请先用软件解压,再使用对应软件打开;软件版本较低时请及时更新
- 3.资料下载成功后可在60天以内免费重复下载
版权申诉
免费领取教师福利

