搜索
      上传资料 赚现金

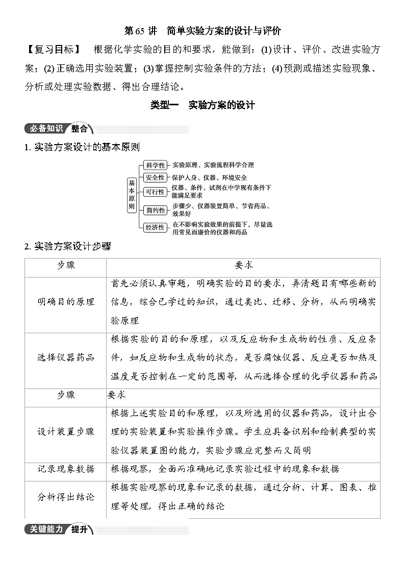
      第65讲 简单实验方案的设计与评价 (含答案 ) 2026届高三化学一轮总复习 教案

      • 868.86 KB
      • 2025-08-28 18:48:01
      • 69
      • 0
      • 教习网用户1678424
      加入资料篮
      立即下载
      第65讲 简单实验方案的设计与评价 (含答案 ) 2026届高三化学一轮总复习 教案第1页
      高清全屏预览
      1/26
      第65讲 简单实验方案的设计与评价 (含答案 ) 2026届高三化学一轮总复习 教案第2页
      高清全屏预览
      2/26
      第65讲 简单实验方案的设计与评价 (含答案 ) 2026届高三化学一轮总复习 教案第3页
      高清全屏预览
      3/26
      还剩23页未读, 继续阅读

      第65讲 简单实验方案的设计与评价 (含答案 ) 2026届高三化学一轮总复习 教案

      展开

      这是一份第65讲 简单实验方案的设计与评价 (含答案 ) 2026届高三化学一轮总复习 教案,共26页。教案主要包含了复习目标等内容,欢迎下载使用。
      类型一 实验方案的设计
      1.实验方案设计的基本原则
      2.实验方案设计步骤
      1.某小组利用H2C2O4溶液和酸性KMnO4溶液反应来探究“条件对化学反应速率的影响”。实验时,先分别量取两种溶液,然后倒入试管中迅速振荡混合均匀,开始计时,通过测定褪色所需时间来判断反应的快慢。该小组设计了如下的方案:
      (1)已知反应后H2C2O4转化为CO2逸出,KMnO4转化为MnSO4。为了观察到紫色褪去,H2C2O4与KMnO4初始的物质的量需要满足的关系为n(H2C2O4)∶n(KMnO4)≥ 。
      (2)探究温度对化学反应速率影响的实验编号是 (填编号,下同),可探究反应物浓度对化学反应速率影响的实验编号是 。
      (3)实验①测得KMnO4溶液的褪色时间为40 s,忽略混合前后溶液体积的微小变化,0~40 s这段时间内平均反应速率v(KMnO4)= 。
      (4)该小组的同学发现实验开始时反应产生气泡非常慢,一段时间后反应产生气泡速率明显加快。其原因可能是 (填字母)。
      A.反应放热导致温度升高
      B.压强增大
      C.生成物的催化作用
      D.反应物接触面积增大
      该小组测定了实验①反应过程中不同时间溶液的温度,结果如表:
      结合实验目的和表中数据,你得出的结论是: 。
      答案:(1)5∶2 (2)②③ ①②
      (3)1.67×10-4 ml/(L·s)[或0.01 ml/(L·min)]
      (4)AC 随着反应的进行反应速率明显加快,但是溶液温度变化不是很大,说明温度不是反应速率明显加快的主要原因
      解析:(1)高锰酸钾和草酸反应的离子方程式为2MnO4-+5H2C2O4+6H+ 2Mn2++10CO2↑+8H2O,为了观察到紫色褪去,草酸应该稍微过量,所以n(H2C2O4)∶n(KMnO4)≥5∶2。(2)探究温度对化学反应速率影响,这两组实验应只有温度一个变量,其余条件都相同,所以应该是②③;探究反应物浓度对化学反应速率影响的两组实验应只有反应物浓度一个变量,其余条件都相同,所以应该是①②。(3)0~40 s这段时间内平均反应速率v(KMnO4)=0.01ml/L×4×10-3L6×10-3L×40 s=1.67×10-4 ml/(L·s)或0.01 ml/(L·min)。(4)H2C2O4溶液和酸性KMnO4溶液的反应为放热反应,温度升高,反应速率增大,生成物Mn2+对反应也可能有催化作用,而反应在溶液中进行,则压强对反应速率基本没有影响,且随着反应的进行,反应物的接触面积逐渐减小,故选AC;结合实验目的和表中数据,得出的结论是随着反应的进行反应速率明显加快,但是溶液温度变化不是很大,说明温度不是反应速率明显加快的主要原因。
      2.某小组在做铜与浓硫酸(装置如下图)的反应实验时,发现有如下的反应现象:
      [查阅资料] 聚氯乙烯受热分解产生氯化氢,[CuCl4]2-呈黄色,[Cu(H2O)4]2+呈蓝色,两者混合则成绿色,铜的化合物中CuO、CuS、Cu2S都为黑色,其中CuO溶于盐酸;CuS、Cu2S不溶于稀盐酸,但溶于浓盐酸。
      (1)铜丝与浓硫酸反应的化学方程式为 。
      (2)试管中品红溶液褪色,体现SO2的 性,浸NaOH溶液的棉团的作用是

      (3)甲组同学对实验中形成的墨绿色浊液进行探究,进行下列实验:
      请解释形成墨绿色的原因: 。
      (4)乙组同学经检验确定白雾的成分为H2SO4,请设计实验证明该白雾为硫酸:

      (5)丙组同学取灰白色沉淀加水溶解、过滤,最后沉淀为黑色,取黑色沉淀,进行成分探究:滴加适量稀盐酸,发现黑色沉淀几乎不溶解,溶液也不变蓝,则说明黑色沉淀中不含有 。滴加适量浓盐酸,振荡,加热,观察到黑色沉淀几乎完全溶解,生成略呈黄色的[CuCln]2-n(n=1~4)。写出CuS与浓盐酸反应的离子方程式:

      (6)某工厂将热空气通入稀硫酸中来溶解废铜屑制备CuSO4·5H2O,消耗含铜元素80%的废铜屑240 kg时,得到500 kg产品,产率为 (结果保留四位有效数字)。
      答案:(1)Cu+2H2SO4(浓) △ CuSO4+SO2↑+2H2O (2)漂白 吸收SO2,防止污染空气 (3)聚氯乙烯受热分解产生氯化氢,氯化氢溶于水电离出的氯离子与铜离子形成[CuCl4]2-(黄色),[Cu(H2O)4]2+呈蓝色,两者混合则成墨绿色 (4)将白雾通入水中,取部分溶液,加入紫色石蕊溶液变红;另取部分加入盐酸酸化无明显现象,再加入氯化钡,有白色沉淀生成,则说明白雾为硫酸
      (5)CuO CuS+2H++nCl- [CuCln]2-n+H2S↑
      (6)66.67%
      解析:(1)铜和浓硫酸反应生成硫酸铜、二氧化硫和水,化学方程式为Cu+2H2SO4(浓) △ CuSO4+SO2↑+2H2O。(2)品红溶液褪色,体现SO2的漂白性;SO2是大气污染物,需要进行尾气处理,SO2是酸性氧化物,能与碱液反应,则浸NaOH溶液的棉团的作用是吸收SO2,防止污染空气。(4)要证明白雾的成分为H2SO4,则检验白雾的水溶液中存在氢离子和硫酸根离子即可,用紫色石蕊溶液检验H+;用HCl和BaCl2溶液检验SO42-。(5)根据资料信息知,黑色沉淀中没有CuO。结合题意及原子守恒知浓盐酸与CuS反应生成[CuCln]2-n(n=1~4)和H2S。(6)240 kg含铜元素80%的废铜屑中Cu元素的物质的量为240×103g×80%64 g·ml-1=3 000 ml,理论上生成m(CuSO4·5H2O)=3 000 ml×250 g·ml-1=750 000 g=750 kg,故产率为500 kg750 kg×100%≈66.67%。
      一般解题思路
      类型二 实验方案的评价
      1.实验方案评价题的解题要点
      (1)理论上要科学。
      (2)操作上要简单可行。
      (3)原料用量要节约。
      (4)要环保,符合绿色化学原则。
      2.实验评价题的常见考查角度
      (1)可行性方面。
      ①分析实验方案是否科学可行;②实验操作是否安全合理;③实验步骤是否简单方便;④实验现象是否明显。
      (2)绿色化学方面。
      ①实验过程中是否造成环境污染;②原料是否无毒、安全、易得;③原料利用率是否较高;④反应速率是否较大。
      (3)安全性方面。
      化学实验从安全角度常考虑的主要因素如下:①净化、吸收气体及实验结束熄灭酒精灯时要防止液体倒吸;②进行某些易燃、易爆实验时要防爆炸;③防氧化;④污染性的气体要进行尾气处理;有粉末状物质参加的反应,要注意防止导气管堵塞。
      (4)规范性方面。
      ①冷凝回流:有些反应中,为减少易挥发液体反应物的损耗和充分利用原料,需在反应装置上加装冷凝回流装置,如长玻璃管、冷凝管等;②易挥发液体产物(导出时可为蒸气)的及时冷却;③仪器拆卸顺序与组装顺序相反,按照从右向左、从高到低的顺序;④其他,如实验操作顺序、试剂加入顺序等。
      (5)最佳方案的选择。
      几个实验方案都能达到目的,选出一个最佳方案。所谓最佳,就是装置最简单,药品容易取得、价格低廉,现象明显,干扰小,无污染。
      碱式碳酸镁可用于生产牙膏、医药和化妆品等,化学式为4MgCO3·Mg(OH)2·5H2O,某碱式碳酸镁样品中含有SiO2杂质,为测定其纯度,某兴趣小组设计了如下几个方案:
      方案Ⅰ 取一定质量的样品,与稀硫酸充分反应,通过测定生成CO2的质量计算纯度。
      (1)乙中发生反应的化学方程式为 。
      (2)仪器接口的连接顺序为(装置可以重复使用)a→ ,丁的作用是 。
      (3)当样品充分反应后,缓慢通入空气的目的是 。
      方案Ⅱ ①称取碱式碳酸镁样品m g;②将样品充分高温煅烧,冷却后称量;③重复操作②,测得剩余固体质量为m1 g。
      (4)下列仪器中,该方案不会用到的是 (填标号)。
      (5)判断样品完全分解的方法是 。
      (6)有同学认为方案Ⅱ高温煅烧的过程中会发生MgCO3+SiO2 高温 MgSiO3+CO2↑,会导致测定结果有误,你认为这位同学的观点正确吗? (填“正确”或“错误”)。请说明理由: 。
      答案:(1)4MgCO3·Mg(OH)2·5H2O+5H2SO4 5MgSO4+11H2O+4CO2↑ (2)d→e→b→c→b 除去生成的CO2中的水蒸气 (3)将装置中残留的CO2全部赶出,使其被完全吸收 (4)E
      (5)将样品连续两次高温煅烧,冷却称量质量相差0.1 g以内 (6)错误 该反应的发生不影响生成CO2和水蒸气的质量
      解析:(1)乙中发生反应的化学方程式为4MgCO3·Mg(OH)2·5H2O+5H2SO4 5MgSO4+11H2O+4CO2↑。(2)a出来的CO2气体先通过浓硫酸除去水蒸气,通过干燥管吸收二氧化碳;气体通过干燥管的方向是“宽进细出”;为了防止空气中水蒸气、二氧化碳进入吸收测定二氧化碳质量的干燥管,需要再连接一个干燥管。故仪器接口的连接顺序为adebcb,丁的作用是除去CO2中的水蒸气。(3)当样品充分反应完后,缓慢通入空气的目的是将装置中残留的CO2全部赶入干燥管使其被完全吸收。(4)该方案不会用到的是E。(5)判断样品完全分解的方法是样品连续两次高温煅烧,冷却称量质量相差0.1 g以内。(6)错误。理由:该反应的发生不影响生成CO2和水蒸气的质量。
      1.(2024·黑吉辽卷)下列实验方法或试剂使用合理的是( )
      答案:A
      解析:溶液中若含有Fe2+,可以与K3[Fe(CN)6]发生反应生成蓝色沉淀,A项合理;随着滴定的不断进行,溶液中S2-不断被消耗,但是溶液中的HS-还可以继续发生电离生成S2-,B项不合理;金属Na既可以和水发生反应又可以和乙醇发生反应,故不能用金属Na除去乙醇中少量的水,C项不合理;ClO-具有氧化性,不能用pH试纸测定其pH的大小,可以用pH计进行测量,D项不合理。
      2.(2024·湖南卷)为达到下列实验目的,操作方法合理的是( )
      答案:D
      解析:从含有I2的NaCl固体中提取I2,用CCl4溶解、萃取、分液后,I2仍然溶在四氯化碳中,没有提取出来,应当用升华法,A错误;乙酸乙酯在碱性条件下可以发生水解反应,故提纯乙酸乙酯不能用氢氧化钠溶液洗涤,B错误;用NaOH标准溶液滴定未知浓度的CH3COOH溶液,反应到达终点时生成CH3COONa,是碱性,而甲基橙变色范围pH值较小,故不能用甲基橙作指示剂进行滴定,否则误差较大,应用酚酞作指示剂,C错误;从明矾过饱和溶液中快速析出晶体,可以用玻璃棒摩擦烧杯内壁,在烧杯内壁产生微小的玻璃微晶来充当晶核,D正确。
      3.(2024·河北卷)下列实验操作及现象能得出相应结论的是( )
      答案:C
      解析:铁与水蒸气反应生成的气体是H2,该反应中H由+1价变成0价,被还原,体现了H2O的氧化性,A错误;如果待测液中含有Ag+,Ag+与Cl-反应也能产生白色沉淀,或者CO32-、SO32-也会与Ba2+产生白色沉淀,所以通过该实验不能得出待测液中含有SO42-的结论,B错误;Mg(OH)2溶液能与盐酸反应,不能与NaOH溶液反应,Al(OH)3与NaOH溶液和盐酸都能反应,说明Mg(OH)2的碱性比Al(OH)3的强,C正确;K2Cr2O7溶液中存在平衡Cr2O72-(橙色)+H2O⇌2CrO42-(黄色)+2H+,加入NaOH溶液后,OH-与H+反应,生成物浓度减小,使平衡正向移动,导致溶液由橙色变为黄色,题给结论错误,D错误。
      4.(2024·江苏卷)室温下,根据下列实验过程及现象,能验证相应实验结论的是( )
      答案:B
      解析:H2SO4是二元酸,CH3COOH是一元酸,通过该实验无法说明H2SO4和CH3COOH酸性的强弱,故A错误;向2 mL 0.1 ml·L-1 Na2S溶液中滴加几滴溴水,振荡,产生淡黄色沉淀,说明发生反应:S2-+Br2 2Br-+S↓,氧化剂的氧化性大于氧化产物的氧化性,因此氧化性:Br2>S,故B正确;CaCO3和BaCO3均为白色沉淀,无法通过现象确定沉淀种类,无法比较CaCO3和BaCO3溶度积常数的大小,故C错误;比较CH3COO-和NO2-结合H+能力,应在相同条件下测定相同浓度CH3COONa溶液和NaNO2溶液的pH,但题中未明确指出两者浓度相等,故D错误。
      5.(2024·甘肃卷)某兴趣小组设计了利用MnO2和H2SO3反应生成MnS2O6,再与Na2CO3反应制备Na2S2O6·2H2O的方案:
      (1)采用右图所示装置制备SO2,仪器a的名称为 ;步骤Ⅰ中采用冰水浴是为了

      (2)步骤Ⅱ应分数次加入MnO2,原因是 ;
      (3)步骤Ⅲ滴加饱和Ba(OH)2溶液的目的是 ;
      (4)步骤Ⅳ生成MnCO3沉淀,判断Mn2+已沉淀完全的操作是 ;
      (5)将步骤Ⅴ中正确操作或现象的标号填入相应括号中。
      将滤液倒入蒸发皿中 用酒精灯加热 ( ) ( ) 停止加热 ( ) 过滤
      A.蒸发皿中出现少量晶体
      B.使用漏斗趁热过滤
      C.利用蒸发皿余热使溶液蒸干
      D.用玻璃棒不断搅拌
      E.等待蒸发皿冷却
      答案:(1)恒压滴液漏斗 增大SO2的溶解度、增大H2SO3的浓度,同时为步骤Ⅱ提供低温 (2)防止过多的MnO2与H2SO3反应生成MnSO4,同时防止反应太快、放热太多、不利于控制温度低于10 ℃ (3)除去过量的SO2(或H2SO3) (4)静置,向上层清液中继续滴加几滴饱和Na2CO3溶液,若不再产生沉淀,说明Mn2+已沉淀完全 (5)D A E
      解析:步骤Ⅱ中MnO2与H2SO3在低于10 ℃时反应生成MnS2O6,反应的化学方程式为MnO2+2H2SO3 MnS2O6+2H2O,步骤Ⅲ中滴加饱和Ba(OH)2除去过量的SO2(或H2SO3),步骤Ⅳ中滴入饱和Na2CO3溶液发生反应MnS2O6+Na2CO3 MnCO3↓+Na2S2O6,经过滤得到Na2S2O6溶液,步骤Ⅴ中Na2S2O6溶液经蒸发浓缩、冷却结晶、过滤、洗涤、干燥得到Na2S2O6·2H2O。(1)根据仪器a的特点知,仪器a为恒压滴液漏斗;步骤Ⅰ中采用冰水浴是为了增大SO2的溶解度、增大H2SO3的浓度,同时为步骤Ⅱ提供低温;(2)由于MnO2具有氧化性、SO2(或H2SO3)具有还原性,步骤Ⅱ应分数次加入MnO2,原因是防止过多的MnO2与H2SO3反应生成MnSO4,同时防止反应太快、放热太多、不利于控制温度低于10 ℃;(3)步骤Ⅲ中滴加饱和Ba(OH)2溶液的目的是除去过量的SO2(或H2SO3),防止后续反应中SO2与Na2CO3溶液反应,增加饱和Na2CO3溶液的用量、并使产品中混有杂质;(4)步骤Ⅳ中生成MnCO3沉淀,判断Mn2+已沉淀完全的操作是静置,向上层清液中继续滴加几滴饱和Na2CO3溶液,若不再产生沉淀,说明Mn2+已沉淀完全;(5)Na2S2O6·2H2O含有结晶水,不适合蒸发结晶,故步骤Ⅴ的正确操作或现象为将滤液倒入蒸发皿中→用酒精灯加热→用玻璃棒不断搅拌→蒸发皿中出现少量晶体→停止加热→等待蒸发皿冷却→过滤、洗涤、干燥得到Na2S2O6·2H2O,依次填入D、A、E。
      1.命题特点
      (1)利用教材实验按照实验操作与实验现象的匹配关系进行设计。
      (2)改变或拓展教材实验进行设计。
      (3)利用教材中有明显现象的不常见反应进行设计。
      2.解答步骤
      (1)明确题干信息
      ①明确关键要求,如“正确的是”等;
      ②把握关键字词,如“分离”“提纯”等。
      (2)逐项分析选项
      ①“分离”“提纯”要明确原理,切记不能引入新杂质;
      ②“操作问题”要避免遗漏,养成有序思维的习惯;
      ③“制备问题”要从教材类比迁移,明确是考查原理,还是考查操作或仪器。
      (3)对比验证:在题干要求的前提下快速对比验证,确保答案正确。
      1.判断下列有关物质检验“操作、现象、结论”的逻辑关系是否正确
      答案:(1)× 焰色为黄色证明溶液中含有Na元素,未必是钠盐,检验钾元素要透过蓝色钴玻璃进行观察,透过蓝色钴玻璃火焰呈紫色说明含有钾元素,否则不含有
      (2)× 挥发出的乙醇,生成的乙烯、SO2都能使酸性KMnO4溶液褪色
      (3)× NH3极易溶于水,在溶液中加入NaOH稀溶液,生成的氨水浓度小,不加热时NH3不会逸出
      (4)× 淀粉碘化钾试纸检验的是具有强氧化性的气体,Y可能是Cl2,也可能是O3、NO2等气体
      (5)× O3、Cl2也能使品红溶液褪色
      (6)× 若溶液Y中含有SO32-,滴加硝酸时能被氧化成SO42-,加入BaCl2也会有白色沉淀产生
      (7)× 碳碳双键和醛基都能使酸性高锰酸钾溶液褪色,故酸性KMnO4溶液褪色无法证明分子中含有碳碳双键
      (8)× 只要是挥发性的浓酸遇蘸有浓氨水的玻璃棒都能产生白烟,浓盐酸、浓硝酸都符合
      (9)× 稀硫酸在淀粉水解实验中作催化剂,在未中和硫酸的情况下加入的新制的Cu(OH)2会与硫酸反应生成CuSO4,在加热时得不到沉淀,应该先加氢氧化钠中和硫酸后再加新制的Cu(OH)2
      (10)√ Fe2+的检验方法正确
      (11)× NaOH与AgNO3溶液反应生成的AgOH极不稳定,分解生成棕褐色的氧化银,干扰溴离子的检验,应该先加稀硝酸中和NaOH后再加AgNO3溶液
      (12)× H2SO3是中强酸,电离出的H+与溶液中的NO3-能将SO32-氧化成SO42-,故该白色沉淀是BaSO4
      (13)× 碳酸氢盐、亚硫酸盐、亚硫酸氢盐溶液也有相同现象
      2.判断下列有关原理或性质实验中“操作、现象、结论”的描述逻辑关系是否正确
      答案:(1)× 探究温度对化学反应速率的影响,要先将混合液加热到所需要的温度后再混合,若先混合则会发生反应,影响实验的判断,且需设置对照实验
      (2)× 向蛋白质溶液中加入饱和氯化钠溶液发生盐析
      (3)× 醋酸具有挥发性,生成的CO2气体中混有挥发出的醋酸,苯酚钠溶液变浑浊可能是因为CO2,也可能是因为醋酸,无法比较碳酸与苯酚的酸性强弱
      (4)× 还原产物是NO,在试管口被氧化为NO2
      (5)× NaCl和NaI溶液的浓度未知,无法比较Ksp大小
      (6)√ 使淀粉溶液显蓝色的一定是I2,与AgNO3反应生成黄色沉淀的是I-,所以KI3溶液中存在I2和I-,故可推知I3-存在平衡
      (7)√ HS-水解生成OH-:HS-+H2O⇌H2S+OH-,HS-电离生成H+:HS-⇌S2-+H+,溶液呈碱性,说明HS-的水解程度大于其电离程度
      课时测评65 简单实验方案的设计与评价对应学生用书P513
      (时间:45分钟 满分:60分)
      (本栏目内容,在学生用书中以独立形式分册装订!)
      1.(2024·甘肃卷)下列实验操作、现象和结论相对应的是( )
      答案:B
      解析:用蓝色石蕊试纸检验某无色溶液,试纸变红,该溶液显酸性,但不一定是酸溶液,也有可能是显酸性的盐溶液,A项不符合题意;蛋白质灼烧后有类似烧焦羽毛的味道,若用酒精灯灼烧织物产生类似烧焦羽毛的味道,说明该织物含有蛋白质,B项符合题意;乙醇和浓硫酸加热,会产生很多产物,如加热温度在170 ℃,主要产物为乙烯;如加热温度在140 ℃,主要产物为二乙醚;同时乙醇可在浓硫酸作用下脱水生成碳单质,继续和浓硫酸在加热条件下产生二氧化碳、二氧化硫等,其中的产物二氧化硫也能使溴水褪色,不能说明产生的气体就是乙烯,C项不符合题意;氯化镁溶液中滴入氢氧化钠溶液,会发生复分解反应,生成难溶的氢氧化镁,与氢氧化钠和氢氧化镁的碱性无关,不能由此得出氢氧化钠的碱性比氢氧化镁强,D项不符合题意。
      2.下列实验设计不能达到实验目的的是( )
      答案:C
      解析:若Fe2+被氧化为Fe3+,Fe3+能与SCN-生成Fe(SCN)3,溶液变成红色,能达到实验目的,故A不符合题意;实验室用浓盐酸和二氧化锰加热制氯气,先用饱和NaCl溶液除去混有的氯化氢,再通过盛有浓H2SO4的洗气瓶干燥,能达到实验目的,故B不符合题意;用pH试纸测定NaOH溶液的pH,不能润湿pH试纸,否则会因浓度减小而影响测定结果,不能达到实验目的,故C符合题意;制取无水乙醇时,通常把工业酒精和新制的生石灰混合,加热蒸馏,能达到实验目的,故D不符合题意。
      3.探究铁及其化合物的性质,下列实验方案、现象和结论都正确的是( )
      答案:D
      解析:FeCl2溶液中加入Zn片,发生反应:Fe2++Zn Fe+Zn2+,溶液由浅绿色变为无色,Fe2+的氧化能力比Zn2+强,A错误;溶液变成红色与SO42-和K+无关,原因为Fe3++3SCN-⇌Fe(SCN)3,反应为可逆反应,B错误;Fe3+可能先与单质铁反应生成Fe2+,则不能判断是否有Fe3+,C错误;向沸水中逐滴滴加饱和氯化铁溶液,制取Fe(OH)3胶体,继续加热则胶体因聚沉变为沉淀,D正确。
      4.(2024·合肥一模)下列由实验操作和现象可得出正确结论的是( )
      答案:B
      解析:(NH4)2SO4溶液能使蛋白质发生盐析而不是变性,A错误;亚硫酸根离子和酸反应会生成使品红褪色的二氧化硫气体,故该溶液中可能含有SO32-,B正确;KMnO4发生还原反应为氧化剂,H2O2发生氧化反应体现还原性,D错误。
      5.(2024·陕西渭南一模)下列实验操作能达到实验目的的是( )
      答案:A
      解析:反应中碘离子过量,充分反应后滴入5滴15% KSCN溶液,若溶液变红色,说明KI与FeCl3的反应存在限度,故A符合题意;不能向浓硫酸中加水,会产生危险,应将反应后的溶液加入水中,故B不符合题意;浓硝酸受热也会分解产生二氧化氮气体,故C不符合题意;浓硫酸溶解放出大量的热,应先加入乙醇,再沿器壁慢慢加入浓硫酸、乙酸,故D不符合题意。
      6.(2024·辽宁葫芦岛统考模拟预测)根据下列实验操作和现象所得出的结论正确的是( )
      答案:B
      解析:向Na2S2O3溶液中滴加稀盐酸发生的反应为Na2S2O3+2HCl 2NaCl+H2O+S↓+SO2↑,可观察到溶液变浑浊且有气体生成,但生成的气体是SO2,故A错误;饱和食盐水中含有较多的Na+,通入氨气至饱和后,再通入二氧化碳产生较多的HCO3-,析出NaHCO3晶体,故B正确;加热无水乙醇和浓H2SO4的混合液至170 ℃,产生的乙烯气体中含有挥发出的乙醇及乙醇与浓H2SO4发生氧化还原反应生成的SO2,而乙烯、乙醇、SO2都能使酸性KMnO4溶液褪色,因此酸性KMnO4溶液褪色不能说明乙醇发生了消去反应,故C错误;铁片遇浓硝酸发生钝化,构成原电池时铜片为负极,铁片为正极,一般情况下铁单质的还原性强于铜单质,故D错误。
      7.(2024·山东菏泽一模)下列实验操作能达到相应实验目的的是( )
      答案:B
      解析:“84”消毒液的有效成分是次氯酸钠,具有漂白性,能使pH试纸褪色,所以不能用pH试纸测定“84”消毒液的pH,应该用pH计,故A不符合题意;加入稀硫酸后,溶液中含有氢离子和硝酸根离子,相当于含有硝酸,硝酸能将亚铁离子氧化为铁离子,故C不符合题意;盐酸为无氧酸,由碳酸、盐酸的酸性强弱不能比较C、Cl的非金属性强弱,故D不符合题意。
      8.(2024·南昌一模)下列方案设计、现象和结论不正确的是( )
      答案:C
      解析:铝片表面形成致密氧化膜后,与铜离子不反应,故A正确;CCl4层无色,说明氯气未与溴离子反应,而是与亚铁离子反应,故B正确;产生的气体使带火星的木条复燃,可能是铁离子的催化作用使双氧水分解,故C错误。
      9.(2024·辽宁省实验中学段测)下列实验目的、实验操作及现象、结论有错误的是( )
      答案:B
      10.(2024·广州执信中学月考)下列实验方案设计、现象和结论都正确的是( )
      答案:D
      11.(16分)胆矾(CuSO4·5H2O)是一种重要化工原料,某研究小组以生锈的铜屑为原料[主要成分是Cu,含有少量的油污、CuO、CuCO3、Cu(OH)2]制备胆矾。流程如下。
      回答问题:
      (1)步骤①的目的是 。
      (2)步骤②中,若仅用浓H2SO4溶解固体B,将生成 (填化学式)污染环境。
      (3)步骤②中,在H2O2存在下Cu溶于稀H2SO4,反应的化学方程式为

      (4)经步骤④得到的胆矾,不能用水洗涤的主要原因是 。
      (5)实验证明,滤液D能将I-氧化为I2。
      ⅰ.甲同学认为不可能是步骤②中过量H2O2将I-氧化为I2,理由是

      ⅱ.乙同学通过实验证实,只能是Cu2+将I-氧化为I2,写出乙同学的实验方案及结果:
      (不要求写具体操作过程)。
      答案:(1)除油污 (2)SO2 (3)Cu+H2O2+H2SO4 CuSO4+2H2O (4)胆矾晶体易溶于水
      (5)ⅰ.溶液C经步骤③加热浓缩后双氧水已完全分解 ⅱ.取滤液D,向其中加入适量硫化钠,使铜离子恰好完全沉淀,再加入I-,不能被氧化,故可证明是Cu2+将I-氧化为I2
      解析:(1)原料表面含有少量的油污,Na2CO3溶液呈碱性,可以除去原料表面的油污,因此,步骤①的目的是除去原料表面的油污。(2)在加热的条件下,铜可以与浓硫酸发生反应生成CuSO4、SO2和H2O,若仅用浓H2SO4溶解固体B,将生成SO2污染环境。(3)步骤②中,在H2O2存在下Cu溶于稀H2SO4,生成CuSO4和H2O,该反应的化学方程式为Cu+H2O2+H2SO4 CuSO4+2H2O。(4)胆矾是一种易溶于水的晶体,因此,经步骤④得到的胆矾,不能用水洗涤。(5)ⅰ.H2O2常温下即能发生分解反应,在加热的条件下,其分解更快,因此,甲同学认为不可能是步骤②中过量H2O2将I-氧化为I2,理由是溶液C经步骤③加热浓缩后H2O2已完全分解。ⅱ.I-氧化为I2时溶液的颜色会发生变化;滤液D中含有CuSO4和H2SO4,乙同学通过实验证实,只能是Cu2+将I-氧化为I2,较简单的方案是除去溶液中的Cu2+,然后再向其中加入含有I-的溶液,观察溶液是否变色;除去溶液中的Cu2+的方法有多种,可以加入适当的沉淀剂将其转化为难溶物,如加入Na2S将其转化为CuS沉淀,因此,乙同学的实验方案为取少量滤液D,向其中加入适量Na2S溶液,直至不再有沉淀生成,静置后向上层清液中加入少量KI溶液;实验结果为上层清液不变色,证明是Cu2+将I-氧化为I2。
      12.(14分)(2024·沈阳二中检测)同学们研究化学反应速率时设计了如下系列实验。
      Ⅰ.甲同学用量气法测量化学反应的速率
      (1)图2与图1相比的优点是 。
      (2)也可以将图1中的注射器改为连通器如图3,为了准确地测量H2的体积,在读取反应后甲管中液面的读数时,应注意 (填字母)。
      a.视线与凹液面最低处相平
      b.等待片刻,待乙管液面不再上升时读数
      c.读数时应上、下移动乙管,使甲、乙两管液面相平
      d.反应结束立即读数
      (3)若想用图3测定二氧化碳的体积,结合平衡移动理论,为了减小误差,甲管中应盛放 (填试剂名称,已知:CO2+H2O⇌H2CO3,H2CO3⇌H++HCO3-)。
      Ⅱ.乙同学测定室温下H2C2O4溶液与用硫酸酸化的KMnO4溶液的反应速率。实验时,先分别量取两种溶液,然后倒入试管中迅速振荡混合均匀,开始计时。该小组设计了如下的方案:
      (4)写出H2C2O4与KMnO4(H+)反应的离子方程式: 。
      (5)实验测得酸性KMnO4溶液褪色所用的时间为10 s,忽略混合前后溶液体积的微小变化,这段时间内平均反应速率v(H2C2O4)= 。
      答案:(1)可以控制反应的发生与停止,同时能减小体积误差 (2)abc (3)饱和NaHCO3溶液
      (4)5H2C2O4+2MnO4-+6H+ 2Mn2++10CO2↑+8H2O (5)0.2 ml·L-1·s-1
      解析:(1)由题干装置图可知,图2可以通过拉动铜丝来控制反应的发生与停止,同时能减小体积误差;(2)读数时视线与凹液面最低处相平,以保证读数准确,a符合题意;通过提拉铜丝可以控制反应结束的时间,从硫酸中拉出铜丝后,需调节甲、乙两管液面相平,在这个过程中量气管中的气压会发生变化,因此需等待片刻,待乙管液面不再上升且两管液面在同一水平时读数,b符合题意;读数时应上、下移动乙管,使甲、乙两管液面相平,内外压强一致,以保证气体的体积更加准确,c符合题意;反应结束立即读数,由于反应放热,管内气体膨胀,此时读数不准确,d不合题意;(3)根据已知:CO2+H2O⥫⥬H2CO3,H2CO3⥫⥬H++HCO3-,用图3测定二氧化碳的体积,结合平衡移动理论,为了减小误差,即需使得上述平衡逆向移动,以保证CO2尽可能少溶于水,则甲管中应盛放饱和NaHCO3溶液;(4)KMnO4(H+)具有强氧化性,发生还原反应生成Mn2+,H2C2O4具有还原性,发生氧化反应生成CO2;(5)由(4)中方程式知:5H2C2O4~2KMnO4,n(H2C2O4)=5 ml/L×6×10-3 L=0.03 ml,n(KMnO4)=2 ml/L×4×10-3 L=0.008 ml,H2C2O4过量,KMnO4完全反应,则参加反应的H2C2O4为0.02 ml,平均反应速率v(H2C2O4)=Δct=ΔnVt=0.2 ml·L-1·s-1。步骤
      要求
      明确目的原理
      首先必须认真审题,明确实验的目的要求,弄清题目有哪些新的信息,综合已学过的知识,通过类比、迁移、分析,从而明确实验原理
      选择仪器药品
      根据实验的目的和原理,以及反应物和生成物的性质、反应条件,如反应物和生成物的状态,是否腐蚀仪器、反应是否加热及温度是否控制在一定的范围等,从而选择合理的化学仪器和药品
      步骤
      要求
      设计装置步骤
      根据上述实验目的和原理,以及所选用的仪器和药品,设计出合理的实验装置和实验操作步骤。学生应具备识别和绘制典型的实验仪器装置图的能力,实验步骤应完整而又简明
      记录现象数据
      根据观察,全面而准确地记录实验过程中的现象和数据
      分析得出结论
      根据实验观察的现象和记录的数据,通过分析、计算、图表、推理等处理,得出正确的结论
      编号
      H2C2O4溶液
      酸性KMnO4溶液
      温度/℃
      浓度/(ml·L-1)
      体积/mL
      浓度/(ml·L-1)
      体积/mL

      0.10
      2.0
      0.010
      4.0
      25

      0.20
      2.0
      0.010
      4.0
      25

      0.20
      2.0
      0.010
      4.0
      50
      学生用书⬇第352页
      时间/s
      0
      5
      10
      15
      20
      25
      35
      40
      50
      温度/℃
      25
      26
      26
      26
      26
      26
      26.5
      27
      27
      序号
      操作
      现象

      加热
      铜丝表面变黑

      继续加热
      有大量气泡产生,溶液变为墨绿色浊液,试管底部开始有灰白色沉淀生成。品红溶液褪色

      再加热
      试管中出现“白雾”,浊液逐渐变澄清,溶液颜色慢慢变为浅蓝色,试管底部灰白色沉淀增多

      冷却,将灰白色固体倒入水中
      形成蓝色溶液
      操作
      现象
      Ⅰ组
      直接取铜丝(表面有聚氯乙烯薄膜)做实验
      溶液变成墨绿色
      Ⅱ组
      实验前,先将铜丝进行灼烧处理
      溶液变蓝
      学生用书⬇第353页
      学生用书⬇第354页
      选项
      实验目的
      实验方法或试剂
      A
      检验NaBr溶液中是否含有Fe2+
      K3[Fe(CN)6]溶液
      B
      测定KHS溶液中c(S2-)
      用AgNO3溶液滴定
      C
      除去乙醇中少量的水
      加入金属Na,过滤
      D
      测定KClO溶液的pH
      使用pH试纸
      选项
      实验目的
      操作方法
      A
      从含有I2的NaCl固体中提取I2
      用CCl4溶解、萃取、分液
      B
      提纯实验室制备的乙酸乙酯
      依次用NaOH溶液洗涤、水洗、分液、干燥
      C
      用NaOH标准溶液滴定未知浓度的CH3COOH溶液
      用甲基橙作指示剂进行滴定
      D
      从明矾过饱和溶液中快速析出晶体
      用玻璃棒摩擦烧杯内壁
      选项
      实验操作及现象
      结论
      A
      还原铁粉与水蒸气反应生成的气体点燃后有爆鸣声
      H2O具有还原性
      B
      待测液中滴加BaCl2溶液,生成白色沉淀
      待测液含有SO42-
      C
      Mg(OH)2和Al(OH)3中均分别加入NaOH溶液和盐酸,Mg(OH)2只溶于盐酸,Al(OH)3都能溶
      Mg(OH)2比Al(OH)3碱性强
      D
      K2Cr2O7溶液中滴加NaOH溶液,溶液由橙色变为黄色
      增大生成物的浓度,平衡向逆反应方向移动
      选项
      实验过程及现象
      实验结论
      A
      用0.1 ml·L-1 NaOH溶液分别中和等体积的0.1 ml·L-1 H2SO4溶液和0.1 ml·L-1 CH3COOH溶液,H2SO4消耗的NaOH溶液多
      酸性:H2SO4>CH3COOH
      B
      向2 mL 0.1 ml·L-1 Na2S溶液中滴加几滴溴水,振荡,产生淡黄色沉淀
      氧化性:Br2>S
      C
      向2 mL浓度均为0.1 ml·L-1的CaCl2和BaCl2混合溶液中滴加少量0.1 ml·L-1 Na2CO3溶液,振荡,产生白色沉淀
      溶度积常数:CaCO3>BaCO3
      D
      用pH试纸分别测定CH3COONa溶液和NaNO2溶液pH,CH3COONa溶液pH大
      结合H+能力:
      CH3COO->NO2-
      学生用书⬇第355页
      实验操作及现象
      结论
      判断正误
      解释
      (1)用铂丝蘸取某溶液进行焰色试验,火焰呈黄色
      一定是钠盐,该溶液中一定不含有K+
      (2)向乙醇中加入浓硫酸,加热,溶液变黑,将产生的气体通入酸性KMnO4溶液,溶液褪色
      该气体是乙烯
      (3)向溶液X中滴加NaOH稀溶液,将湿润的红色石蕊试纸置于试管口,试纸不变蓝
      溶液X中无NH4+
      (4)用湿润的淀粉碘化钾试纸检验气体Y,试纸变蓝
      该气体是Cl2
      学生用书⬇第356页
      (5)将某气体通入品红溶液中,品红褪色
      该气体一定是SO2
      (6)向溶液Y中滴加硝酸,再滴加BaCl2溶液,有白色沉淀生成
      Y中一定含有SO42-
      (7)向CH2CHCHO中滴入酸性KMnO4溶液,溶液褪色
      该有机物中含有碳碳双键
      (8)蘸有浓氨水的玻璃棒靠近溶液X,有白烟产生
      X一定是浓盐酸
      (9)向淀粉溶液中加入适量稀硫酸微热,向水解后的溶液中加入新制的Cu(OH)2并加热,无砖红色沉淀
      说明淀粉未水解
      (10)向某溶液中滴加KSCN溶液,溶液不变色,滴加氯水后溶液显红色
      该溶液中一定含Fe2+
      (11)溴乙烷与NaOH溶液共热后,滴加AgNO3溶液,未出现浅黄色沉淀
      溴乙烷未发生水解
      (12)将SO2气体通入Ba(NO3)2溶液中,生成白色沉淀
      此沉淀是BaSO3
      (13)向某溶液中加入稀盐酸,产生的气体通入澄清石灰水中,石灰水变浑浊
      该溶液一定是碳酸盐溶液
      实验操作及现象
      实验结论
      判断正误
      解释
      (1)先将硫代硫酸钠与硫酸两种溶液混合后再用水浴加热,观察出现浑浊所用的时间
      探究温度对化学反应速率的影响
      (2)向两份蛋白质溶液中分别滴加饱和NaCl溶液和CuSO4溶液,均有固体析出
      蛋白质均发生变性
      (3)向Na2CO3溶液中加入冰醋酸,将产生的气体直接通入苯酚钠溶液中,产生白色浑浊
      酸性:醋酸>碳酸>苯酚
      (4)向盛有Fe(NO3)2溶液的试管中加入0.1 ml·L-1 H2SO4,
      试管口出现红棕色气体
      溶液中NO3-被Fe2+还原为NO2
      (5)向NaCl和NaI稀溶液中滴加少量AgNO3溶液,先出现黄色沉淀
      Ksp(AgCl)>Ksp(AgI)
      (6)向盛有KI3溶液的两试管中分别加入淀粉溶液和AgNO3溶液,前者溶液变蓝色,后者有黄色沉淀生成
      KI3溶液中存在平衡:I3-⇌I2+I-
      (7)向NaHS溶液中滴入酚酞,溶液变红色
      HS-水解程度大于其电离程度
      选项
      实验操作、现象
      结论
      A
      用蓝色石蕊试纸检验某无色溶液,试纸变红
      该溶液是酸溶液
      B
      用酒精灯灼烧织物产生类似烧焦羽毛的气味
      该织物含蛋白质
      C
      乙醇和浓硫酸加热,产生的气体使溴水褪色
      该气体是乙烯
      D
      氯化镁溶液中滴入氢氧化钠溶液,生成沉淀
      氢氧化钠的碱性比氢氧化镁强
      选项
      实验目的
      实验设计
      A
      检验溶液中FeSO4是否被氧化
      取少量待测液,滴加KSCN溶液,观察溶液颜色变化
      B
      净化实验室制备的Cl2
      气体依次通过盛有饱和NaCl溶液、浓H2SO4的洗气瓶
      C
      测定NaOH溶液的pH
      将待测液滴在湿润的pH试纸上,与标准比色卡对照
      D
      工业酒精制备无水乙醇
      工业酒精中加生石灰,蒸馏
      选项
      实验方案
      现象
      结论
      A
      向FeCl2溶液中加入Zn片
      短时间内无明显现象
      Fe2+的氧化能
      力比Zn2+弱
      B
      往Fe2(SO4)3溶液中滴加KSCN溶液,再加入少量K2SO4固体
      溶液先变成红色后无明显变化
      Fe3+与SCN-
      的反应不可逆
      C
      将食品脱氧剂样品中的还原铁粉溶于盐酸,滴加KSCN溶液
      溶液呈浅绿色
      食品脱氧剂样品中没有+3价铁
      D
      向沸水中逐滴滴加5~6滴饱和FeCl3溶液,持续煮沸
      溶液先变成红褐色再析出沉淀
      Fe3+先水解得Fe(OH)3胶体,再聚集成Fe(OH)3沉淀
      选项
      实验操作和现象
      结论
      A
      向鸡蛋清中加入饱和(NH4)2SO4溶液,有白色沉淀产生
      (NH4)2SO4使蛋白质变性
      B
      向某溶液中滴加稀硫酸,将产生的气体通入品红溶液,品红褪色
      该溶液中可能含有SO32-
      C
      向Mg(OH)2悬浊液中加浓NH4Cl溶液,沉淀溶解
      铵根离子水解显酸性,中和OH-,溶解平衡逆向移动
      D
      向0.1 ml·L-1 H2O2溶液中滴加0.1 ml·L-1 KMnO4溶液,溶液褪色
      H2O2具有氧化性
      选项
      实验目的
      操作
      A
      探究KI与FeCl3反应的限度
      取5 mL 0.1 ml·L-1 KI溶液于试管中,加入1 mL 0.1 ml·L-1 FeCl3溶液,充分反应后滴入5滴15%KSCN溶液
      B
      证明Cu和浓H2SO4反应生成CuSO4
      向少量铜与浓H2SO4反应后的溶液中慢慢加水,溶液变蓝
      C
      证明木炭在加热时能与浓硝酸发生反应
      将灼热的木炭加入浓硝酸中,有红棕色气体产生
      D
      实验室制备乙酸乙酯
      向试管中依次加入浓硫酸、乙醇、乙酸和碎瓷片,加热,蒸出的乙酸乙酯用饱和碳酸钠溶液收集
      选项
      实验操作
      实验现象
      实验结论
      A
      向盛有饱和Na2S2O3溶液的试管中滴加稀盐酸
      溶液变浑浊且有气泡逸出
      生成了S和H2S
      B
      向饱和食盐水中通入氨气至饱和后,再通入过量二氧化碳
      溶液变浑浊
      析出了NaHCO3
      C
      加热无水乙醇和浓H2SO4的混合液至170 ℃,将气体通入酸性KMnO4溶液
      紫色褪去
      乙醇发生消去反应生成了乙烯
      D
      铁片与铜片同导线相连,放入盛有浓硝酸的烧杯中
      铜片不断溶解,而铁片表面无明显变化
      铜单质的还原性强于铁单质
      选项
      实验目的
      实验操作
      A
      测定“84”消毒液的pH
      用洁净的玻璃棒蘸取少许“84”消毒液滴在pH试纸上
      B
      验证Mg(OH)2可以转化为Fe(OH)3
      向2 mL 1 ml·L-1 NaOH溶液中加入2 mL 1 ml·L-1 MgCl2溶液,产生白色沉淀,再加入几滴1 ml·L-1 FeCl3溶液
      C
      检验Fe(NO3)2固体是否变质
      取少量固体溶于蒸馏水,滴加少量稀硫酸,再滴入KSCN溶液,振荡,观察溶液颜色变化
      D
      验证氯的非金属性强于碳
      向NaHCO3溶液中滴加足量稀盐酸,观察有无气体产生
      选项
      目的
      方案设计
      现象和结论
      A
      探究铝在浓硝酸中会形成致密氧化膜
      将去除氧化膜的铝片放入浓硝酸中,片刻后取出,立即用水洗净,并快速放入硫酸铜溶液中
      铝片表面未见紫红色固体,说明铝片表面已形成致密的氧化膜
      B
      探究Fe2+、Br-的还原性强弱
      向FeBr2溶液中加入少量氯水,再加CCl4萃取
      若CCl4层无色,则Fe2+的还原性强于Br-
      C
      比较H2O2和Fe3+的氧化性强弱
      取适量H2O2溶液于试管中,滴入Fe2(SO4)3溶液,振荡,观察现象
      若产生的气体使带火星的木条复燃,说明Fe3+的氧化性强于H2O2
      D
      探究温度对Fe3+水解程度的影响
      向25 mL冷水和沸水中分别滴入5滴饱和FeCl3溶液
      若沸水中溶液颜色比冷水中溶液颜色深,则说明升温能促进Fe3+水解
      选项
      实验目的
      实验操作及现象
      结论
      A
      比较Cl2、
      Br2、I2的
      氧化性
      向10 mL 1 ml/L的NaBr溶液中通入标况下22.4 mL Cl2,充分反应后再加入淀粉-KI溶液,溶液先变橙后变蓝
      氧化性:Cl2>Br2>I2
      B
      验证有机物中有醇羟基
      灼烧铜丝至其表面变黑、灼热,伸入盛有某有机物的试管中,铜丝恢复亮红色
      该有机物中有醇羟基
      C
      验证某
      固体是
      Na2CO3
      还是
      NaHCO3
      室温下取少量固体于试管中,插入温度计,加入几滴水,温度降低
      该固体是
      NaHCO3
      D
      判断强酸
      和弱酸
      用pH计测量溶液的pH,NaHCO3溶液显碱性,NaHSO3溶液显酸性
      可以确定
      H2CO3
      是弱酸,
      无法判断
      H2SO3是
      否为弱酸
      目的
      方案设计
      现象和结论
      A
      判断C元素和S元
      素非金属性的强弱
      常温下,用pH计测定等浓度的Na2CO3溶液和Na2SO3溶液的pH
      若Na2CO3溶液的pH比Na2SO3溶液的大,则非金属性:S>C
      B
      检验CO还原
      Fe2O3固体所得黑色粉末的成分
      将黑色粉末加入稀盐酸溶解后,再加入KSCN溶液,观察颜色
      若溶液不显红色,则黑色粉末中一
      定不存在
      Fe2O3
      C
      乙酸乙酯的制备
      在一支试管中加入2 mL浓硫酸,然后边振荡边慢慢加入3 mL乙醇和2 mL乙酸,再加入几片碎瓷片;连接好装置,并加热,观察现象
      饱和碳酸钠液面上出现无色油状液体,并有水果香味,说明产生酯类
      D
      证明金属防腐措施中牺牲阳极法的有效性
      用饱和食盐水和琼脂粉配制琼脂溶液并倒入两个培养皿中,各滴加几滴酚酞和铁氰化钾溶液,将一端裹有锌皮的铁钉A和一端缠有铜丝的铁钉B分别放入培养皿,观察现象
      铁钉A周围出现红色,铁钉B周围出现红色和蓝色,说明活泼性强的锌保护了铁
      H2C2O4溶液
      酸性KMnO4溶液
      浓度/(ml·L-1)
      体积/mL
      浓度/(ml·L-1)
      体积/mL
      5.0
      6.0
      2.0
      4.0

      相关教案 更多

      资料下载及使用帮助
      版权申诉
      • 1.电子资料成功下载后不支持退换,如发现资料有内容错误问题请联系客服,如若属实,我们会补偿您的损失
      • 2.压缩包下载后请先用软件解压,再使用对应软件打开;软件版本较低时请及时更新
      • 3.资料下载成功后可在60天以内免费重复下载
      版权申诉
      若您为此资料的原创作者,认为该资料内容侵犯了您的知识产权,请扫码添加我们的相关工作人员,我们尽可能的保护您的合法权益。
      入驻教习网,可获得资源免费推广曝光,还可获得多重现金奖励,申请 精品资源制作, 工作室入驻。
      版权申诉二维码
      高考专区
      • 精品推荐
      • 所属专辑65份
      欢迎来到教习网
      • 900万优选资源,让备课更轻松
      • 600万优选试题,支持自由组卷
      • 高质量可编辑,日均更新2000+
      • 百万教师选择,专业更值得信赖
      微信扫码注册
      手机号注册
      手机号码

      手机号格式错误

      手机验证码 获取验证码 获取验证码

      手机验证码已经成功发送,5分钟内有效

      设置密码

      6-20个字符,数字、字母或符号

      注册即视为同意教习网「注册协议」「隐私条款」
      QQ注册
      手机号注册
      微信注册

      注册成功

      返回
      顶部
      学业水平 高考一轮 高考二轮 高考真题 精选专题 初中月考 教师福利
      添加客服微信 获取1对1服务
      微信扫描添加客服
      Baidu
      map