搜索
      上传资料 赚现金

      河北省石家庄市等2地2024-2025学年高一下学期6月月考生物试题(解析版)

      • 1.92 MB
      • 2025-08-27 14:14:12
      • 32
      • 0
      •  
      加入资料篮
      立即下载
      河北省石家庄市等2地2024-2025学年高一下学期6月月考生物试题(解析版)第1页
      高清全屏预览
      1/20
      河北省石家庄市等2地2024-2025学年高一下学期6月月考生物试题(解析版)第2页
      高清全屏预览
      2/20
      河北省石家庄市等2地2024-2025学年高一下学期6月月考生物试题(解析版)第3页
      高清全屏预览
      3/20
      还剩17页未读, 继续阅读

      河北省石家庄市等2地2024-2025学年高一下学期6月月考生物试题(解析版)

      展开

      这是一份河北省石家庄市等2地2024-2025学年高一下学期6月月考生物试题(解析版),共20页。试卷主要包含了单项选择题,多项选择题,非选择题等内容,欢迎下载使用。
      一、单项选择题:本题共13小题,每小题2分,共26分。在每小题给出的四个选项中,只有一项是符合题目要求的。
      1. 科学的实验方法和严谨务实的实验态度是科学研究中的关键,以下科学家的研究方法、成果等表述正确的是( )
      A. 孟德尔以豌豆为实验材料,运用假说—演绎法,提出了基因、基因型等概念,后人将其发现总结为分离定律和自由组合定律
      B. 艾弗里进行肺炎链球菌的体外转化实验,提出了DNA是使R型细菌产生稳定遗传变化的物质
      C. 梅塞尔森和斯塔尔利用同位素标记和差速离心法验证DNA的半保留复制
      D. 赫尔希和蔡斯利用放射性同位素标记法证明了DNA是大肠杆菌的遗传物质
      【答案】B
      【详解】A、孟德尔提出的是遗传因子而非基因和基因型,这些术语由约翰逊后来命名,且自由组合定律未被孟德尔本人总结,A错误;
      B、艾弗里的实验通过分离提纯DNA,证明只有DNA能使R型细菌转化为S型细菌并稳定遗传,结论符合题意,B正确;
      C、梅塞尔森和斯塔尔使用同位素标记和密度梯度离心法(非差速离心法)验证DNA半保留复制,C错误;
      D、赫尔希和蔡斯的实验证明噬菌体的遗传物质是DNA,而非大肠杆菌,D错误。
      故选B。
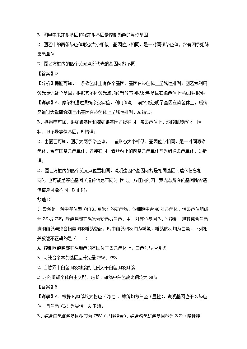
      2. 果蝇是常用的生物学实验材料,图甲为果蝇一染色体上部分基因的示意图,图乙为采用荧光标记定位部分基因,据图分析,下列相关叙述正确的是( )
      A. 摩尔根利用假说—演绎法证明了基因在染色体上呈线性排列
      B. 图甲中朱红眼基因和深红眼基因是控制颜色的等位基因
      C. 图乙中的两条染色体形态大小相似、基因位点相同,是一对同源染色体,含有四条姐妹染色单体
      D. 图乙方框内的四个荧光点所代表的基因可能不同
      【答案】D
      【分析】据图可知,一条染色体上有多个基因,基因在染色体上呈线性排列。图乙为利用荧光标记各个基因,根据其不同荧光点的位置分布可以说明基因在染色体上呈线性排列。
      【详解】A、摩尔根通过果蝇杂交实验,利用假说 - 演绎法证明了基因在染色体上,后续又通过大量研究测定出基因在染色体上呈线性排列,A错误;
      B、据图甲可知,朱红眼基因和深红眼基因连锁在同一条染色体上,均控制颜色这一性状,但不是等位基因,B错误;
      C、由图乙可知,图示为两条染色体,二者形态大小相似、基因位点相同,是一对同源染色体,含有四条染色单体,连接在同一着丝粒上的两条染色单体互为姐妹染色单体,C错误;
      D、图乙方框内的四个荧光点位置相同,说明这四个基因可能是相同基因(遗传信息相同),也可能是等位基因(遗传信息不同),因此,方框内的四个荧光点所在的基因所含遗传信息可能不同,D正确。
      故选D。
      3. 欧鸽是一种中等体型(约31厘米)的灰色鸽,体细胞中含40对染色体,性染色体组成为ZZ或ZW。欧鸽胸部羽毛常为粉色或白色,由一对等位基因B、b控制,现将纯合白色胸羽雌鸽与纯合粉色胸羽雄鸽交配,F1中雌鸽胸羽均为粉色,雄鸽胸羽均为白色。下列相关叙述不正确的是( )
      A. 控制欧鸽胸部羽毛颜色的基因位于Z染色体上,白色为显性性状
      B. 两纯合亲本的基因型分别是ZbW、ZBZB
      C. 自然界中白色胸羽雄鸽的比例大于白色胸羽雌鸽
      D. F1的雌雄个体自由交配,F2雌、雄鸽中白色鸽比例均为50%
      【答案】B
      【详解】A、根据F₁雌鸽均为粉色(隐性)、雄鸽均为白色(显性),说明基因位于Z染色体,且白色(B)为显性,A正确;
      B、纯合白色雌鸽基因型应为ZᴮW(显性纯合),纯合粉色雄鸽基因型为ZᵇZᵇ(隐性纯合),B错误;
      C、白色雄鸽为ZᴮZᴮ、ZᴮZᵇ,而白色雌鸽为ZᴮW,自然界中雄鸽更易携带B基因,故白色雄鸽比例更大,C正确;
      D、F₁雌鸽(ZᵇW)与雄鸽(ZᴮZᵇ)交配,F₂雌鸽中ZᴮW(白色)和ZᵇW(粉色)各占50%,雄鸽中ZᴮZᵇ(白色)和ZᵇZᵇ(粉色)各占50%,D正确;
      故选B。
      4. 某研究小组用放射性同位素32P、35S分别标记T2噬菌体,然后将大肠杆菌和被标记的噬菌体置于培养液中培养,如图所示。一段时间后,分别进行搅拌、离心,并检测沉淀物和上清液中的放射性。下列分析正确的是( )
      A. 研究小组采用含有放射性同位素32P、35S的培养基分别标记T2噬菌体,然后进行上图操作
      B. 噬菌体以其DNA作为复制的模板和翻译的模板获得完整的子代噬菌体
      C. 若保温时间过短或过长,甲组的上清液均可能出现放射性
      D. 乙组的沉淀物放射性较低,证明噬菌体的遗传物质是DNA
      【答案】C
      【详解】A、T2噬菌体营寄生生活,不能直接用有放射性同位素32P、35S的培养基直接标记T2噬菌体,应先用含有放射性同位素32P、35S的培养基培养大肠杆菌,再标记噬菌体,然后进行上图操作,A错误;
      B、噬菌体以其DNA作为复制的模板,但是翻译的模板是mRNA,不是DNA,B错误;
      C、甲组是用32P标记的噬菌体去侵染大肠杆菌,因为32P主要存在于噬菌体的DNA中。在实验过程中,正常情况下噬菌体的DNA会注入大肠杆菌细胞内进行增殖,若保温时间过短,悬浮液中可能含极少量未侵染的噬菌体;若保温时间过长,大肠杆菌裂解,释放子代噬菌体,均可能导致上清液含有放射性,C正确;
      D、乙组的沉淀物放射性较低,说明噬菌体的蛋白质没有进入大肠杆菌,但并不能直接得出DNA是遗传物质,还需要检测子代噬菌体是否有放射性,D错误。
      故选C。
      5. 图1表示某种核苷酸的结构,图2表示核苷酸链的局部结构,下列叙述不正确的是( )
      A. 图1是构成RNA的基本单位
      B. 图2中的分子彻底水解后能得到6种产物
      C. 在图2结构中,相邻的胞嘧啶和鸟嘌呤之间通过氢键连接
      D. 图2中的4表示胞嘧啶脱氧核苷酸
      【答案】C
      【分析】图1表示腺嘌呤核糖核苷酸,图2表示一条核苷酸长链的部分结构,1是磷酸,2是脱氧核糖,3是胞嘧啶,4是胞嘧啶脱氧核苷酸,5表示一条脱氧核苷酸长链。
      【详解】A、图1表示腺嘌呤核糖核苷酸,是构成RNA的基本单位,A正确;
      B、图2表示脱氧核苷酸长链,彻底水解为6种产物,分别为脱氧核糖、磷酸、A、C、T、G,B正确;
      C、图2表示一条脱氧核苷酸长链,相邻的胞嘧啶和鸟嘌呤之间通过脱氧核糖 - 磷酸 - 脱氧核糖连接,C错误;
      D、图2中含有T,表示DNA,则标号4为胞嘧啶脱氧核苷酸,D正确。
      故选C。
      6. 下图是果蝇染色体DNA复制的模式图,图中复制泡是DNA正在复制的部分。有关叙述正确的是( )
      A. 图1中的复制泡表示多个区域同时开始复制,能够加快复制速率
      B. 图2中酶甲是解旋酶,在DNA复制过程中催化磷酸二酯键的断裂
      C. 图2中酶乙是DNA聚合酶,沿着模板链的3'向5'方向移动
      D. 新合成的两条子链中(A+T)/(C+G)的比值互为倒数
      【答案】C
      【分析】DNA的复制是指以亲代DNA为模板合成子代DNA的过程。这一过程是在细胞有丝分裂的间期和减数分裂前的间期,随着染色体的复制而完成的。
      【详解】A、DNA复制时形成多个复制泡,多个区域同时进行复制,能够加快复制速率,但是复制泡大小不同,开始复制的时间不同,A错误;
      B、图中酶甲作用于DNA双链的解开过程,为解旋酶,其在复制过程中催化氢键断裂,使DNA双链解旋,B错误;
      C、图2中酶乙是DNA聚合酶,沿着模板链的3'向5'方向移动合成子链,C正确;
      D、根据碱基互补配对原则,新合成的两条子链分别与两条母链互补,而两条母链之间也是互补关系,所以新合成的两条子链中(A+T)/(C+G)的比值相同,D错误。
      故选C。
      7. 一个用15N标记的DNA片段,其中一条链的碱基A∶C∶T∶G=1∶2∶3∶4。将该DNA分子在14N环境中连续复制4次,后提取DNA进行离心,下列叙述不正确的是( )
      A. 该DNA分子的另一条链上A∶C∶T∶G的值为3∶4∶1∶2
      B. 提取 DNA 离心后试管中出现两条带
      C. 若该 DNA 分子含 200 个碱基对,则进行上述实验需游离腺嘌呤脱氧核苷酸 640 个
      D. 复制得到的所有子代 DNA 中含15N 的占1/8
      【答案】C
      【分析】已知一条链上A:T:G:C=1:2:3:4,即A1:T1:G1:C1=1:2:3:4,根据碱基互补配对原则可知A2:T2:G2:C2=2:1:4:3。
      【详解】A、根据DNA双链互补配对原则,已知一条链的A:C:T:G=1:2:3:4,互补链的对应碱基比例为T:G:A:C=3:4:1:2,即A:C:T:G=3:4:1:2,A正确;
      B、DNA复制为半保留复制,经过4次复制后,所有DNA分子中仅2个含15N(14N-15N),其余14个为14N-14N。离心后出现中带(14N-15N)和轻带(14N-14N),共两条带,B正确;
      C、原DNA分子中,一条链的A占1/10,总碱基数为200,故该链A=20,互补链的A对应原链的T=60,整个DNA中A总数=20+60=80。复制4次需游离腺嘌呤脱氧核苷酸数为(2⁴-1)×80=1200个,而非640个,C错误;
      D、复制4次后,16个DNA分子中仅2个含15N,比例为2/16=1/8,D正确。
      故选C。
      8. 大多数 tRNA 由七十几至九十几个核苷酸组成,参与蛋白质的合成。在同一生物中,携带同一种氨基酸的不同 tRNA 称作“同功受体 tRNA”,下列相关叙述不正确的是( )
      A. tRNA 是生物大分子,其单体以碳链为基本骨架
      B. tRNA 折叠成三叶草结构,内部含有氢键
      C. tRNA 的 3'端可携带氨基酸,氨基酸的组成元素与 tRNA 不完全相同
      D. 翻译时,tRNA 上的密码子与 mRNA 上的反密码子发生碱基互补配对
      【答案】D
      【分析】tRNA即转运RNA,是一种在蛋白质合成过程中负责转运氨基酸的RNA分子。它具有特定的三叶草结构,一端携带特定的氨基酸,另一端的反密码子能够与mRNA 上的密码子互补配对,从而保证在核糖体上合成蛋白质时氨基酸能够按照正确的顺序连接。
      【详解】A、tRNA属于生物大分子,其单体是核糖核苷酸,本质上是以碳链为基本骨架,A正确;
      B、tRNA的三叶草结构中存在局部双链区域(如茎环结构),内部碱基(如A与U、C与G)通过氢键配对,B正确;
      C、tRNA的3'端可携带氨基酸,氨基酸的基本元素组成为C、H、O、N,而tRNA含有核糖核苷酸(含C、H、O、N、P),两者元素组成不完全相同,C正确;
      D、翻译过程中,tRNA的反密码子通过碱基互补配对(如A对U、C对G)与mRNA上的密码子结合,D错误。
      故选D。
      9. 眼睛皮肤白化症是白化病中的典型隐性遗传病,是由位于 11 号染色体长臂上的酪胺酸酵素基因突变引起,突变基因所编码的蛋白质中的氨基酸数目明显少于正常基因编码的蛋白质,下列相关叙述正确的是( )
      A. 该基因突变的原因是 DNA 分子中碱基对的缺失
      B. 突变基因转录得到的 mRNA 核苷酸数量不一定减少
      C. 突变基因编码的蛋白质中氨基酸数目明显减少的原因可能是基因序列中提前出现终止密码子
      D. 该病是常染色体隐性遗传病,患者的父母中至少有一方是患者
      【答案】B
      【分析】基因突变指的是基因内部因碱基对的增添、缺失或替换而引起核苷酸序列改变的现象或过程。
      【详解】A、基因突变可能由碱基对的替换、缺失或插入引起。题干中蛋白质氨基酸数目明显减少,可能是由于移码突变(碱基缺失或插入非3的倍数)或无义突变(替换导致提前终止)。因此,突变原因不一定是碱基对缺失,A错误;
      B、若突变是碱基替换,mRNA长度不变;若为缺失或插入,mRNA长度改变,B正确;
      C、终止密码子位于mRNA上,而非基因序列中,C错误;
      D、白化病为常染色体隐性遗传病,患者基因型为aa,父母可为携带者Aa或患者aa,即父母可以都是表现正常的携带者,D错误。
      故选B。
      10. 家蚕(2n=56)的性别决定方式为 ZW 型,控制蚕卵颜色的基因 B、b 位于常染色体上。为通过蚕卵的颜色直接分辨雌蚕和雄蚕,科研人员进行如下的诱变处理,结果如图所示。下列叙述正确的是( )
      A. 对家蚕进行基因组测序,需检测 28 条染色体
      B. X 射线属于物理诱变因子,有助于提高基因的定向突变
      C. 过程①使家蚕发生隐性突变,蚕卵颜色改变
      D. 过程②发生染色体变异中的易位,导致 W 染色体上的基因数目改变
      【答案】D
      【详解】A、对家蚕进行基因组测序时需检测29(27+Z、W)条染色体,A错误;
      B、X射线属于物理诱变因子,有助于提高基因的突变率,但是突变是不定向的,B错误;
      C、过程①X射线处理使家蚕发生隐性基因突变,一个基因突变为隐性基因,性状未发生改变,C错误;
      D、过程②X射线处理的原理是染色体结构变异中的易位,W染色体上增加了B基因,基因数目改变,D正确。
      故选D。
      11. 一对表型正常的夫妻生了一个患进行性营养不良的男孩,已知丈夫不携带该致病基因。经染色体组成分析,该男孩性染色体组成为 XXY,分析其原因可能是父母形成配子时出现了以下何种异常分配( )
      A. B.
      C. D.
      【答案】B
      【分析】伴性遗传 是指在遗传过程中的子代部分性状由性染色体上的基因控制,这种由性染色体上的基因所控制性状的遗传上总是和性别相关的遗传方式就称为伴性遗传。
      【详解】由题意可知,进行性营养不良是伴X染色体隐性遗传病,表型正常的夫妇能生下染色体组成为XXY的孩子且表现为患进行性营养不良,夫妇的基因型为XBY,XBXb,男孩的基因型为XbXbY,来自Y的精子和XbXb的卵细胞受精作用产生,由此可推知是母亲的次级卵母细胞XbXb的姐妹染色单体未分开造成的,B正确,ACD错误。
      故选B。
      12. 下图表示人体内部分基因对性状的控制过程,相关叙述不正确的是( )
      A. 基因1和基因2在人体不同细胞中的表达情况不同
      B. X1与X2的差异性体现在碱基的种类和排列顺序不同
      C. 图中①、②过程异常可能导致黑色素过量合成
      D. 基因2通过控制蛋白质结构直接控制性状
      【答案】B
      【分析】基因对性状的控制途径有:①基因通过控制酶的合成控制细胞代谢进而间接控制生物性状,②基因通过控制蛋白质的结构直接控制生物的性状。
      【详解】A、人体所有体细胞都是由同一个受精卵经有丝分裂和细胞分化形成的,所以基因1和基因2存在于人体的几乎所有细胞中,但在不同细胞中选择性表达,基因1在皮肤等细胞中表达,基因2在红细胞中特异性表达,A正确;
      B、图中X1与X2是不同的mRNA,mRNA是由DNA转录形成的,碱基种类相同,其不同之处在于核糖核苷酸的排列顺序,B错误;
      C、图中①、②过程异常,可能导致黑色素合成减少甚至无法合成,也可能导致黑色素过量合成,C正确;
      D、基因2通过④⑤过程控制血红蛋白的合成,即通过控制蛋白质的结构直接控制性状,D正确。
      故选B。
      13. 动画电影《哪吒2》中,太乙真人用莲藕重塑哪吒肉身的情节扣人心弦。从生物学视角分析,下列相关叙述不正确的是( )
      A. 从元素组成的角度看 “用莲藕重塑肉身” 是可行的,因为动物细胞和植物细胞的元素组成相似
      B. 从细胞结构与功能的角度分析,将莲藕细胞的细胞壁、叶绿体、液泡等结构去掉即可作为动物细胞实现功能
      C. 从遗传信息的表达上看,动物和植物共用一套遗传密码表
      D. 从遗传与进化的角度分析,哪吒和莲藕可能具有共同的祖先
      【答案】B
      【分析】细胞中常见的化学元素有C、H、O、N、P、S、K、Ca、Mg、Fe、Mn、Zn、Cu、B、M等,不同生物、不同细胞中各种元素的相对含量有一定差异。
      【详解】A、动植物细胞的元素组成种类相似,含量差异较大,但基本元素(如C、H、O、N等)一致,因此从元素角度看“莲藕重塑肉身”可行,A正确;
      B、植物细胞去除细胞壁、叶绿体和液泡后,仍存在其他差异(如细胞膜成分、细胞器功能等),无法完全实现动物细胞功能,B错误;
      C、所有生物共用同一套遗传密码表,这是中心法则的基础,C正确;
      D、根据共同由来学说,所有生物有共同祖先,哪吒(人类)与莲藕(植物)可能存在共同祖先,D正确。
      故选B。
      二、多项选择题:本题共5小题,每小题3分,共15分。在每小题给出的四个选项中,有两个或两个以上选项符合要求,全部选对的得3分,选对但不全的得1分,有选错的得0分。
      14. 有关基因、DNA、染色体的叙述,不正确的是( )
      A. 对于细胞生物而言,基因是有遗传效应的DNA片段,都位于染色体上
      B. 位于非同源染色体上的基因都是非等位基因,控制不同性状
      C. 真核细胞的核基因在同源染色体上通常成对存在
      D. 碱基排列顺序的千变万化体现了DNA分子的特异性
      【答案】ABD
      【分析】DNA上分布着许多个基因,基因通常是有遗传效应的DNA片段。染色体的主要成分是DNA和蛋白质,染色体是DNA的主要载体。
      【详解】A、染色体是基因的主要载体,原核生物的基因位于拟核上,A错误;
      B、位于非同源染色体上的基因是非等位基因,但基因和性状不都是一一对应的关系,可能多对基因共同控制一种性状,B错误;
      C、真核细胞的核基因基因位于染色体上,在体细胞中,染色体以同源染色体形式成对存在,因此,真核细胞的核基因在同源染色体上通常成对存在,C正确;
      D、DNA 分子的特异性是指每个特定的 DNA 分子都具有特定的碱基排列顺序,而碱基排列顺序的千变万化体现了 DNA 分子的多样性,D错误。
      故选ABD。
      15. 某植物中的A、a是一对等位基因,A基因能控制酶A的合成,a基因不能,植物缺乏酶A时株高较矮,表现为矮茎。A基因在植株体内及雌雄配子中的甲基化情况如下图所示,据图分析正确的是( )
      A. 图中雌株 A 基因来自其父本
      B. 图中雄株、雌株的基因型和表型均相同
      C. 雌配子中 A 基因甲基化会引起基因碱基序列的改变
      D. 图中雌株和雄株杂交,F1中矮茎个体占1/2
      【答案】AD
      【分析】据图可知,雄鼠产生的雄配子中A基因去甲基化,a基因没有甲基化,雌鼠产生的雌配子中无论含有A基因还是a基因的都会发生甲基化。
      【详解】A、由图可知,雄配子中的 A 基因去甲基化,而雌配子中的 A 基因甲基化,图中雌株的A基因是去甲基化,说明图中雌株中的 A 基因来自它的父本,A正确;
      B、图中雄株、雌株的基因型相同,均为 Aa,但由于雄株 A 基因被甲基化,雌株表现为高茎和雄株表现为矮茎,图中雄株和雌株的表型不同,B错误;
      C、甲基化只抑制基因表达,但不改变基因碱基序列,因此雌配子中 A 基因甲基化不会引起基因碱基序列的改变,C错误;
      D、图中雌株和雄株杂交,由于雌配子中的 A 基因甲基化,相当于雌配子都是 a,而雄配子 A∶a=1∶1,F1 表型比例为 1∶1,矮茎占 1/2,D正确。
      故选AD。
      16. 下图甲、乙、丙、丁分别表示不同的真核生物变异类型,相关叙述正确的是( )
      A. 图甲、图乙分别是发生在减数第一次分裂和减数第二次分裂中的基因重组现象
      B. 上图四种变异类型均可为生物进化提供原材料
      C. 图丙中的变异会导致等位基因的出现
      D. 图丁中的变异属于染色体结构变异中的缺失
      【答案】BC
      【分析】分析题图:甲表示交叉互换型基因重组,乙表示染色体结构变异中的易位,丙表示基因突变,丁表示染色体结构变异中的缺失或重复。
      【详解】A、图甲为同源染色体上的非姐妹染色单体互换,发生在减数第一次分裂前期,图乙为染色体结构变异中的易位,可以发生在有丝分裂和减数分裂,A错误;
      B、图中甲是基因重组,乙是染色体结构变异,丙是基因突变,丁是染色体结构变异,基因突变、基因重组和染色体变异均属于可遗传变异,可遗传变异为生物进化提供原材料,B正确;
      C、图丙是碱基对缺失导致的基因突变,会形成原基因的等位基因,C正确;
      D、图丁为染色体结构变异中的缺失或重复,D错误。
      故选BC。
      17. 研究人员通过下图所示过程进行红颜草莓的培育,相关分析不正确的是( )
      A. ①过程为诱变育种,原理是基因突变
      B. ③、⑦过程需使用秋水仙素或低温处理萌发的种子或幼苗,作用时期为细胞分裂的前期
      C. ⑤过程是杂交育种,获得的 AAA 植株是异源三倍体
      D. ②④过程依据的原理是基因突变,实验中需要对草莓植株进行多次筛选
      【答案】CD
      【分析】据图可知,①过程为诱变育种,②表示自交获得显性纯合子,③表示用秋水仙素处理获得多倍体,④表示自交获得四倍体显性纯合子,⑤表示二倍体与四倍体杂交获得三倍体,⑦表示用秋水仙素或低温处理萌发的种子或幼苗。
      【详解】A、①中aa变成Aa,为诱变育种,原理是基因突变,A正确;
      B、③、⑦都可表示用秋水仙素或低温处理萌发的种子或幼苗,抑制纺锤体的形成,作用时期为细胞分裂的前期,以获得多倍体,B正确;
      C、②表示自交获得显性纯合子,③表示用秋水仙素处理获得多倍体,④表示自交获得四倍体显性纯合子,⑤表示二倍体与四倍体杂交获得三倍体,属于同源三倍体,C错误;
      D、②④过程是杂交育种,依据的原理是基因重组,需要进行多次筛选,D错误。
      故选CD。
      18. 对人类遗传病的监测和预防是守护国民健康的重要保障,下列相关叙述正确的是( )
      A. 遗传病是由遗传物质改变引起的,其根本原因是基因突变
      B. 抗维生素 D 佝偻病的患者中男性多于女性
      C. 血友病(伴 X 染色体隐性遗传病)患者妇女与正常男性婚配,生育后代时适宜选择女孩
      D. 产前诊断能有效地检测胎儿是否患有遗传病或先天性疾病
      【答案】CD
      【详解】A、人类遗传病分为单基因遗传病、多基因遗传病和染色体异常遗传病,如 21 三体综合征由染色体数目异常引起,并非基因突变引起,A错误;
      B、抗维生素 D 佝偻病为伴 X 染色体显性遗传病,在患者中,女性多于男性,B错误;
      C、血友病妇女与正常男性婚配,后代男孩全部患病,因此生育后代时适宜选择女孩,C正确;
      D、产前诊断能有效地检测胎儿是否患有某种遗传病或先天性疾病,D正确。
      故选CD。
      三、非选择题:本题共 5 小题,共 59 分。
      19. 下图是某家族甲、乙遗传病的系谱图,已知两病均为单基因遗传病,且其中一种是红绿色盲。甲病相关基因用 D/d 表示,乙病相关基因用 E/e 表示,Ⅱ7不携带乙病的致病基因,据图分析:
      (1)_________(填“甲病”或“乙病”)是红绿色盲,另一种疾病的遗传方式是________。
      (2)Ⅱ6的基因型为__________,Ⅱ7的基因型为__________。
      (3)已知正常人群中甲病携带者的概率为1/300,若Ⅲ12和一个表型正常的男性,结婚,他们生一个男孩患病的概率是__________。
      【答案】(1)①. 乙病 ②. 常染色体隐性遗传
      (2)①. DdXEXe ②. DdXEY
      (3)601/2400
      【分析】遗传系谱图分析:Ⅱ5号和Ⅱ6号正常,但他们生了一个患甲病的女儿(Ⅲ10号),故甲病是常染色体隐性遗传病;Ⅱ7号和Ⅱ8号正常,但Ⅲ13号患乙病,且Ⅱ7号个体不是乙病基因的携带者,故乙病属于伴X染色体隐性遗传病。
      【解析】(1)Ⅱ5号和Ⅱ6号正常,但他们生了一个患甲病的女儿(Ⅲ10号),故甲病是常染色体隐性遗传病;Ⅱ7号和Ⅱ8号正常,但Ⅲ13号患乙病,且Ⅱ7号个体不是乙病基因的携带者,故乙病属于伴X染色体隐性遗传病,红绿色盲是伴X隐性遗传病,因此乙病是红绿色盲,另一种疾病的遗传方式是常染色体隐性遗传。
      (2)Ⅱ6表现正常,生一个患甲病的女儿,有一个患乙病的父亲,因此它的基因型为DdXEXe。Ⅱ7表型正常,有一个两病兼患的儿子,因此它的基因型为DdXEY。
      (3)Ⅲ12表型正常,其双亲正常(DdXEXe、DdXEY),有一个两病兼患的兄弟,其基因型为1/3DD、2/3Dd,1/2XEXE、1/2XEXe,正常人群中甲病携带者的概率为1/300,一个表型正常的男性其基因型为299/300DD、1/300Dd,XEY,他们结婚,生一个患甲病孩子dd的概率为2/3×1/300×1/4=1/1800,不患甲病概率为1799/1800,生一个男孩,患乙病XeY的概率1/2×1/2=1/4,不患乙病的概率为3/4,生一个男孩患病的概率是1-1799/1800×3/4=601/2400。
      20. 下图为遗传信息的表达过程,请据图回答:

      (1)图甲中能在正常人体细胞中发生的过程是_________(填序号),通过大量研究,科学家又补充了__________和__________过程,形成了现阶段的中心法则。
      (2)甲图中,催化②过程的酶是_________;该过程与①相比较,特有的碱基互补配对方式是__________。
      (3)图乙中核糖体沿mRNA__________(填“向左”或“向右”)移动,决定缬氨酸的密码子是__________。
      (4)短序列RNA是一类内源性的具有调控功能但不编码蛋白质的RNA,可参与组装成沉默复合体,识别某些特定的mRNA,干扰__________识别密码子,进而阻止__________过程。
      (5)已知某基因片段碱基排列顺序如下图所示,由它控制合成的多肽中含有“—脯氨酸—谷氨酸—谷氨酸—赖氨酸—”的氨基酸序列,分析可知,翻译上述多肽的mRNA是由该基因的__________(填“甲”或“乙”)链为模板合成的。
      (注:脯氨酸的密码子是CCU、CCC、CCA、CCG;谷氨酸的密码子是GAA、GAG;赖氨酸的密码子是AAA、AAG;甘氨酸的密码子是GGU、GGC、GGA、GGG。)

      【答案】(1)①. ①②③④ ②. RNA 复制 ③. 逆转录
      (2)①. RNA 聚合酶 ②. A—U
      (3)①. 向右 ②. GUC
      (4)①. 转运 RNA(或 tRNA)②. 翻译
      (5)乙
      【分析】分析甲图:①表示DNA的自我复制,②、③表示转录,④表示翻译。分析乙图:乙图表示翻译过程,该过程是在核糖体中以mRNA为模板,按照碱基互补配对原则,以tRNA为转运工具、以细胞质里游离的氨基酸为原料合成蛋白质的过程。
      【解析】(1)人体细胞为真核细胞,可进行DNA复制(①)、转录(②③,DNA→RNA)、翻译(④,RNA→蛋白质)。通过大量研究,科学家又补充了逆转录(RNA→DNA)和RNA复制(RNA→RNA),仅发生在病毒或特殊条件下,正常细胞中不发生,形成了现阶段的中心法则。
      (2)②过程表示转录,催化②过程的酶是RNA 聚合酶。②过程的碱基互补配对原则有A-U、T-A、C-G、G-C,①过程表示DNA复制,碱基互补配对原则有A-T、T-A、C-G、G-C,因此,②过程与①相比较,特有的碱基互补配对方式是A-U。
      (3)AUG是起始密码子,是翻译的起始,因此图乙中核糖体沿mRNA向右移动。密码子位于mRNA上,据图可知,决定缬氨酸的密码子是GUC。
      (4)tRNA上含有反密码子,反密码子能与mRNA上密码子碱基互补配对,短序列RNA可参与组装成沉默复合体,识别某些特定的mRNA,干扰转运 RNA(或 tRNA)识别密码子,进而阻止翻译过程。
      (5)翻译时碱基互补配对原则为A-U、C-G ,结合DNA中碱基顺序和所提供的密码子,“—脯氨酸—谷氨酸—谷氨酸—赖氨酸—”的氨基酸序列对应的基因模板链中碱基序列应为GG_CT_CT _TT _,符合乙链中的碱基顺序,即转录的模板链应该为乙。
      21. 番茄花为两性花,在自然情况下可通过风、昆虫等自行完成授粉过程,下图是研究人员以番茄植株(2N=24)为实验材料培育新品种的多种途径,回答下列问题:
      (1)研究人员选择优质品种进行人工授粉后需进行的必要操作是__________。
      (2)途径2中研究人员通过花药离体培养技术获得幼苗的原理是__________,最终获得的品种B是__________倍体,体细胞在有丝分裂后期含有__________个染色体组。
      (3)品种B和品种C的基因组成__________(填“相同”、“不同”或“不一定相同”),途径2和途径3都用到了秋水仙素,其作用机理是________。
      (4)由于基因突变具有__________、__________的特点,途径4不一定能获得满足需求的个体。
      【答案】(1)套袋 (2)①. 植物细胞具有全能性 ②. 二 ③. 4
      (3)①. 不同 ②. 抑制纺锤体的形成
      (4)①. 随机性 ②. 不定向性
      【分析】据图可知:途径1是杂交育种,途径2是单倍体育种,途径3是多倍体育种,途径4是诱变育种。
      【解析】(1)人工异花授粉过程为:去雄(在花蕾期去掉雄蕊)→套上纸袋→人工异花授粉(待花成熟时,采集另一株植株的花粉涂在去雄花的柱头上)→套上纸袋,因此选择优质品种进行人工授粉后需进行的必要操作是套袋。
      (2)离体培养未成熟花药(含单倍体花粉),通过脱分化与再分化过程诱导花粉发育为完整植株,体现植物细胞的全能性。途径2中科研人员先将花粉粒中的精子培育为单倍体植株,再用秋水仙素加倍处理,这是单倍体育种技术,品种B是单倍体加倍形成的二倍体植株,二倍体体细胞含2个染色体组,体细胞在有丝分裂后期由于着丝粒分裂,染色体数目加倍,因此含有4个染色体组。
      (3)品种B是花粉粒培养后秋水仙素处理形成的,是二倍体,品种C是叶肉细胞培养后秋水仙素处理后形成的,是四倍体,因此品种B和品种C的基因组成不同。途径2和途径3都用到了秋水仙素,其作用机理是秋水仙素抑制纺锤丝的形成,从而使染色体数目加倍。
      (4)途径4是诱变育种,其原理是基因突变,基因突变的不定向性表明:突变方向不可预测,可能产生中性或有害突变,仅有极少数符合育种需求,基因突变的低频性表明:自然突变率极低(通常

      相关试卷 更多

      资料下载及使用帮助
      版权申诉
      • 1.电子资料成功下载后不支持退换,如发现资料有内容错误问题请联系客服,如若属实,我们会补偿您的损失
      • 2.压缩包下载后请先用软件解压,再使用对应软件打开;软件版本较低时请及时更新
      • 3.资料下载成功后可在60天以内免费重复下载
      版权申诉
      若您为此资料的原创作者,认为该资料内容侵犯了您的知识产权,请扫码添加我们的相关工作人员,我们尽可能的保护您的合法权益。
      入驻教习网,可获得资源免费推广曝光,还可获得多重现金奖励,申请 精品资源制作, 工作室入驻。
      版权申诉二维码
      欢迎来到教习网
      • 900万优选资源,让备课更轻松
      • 600万优选试题,支持自由组卷
      • 高质量可编辑,日均更新2000+
      • 百万教师选择,专业更值得信赖
      微信扫码注册
      手机号注册
      手机号码

      手机号格式错误

      手机验证码 获取验证码 获取验证码

      手机验证码已经成功发送,5分钟内有效

      设置密码

      6-20个字符,数字、字母或符号

      注册即视为同意教习网「注册协议」「隐私条款」
      QQ注册
      手机号注册
      微信注册

      注册成功

      返回
      顶部
      学业水平 高考一轮 高考二轮 高考真题 精选专题 初中月考 教师福利
      添加客服微信 获取1对1服务
      微信扫描添加客服
      Baidu
      map