所属成套资源:湖北省高中名校联盟2026届高三上学期第一次联合测评各学科试题及答案
湖北省高中名校联盟2026届高三上学期第一次联合测评历史试题(Word版附解析)
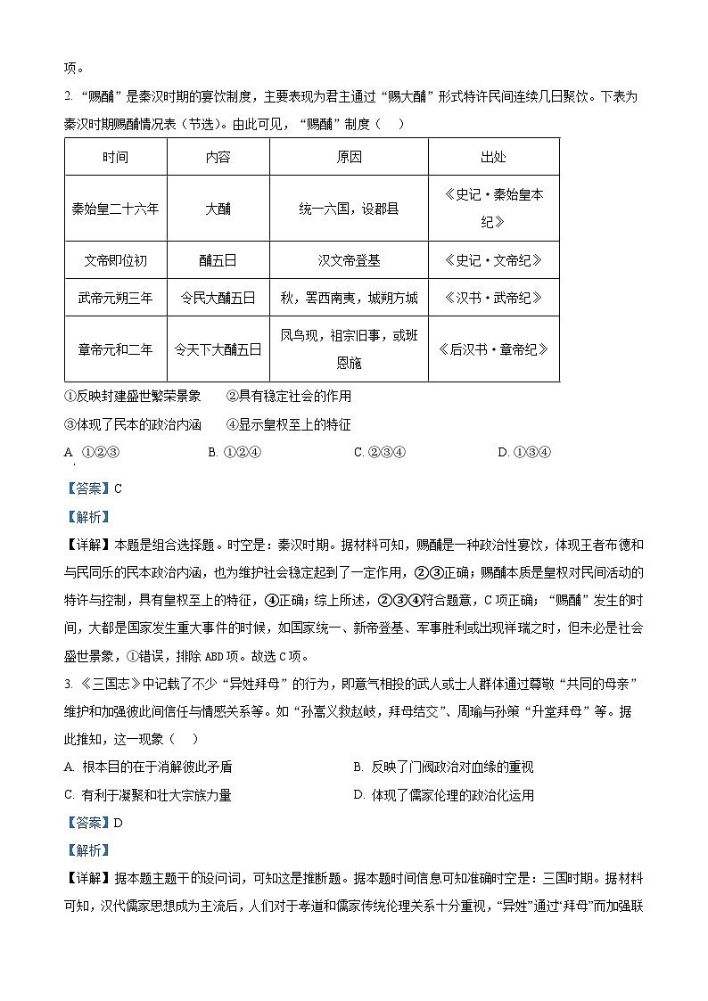
展开
这是一份湖北省高中名校联盟2026届高三上学期第一次联合测评历史试题(Word版附解析),文件包含湖北省高中名校联盟2025-2026学年高三上学期第一次联合测评历史试题Word版含解析docx、湖北省高中名校联盟2025-2026学年高三上学期第一次联合测评历史试题Word版无答案docx等2份试卷配套教学资源,其中试卷共22页, 欢迎下载使用。
相关试卷
这是一份湖北省高中名校联盟2026届高三上学期第一次联合测评历史试卷(PDF版附解析),文件包含高三历史-2026届第一次测评-试卷pdfpdf、高三历史-2026届第一次测评-答案与解析pdfpdf、高三历史-2026届第一次测评-答题卡pdf等3份试卷配套教学资源,其中试卷共13页, 欢迎下载使用。
这是一份湖北省高中名校联盟2023-2024学年高三上学期第三次联合测评历史试题(Word版附解析),文件包含2024届湖北省高中名校联盟高三上学期第三次联考综合测评历史试卷原卷版docx、2024届湖北省高中名校联盟高三上学期第三次联考综合测评历史试卷Word版含解析docx等2份试卷配套教学资源,其中试卷共20页, 欢迎下载使用。
这是一份2024湖北省高中名校联盟高三上学期第一次联合测评历史试题含解析,文件包含湖北省高中名校联盟2023-2024学年高三上学期第一次联合测评历史试题含解析docx、湖北省高中名校联盟2023-2024学年高三上学期第一次联合测评历史试题无答案docx等2份试卷配套教学资源,其中试卷共21页, 欢迎下载使用。
相关试卷 更多
- 1.电子资料成功下载后不支持退换,如发现资料有内容错误问题请联系客服,如若属实,我们会补偿您的损失
- 2.压缩包下载后请先用软件解压,再使用对应软件打开;软件版本较低时请及时更新
- 3.资料下载成功后可在60天以内免费重复下载
免费领取教师福利

