搜索
      上传资料 赚现金
      点击图片退出全屏预览

      2023-2024学年三年级数学上册——《加法》同步练习(含答案)

      • 435.67 KB
      • 2025-08-23 06:35:49
      • 65
      • 0
      • 优雅的小书虫
      加入资料篮
      立即下载
      2023-2024学年三年级数学上册——《加法》同步练习(含答案)第1页
      点击全屏预览
      1/10
      2023-2024学年三年级数学上册——《加法》同步练习(含答案)第2页
      点击全屏预览
      2/10
      2023-2024学年三年级数学上册——《加法》同步练习(含答案)第3页
      点击全屏预览
      3/10
      还剩7页未读, 继续阅读

      2023-2024学年三年级数学上册——《加法》同步练习(含答案)

      展开

      这是一份2023-2024学年三年级数学上册——《加法》同步练习(含答案),共10页。试卷主要包含了填空题,判断题,选择题,计算,看图列式,解答题等内容,欢迎下载使用。
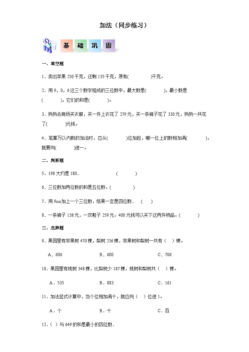
      一、填空题
      1.卖出苹果250千克,还剩135千克,原有( )千克。
      2.用9,0,6这三个数字组成的三位数中,最大数是( ),最小数是( ),它们的和是( )。
      3.妈妈去商场买衣服,买一件上衣花了279元,买一条裤子花了330元,妈妈一共花了( )元钱。
      4.笔算万以内数的加法时,应从( )位加起,哪一位上的数相加满( ),就要向( )进一。
      二、判断题
      5.198大约是180. ( )
      6.三位数加两位数的和是五位数。( )
      7.用9□□加上一个三位数,结果一定是四位数. ( )
      8.一条裤子138元,一双鞋子259元。400元钱可以买下这两件物品。( )
      三、选择题
      9.果园里有苹果树470棵,梨树236棵,苹果树和梨树一共有( )棵。
      A.606B.600C.706
      10.果园里有桃树348棵,比梨树少187棵,桃树和梨树共( )棵。
      A.535B.883C.161
      11.加法竖式计算中,当个位相加满十,就应向( )位进1。
      A.个B.十C.百
      12.( )与649的和是最小的四位数.
      A.351B.461C.361
      四、计算
      13.先估一估,再列竖式计算下面各题.
      758+307= 374+431= 704+486=
      76+419= 247+82= 464+625=
      五、看图列式
      14.看图列式计算.
      六、解答题
      15.某饭店要购买356元的电饭煲和548元的电磁炉。老板带1000元,够吗?
      16.用900个鸡蛋孵小鸡,上午孵出337只小鸡,下午比上午多孵出118只,下午孵出了多少只小鸡?
      17.
      (1)买一个书包和一个地球仪共需要多少钱?
      (2)你想买哪三样物品?要花多少钱?
      18. “一字水”青少年研学旅行营地共可接待游客800人住宿。实验小学三年级学生计划到“一字水”营地去研学旅行,住得下吗?
      19.
      老师带400元钱,买一套课桌椅够吗?
      20.小丽身高120厘米,小华比小丽高13厘米,两人身高一共多少厘米?
      21.一捆电线上午用去178米,下午用去297米,还剩下322米,这捆电线全长多少米?
      22.游乐场的演艺厅有430个座位。两个旅行团分别有196名和226名游客,这两个旅游团同时进入演艺厅观看演出,座位够吗?
      1.385
      【分析】用卖出的苹果质量,加上还剩的苹果质量,即可算出原有多少千克苹果。据此解答。
      【详解】250+135=385(千克)
      原有苹果385千克。
      【点睛】本题主要考查三位数加三位数的计算,属于基础知识,要熟练掌握。
      2. 960 609 1569
      【分析】用9,0,6这三个数字组成的三位数中,要使三位数最大,则三位数百位上的数要最大,三位数个位上的数要最小;要使三位数最小,则三位数百位上的数是6,三位数个位上的数要最大,依此写出这个最大数和最小数即可;
      计算最大数和最小数的和,用加法计算。
      【详解】9>6>0,即用9,0,6这三个数字组成的三位数中,最大数是960,最小数是609;
      960+609=1569,即它们的和是1569。
      【点睛】解答此题的关键是要熟练掌握1000以内数的大小比较,以及三位数与三位数的加法计算。注意一个数的最高位不能为0。
      3.609
      【分析】用一件上衣的价钱加上一条裤子的价钱,求出花费总钱数。
      【详解】279+330=609(元)
      妈妈一共花了609元钱。
      【点睛】要求花费的钱数,只需要将各个商品的价钱相加即可。
      4. 个 十 前一位
      【详解】笔算万以内数的加法时,应从个位加起,哪一位上的数相加满十,就要向前一位进一。
      5.×
      6.×
      【分析】最大两位数为99,最大三位数是999;最小两位数是10,最小三位数是100,通过计算即可得出结论。
      【详解】99+999=1098,和是四位数,10+100=110,和是三位数,所以判断错误。
      故答案为:×
      【点睛】解决此类问题时,列举极端情况即可判定。
      7.√
      8.√
      【分析】先计算出一条裤子与一双鞋子的总价钱,用加法计算,然后与400元比较即可。
      【详解】138+259=397(元)
      397元<400元,因此400元钱可以买下这两件物品。
      故答案为:√
      【点睛】熟练掌握三位数与三位数的加法计算是解答此题的关键。
      9.C
      【分析】把苹果树的数量和梨树的数量相加即可求解。
      【详解】470+236=706(棵)
      苹果数和梨树一共有706棵。
      故答案为:C
      【点睛】本题考查三位数加三位数的实际应用,熟练掌握三位数加三位数的计算方法是解题的关键。
      10.B
      【分析】用桃树的棵数加上187棵,求出梨树的棵数。再将桃树的棵数加上梨树的棵数,求出两种树的总棵数。
      【详解】348+187+348
      =535+348
      =883(棵)
      则桃树和梨树共883棵。
      故答案为:B。
      【点睛】整数加法计算时,相同数位对齐,从低位加起,哪一位上的数相加满十,就向前一位进一。
      11.B
      【详解】在用竖式计算加法时,从个位开始计算,当个位相加满十,就应向十位进1。
      【点睛】掌握进位加法竖式计算的计算法则是本题的关键。
      12.A
      13.1065 805 1190 495 329 1089
      14.541人
      【详解】326+215=541 (人)
      【点睛】题目问的是一共有多少人,所以一共的人数=男生的人数+女生的人数,据此列式即可.
      15.够。
      【分析】让电饭煲的价格加上电磁炉的价格求出总价,和1000元对比即可。
      【详解】356+548=904(元)
      904元<1000元
      答:老板带1000元,够。
      【点睛】本题考查了整数加法的实际应用,买两件东西求和用加法计算。
      16.455只
      【详解】337+118=455(只)
      答:下午孵出了455只小鸡.
      17.(1)233元
      (2)266元(答案不唯一)
      【分析】(1)书包的单价是148元,地球仪的单价是85元,求和让二者单价相加即可。
      (2)根据题意,任意选择三样物品,相加即可。
      【详解】(1)148+85=233(元)
      答:买一个书包和一个地球仪共需要233元钱。
      (2)买1个地球仪,一个耳机、一个游戏机
      85+49+132
      =134+132
      =266(元)
      答:买1个地球仪,一个耳机、一个游戏机,要花266元。
      【点睛】本题考查整数加法的实际应用,掌握笔算加法要相同数位对齐,从个位算起。
      18.住得下
      【分析】用三年级男生人数加上女生人数,求出三年级学生总人数,再和800人比较大小解答。
      【详解】378+395
      =773(人)
      773<800
      答:住得下。
      【点睛】本题主要考查三位数和三位数加法计算方法,需熟练掌握。
      19.不够
      【详解】259+185=444(元)
      444元>400元
      所以不够.
      20.253厘米
      【分析】根据题意,小华比小丽高13厘米,也就是比120厘米高13厘米,那么小丽的身高加上13厘米就是小华的身高,然后把两人的身高加起来就是两人一共的身高。
      【详解】根据题意可得:
      小华的身高:120+13=133(厘米),
      两人身高:120+133=253(厘米);
      答:两人身高一共253厘米。
      【点睛】此题的关键是求小华的身高,根据一个数比另一个数多几,求这个数用加法,就可以求出小华的身高,然后再进一步计算即可。
      21.797米
      【详解】178+297+322
      =178+322+297
      =500+297
      =797(米)
      答:这捆电线全长797米.
      22.够
      【分析】先把两个旅游团的人数相加,求出总人数,再与430比较即可得解。
      【详解】196+226=422(人)
      422<430
      答:座位够。
      【点睛】此题主要考查整数加法的计算方法和整数大小比较方法的应用。

      相关试卷 更多

      资料下载及使用帮助
      版权申诉
      • 1.电子资料成功下载后不支持退换,如发现资料有内容错误问题请联系客服,如若属实,我们会补偿您的损失
      • 2.压缩包下载后请先用软件解压,再使用对应软件打开;软件版本较低时请及时更新
      • 3.资料下载成功后可在60天以内免费重复下载
      版权申诉
      若您为此资料的原创作者,认为该资料内容侵犯了您的知识产权,请扫码添加我们的相关工作人员,我们尽可能的保护您的合法权益。
      入驻教习网,可获得资源免费推广曝光,还可获得多重现金奖励,申请 精品资源制作, 工作室入驻。
      版权申诉二维码
      欢迎来到教习网
      • 900万优选资源,让备课更轻松
      • 600万优选试题,支持自由组卷
      • 高质量可编辑,日均更新2000+
      • 百万教师选择,专业更值得信赖
      微信扫码注册
      手机号注册
      手机号码

      手机号格式错误

      手机验证码 获取验证码 获取验证码

      手机验证码已经成功发送,5分钟内有效

      设置密码

      6-20个字符,数字、字母或符号

      注册即视为同意教习网「注册协议」「隐私条款」
      QQ注册
      手机号注册
      微信注册

      注册成功

      返回
      顶部
      添加客服微信 获取1对1服务
      微信扫描添加客服
      Baidu
      map