若您为此资料的原创作者,认为该资料内容侵犯了您的知识产权,请扫码添加我们的相关工作人员,我们尽可能的保护您的合法权益。
1/12
2/12
3/12
还剩9页未读,
继续阅读
云南省玉溪第一中学2025-2026学年高二上学期开学考历史试卷(含答案)
展开
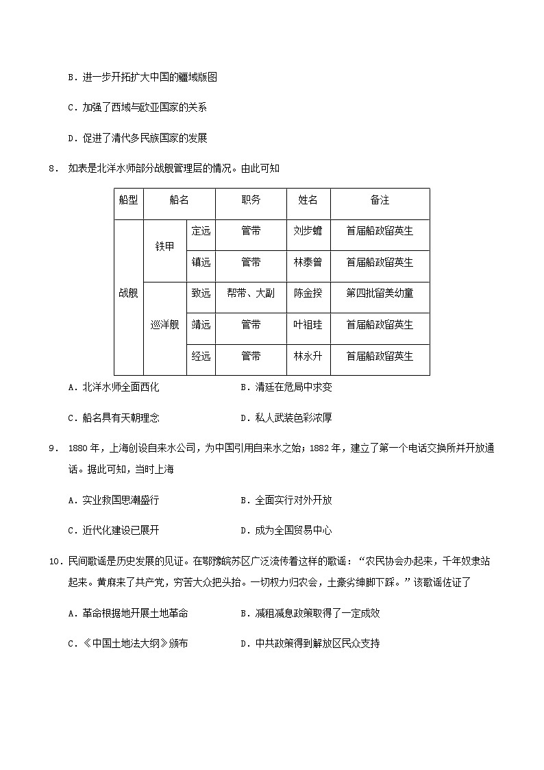
这是一份云南省玉溪第一中学2025-2026学年高二上学期开学考历史试卷(含答案),共12页。试卷主要包含了民间歌谣是历史发展的见证等内容,欢迎下载使用。
相关试卷
云南省玉溪第一中学2025-2026学年高二上学期第一次月考历史试题(含答案):
这是一份云南省玉溪第一中学2025-2026学年高二上学期第一次月考历史试题(含答案),共9页。试卷主要包含了《尚书·夏书·五子之歌》记载,下列事件与图中时空对应正确的是等内容,欢迎下载使用。
云南省玉溪第一中学2025-2026学年高三上学期开学考试历史试题(解析版):
这是一份云南省玉溪第一中学2025-2026学年高三上学期开学考试历史试题(解析版),共18页。试卷主要包含了汉武帝时御史大夫桑弘羊有言,阅读材料,完成下列要求,阅读材料,回答问题等内容,欢迎下载使用。
云南省玉溪第一中学2025-2026学年高一上学期开学考试历史试卷(含答案):
这是一份云南省玉溪第一中学2025-2026学年高一上学期开学考试历史试卷(含答案),共11页。试卷主要包含了单选题,综合题,材料题等内容,欢迎下载使用。
相关试卷 更多
资料下载及使用帮助
版权申诉
- 1.电子资料成功下载后不支持退换,如发现资料有内容错误问题请联系客服,如若属实,我们会补偿您的损失
- 2.压缩包下载后请先用软件解压,再使用对应软件打开;软件版本较低时请及时更新
- 3.资料下载成功后可在60天以内免费重复下载
版权申诉
免费领取教师福利

