搜索
      上传资料 赚现金

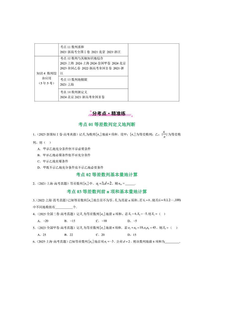
      2021~2025年五年高考数学真题分类汇编(通用版)专题11数列(选填题)14种常见考法归类试卷(学生版+解析)

      • 3.98 MB
      • 2025-08-21 10:45:10
      • 97
      • 0
      •  
      加入资料篮
      立即下载
      2021~2025年五年高考数学真题分类汇编(通用版)专题11数列(选填题)14种常见考法归类试卷(学生版+解析)第1页
      1/40
      2021~2025年五年高考数学真题分类汇编(通用版)专题11数列(选填题)14种常见考法归类试卷(学生版+解析)第2页
      2/40
      2021~2025年五年高考数学真题分类汇编(通用版)专题11数列(选填题)14种常见考法归类试卷(学生版+解析)第3页
      3/40
      还剩37页未读, 继续阅读

      2021~2025年五年高考数学真题分类汇编(通用版)专题11数列(选填题)14种常见考法归类试卷(学生版+解析)

      展开

      这是一份2021~2025年五年高考数学真题分类汇编(通用版)专题11数列(选填题)14种常见考法归类试卷(学生版+解析),共40页。

      相关试卷 更多

      资料下载及使用帮助
      版权申诉
      • 1.电子资料成功下载后不支持退换,如发现资料有内容错误问题请联系客服,如若属实,我们会补偿您的损失
      • 2.压缩包下载后请先用软件解压,再使用对应软件打开;软件版本较低时请及时更新
      • 3.资料下载成功后可在60天以内免费重复下载
      版权申诉
      若您为此资料的原创作者,认为该资料内容侵犯了您的知识产权,请扫码添加我们的相关工作人员,我们尽可能的保护您的合法权益。
      入驻教习网,可获得资源免费推广曝光,还可获得多重现金奖励,申请 精品资源制作, 工作室入驻。
      版权申诉二维码
      高考专区
      • 精品推荐
      • 所属专辑18份
      欢迎来到教习网
      • 900万优选资源,让备课更轻松
      • 600万优选试题,支持自由组卷
      • 高质量可编辑,日均更新2000+
      • 百万教师选择,专业更值得信赖
      微信扫码注册
      手机号注册
      手机号码

      手机号格式错误

      手机验证码 获取验证码 获取验证码

      手机验证码已经成功发送,5分钟内有效

      设置密码

      6-20个字符,数字、字母或符号

      注册即视为同意教习网「注册协议」「隐私条款」
      QQ注册
      手机号注册
      微信注册

      注册成功

      返回
      顶部
      学业水平 高考一轮 高考二轮 高考真题 精选专题 初中月考 教师福利
      添加客服微信 获取1对1服务
      微信扫描添加客服
      Baidu
      map