若您为此资料的原创作者,认为该资料内容侵犯了您的知识产权,请扫码添加我们的相关工作人员,我们尽可能的保护您的合法权益。
1/25
2/25
3/25
还剩22页未读,
继续阅读
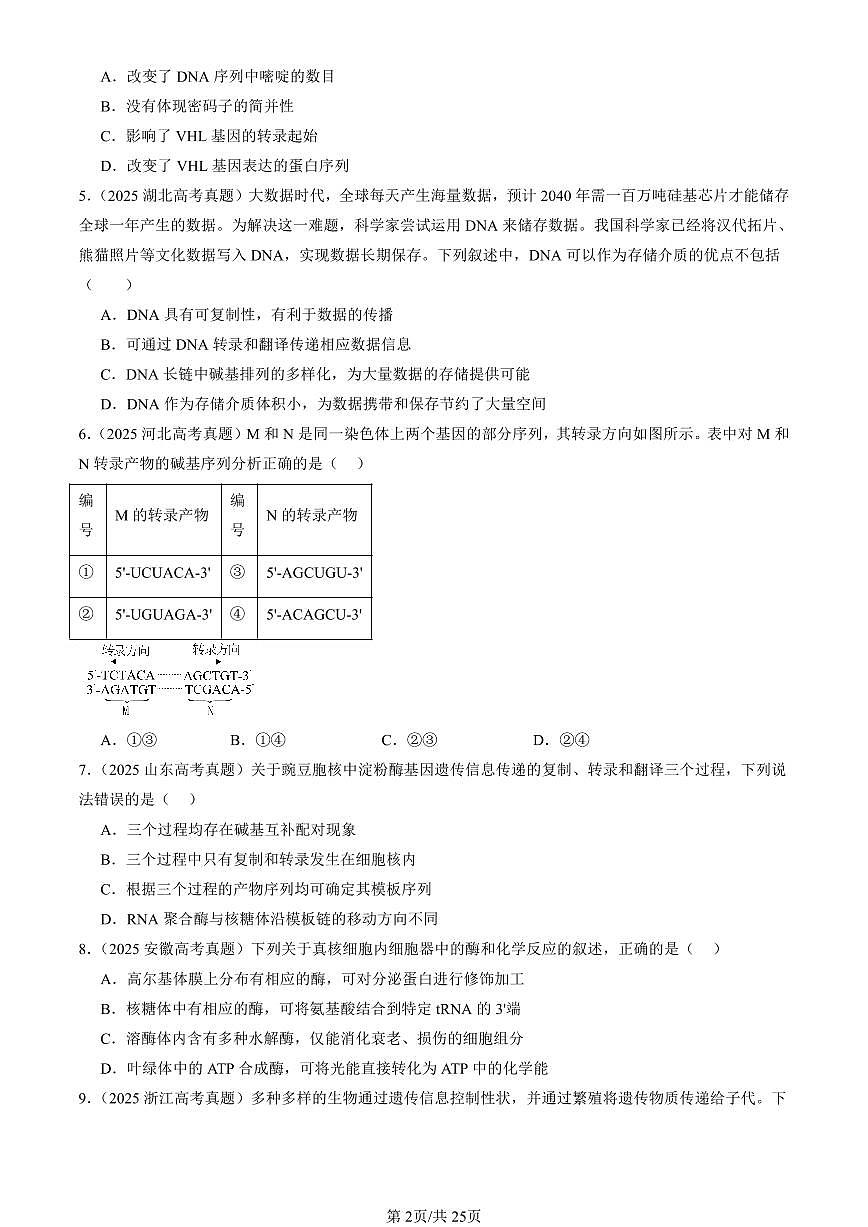
所属成套资源:2025全国高考真题生物汇编
成套系列资料,整套一键下载
2023-2025全国高考真题生物汇编:基因指导蛋白质的合成 有答案解析
展开
这是一份2023-2025全国高考真题生物汇编:基因指导蛋白质的合成 有答案解析,共25页。
相关试卷
2023-2025全国高考真题生物汇编:种群的数量特征 有答案解析:
这是一份2023-2025全国高考真题生物汇编:种群的数量特征 有答案解析,共6页。
2023-2025全国高考真题生物汇编:生物有共同祖先的证据 有答案解析:
这是一份2023-2025全国高考真题生物汇编:生物有共同祖先的证据 有答案解析,共7页。
2023-2025全国高考真题生物汇编:生态工程 有答案解析:
这是一份2023-2025全国高考真题生物汇编:生态工程 有答案解析,共12页。
相关试卷 更多
资料下载及使用帮助
版权申诉
- 1.电子资料成功下载后不支持退换,如发现资料有内容错误问题请联系客服,如若属实,我们会补偿您的损失
- 2.压缩包下载后请先用软件解压,再使用对应软件打开;软件版本较低时请及时更新
- 3.资料下载成功后可在60天以内免费重复下载
版权申诉
免费领取教师福利

