搜索
      上传资料 赚现金

      湖南省长沙市2024_2025学年高一生物下学期4月期中测试试卷含解析

      • 2.72 MB
      • 2025-08-19 08:19:08
      • 29
      • 0
      • 教习网2972821
      加入资料篮
      立即下载
      湖南省长沙市2024_2025学年高一生物下学期4月期中测试试卷含解析第1页
      高清全屏预览
      1/18
      湖南省长沙市2024_2025学年高一生物下学期4月期中测试试卷含解析第2页
      高清全屏预览
      2/18
      湖南省长沙市2024_2025学年高一生物下学期4月期中测试试卷含解析第3页
      高清全屏预览
      3/18
      还剩15页未读, 继续阅读

      湖南省长沙市2024_2025学年高一生物下学期4月期中测试试卷含解析

      展开

      这是一份湖南省长沙市2024_2025学年高一生物下学期4月期中测试试卷含解析,共18页。试卷主要包含了单选题,不定项选择题,填空题等内容,欢迎下载使用。
      时量:75 分钟;满分:100 分
      一、单选题(每小题 2 分,共 32 分)
      1. 下列关于遗传学的基本概念的叙述,正确的是( )
      A. 基因都是有遗传效应的 DNA 片段
      B. 性染色体上基因控制的性状,在遗传时总是和性别相关联
      C. 相同环境下,表现型相同,基因型一定相同
      D. 受精时,雌雄配子之间的随机结合体现了自由组合定律的实质
      【答案】B
      【解析】
      【分析】1、同源染色体的相同位置上,控制着相对性状的基因,叫等位基因。
      2、杂合子自交,F1 代显现出的性状叫做显性性状,F1 代未显现出的性状叫做隐性性状。
      【详解】A、对于细胞生物和 DNA 病毒的遗传物质都是 DNA,则基因是有遗传效应的 DNA 片段。 然而,
      对于 RNA 病毒,其遗传物质是 RNA,基因则是有遗传效应的 RNA 片段,并非都是 DNA 片段,A 错误;
      B、性染色体决定性别,其性染色体上基因控制的性状,在遗传时总是和性别相关联,B 正确;
      C、表现型是基因型和环境共同作用的结果。 在相同环境下,表现型相同,基因型不一定相同,例如在完
      全显性的情况下,AA 和 Aa 两种不同的基因型,表现型相同,C 错误;
      D、自由组合定律的实质是在减数分裂过程中,非同源染色体上的非等位基因自由组合。 受精时雌雄配子
      之间的随机结合并不体现自由组合定律的实质,D 错误。
      故选 B。
      2. 某研究小组从野生型高秆(显性)玉米中获得了 2 个矮秆突变体,为了研究这 2 个突变体的基因型,该
      小组让这 2 个矮秆突变体(亲本)杂交得 F1,F1 自交得 F2,发现 F2 中表型及其比例是高秆:矮秆:极矮秆=9:6:1
      。若用 A、B 表示显性基因,则下列相关推测错误的是( )
      A. 亲本的基因型为 aaBB 和 AAbb,F1 的基因型为 AaBb
      B. F2 矮秆的基因型有 aaBB、AAbb、aaBb、Aabb,共 4 种
      C. 基因型是 AABB 的个体为高秆,基因型是 aabb 的个体为极矮秆
      D. F2 矮秆中纯合子所占比例为 1/2,F2 高秆中纯合子所占比例为 1/16
      第 1页/共 18页
      【答案】D
      【解析】
      【分析】由题干信息可知,2 个矮秆突变体(亲本)杂交得 F1,F1 自交得 F2,发现 F2 中表型及其比例是高
      秆:矮秆:极矮秆=9:6:1,符合 9:3:3:1 的变式,因此控制两个矮秆突变体的基因遵循基因的自由组合定律。
      【详解】A、F2 中表型及其比例是高秆:矮秆:极矮秆=9:6:1,符合:9:3:3:1 的变式,因此控制两个矮秆突变体
      的基因遵循基因的自由组合定律,即高秆基因型为 A_B_,矮秆基因型为 A_bb、aaB_,极矮秆基因型为 aabb,
      因此可推知亲本的基因型为 aaBB 和 AAbb,F1 的基因型为 AaBb,A 正确;
      B、矮秆基因型为 A_bb、aaB_,因此 F2 矮秆的基因型有 aaBB、AAbb、aaBb、Aabb,共 4 种,B 正确;
      C、由 F2 中表型及其比例可知基因型是 AABB 的个体为高秆,基因型是 aabb 的个体为极矮秆,C 正确;
      D、F2 矮秆基因型为 A_bb、aaB_共 6 份,纯合子基因型为 aaBB、AAbb 共 2 份,因此矮秆中纯合子所占比
      例为 1/3,F2 高秆基因型为 A_B_共 9 份,纯合子为 AABB 共 1 份,因此高秆中纯合子所占比例为 1/9,D
      错误。
      故选 D。
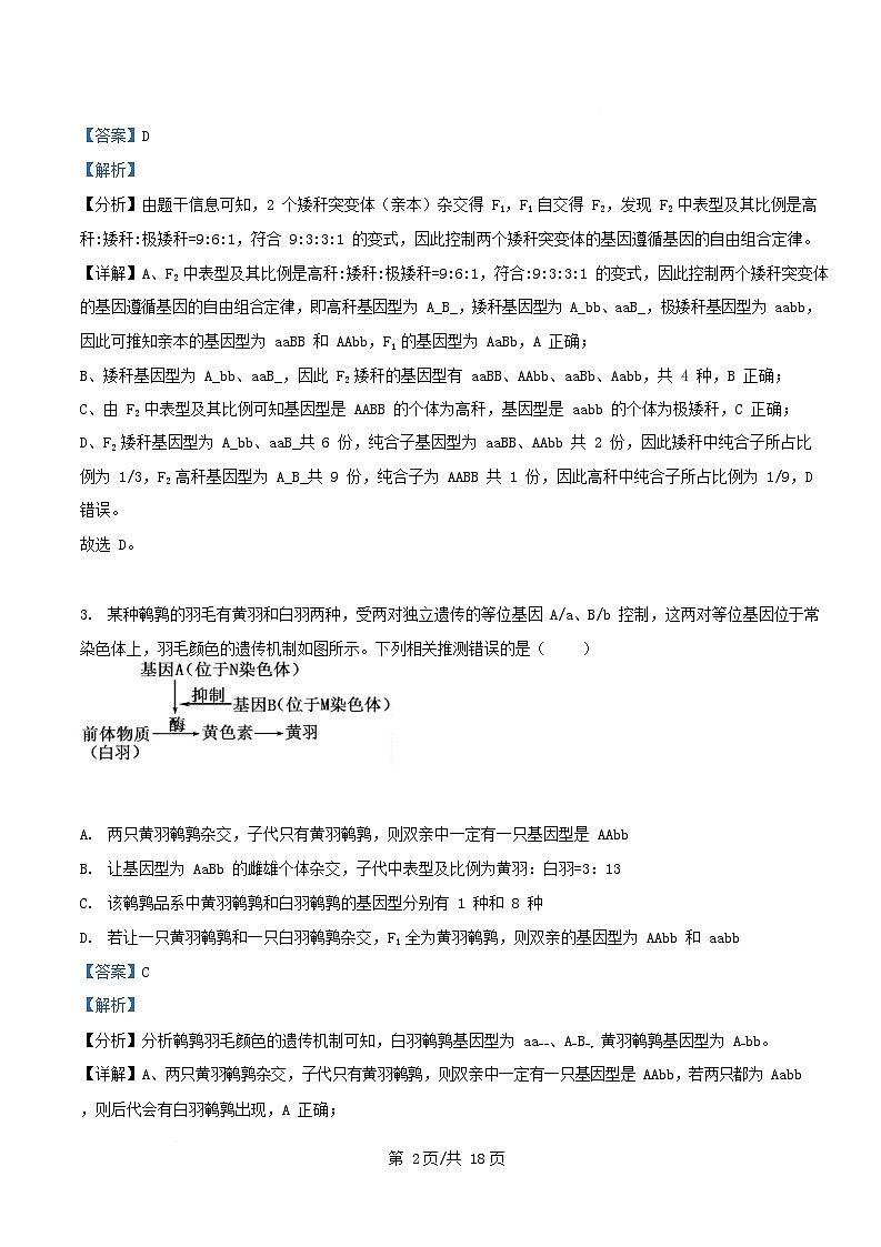
      3. 某种鹌鹑的羽毛有黄羽和白羽两种,受两对独立遗传的等位基因 A/a、B/b 控制,这两对等位基因位于常
      染色体上,羽毛颜色的遗传机制如图所示。下列相关推测错误的是( )
      A. 两只黄羽鹌鹑杂交,子代只有黄羽鹌鹑,则双亲中一定有一只基因型是 AAbb
      B. 让基因型为 AaBb 的雌雄个体杂交,子代中表型及比例为黄羽:白羽=3:13
      C. 该鹌鹑品系中黄羽鹌鹑和白羽鹌鹑的基因型分别有 1 种和 8 种
      D. 若让一只黄羽鹌鹑和一只白羽鹌鹑杂交,F1 全为黄羽鹌鹑,则双亲的基因型为 AAbb 和 aabb
      【答案】C
      【解析】
      【分析】分析鹌鹑羽毛颜色的遗传机制可知,白羽鹌鹑基因型为 aa--、A-B-,黄羽鹌鹑基因型为 A-bb。
      【详解】A、两只黄羽鹌鹑杂交,子代只有黄羽鹌鹑,则双亲中一定有一只基因型是 AAbb,若两只都为 Aabb
      ,则后代会有白羽鹌鹑出现,A 正确;
      第 2页/共 18页
      B、分析鹌鹑羽毛颜色的遗传机制可知,白羽鹌鹑基因型为 aa--、A-B-,黄羽鹌鹑基因型为 A-bb,因此让基因
      型为 AaBb 的雌雄个体杂交,子代中表型及比例为黄羽:白羽=3:13,B 正确;
      C、该鹌鹑品系中黄羽鹌鹑基因型有 A-bb,2 种和白羽鹌鹑的基因型为 aa--、A-B-,7 种,C 错误;
      D、若让一只黄羽鹌鹑基因型有 A-bb 和一只白羽鹌鹑杂交,F1 全为黄羽鹌鹑,则双亲的基因型中不能出现
      B 基因否则后代会出现白羽鹌鹑,因此亲代白羽鹌鹑基因型为 aabb,黄羽鹌鹑亲代不能为 Aabb,因此双亲
      的基因型为 AAbb 和 aabb,D 正确。
      故选 C。
      4. 下列有关生物体遗传物质的叙述,正确的是( )
      A. 真核生物的遗传物质是 DNA,原核生物的遗传物质是 RNA
      B. 人的遗传物质主要分布在染色体上
      C. T2 噬菌体的遗传物质含有 S 元素
      D. 甲型 HIN1 流感病毒的遗传物质是 DNA 或 RNA
      【答案】B
      【解析】
      【分析】细胞生物(包括原核和真核生物)含有两种核酸(DNA 和 RNA),遗传物质是 DNA;病毒没有细
      胞结构,只有一种核酸(DNA 病毒、RNA 病毒),遗传物质是 DNA 或 RNA。
      【详解】A、真核生物和原核生物的遗传物质都是 DNA,A 错误;
      B、人的遗传物质 DNA 主要分布在细胞核的染色体上,B 正确;
      C、T2 噬菌体的遗传物质为 DNA,不含有 P 元素,C 错误;
      D、甲型 HIN1 流感病毒的遗传物质是 RNA,D 错误。
      故选 B。
      5. 现有两瓶世代连续的果蝇,甲瓶中的个体全为灰身,乙瓶中个体既有灰身也有黑身。让乙瓶中的全部灰
      身果蝇与异性黑身果蝇交配,若后代只出现一种性状,下列叙述错误的是( )
      A. 甲不可能为乙的亲本
      B. 甲为乙的亲本,甲瓶中灰身果蝇全为杂合子
      C. 乙为甲的亲本,乙瓶中所有果蝇全为纯合子
      D. 乙为甲的亲本,甲瓶中灰身果蝇自由交配的后代可出现黑身果蝇
      【答案】B
      【解析】
      【分析】基因分离定律的实质:进行有性生殖的生物在进行减数分裂产生配子时,位于同源染色体的等位
      第 3页/共 18页
      基因随同源染色体分离而分离,分别进入不同的配子中,随配子独立遗传给后代。
      【详解】AB、如果甲是乙的亲本,乙中既有黑身又有灰身,则甲是杂合子,因此乙中灰身既有纯合子,又
      有杂合子,但乙瓶中的全部灰身个体与异性黑身果蝇交配,后代只出现一种性状,说明乙瓶中的灰身和黑
      色为纯合子,所以甲不可能为乙的亲本 ,A 正确,B 错误;
      C、乙瓶中的全部灰身个体与异性黑身果蝇交配,后代只出现一种性状,则说明乙中全是纯合子,C 正确;
      D、若乙为甲的亲本,让乙瓶中的全部灰身果蝇与异性黑身果蝇交配,后代只出现一种性状,说明乙瓶中的
      灰身和黑色为纯合子,用 A/a 表示控制这对性状的基因,则乙的基因型是 AA 和 aa,则甲瓶中果蝇基因型
      是 Aa,甲瓶中的个体全为灰身,符合题意,D 正确。
      故选 B。
      6. 据研究,某种植物的某品种能合成两种对人类疾病有医疗价值的药物成分,其合成途径如图所示:
      现有两纯种植物,一种只能合成药物 1,另一种两种药物都不能合成,这两种植物杂交,F1 都只能合成药物
      1。F1 自交产生的 F2 中,三种表型及比例为:只能合成药物 1:两种药物都能合成:两种药物都不能合成=9
      :3:4。下列图中,能正确表示 F1 中所研究的两对基因位置的是( )
      A. B. C. D.
      【答案】A
      【解析】
      【分析】根据题意和图示分析可知:酶 1 是由显性基因 M 控制合成 ,基因 MM 和 Mm 能合成酶 1,mm
      不能合成酶 1;酶 2 是由隐性基因 n 控制合成的,基因 nn 能合成酶 2,NN 和 Nn 不能合成酶 2。据此答题。
      【详解】分析题意可知,两纯种植物,一种只能合成药物 1,另一种两种药物都不能合成,这两种植物杂交,
      F1 都只能合成药物 1,可推测两亲本的基因型为 MMNN 和 mmnn,F1 的基因型为 MmNn。F1MmNn 自交产
      生的 F2 中的三种表现型及比例是只能合成药物 1:两种药物都能合成:两种药物都不能合成=9:3:4。说
      明其基因型为 M-N-:M-nn:(mmN-+mmnn)=9:3:4,遵循基因的自由组合定律,因此控制药物合成的两
      对基因位于两对同源染色体上。A 符合题意。
      故选 A。
      第 4页/共 18页
      7. 羊的性别决定为 XY 型,已知某种羊的黑毛和白毛由一对等位基因(A/a)控制,且黑毛对白毛为显性。
      在正常情况下,下列叙述错误的是 ( )
      A. 若该对等位基因位于常染色体上,该羊群体中基因型可以有 3 种
      B. 若该对等位基因仅位于 X 染色体上,该羊群体中基因型可以有 5 种
      C. 若该对等位基因位于 X 和 Y 染色体的同源区段时,该羊群体中基因型有 7 种
      D. 若该对等位基因仅位于 X 染色体上,白毛母羊与黑毛公羊交配的后代均为黑毛
      【答案】D
      【解析】
      【分析】如果基因位于常染色体上,则羊毛色的基因型共有 3 种;如果基因位于 X 染色体上,则羊毛色对
      应的基因型有 5 种;如果基因位于 XY 染色体的同源区段,则羊毛色的基因型共有 7 种。由于位于 X 染色
      体上的基因在遗传过程中与性别相关联,因此属于伴性遗传,可以通过统计后代中不同性别的性状分离比
      进行判断。
      【详解】A、根据题意,若控制羊的黑毛和白毛基因(M/m)位于常染色体上,则该羊群体中基因型可以有
      MM、Mm 和 mm 三种,A 正确;
      B、若该对等位基因(M/m)仅位于 X 染色体上,该羊群体中基因型可以有 XMXM、XMXm、XmXm、XMY 和
      XmY 5 种,B 正确;
      C、若该对等位基因(M/m)位于 X 和 Y 染色体的同源区段时,该羊群体中基因型有 XMXM、XMXm、XmXm、
      XMYM、XmYM、XMYm 和 XmYm 7 种,C 正确;
      D、若该对等位基因(M/m)仅位于 X 染色体上,白毛母羊(XmXm)与黑毛公羊(XMY)交配的后代中雌性
      个体的基因型都为 XMXm,表现型均为黑毛,雄性个体基因型为 XmY,表现为白毛,D 错误。
      故选 D。
      8. 下列研究成果能说明基因在染色体上呈线性排列的是( )
      A. 摩尔根发明了测定基因位于染色体上相对位置 方法
      B. 摩尔根研究发现控制果蝇眼色的基因位于 X 染色体上
      C. 萨顿发现基因和染色体 行为存在着明显的平行关系
      D. 研究发现细胞进行染色体复制时中伴随着基因的复制
      【答案】A
      【解析】
      【分析】1、归纳法是指由一定程度的关于个别事物的观点过渡到范围较大的观点,也就是由一系列具体事
      实推出一般结论的思维方法。分为完全归纳法和不完全归纳法。
      第 5页/共 18页
      2、假说-演绎法:在观察和分析基础.上提出问题以后,通过推理和想像提出解释问题的假说,根据假说进
      行演绎推理,再通过实验检验演绎推理的结论。如果实验结果与预期结论相符,就证明假说是正确的,反
      之,则说明假说是错误的。例如孟德尔的豌豆杂交实验、摩尔根研究的伴性遗传等。
      【详解】A、摩尔根运用果蝇做实验,并发明了测定基因位于染色体上相对位置的方法,证明基因在染色体
      上呈线性排列,A 正确;
      B、摩尔根研究发现控制果蝇眼色的基因位于 X 染色体上,而 Y 染色体上没有其等位基因,B 错误;
      C、萨顿通过类比推理法发现基因和染色体的行为存在着明显的平行关系,没有说明基因在染色体上呈线性
      排列,C 错误;
      D、细胞进行染色体复制时中伴随着基因的复制无法证明基因在染色体上呈线性排列,D 错误。
      故选 A。
      9. 某科研人员对野生纯合果蝇进行射线诱变处理得到一只雄性突变型果蝇。研究表明该突变性状是由一个
      基因突变引起的。科研人员让该突变型雄果蝇与多只野生型纯合雌果蝇杂交,根据子代的表型确定了该突
      变基因的显隐性及基因的位置。不考虑 X、Y 染色体的同源区段,下列预测结果错误的是( )
      A. 若子代雄果蝇全为突变型,雌果蝇全为野生型,则突变基因位于 Y 染色体
      B. 若子代雌雄果蝇中野生型:突变型均为 1:1,则突变基因在常染色体上,突变基因为显性基因
      C. 若子代雌果蝇都为突变型,雄果蝇都为野生型,则突变基因在 X 染色体上,突变基因为显性基因
      D. 若子代雌雄果蝇都为野生型,则突变基因在 X 染色体上,突变基因为隐性基因
      【答案】D
      【解析】
      【分析】基因分离定律的实质:在杂合子的细胞中,位于一对同源染色体上的等位基因,具有一定的独立
      性;生物体在进行减数分裂形成配子时,等位基因会随着同源染色体的分开而分离,分别进入到两个配子
      中,独立地随配子遗传给后代。
      【详解】A、设这对基因用 A、a 表示,假定突变基因在 Y 染色体上,则突变型雄果蝇(XY )与多只野生
      型纯合雌果蝇(XX )杂交,子代中雄性个体都会有突变基因而表现为突变性状,而雌性个体没有突变基
      因,表现为野生性状,A 正确;
      B、若突变基因在常染色体上且为显性基因,设突变基因为 A,野生型为 aa ,突变型雄果蝇(Aa)与野生
      型纯合雌果蝇(aa)杂交,子代基因型为 Aa∶aa=1∶1 ,即突变型∶野生型=1∶1 ,B 正确;
      C、若突变基因位于 X 染色体上且突变基因为显性基因,则该突变型雄果蝇基因型为 XAY,它与野生型雌
      果蝇( XaXa)杂交,子代中雌性( XAXa)表现为突变性状,子代中雄性(XaY )表现为野生型性状,C
      正确;
      第 6页/共 18页
      D、若突变基因位于 X 染色体上且突变基因为隐性基因,则突变型雄果蝇(XaY )与野生型雌果蝇( XAXA)
      杂交,子代中雌性(XAXa)和雄性(XAY)都表现为野生性状,;若突变基因位于常染色体上且突变基因为
      隐性基因,子代雌雄果蝇也可能都为野生型,D 错误。
      故选 D。
      10. 下图为进行有性生殖的生物的生活史示意图,下列有关说法错误的是( )
      A. 过程①体现了分离定律和自由组合定律
      B. 过程②存在细胞的分裂、分化等过程
      C. 过程④中原始生殖细胞染色体复制 1 次,而细胞连续分裂 2 次
      D. 过程①和④有利于同一双亲的后代呈现出多样性
      【答案】A
      【解析】
      【分析】1、有性生殖是指由亲本产生的有性生殖细胞(配子),经过两性生殖细胞(如精子和卵细胞)的结合成
      为受精卵,再由受精卵发育成为新的个体的生殖方式。进行有性生殖的生物经过减数分裂产生配子。
      2、减数分裂是进行有性生殖的生物,在产生成熟生殖细胞时进行的染色体数目减半的细胞分裂。在减数分
      裂前,染色体复制次,而细胞在减数分裂过程中连续分裂两次。减数分裂的结果是,成熟生殖细胞中的染
      色体数目比原始生殖细胞的减少一半。在减数第一次分裂中,同源染色体联会形成四分体,彼此分离,非
      同源染色体自由组合,在减数第二次分裂中,着丝粒分裂,姐妹染色单体分离。
      【详解】A、分离定律和自由组合定律都是发生在减数分裂过程中的,而过程①表示受精作用,A 错误;
      B、过程②是早期胚胎发育等过程,具有细胞的分裂、分化等过程,B 正确;
      C、过程④为减数分裂过程,成熟生殖细胞中的染色体数目比原始生殖细胞的减少一半,细胞连续分裂 2 次,
      C 正确;
      D、过程①为受精作用、过程④为减数分裂,都有利于同一双亲的后代呈现出多样性,D 正确。
      故选 A。
      11. 研究者在培养野生型红眼果蝇时,发现一只眼色突变为奶油色的雄蝇。为研究该眼色遗传规律,将红眼
      雌蝇和奶油眼雄蝇杂交,结果如下图。下列叙述错误的是( )
      第 7页/共 18页
      A. 奶油眼色至少受两对独立遗传的基因控制
      B. F2 红眼雌蝇的基因型共有 6 种
      C. F1 红眼雌蝇和 F2 伊红眼雄蝇杂交,得到伊红眼雌蝇的概率为 5/24
      D. F2 雌蝇分别与 F2 的三种眼色雄蝇杂交,均能得到奶油眼雌蝇
      【答案】D
      【解析】
      【分析】分析题意,果蝇的野生型表现为红眼,奶油色为突变雄蝇,将红眼雌蝇和奶油眼雄蝇杂交,子一
      代全为红眼,说明红眼为显性性状,子一代之间相互交配,子二代雌雄个体间存在性状差异,说明控制该
      性状的基因与性别相关联;且子二代比例为 8:4:3:1,和为 16,说明眼色至少受两对独立遗传的基因控制。
      【详解】A、分析题意,子一代红眼果蝇相互交配,子二代的比例为 8:4:3:1,是 9:3:3:1 的变形,说明奶油
      眼色至少受两对独立遗传的基因控制,A 正确;
      B、根据 F1 互交所得 F2 中红眼雌:红眼雄:伊红眼雄:奶油眼雄=8:4:3∶1 可知,眼色的遗传与性别相关联,
      若果蝇眼色受两对基因控制,则一对基因位于常染色体上,另一对基因位于 X 染色体上。设相关基因为 A/
      a 、 B/b,根据 F2 的性状分离比可知, F1 红眼雌、雄果蝇的基因型分别为 AaXBXb、AaXBY,而 F2 中红
      眼雌蝇占 8/16 ,红眼雄蝇占 4/16,伊红眼雄蝇占 3/16 ,奶油眼雄蝇占 1/16,可知 F2 中红眼雌蝇的基因型
      为 A_XBX﹣、aaXBX-,红眼雄蝇的基因型为 A_XBY 、aaXBY,伊红眼雄蝇的基因型为 A_XbY ,奶油眼雄
      蝇的基因型为 aaXbY,则 F1 红眼雌蝇的基因型共有 2×2+2=6 种,B 正确;
      C、F1 红眼雌蝇( AaXB Xb)与 F2 伊红眼雄蝇(1/3AAXbY 、2/3AaXbY)杂交,得到伊红眼雌蝇(A_XbXb)的概率
      为 1/3 × 1/4 +2/3 × 3/4 ×1/4 = 5/24,C 正确;
      D、若 F2 雌蝇的基因型为 AAXBXB,则其与 F2 的三种眼色雄蝇杂交都不能得到奶油眼雌蝇,D 错误。
      故选 D。
      12. 犬细小病(CPV)是由犬细小病毒感染幼犬所引起的一种急性传染病。细小病毒是一种单链 DNA 病毒,
      第 8页/共 18页
      碱基 A 约占 30%。下列关于犬细小病毒的叙述正确的是( )
      A. 可在液体培养基中繁殖
      B. 犬细小病毒 DNA 的复制不是半保留复制
      C. DNA 中(A+G)/(T+C)=1
      D. DNA 中 C 约占 20%
      【答案】B
      【解析】
      【分析】1、病毒是一种个体微小结构简单,只含一种核酸(DNA 或 RNA)和蛋白质组成的,必须在活细
      胞内寄生并以复制方式增殖的非细胞结构生物。
      2、一个双链 DNA 分子中,A=T、C=G,则 A+G=C+T,即嘌呤碱基总数等于嘧啶碱基总数。
      【详解】A、犬细小病毒不能独立代谢,必须寄生在活细胞中才能表现出生命活性,所以不能在液体培养基
      中繁殖,A 错误;
      B、犬细小病毒是一种单链 DNA 病毒,不是半保留复制,B 正确;
      CD、作为单链 DNA 病毒,没有碱基互补配对关系,(A+G)/(T+C)的值无法计算,也无法计算 C 的数
      量,CD 错误。
      故选 B。
      13. 下列有关基因的叙述,错误的是( )
      A. 转录是以基因为单位进行的
      B. DNA 分子上的每一个片段都是基因
      C. DNA 分子的结构发生改变,基因的结构不一定发生改变
      D. 真核细胞的核基因位于染色体上,在染色体上呈线性排列
      【答案】B
      【解析】
      【分析】基因是有遗传效应的 DNA 片段,该片段中特定的脱氧核苷酸排列顺序代表了特定的遗传信息,决
      定了生物的某一性状。
      【详解】A、遗传信息的表达(包括转录和翻译)是以基因为单位进行的,实质是对基因的表达,A 正确;
      B、基因通常是有遗传效应的 DNA 片段,B 错误;
      C、DNA 分子的非基因结构发生改变,不会引起基因结构变化,C 正确;
      D、染色体是基因的主要载体,基因在染色体上呈线性排列,D 正确。
      故选 B。
      第 9页/共 18页
      14. 在探索遗传物质的过程中,赫尔希和蔡斯做了噬菌体侵染细菌的实验。下列有关叙述正确的是( )
      A. 用 32P、35S 标记同一组 T2 噬菌体的 DNA 和蛋白质
      B. 该实验的步骤是标记、培养、离心、搅拌、检测
      C. 用含有充足有机物的完全培养基培养 T2 噬菌体
      D. 该实验证明了 DNA 是遗传物质
      【答案】D
      【解析】
      【分析】1、放射性同位素标记法常和放射自显影技术同时使用,但放射自显影技术只能显示放射性出现的
      位置及含量高低,不能区分不同种类的放射性同位素,故本实验中应该用 32P、35S 标记不同组 T2 噬菌体的
      DNA 和蛋白质。
      2、大肠杆菌可独立生活,故可用含放射性同位素的培养基培养细胞进行同位素标记;病毒只能营专性寄生
      生活,故将噬菌体进行同位素标记时,只能用噬菌体侵染带同位素标记的大肠杆菌,间接地将噬菌体带上
      同位素标记。
      3、对整个生物界来说,DNA 是主要的遗传物质,噬菌体侵染细菌的实验只能证明 DNA 是遗传物质,而不
      能证明 DNA 是主要的遗传物质。
      【详解】A、用 32P 标记一组 T2 噬菌体的 DNA,用 35S 标记了另一组 T2 噬菌体的蛋白质,A 错误;
      B、该实验的步骤是标记、培养、搅拌、离心、检测,B 错误;
      C、噬菌体只能寄生在细菌细胞内,不能直接用培养基培养,C 错误;
      D、由于噬菌体的蛋白质外壳留在外面,DNA 注入到细菌内,且进一步研究发现在细菌裂解释放出的噬菌
      体中,可以检测到 32P 标记的 DNA,亲子代 DNA 具有连续性,证明 DNA 是遗传物质,D 正确。
      故选 D。
      15. 下图为某一 DNA 分子片段。下列说法正确的是( )
      A. 解旋酶可作用于①②处
      B. G 是鸟嘌呤核糖核苷酸
      C. DNA 复制中子链的延伸方向是从 3'到 5'
      D. 把此 DNA 分子放在含 14N 的培养液中复制 2 代,子代中含 15N 的 DNA 分子占 1/4
      第 10页/共 18页
      【答案】D
      【解析】
      【分析】分析题图:图示表示 DNA 分子片段,部位①②为磷酸二酯键,是限制酶、DNA 聚合酶和 DNA 连
      接酶的作用部位;部位③为氢键,是解旋酶的作用部位。
      【详解】A、图示为 DNA 分子片段,部位①②为磷酸二酯键,是限制酶、DNA 聚合酶和 DNA 连接酶的作
      用部位;部位③为氢键,是解旋酶的作用部位,A 错误;
      B、图示为 DNA 片段,因此 G 是鸟嘌呤脱氧核糖核苷酸,B 错误;
      C、DNA 复制中子链的延伸方向是从 5'到 3',C 错误;
      D、据图可知,该 DNA 分子一条链带 15N 标记,把此 DNA 放在含 14N 的培养液中复制 2 代得到 4 个 DNA
      分子,4 个 DNA 分子中只有一个 DNA 含有 15N 母链,故子代中含 15N 的 DNA 分子占 1/4,D 正确。
      故选 D。
      16. 某基因片段含有 400 个碱基,其中一条链上 A:T:G:C=1:2:3:4。下列有关该 DNA 分子的叙述,错误
      的是( )
      A. 该基因片段的碱基对之间是以氢键相连的
      B. 该基因片段连续复制两次,需要游离的腺嘌呤脱氧核苷酸 180 个
      C. 该基因片段中 4 种含氮碱基 A:T:G:C=3:3:7:7
      D. 该基因片段中的碱基 A+T 的量始终等于 C+G 的量
      【答案】D
      【解析】
      【分析】DNA 双螺旋结构的主要特点:①DNA 是由两条单链组成的,这两条链按反向平行方式盘旋成双螺
      旋结构。②DNA 中的脱氧核糖和磷酸交替连接,排列在外侧,构成 DNA 的基本骨架;碱基排列在内侧。③
      两条链上的碱基通过氢键连接成碱基对。DNA 复制为半保留复制。
      【详解】A、DNA 分子中碱基对之间是以氢键相连的,AT 之间 2 个氢键,GC 之间 3 个氢键,A 正确;
      B、已知一条链上 A:T:G:C=1:2:3:4,即 A1:T1:G1:C1=1:2:3:4,根据碱基互补配对原则可知另一条链上
      A2:T2:G2:C2=2:1:4:3,该基因中含有 400 个碱基,则 A1=T2=20 个,T1=A2=40 个,G1=C2=60 个,C1=G2=80
      个,即该 DNA 分子中 A=T=60 个,C=G=140 个,该基因片段连续复制两次,需要游离的腺嘌呤脱氧核苷酸
      数为 60×(22-1)=180(个),B 正确;
      C、已知一条链上 A:T:G:C=1:2:3:4,即 A1:T1:G1:C1=1:2:3:4,根据碱基互补配对原则可知另一条链上
      A2:T2:G2:C2=2:1:4:3,该基因片段中 4 种含氮碱基 A:T:G:C=3:3:7:7,C 正确;
      D、该基因片段中的碱基 A+T=120(个),C+G=280(个),二者不相等,D 错误。
      第 11页/共 18页
      故选 D。
      二、不定项选择题(共 16 分,每题 4 分)
      17. 某植物的红花(A)对白花(a)为显性,圆叶(B)对椭圆叶(b)为显性,等位基因 A/a 和 B/b 在遗
      传上遵循自由组合定律。基因型为 AaBb 的红花圆叶植株自交,子代中红花圆叶植株所占的比例为 7/12,推
      测该亲本产生的配子中可能存在的致死现象是( )
      A. 基因组成为 ab 的卵细胞致死 B. 基因组成为 aB 的花粉致死
      C. 基因组成为 AB 的卵细胞致死 D. 基因组成为 Ab 的花粉致死
      【答案】BD
      【解析】
      【分析】基因自由组合定律的实质是:位于非同源染色体上的非等位基因的分离或自由组合是互不干扰的;
      在减数分裂过程中,同源染色体上的等位基因彼此分离的同时,非同源染色体上的非等位基因自由组合。
      【详解】A、若基因组成为 ab 卵细胞致死,则该亲本 AaBb 自交,子代的表型及其比例为红花圆叶∶红花
      椭圆叶∶白花圆叶=8∶2∶2,即红花圆叶植株所占的比例为 2/3,A 错误;
      B、若基因组成为 aB 的花粉致死,则该亲本自交,子代的表型及其比例为红花圆叶∶红花椭圆叶∶白花圆叶∶
      白花椭圆叶=7∶3∶1∶1,即红花圆叶植株所占的比例为 7/12,B 正确;
      C、若基因组成为 AB 的卵细胞致死,则该亲本自交,子代的表型及其比例为红花圆叶∶红花椭圆叶∶白花圆
      叶∶白花椭圆叶=5∶3∶3∶1,即红花圆叶植株所占的比例为 5/12,C 错误;
      D、若基因组成为 Ab 的花粉致死,则该亲本自交,子代的表型及其比例为红花圆叶∶红花椭圆叶∶白花圆叶∶
      白花椭圆叶=7∶1∶3∶1,即红花圆叶植株所占的比例为 7/12,D 正确。
      故选 BD。
      18. 某 DNA 分子含 m 对碱基,其中腺嘌呤有 A 个。下列有关此 DNA 在连续复制时所需的胞嘧啶脱氧核苷
      酸数目的叙述中,错误的是 ( )
      A. 在第一次复制时,需要(m-A)个 B. 在第二次复制时,需要 2(m-A)个
      C. 在第 n 次复制时,需要 2n-1(m-A)个 D. 在 n 次复制过程中,总共需要 2n(m-A)个
      【答案】D
      【解析】
      【分析】若某一亲代 DNA 分子含有某种脱氧核苷酸 m 个,则复制 n 次,需要消耗该脱氧核苷酸数=(2n-1)
      ×m。因为在这个过程中,新增 DNA 分子的数量=2n-1 个,故这(2n-1)个 DNA 中含多少个该脱氧核苷
      酸,经过 n 次复制就需要多少个,即(2n-1)×m 个;若是第 n 次复制,则消耗该脱氧核苷酸数为(2n-1)
      ×m-(2n-1-1)×m=2n-1×m。
      第 12页/共 18页
      【详解】A、DNA 复制一次,可产生 2 个 DNA;由于每个 DNA 分子中含有胞嘧啶脱氧核苷酸 m-A 个,所
      以复制一次时,需要 m-A 个,A 正确;
      B、在第二次复制时,2 个 DNA 分子会形成 4 个 DNA 分子,相当于形成 2 个新 DNA,所以需 2(m-A)个,
      B 正确;
      C、在第 n 次复制时,会新增加 2n-1 个 DNA 分子,所以需要 2n-1(m-A)个,C 正确;
      D、n 次复制,产生 DNA 分子 2n 个,需要原料为合成 2n-1 个 DNA 的原料,所以需要(2n-1)×(m-A),D
      错误。
      故选 D。
      19. 在一个双链 DNA 分子中,碱基总数为 m,腺嘌呤数为 n,则下列有关数目正确的是( )
      A. 脱氧核苷酸数=磷酸数=碱基总数=m B. 碱基之间的氢键总数为(3m-2n)/2
      C. 一条链中 A+T 的数量为 n D. G 的数量为 m-n
      【答案】ABC
      【解析】
      【分析】根据双链 DNA 分子中,碱基总数为 m,腺嘌呤数为 n,可以推出 T=A=n,C=G=(m−2n)/2。
      【详解】A、每个脱氧核苷酸分子均含有一分子磷酸、一分子脱氧核糖和一分子碱基,所以脱氧核苷酸数=
      磷酸数=碱基总数=m,A 正确;
      B、A 和 T 碱基对之间有 2 个氢键、C 和 G 碱基对之间有 3 个氢键,则碱基之间的氢键总数为 2n+3×(m−2n)
      /2=(3m-2n)/2,B 正确;
      C、在该双链 DNA 分子中,A=T=n,根据碱基互补配对原则,一条链中 A+T 的数量为 n,C 正确;
      D、该双链 DNA 分子中,碱基总数为 m,腺嘌呤数为 n,则 T=A=n,G=C=(m−2n)/2,D 错误。
      故选 ABC。
      【点睛】本题考查 DNA 分子的结构,熟记 DNA 分子结构特点并掌握碱基互补配对原则是解答本题的关键。
      20. 如图为用 32P 标记的 T2 噬菌体侵染大肠杆菌的实验,相关叙述正确的是( )
      A. 锥形瓶中的培养液用于培养大肠杆菌,其中应不含 32P
      B. 搅拌的目的是使吸附在大肠杆菌上的噬菌体与大肠杆菌分离
      C. 若实验操作正确,放射性主要集中在上清液中
      第 13页/共 18页
      D. 仅凭图示实验并不能证明 DNA 是遗传物质,还需一组用 35S 标记蛋白质的实验
      【答案】ABD
      【解析】
      【分析】T2 噬菌体侵染细菌的实验步骤:分别用 35S 或 32P 标记噬菌体→噬菌体与大肠杆菌混合培养→噬菌
      体侵染未被标记的细菌→在搅拌器中搅拌,然后离心,检测上清液和沉淀物中的放射性物质。实验结论:
      DNA 是遗传物质。标记噬菌体时应先标记细菌,用噬菌体侵染被标记的细菌,这样来标记噬菌体。因为噬
      菌体是没有细胞结构的病毒,只能在宿主细胞中繁殖后代,所以在培养基中它是不能繁殖后代的。
      【详解】A、锥形瓶中的培养液是用来培养大肠杆菌的,标记应只来源于被标记的噬菌体,培养大肠杆菌的
      培养液中不能有放射性,所以培养液中不添加 32P,A 正确;
      B、搅拌的目的是使吸附在大肠杆菌上的噬菌体与大肠杆菌分离,B 正确;
      C、32P 标记的是噬菌体的 DNA,DNA 进入大肠杆菌随大肠杆菌沉淀,故放射性主要集中在沉淀层,C 错误;
      D、证明 DNA 是遗传物质需要设计两组实验,即分别用 35S 或 32P 标记的噬菌体去侵染大肠杆菌,两组实
      验结果对比得出 DNA 是遗传物质的结论,故仅凭图示实验并不能证明 DNA 是遗传物质,还需一组用 35S
      标记蛋白质的实验,D 正确。
      故选 ABD。
      三、填空题
      21. 荠菜的果实形状有三角形和卵圆形两种,该性状的遗传涉及两对等位基因,分别用 A、a 和 B、b 表示。
      为探究荠菜果实形状的遗传规律,进行了杂交实验(如图)。
      (1)图中亲本基因型为___、___,根据 F2 表现型比例判断,荠菜果实形状的遗传遵循___定律。
      (2)F1 测交后代 表现型及比例为___。另选两种基因型的亲本杂交,F1 和 F2 的性状表现及比例与图中结
      果相同,推断亲本基因型为___。
      (3)现有 2 包基因型分别为 AABB 和 aaBB 的荠菜种子,由于标签丢失而无法区分。根据以上遗传规律,
      请完成实验方案确定每包种子的基因型。有已知性状(三角形果实和卵圆果实)的荠菜种子可供选用。实
      验步骤:
      第 14页/共 18页
      ①用 2 包种子长成的植株分别与___果实种子长成的植株杂交,得 F1 种子;
      ②F1 种子长成的植株自交,得 F2 种子;
      ③F2 种子长成植株后,按果实形状的表现型统计植株的比例。
      结果预测:
      Ⅰ.如果 F2 植株上果实形状及比例为___,则包内种子基因型为 AABB;
      Ⅱ.如果 F2 植株上果实形状及比例为___,则包内种子基因型为 aaBB。
      【答案】(1) ①. AABB ②. aabb ③. (基因)自由组合定律
      (2) ①. 三角形果实:卵圆形果实=3:1 ②. AAbb 和 aaBB
      (3) ①. 卵圆形 ②. 三角形:卵圆形=15:1 ③. 三角形:卵圆形=3:1
      【解析】
      【分析】题图分析:三角形果实个体和卵圆形果实个体杂交,后代所结果实皆为三角形,则三角形为显性,
      F2 中三角形果实:卵圆形果实=15:1,符合孟德尔两对相对性状杂交实验中双杂合子自交比例 9:3:3:1
      的变形(9+3+3):1,可知基因型 aabb 为卵圆形,其余皆为三角形。
      【小问 1 详解】
      F2 中三角形果实:卵圆形果实=15:1,符合孟德尔两对相对性状杂交实验中双杂合子自交比例 9:3:3:1
      的变形(9+3+3):1,可知两对基因独立遗传,两对基因的遗传遵循基因的自由组合定律,且基因型 aabb
      表现为卵圆形,其余基因型皆表现为三角形。又根据 F2 的表现型及其比例,可确定 F1 基因型应为 AaBb,
      则卵圆形果实亲本为基因型为 aabb,三角形果实亲本基因型为 AABB。
      【小问 2 详解】
      根据 F2 的表现型及其比例,可确定 F1 基因型应为 AaBb,两对基因的遗传遵循基因的自由组合定律,又基
      因型 aabb 表现为卵圆形,其余基因型皆表现为三角形,所以 F1 测交后代的表现型及比例为三角形果实:卵
      圆形果实=3:1。如果选择基因型为 AAbb 和 aaBB 的个体杂交,F1 和 F2 的性状表现及比例与图中结果相同。
      【小问 3 详解】
      基因型分别为 AABB 和 aaBB 的荠菜种子,要想确定每包种子的基因型,应让这些种子分别与卵圆形果实
      种子长成的植株杂交,得 F1 种子后再让其长成的植株自交或测交,荠菜可以进行自交,则采用自交法简便
      易行。若 F2 植株上果实形状为三角形:卵圆形=15:1,则包内种子基因型为 AABB;若 F2 植株上果实形状为
      三角形:卵圆形=3:1,则包内种子基因型为 aaBB。
      22. 如图甲是某动物生殖细胞形成过程的简图,请据图回答下列问题。
      第 15页/共 18页
      (1)图甲是在动物的_______(卵巢/睾丸)中形成的,②细胞中有_______个四分体。
      (2)图甲中的②表示_______细胞;若观察到②细胞在前面某时期出现一对联会的两条染色体之间大小明
      显不同,这一对同源染色体可能是________染色体,则该生物性别决定方式为_______(填“XY”或“ZW”)
      型。
      (3)图甲中的①所示的一个细胞能够形成_______个⑦所示的细胞。
      (4)发生了图乙中 DE 段变化的是图甲中的_______细胞。在 AC 段,细胞核内完成的主要变化是________

      【答案】(1) ①. 卵巢 ②. 0
      (2) ①. 初级卵母 ②. 性 ③. ZW
      (3)1 (4) ①. ③④ ②. DNA 复制
      【解析】
      【分析】分析图解可知,图甲表示卵原细胞进行减数分裂的过程图解,图中细胞①表示卵原细胞,②表示
      初级卵母细胞,③表示第一极体,④⑤为次级卵母细胞,⑥为第二极体,⑦为卵细胞。
      图乙中:AC 段形成的原因是 DNA 的复制;CD 段表示有丝分裂前期和中期、减数第一次分裂、减数第二
      次分裂前期和中期;DE 段形成的原因是着丝粒分裂;EF 之后段表示有丝分裂后期和末期、减数第二次分
      裂后期和末期。
      【小问 1 详解】
      ⑦为卵细胞,卵细胞在动物的卵巢中形成。图甲②细胞中同源染色体分离处于减数第一次分裂后期,同源
      染色体分离,无四分体;
      【小问 2 详解】
      图甲②细胞中同源染色体分离处于减数第一次分裂后期,细胞质不均等分裂,表示初级卵母细胞;同源染
      色体的形态、大小一般相同,若观察到②细胞在减数第一次分裂前期一对联会的两条染色体之间大小明显
      不同,这一对同源染色体应为性染色体,雌性的两条性染色体形态不同,该生物性别决定方式应为 ZW 型;
      【小问 3 详解】
      第 16页/共 18页
      图甲中的①所示的一个卵原细胞经减数分裂,形成 1 个⑦所示的卵细胞和三个极体;
      【小问 4 详解】
      图甲中的③④细胞在减数第二次分裂后期着丝粒分裂,染色体数与 DNA 数的比值由1/2变为 1,对应图乙
      中的 DE 段。AC 段染色体数与 DNA 数的比值由 1 变为1/2,细胞核内完成的主要变化是 DNA(或染色体)
      的复制。
      23. 如图表示某真核生物基因表达的部分过程,请回答下列问题:
      (1)图中表示遗传信息的_______过程,④是________,此过程除图中所示条件外,还需要_______等。
      (2)③表示_______,合成的主要场所是______。
      (3)图中方框内的碱基应为______,对应的 5 应为_________(赖氨酸密码子为 AAA,苯丙氨酸密码子为
      UUU)。
      (4)核糖体的移动方向是_______(从左到右/从右到左)。
      【答案】(1) ①. 翻译 ②. 核糖体 ③. 酶和能量
      (2) ①. mRNA ②. 细胞核
      (3) ①. UUU ②. 赖氨酸
      (4)从左到右
      【解析】
      【分析】分析题图:图示为翻译过程,其中①是氨基酸,②为 tRNA,③为 mRNA,④为核糖体。
      【小问 1 详解】
      图中核糖体上进行的是翻译过程,此过程需要的条件是模板、原料、运载工具、能量、酶等。
      【小问 2 详解】
      ③为 mRNA,通过转录过程形成,主要在细胞核中合成。
      【小问 3 详解】
      密码子存在于 mRNA 分子上,与 tRNA 上的反密码子进行碱基互补配对,故图中方框内的碱基为 UUU,对
      第 17页/共 18页
      应的密码子为 AAA,相应氨基酸是赖氨酸。
      【小问 4 详解】
      根据图中最后一个氨基酸的加入位置可知,核糖体的移动方向为从左到右。
      第 18页/共 18页

      相关试卷 更多

      资料下载及使用帮助
      版权申诉
      • 1.电子资料成功下载后不支持退换,如发现资料有内容错误问题请联系客服,如若属实,我们会补偿您的损失
      • 2.压缩包下载后请先用软件解压,再使用对应软件打开;软件版本较低时请及时更新
      • 3.资料下载成功后可在60天以内免费重复下载
      版权申诉
      若您为此资料的原创作者,认为该资料内容侵犯了您的知识产权,请扫码添加我们的相关工作人员,我们尽可能的保护您的合法权益。
      入驻教习网,可获得资源免费推广曝光,还可获得多重现金奖励,申请 精品资源制作, 工作室入驻。
      版权申诉二维码
      欢迎来到教习网
      • 900万优选资源,让备课更轻松
      • 600万优选试题,支持自由组卷
      • 高质量可编辑,日均更新2000+
      • 百万教师选择,专业更值得信赖
      微信扫码注册
      手机号注册
      手机号码

      手机号格式错误

      手机验证码 获取验证码 获取验证码

      手机验证码已经成功发送,5分钟内有效

      设置密码

      6-20个字符,数字、字母或符号

      注册即视为同意教习网「注册协议」「隐私条款」
      QQ注册
      手机号注册
      微信注册

      注册成功

      返回
      顶部
      学业水平 高考一轮 高考二轮 高考真题 精选专题 初中月考 教师福利
      添加客服微信 获取1对1服务
      微信扫描添加客服
      Baidu
      map