云南省玉溪第一中学2025-2026学年高二上学期开学生物试题含答案解析
展开
这是一份云南省玉溪第一中学2025-2026学年高二上学期开学生物试题含答案解析,文件包含精品解析云南省玉溪市红塔区云南省玉溪第一中学2025-2026学年高二上学期开学生物试题原卷版docx、精品解析云南省玉溪市红塔区云南省玉溪第一中学2025-2026学年高二上学期开学生物试题解析版docx等2份试卷配套教学资源,其中试卷共30页, 欢迎下载使用。
1.答卷前,考生务必用黑色碳素笔将自己的姓名、准考证号、考场号、座位号填写在答题卡上,并认真核准条形码上的姓名、准考证号、考场号、座位号及科目,在规定的位置贴好条形码。
2.回答选择题时,选出每小题答案后,用2B铅笔把答题卡上对应题目的答案标号涂黑。如需改动,用橡皮擦干净后,再选涂其他答案标号。回答非选择题时,用黑色碳素笔将答案写在答题卡上。写在本试卷上无效。
3.考试结束后,将本试卷和答题卡一并交回。
一、选择题:本题共16小题,每小题3分,共48分。在每小题给出的四个选项中,只有一项是符合题目要求的。
1. 下列关于细胞结构和功能的叙述,错误的是( )
A. 细胞中染色体移动、细胞质分裂都离不开细胞骨架
B. 中心粒由两个互相垂直的中心体构成,与细胞的有丝分裂有关
C. 内质网是进行蛋白质、脂质合成的场所,其膜上附着多种酶
D. 核质之间可通过核孔进行物质交换和信息交流
【答案】B
【解析】
【详解】A、细胞骨架由微管、微丝等组成,在有丝分裂中,微管参与染色体移动(纺锤体牵引),微丝形成收缩环完成细胞质分裂,A正确;
B、中心体由两个互相垂直的中心粒及周围物质构成,参与动物细胞和低等植物细胞的有丝分裂(形成纺锤体),B错误;
C、内质网是进行蛋白质、脂质合成的场所,也是蛋白质等大分子物质的加工场所和运输通道,其膜上附着多种酶,C正确;
D、核孔是核质之间频繁进行物质交换和信息交流的通道,D正确。
故选B。
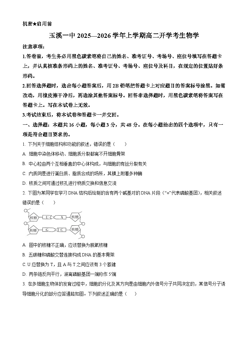
2. 下图为某同学在学习DNA结构后绘制的含有两个碱基对的DNA片段(“○”代表磷酸基团),相关叙述错误的是( )
A. 图中的核糖不正确,应该替换为脱氧核糖
B. 五碳糖和磷酸交替连接构成DNA的基本骨架
C. U应替换为T,且A与T之间应该有3个氢键
D. 两条链反向平行,游离磷酸基团一端称作5'端
【答案】C
【解析】
【详解】A、DNA中含有的五碳糖是脱氧核糖,从五碳糖的种类看,图中的核糖应替换为脱氧核糖,A正确;
B、DNA分子中的脱氧核糖和磷酸交替连接,排列在外侧,构成基本骨架,B正确;
C、DNA特有的碱基是T,RNA特有的碱基是U,故U应替换为T;A与T之间只有2个氢键,C错误;
D、DNA的两条链反向平行,DNA单链的5'端为游离磷酸基团,3'端为羟基,D正确。
故选C。
3. 在多细胞生物体的发育过程中,细胞的分化及其方向是由细胞内外信号分子共同决定的,某信号分子诱导细胞分化的部分应答通路如图。下列叙述正确的是( )
A. 细胞对该信号分子的特异应答,依赖于细胞内的相应受体
B. 应答蛋白激活过程伴随ATP水解,属于放能反应
C. 酶联受体是细胞膜上的蛋白质,具有识别、运输和催化作用
D. 活化的应答蛋白通过影响基因的表达,最终引起细胞定向分化
【答案】D
【解析】
【详解】A、由题图可知,细胞对该信号分子的特异应答,依赖于细胞外侧(而非膜内)的酶联受体,A错误;
B、应答蛋白激活过程伴随ATP水解,属于吸能反应,B错误;
C、酶联受体位于质膜上,化学本质是蛋白质,能识别相应的信号分子,磷酸化的酶联受体具有催化作用(而非运输),C错误;
D、细胞分化的实质是发生了基因的选择性表达,结合题图可知,信号分子调控相关蛋白质,活化的应答蛋白通过影响基因的表达,最终引起细胞定向分化,D正确。
故选D。
4. 下列有关中学生物学实验的叙述,正确的是( )
A. 用光学显微镜观察洋葱鳞片叶外表皮细胞中央液泡的大小以及原生质层的位置
B. “探究酵母菌细胞呼吸方式”实验中,向酵母菌培养瓶中加入酸性重铬酸钾检测酒精
C. 分离色素时,若未除去水溶性花青素,会导致光合色素条带的宽度和顺序发生变化
D. 设计对照实验时需控制对实验结果没有影响的无关变量相同且适宜
【答案】A
【解析】
【详解】A、在质壁分离及质壁分离的复原实验中,光学显微镜,可通过观察紫色区域的大小,观察到洋葱鳞片叶外表皮细胞中央液泡的大小变化及原生质层的位置变化,A正确;
B、检测酒精的正确方法是从培养液中取样后,在试管中与酸性重铬酸钾反应,而非直接向培养瓶中加入试剂,B错误;
C、水溶性花青素不溶于层析液(脂溶性溶剂),不会随层析液在滤纸条上扩散,因此不会影响光合色素的分离结果,C错误;
D、对照实验中,无论无关变量是否影响实验结果,均需保持相同且适宜,以确保实验结果的可靠性,D错误。
故选A。
5. 糖类和脂肪均可为骨骼肌供能,图1是在不同强度体育运动时骨骼肌消耗的糖类和脂类的相对量,图2为人体内部分物质与能量代谢关系示意图。下列叙述正确的是( )
A. 骨骼肌在高运动强度时部分缺氧,主要由脂类物质供能
B. 与脂类相比,糖类H含量更高,氧化分解时消耗O2更多
C. 由图分析可知,三羧酸循环相当于有氧呼吸的第三阶段
D. 细胞呼吸可将糖类和脂质代谢联系起来,是代谢的枢纽
【答案】D
【解析】
【分析】细胞呼吸除了能为生物体提供能量,还是生物体代谢的枢纽。例如,在细胞呼吸过程中产生的中间产物,可转化为甘油、氨基酸等非糖物质;非糖物质代谢形成的某些产物与细胞呼吸中间产物相同,这些物质可以进一步形成葡萄糖。蛋白质、糖类和脂质的代谢,都可以通过细胞呼吸过程联系起来。
【详解】A、由图1可知,骨骼肌在高运动强度时,主要由糖类物质供能,A错误;
B、与糖类相比,脂质分子中H的含量更高,氧化分解时消耗的O2更多,B错误;
C、由图2可知,三羧酸循环产生CO2,相当于有氧呼吸的第二阶段,C错误;
D、由图可知,细胞呼吸的中间产物和转化为脂肪酸和甘油,即细胞呼吸可将糖类和脂质代谢联系起来,是代谢的枢纽,D正确。
故选D。
6. 如图为植物细胞代谢的部分过程简图,①~⑦为相关生理过程。下列有关叙述错误的是( )
A. 若植物缺Mg,则首先会受到显著影响的是③
B. 从能量角度考虑,②的进行与⑤⑥密切相关,与③无直接关系
C. 蓝藻细胞中③发生在类囊体薄膜上,④发生在叶绿体基质中
D. 叶肉细胞内③中O2的产生量小于⑥中O2的消耗量,则该细胞内有机物总量将减少
【答案】C
【解析】
【分析】据图分析:图中①表示细胞渗透作用吸水,②表示细胞吸收矿质元素离子,③表示光反应阶段,④表示暗反应阶段,⑤表示有氧呼吸和无氧呼吸的第一阶段,⑥表示有氧呼吸的第二、三阶段,⑦表示无氧呼吸的第二阶段。
【详解】A、Mg是合成叶绿素的成分,光合作用光反应阶段需要叶绿素吸收、传递、转化光能,若植物缺Mg则叶绿素的合成受阻,首先会受到显著影响的生理过程是③(光反应过程),A正确;
B、一般情况下,植物细胞吸收无机盐的方式②是主动运输,需要消耗能量,故与⑤⑥(细胞呼吸过程)密切相关,与③(光反应过程)无直接关系,B正确;
C、蓝藻细胞是原核细胞,没有叶绿体,因此也没有类囊体,C错误;
D、图中光反应过程③中O₂的产生量小于有氧呼吸过程⑥中O₂的消耗量,则该叶肉细胞净光合作用量
相关试卷
这是一份云南省玉溪第一中学2025-2026学年高二上学期第一次月考试题 生物 Word版含答案、答题卡含答案解析,文件包含玉溪一中20252026学年上学期第一次月考docx、玉溪一中20252026学年上学期第一次月考答案docx、玉溪一中20252026学年上学期第一次月考生物答题卡1pdf等3份试卷配套教学资源,其中试卷共16页, 欢迎下载使用。
这是一份云南省玉溪第一中学2025-2026学年高二上学期第一次月考生物试卷,共14页。试卷主要包含了单项选择题,非选择题等内容,欢迎下载使用。
这是一份云南省玉溪第一中学2025-2026学年高二上学期9月月考生物试题(Word版附答案),文件包含玉溪一中20252026学年上学期第一次月考docx、玉溪一中20252026学年上学期第一次月考答案docx、玉溪一中20252026学年上学期第一次月考生物答题卡1pdf等3份试卷配套教学资源,其中试卷共16页, 欢迎下载使用。
相关试卷 更多
- 1.电子资料成功下载后不支持退换,如发现资料有内容错误问题请联系客服,如若属实,我们会补偿您的损失
- 2.压缩包下载后请先用软件解压,再使用对应软件打开;软件版本较低时请及时更新
- 3.资料下载成功后可在60天以内免费重复下载
免费领取教师福利

