若您为此资料的原创作者,认为该资料内容侵犯了您的知识产权,请扫码添加我们的相关工作人员,我们尽可能的保护您的合法权益。
1/13
2/13
3/13
还剩10页未读,
继续阅读
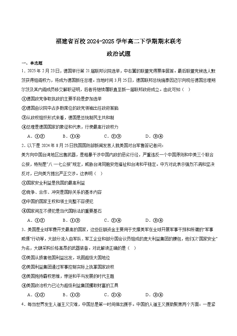
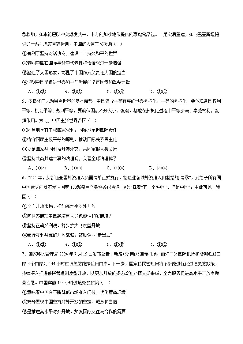
福建省百校2024-2025学年高二下学期期末考试政治试题(Word版附答案)
展开
这是一份福建省百校2024-2025学年高二下学期期末考试政治试题(Word版附答案),共13页。试卷主要包含了单选题,主观题等内容,欢迎下载使用。
相关试卷
福建省四校联盟2024-2025学年高二下学期期末考试政治试题(Word版附答案):
这是一份福建省四校联盟2024-2025学年高二下学期期末考试政治试题(Word版附答案),共9页。试卷主要包含了单选题,主观题等内容,欢迎下载使用。
福建省福州第三中学2024-2025学年高二下学期期末考试政治试题(Word版附答案):
这是一份福建省福州第三中学2024-2025学年高二下学期期末考试政治试题(Word版附答案),共13页。试卷主要包含了单选题,蒲黄,主观题等内容,欢迎下载使用。
福建省泉州市十校2024-2025学年高二下学期期末考试政治试题(PDF版附答案):
这是一份福建省泉州市十校2024-2025学年高二下学期期末考试政治试题(PDF版附答案),共9页。
相关试卷 更多
资料下载及使用帮助
版权申诉
- 1.电子资料成功下载后不支持退换,如发现资料有内容错误问题请联系客服,如若属实,我们会补偿您的损失
- 2.压缩包下载后请先用软件解压,再使用对应软件打开;软件版本较低时请及时更新
- 3.资料下载成功后可在60天以内免费重复下载
版权申诉
免费领取教师福利

