所属成套资源:2026版高考地理一轮总复习析题导练
2026版高考地理一轮总复习析题导练第四章第二讲海水的性质和运动海_气相互作用课时二海水的运动考点二洋流
展开
这是一份2026版高考地理一轮总复习析题导练第四章第二讲海水的性质和运动海_气相互作用课时二海水的运动考点二洋流,共4页。
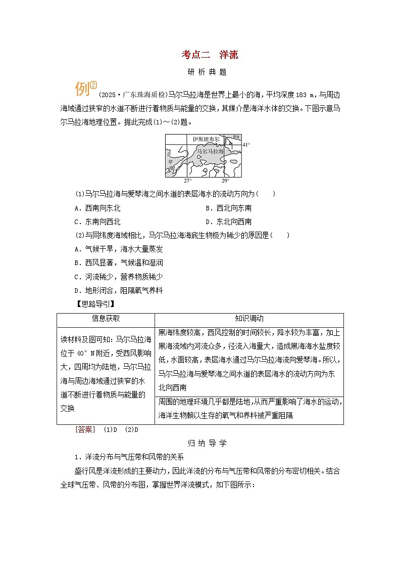
(2025·广东珠海质检)马尔马拉海是世界上最小的海,平均深度183 m,与周边海域通过狭窄的水道不断进行着物质与能量的交换,其媒介是海洋水体的交换。下图示意马尔马拉海地理位置。据此完成(1)~(2)题。
(1)马尔马拉海与爱琴海之间水道的表层海水的流动方向为( )
A.西南向东北 B.西北向东南
C.东南向西北 D.东北向西南
(2)与同纬度海域相比,马尔马拉海海底生物极为稀少的原因是( )
A.气候干旱,海水大量蒸发
B.西风显著,气候温和湿润
C.河流稀少,营养物质稀少
D.地形闭合,阻隔氧气养料
【思路导引】
[答案] (1)D (2)D
归 纳 导 学
1.洋流分布与气压带和风带的关系
盛行风是洋流形成的主要动力,因此洋流的分布与气压带和风带的分布密切相关。结合全球气压带、风带的分布图,掌握世界洋流模式,如下图所示:
2.四类环流的分布、组成和特点
3.洋流对地理环境的影响
【知识拓展】 渔场形成条件分析
对 点 训 练
洋流对海洋渔业资源分布影响极大,寒暖流交汇和上升流地区都形成了世界大型渔场,下图示意某洋流区域位置图,据此完成4~5题。
4.图中寒流是世界上著名的寒流,其中各段寒流位于东南信风带的是( )
A.①~②段 B.②~③段
C.①~③段 D.仅第③段
5.图中海水营养物质丰富,浮游生物繁殖迅速,为鱼类提供了大量的饵料,主要是受( )
A.水平风海流的影响 B.垂直补偿流的影响
C.地中海密度流的影响 D.西风漂流逆流的影响
[答案] 4.A 5.B
[解析] 第4题,图中寒流是秘鲁寒流,东南信风的影响范围主要在副热带高气压带和赤道低气压带之间,也就是图中赤道和30°S纬线之间的范围,对应①~②段,②~③段主要受盛行西风的影响,排除B、C、D,故选A。第5题,南美洲西岸秘鲁上升流属于补偿流,成因是在东南信风的吹拂下,近岸的表层海水被吹向大洋中心,从而使得近岸深处的海水上升补充,从而形成了垂直补偿流,将深层海水养分带到表层,使表层海水营养物质丰富,浮游生物繁殖迅速,B正确,排除A、C、D。故选B。信息获取
知识调动
读材料及图可知:马尔马拉海位于40°N附近,受西风影响大,四周均为陆地,马尔马拉海与周边海域通过狭窄的水道不断进行着物质与能量的交换
黑海纬度较高,西风控制的时间较长,降水较为丰富,加上黑海流域内河流众多,径流入海量大,造成黑海海水盐度较低,水面较高,表层海水通过马尔马拉海流向爱琴海。所以,马尔马拉海与爱琴海之间水道的表层海水的流动方向为东北向西南
周围的地理环境几乎都是陆地,从而严重影响了海水的运动,海洋生物赖以生存的氧气和养料被严重阻隔
名称
分布
组成
特点
以副热带海区为中心的大洋环流
热带、副热带海区(南北纬5°~45°)
流向为北半球呈顺时针方向,南半球呈逆时针方向;东侧寒流,西侧暖流
以副极地海区为中心的大洋环流
北半球中高纬度海区(北纬45°~70°)
逆时针环流;东侧暖流,西侧寒流
南极外围洋流
南纬40°以南
西风漂流和南极环流
季风洋流
北印度洋
随季节改变流向,夏季呈顺时针方向,冬季呈逆时针方向
影响方面
具体表现
实例
气
候
全球
促进高低纬度间热量和水分的输送与交换,调节全球热量和水分平衡
低纬度海区温度不会持续升高,高纬度海区温度不会持续降低
大陆
沿岸
暖流增温增湿
北大西洋暖流对西欧温带海洋性气候形成的影响
寒流降温减湿
副热带大陆西岸寒流对荒漠形成的影响
海洋生物(形
成大渔场)
寒暖流交汇处,饵料丰富
纽芬兰渔场、北海道渔场、北海渔场
上升流将深层营养物质带到表层
秘鲁渔场
海洋航行
顺洋流航行速度加快,逆洋流航行速度减慢;寒暖流交汇处易形成海雾;洋流带来的冰山影响航行安全
最佳航行线路的选择
海洋污染
加快净化速度;扩大污染范围
油轮泄漏、陆地近海污染
分析角度
答题术语
生存空间
河道宽阔/河面广阔/大陆架广阔,生存空间大;天敌少
水温
水温高,适宜鱼类繁殖,生长快/水温低,生长慢;结冰期长,存活率低/冷水性鱼类适宜水温较低的环境
光照
大陆架海域/水域较浅,光照充足
盐度
淡水、冷水鱼类喜低盐水域;咸水鱼类喜高盐水域
饵料
河流注入/上升流/寒、暖流交汇带来大量的营养物质,利于浮游生物生长,饵料丰富;为鱼类生长提供丰富饵料
相关试卷
这是一份2026版高考地理一轮总复习夯实基础训练题第四章第二讲海水的性质和运动海_气相互作用课时三海_气相互作用,共1页。试卷主要包含了海—气相互作用与全球水热平衡,厄尔尼诺和拉尼娜现象等内容,欢迎下载使用。
这是一份2026版高考地理一轮总复习夯实基础训练题第四章第二讲海水的性质和运动海_气相互作用课时二海水的运动,共2页。试卷主要包含了海浪,潮汐,洋流等内容,欢迎下载使用。
这是一份2026版高考地理一轮总复习夯实基础训练题第四章第二讲海水的性质和运动海_气相互作用课时一海水的性质,共2页。试卷主要包含了海水的温度,海水的盐度,海水的密度等内容,欢迎下载使用。
相关试卷 更多
- 1.电子资料成功下载后不支持退换,如发现资料有内容错误问题请联系客服,如若属实,我们会补偿您的损失
- 2.压缩包下载后请先用软件解压,再使用对应软件打开;软件版本较低时请及时更新
- 3.资料下载成功后可在60天以内免费重复下载
免费领取教师福利

