所属成套资源:2025-2026学年统编版道德与法治八年级上册 教案+课件+学案 汇编
人教版(2024)八年级上册(2024)认识社会生活教学设计及反思
展开
这是一份人教版(2024)八年级上册(2024)认识社会生活教学设计及反思,共10页。教案主要包含了具体课时设计等内容,欢迎下载使用。
单元教学规划
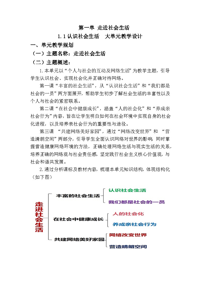
(一)主题名称:走进社会生活
(二)主题概述:
1.本单元以“个人与社会的互动及网络生活”为教学主题,引导学生认识社会、实现社会化并正确对待网络。
第一课“丰富的社会生活”,从“认识社会生活”和“我们都是社会的一员”两方面展开,帮助学生初步了解社会生活的丰富性以及个人与社会的紧密联系。
第二课“在社会中健康成长”,涵盖“人的社会化”和“养成亲社会行为”内容,旨在让学生明白如何在社会环境中实现自身的社会化进程,以及培养亲社会行为的重要性与途径。
第三课 “共建网络美好家园”,通过“网络改变世界”和 “营造清朗空间”两部分,引导学生全面认识网络对世界的影响,同时掌握营造健康网络环境的方法,正确处理网络生活与现实生活的关系,培养正确的网络观与社会责任感,坚定践行社会主义核心价值观,与社会和谐共发展。
2.通过分析课标及教材内容,梳理本单元知识结构,体现结构化(如下图)
(三)主题学情分析:
八年级学生处于身心快速发展、社会认知逐步深化的关键时期。他们对社会生活已有一定体验,初步感知个人与社会的关联,能察觉到社会生活的丰富多样以及人际交往形式的多元 。在网络广泛普及的当下,学生接触网络频繁,对网络改变世界有直观感受,但对如何正确利用网络、营造清朗网络空间缺乏深入认知。
在亲社会行为养成方面,他们有积极参与社会活动的意愿,却在践行中常因缺乏方法和行动力而受阻。对于自身的社会化发展,虽有初步自我认知,但尚未全面理解社会化内涵及重要意义。
鉴于此,教师需通过多样化教学活动,如组织社会调研、开展案例分析、举办主题讨论等,引导学生深入理解社会生活,掌握亲社会行为养成路径,正确对待网络,助力其在社会化进程中健康成长,提升社会认知与实践能力。。
(四)开放性学习环境:
学生实地走访、图书馆、互联网、多媒体设备、图片和视频等数字资源。
(五)单元学习目标:
1.通过参与各类社会生活实践活动,引导学生深入理解个人与社会的紧密联系,明晰社会发展为个人成长提供的机遇与提出的要求,树立积极融入社会生活的态度,主动养成亲社会行为。
2.借助案例分析、讨论交流等方式,帮助学生全面认识人的社会化过程,提升媒介素养,在复杂多元的社会环境中实现健康成长,增强社会责任感与使命感。
3.依托网络生活探究、主题辩论等活动,让学生深刻认识网络对世界的深刻影响,掌握营造清朗网络空间的方法,树立正确网络观,学会合理利用网络资源,促进自身发展并为共建网络美好家园贡献力量。
(六)单元评价建议:
二、具体课时设计:
1.1 认识社会生活
1.课程标准:
本课所依据的课程标准的相应部分是“健全人格”,具体对应的内容标准是:“理解个人与社会、国家和世界的关系,积极适应社会发展变化”。
2.课时教材分析
本框聚焦社会生活的多维特征,引导学生从“感受社会生活”“参与社会生活”的视角,理解社会生活的丰富多彩性、变化发展性和公共性。通过分析具体生活情境,帮助学生认识到社会生活与个人成长的紧密联系,明确在公共空间中需共同维护社会利益与秩序,培养主动融入社会、承担社会责任的意识。教材采用“情境导入—议题探究—知识归纳”的逻辑结构,结合学生生活实际,层层递进地展开教学。
3.学情分析
八年级学生已具备一定的社会观察能力,但对社会生活的认知仍停留在表面,缺乏对社会本质与个人责任的深度理解。从学情看,学生在日常生活中已通过旅游、社会实践等方式初步接触社会,但对 “社会生活的公共性”“个人与社会的相互作用”等抽象概念理解不足。同时,信息时代的多元社会现象容易引发学生困惑,需引导其辩证看待社会变化,树立积极的社会参与意识。因此,教学中需通过贴近学生的生活案例,帮助其从具体体验中提炼抽象知识,增强对社会生活的认同感与责任感。
4.教学重难点
(1)教学重点:理解社会生活的三大特点;认识个人与社会的相互依存关系,明确积极参与社会生活的意义。
(2)教学难点:理解社会生活的三大特点。
5.核心素养目标
(1)健全人格:通过研学生活与社会参与经历,归纳社会生活的特点,理解社会生活对个人成长的意义;
(2)责任意识:通过辨析“个人行为与社会发展的关系”,树立“积极融入社会、共建共享美好生活”的价值观念。
6.设计意图
以小志的研学经历为主线,通过他体验农耕、参观博物馆场景等,展现小志从好奇观察到主动探究的过程。借小志的视角串联社会生活细节,引导学生跟着小志发现问题、思考现象,在代入感中理解社会运行逻辑,让认识社会生活更贴近学生视角,生动可感。
7.教学过程:
(1)课堂导入
教师:同学们,先来看一段视频。
好,视频我们看完了,从视频中我们可以看到暑期最热的是研学。你们暑假都干什么了呢?
学生1:学做饭
学生2:和好朋友一起打篮球
教师:很好,大家的暑假都很充实啊。现在我们一起看看小志这个暑假又做了哪些事呢?
大家好,我叫小志!
暑假,我参加了学校开展的研学,收获很多,但也遇到了一些困惑。
同学们,可以帮我解答一下这些困惑吗?
(设计意图:以视频引出研学热,结合学生暑假经历拉近距离,再通过小志的研学困惑创设情境。既关联生活实际激发参与欲,又以小志为切入点,引导学生代入角色思考,自然过渡到对社会生活的探究,让认识社会生活的学习从真实问题出发,增强主动性与针对性。)
自主学习:阅读教材P3-5,在课本上标记问题要点。
1.了解社会生活的方式?
2.社会生活的特点是什么?
3.青少年如何积极面对社会生活?
(3)新课讲授
环节一:解锁社会生活,新视角藏何处?
教师:
议一议:这是我暑假研学去过的地方,你们去过这些地方吗?有什么感受呢?我们可以通过哪些方式了解社会呢?
学生:去过,志愿者活动,博物馆等。
教师总结:1.了解社会生活的方式 P3
走进农村,我们看到农民在田间辛勤劳动;
来到工厂,我们看到工人在有条不紊地工作;
步入商场,琳琅满目的商品映入眼帘;
参观博物馆,丰富的展品令人震撼;
观看升旗仪式,我们感到身为中国人的自豪……
一幅幅生动的社会生活画卷在我们面前展开。
(设计意图:展示研学场景图片引导学生讨论,一是唤起学生相关经历,激发表达欲,促使其分享感受,实现经验交流;二是借 “了解社会的方式” 问题,启发学生思考社会认知途径,拓宽对社会生活的认识视角,培养观察与总结能力,为后续深入学习铺垫。)
过渡语:同学们,刚才小志分享了研学去过的地方和感受,也探讨了了解社会的方式。那社会生活究竟有哪些独特魅力呢?现在,让我们看看他在研学中又有什么样的体验?一起来揭开社会生活特点的神秘面纱。
环节二:参与社会生活,多维魅力在哪?
教师:在研学中,老师让我们分小组完成下列任务:(晨练/买菜/敬老院/看电影),每组抽取1张卡片,表演情景并完成表格:
学生:
议一议:结合议学活动,分析社会生活具有什么特点?
学生:丰富多彩。
教师总结:2.社会生活的特点是什么?P4
①社会生活是丰富多彩的
a.为人们提供了多样化选择;
b.人们从事着不同的职业,在岗位上发挥着各自的作用;
c.人们的交往方式越来越丰富,形成了各种各样的社会关系。
我们的社会生活充满活力,令人期待。
教师:同学们,前面我们通过小组活动了解了社会生活的不同场景。那社会生活仅仅是场景多样吗?其实它还在不断演变呢。这不,研学途中小志就发现了不少新变化。让我们一起看看小志的所见所闻,又揭示了社会生活哪些新奥秘。
教师:在研学的途中:我们见到了夏粮收购,老式木犁变智能收割机,效率大增;县城科技馆里,通信从排队打电话到手机视频,在工厂里,冷链助葡萄外销;社区老年大学,老年人用VR眼镜和平板电脑学习新事物。
议一议:研学见到的变化,说明社会生活在哪些方面的发生了变化?呈现出社会生活的什么特点?
学生:生产工具、科学技术等。社会生活是不断变化发展的。
教师总结:2.社会生活的特点是什么?P4
②社会生活是不断变化发展的
a.生产工具的变革、科学技术的进步、思想观念的更新、使我们的社会生活日新月异。
b.我们的物质生活水平不断提升,精神面貌昂扬向上,祖国日益繁昌盛。
教师:在研学的过程中,我们在公园中野餐,吃完了之后,老师让我们把垃圾要全部带走。不是有环卫工人吗?为什么要我们收拾呢?
议一议:小志的说法正确吗?为什么?
学生:不对,因为社会生活是在公共空间展开的。
教师总结:2.社会生活的特点是什么?P4
③社会生活具有公共性。
社会生活是在公共空间展开的。在社会生活中,社会公共利益由大家共同享有,社会秩序由大家共同维护,社会发展由大家共同推动。
(设计意图:通过相关的案例分析,促使学生思考总结社会生活的特点,培养观察分析能力,加深对社会发展的认知。)
过渡语:通过小志的研学之旅,我们了解了感受社会生活的方式,社会生活的特点,那我们青少年该如何面对社会生活呢?
环节三:走进多彩社会,青春绽放光彩
教师:谢谢大家帮我解决了研学中遇到的这些问题,那大家在帮我解决这些困惑的过程中,知道怎么面对社会生活了吗?
学生:积极融入社会生活。
教师总结:3.青少年如何积极面对社会生活?P5
面对丰富多彩、日新月异的社会生活,青少年要热爱生活,积极融入社会,将个人发展与社会进步紧密结合起来,共创共享美好生活。
议学延伸:结合生活实际列出自己能为社会做的10件小事,如“主动捡拾校园垃圾”、“向社区提环保建议”等。
每组选1个最易实施的方案分享,最后汇总形成班级“社会微行动指南”。
(设计意图:学生结合实际列小事,促进思考与实践转化;小组分享、汇总指南,增强合作,使学生从知到行,将积极面对社会生活落到实处,培养社会责任感。)
8.板书设计
9.课堂小结
同学们,这堂课我们围绕暑期研学展开探讨。从观看研学视频,分享各自暑期生活,到分析小志研学困惑,我们了解了多样的社会生活场景,像买菜、晨练等,知晓其蕴含的职业、人际关系等。还看到研学途中社会在生产工具、科技应用等方面的变化,明白社会生活不断发展。我们总结出青少年要热爱并积极融入社会生活。希望大家课后践行议学延伸任务,从身边小事做起,主动参与社会,在实践中深化对社会生活的认识,与社会共成长。
10.教学反思
本次教学以暑期研学热为切入点,借助多样活动引导学生认识社会生活,有一定成效也存不足。成功处在于,结合生活实例,如研学场景、日常活动等,激发学生兴趣,使其积极参与讨论分享,在体验中理解社会生活特点及自身融入方式。但也发现问题,小组活动中部分学生参与度低,讨论深度不够;对社会生活变化的讲解,理论结合实际可更紧密。后续教学需优化活动组织,关注个体差异,增强参与度;并深挖生活素材,让理论与实践更好融合,提升学生学习效果与社会认知能力。学习态度
1.能提出高质量的问题或创意,引发同学积极思考或行动。
2.能代表小组在课堂上发言,分享小组合作成果。
3.在小组合作中善于倾听、尊重他人的观点。
4.自己在小组合作中完成了具体的思考与分享任务,效果良好。
学习程度
知识获取
1.知晓个人与社会的相互依存关系。
2.掌握网络对社会及个人生活的多方面影响,了解营造清朗网络空间的方法与准则。
3.理解人的社会化内涵,明晰亲社会行为的意义与表现。
学习能力
1.能够运用所学知识分析个人在不同社会情境中的角色与责任。
2.养成主动融入社会生活,养成亲社会行为习惯。
3.具备辨析网络信息、合理利用网络资源的能力,能在网络生活中自觉规范言行,维护网络良好生态。
价值观念
1.树立积极向上的社会参与意识,增强社会责任感。
2.积极拥护党的领导,支持国家各项政策。
3.秉持正确的网络道德观与法治观,传播网络正能量,坚定维护网络空间风清气正。
素养达成
道德修养
维护公共秩序,讲社会公德,爱护公共财物,在公共生活中做一个文明的社会成员。
健全人格
理解个人与社会、国家和世界的关系,积极适应社会发展变化。
责任意识
关心社会,了解时政,主动参与社会公益活动和志愿者活动。
相关教案
这是一份人教版(2024)九年级上册坚持改革开放教学设计,共4页。教案主要包含了教材分析,学情分析,教学目标,教学重难点,教学方法,设计思路,教学过程,议学情境等内容,欢迎下载使用。
这是一份人教版(2024)七年级上册(2024)第一单元 少年有梦第一课 开启初中生活奏响中学序曲教案,共11页。教案主要包含了具体课时设计等内容,欢迎下载使用。
这是一份初中人教版(2024)奏响中学序曲教学设计,共6页。
相关教案 更多
- 1.电子资料成功下载后不支持退换,如发现资料有内容错误问题请联系客服,如若属实,我们会补偿您的损失
- 2.压缩包下载后请先用软件解压,再使用对应软件打开;软件版本较低时请及时更新
- 3.资料下载成功后可在60天以内免费重复下载
免费领取教师福利

