


所属成套资源:2024-2025学年高一下学期期末考试生物试题(含答案)
湖南省2024-2025学年高一下学期期末考试生物试题(含答案)
展开 这是一份湖南省2024-2025学年高一下学期期末考试生物试题(含答案),共11页。试卷主要包含了选择题,非选择题等内容,欢迎下载使用。
项是符合题目要求的。
1.在蝙蝠冬眠期间,雌性蝙蝠会储存精子并在苏醒后受精,雄性蝙蝠体温降低,可维持较低
的代谢水平。下列相关叙述错误的是
A.冬眠期间,蝙蝠体内脂肪分解为甘油和脂肪酸的过程会消耗水
B.蝙蝠遗传物质的初步水解产物为 4 种脱氧核糖核苷酸
C.蝙蝠肝细胞与蓝细菌最主要的区别是后者有细胞壁
D.雄性蝙蝠在冬眠期间体内酶的活性降低但不会失活
2.剧烈运动时,人体骨骼肌细胞会因氧气供应不足而进行无氧呼吸。下列相关叙述正确的是
A.无氧呼吸过程中,葡萄糖中的能量大部分转化为热能
B.无氧呼吸的酶存在于细胞质基质,需无氧条件才能合成
C.剧烈运动时,人体产生 CO₂量与消耗 O₂量的比值大于 1
D.剧烈运动时,人体内 ATP 与 ADP 的转化速率显著提高
3.细胞中表达的基因大致可以分为两类:一类基因在所有细胞中都能表达;另一类基因只在
某类细胞中特异性表达。如图表示胰岛 B 细胞中部分基因在染色体上的位置关系,下列有
关此细胞中三种基因表达情况的叙述,正确的是
A.细胞分化导致 ATP 合成酶基因永久关闭
B. A 抗体基因在胰岛 B 细胞中表达,使其具备免疫能力
C.三种基因均未发生甲基化,因此均可进行转录和翻译
D.除 A 抗体基因不能进行转录外,其他两种基因均可转录
4.下列关于遗传物质的探索实验的分析,错误的是
A.格里菲思实验中,加热致死的 S 型细菌的 DNA 片段可能通过重组整合到 R 型细菌的基
因组中,导致转化现象
B.艾弗里及其同事进行的实验的关键之处在于采用“酶解法”加入不同的酶,该实验对自变
量的控制利用了“加法原理”
C.赫尔希和蔡斯实验中,噬菌体需先分别用³²P 标记 DNA、³⁵S 标记蛋白质外壳,该过程
无法直接将噬菌体培养在含放射性的培养基上
D.烟草花叶病毒侵染实验证明其遗传物质是 RNA,该结果完善了“DNA 是主要的遗传物
第 1 页 共 8 页
质”的结论
5.组成 DNA 的嘌呤碱基具有双环结构,在空间上比单环结构的嘧啶碱基大。溴化乙锭是一
种在紫外光下能发出荧光的物质,它可插入 DNA 双螺旋的碱基对平面之间,使相邻碱基对
的间距增加,导致 DNA 双螺旋局部解旋。此外,高浓度的溴化乙锭可能干扰 DNA 的复制
和转录。下列相关叙述错误的是
A.溴化乙键的插入会影响 DNA 结构的稳定性
B.可利用溴化乙键在紫外光下发出荧光的特性来标记 DNA
C.溴化乙键的插入会影响 DNA 中碱基的配对,一定会导致基因突变
D.高浓度溴化乙锭影响 DNA 转录的原理可能是干扰 RNA 聚合酶与 DNA 结合
6.某植物的三对等位基因 M/m、N/n、P/p 位于 2 对同源染色体上,如图所示,其中 M 基因
与 N 基因存在 20%重组率(重组型配子数/总配子数×100%),P 基因控制花粉育性(含有 P
基因的花粉可育,含 p 基因的花粉完全不育)。不考虑其他变异,下列关于基因型为 MmNnPp
的植株产生可育雄配子的种类和比例的叙述,最合理的是
A.2 种,4:1 B.3 种,12:3:1 C.4 种,4:4:1:1 D.6 种,24:6:6:2:1:1
7.某植物的高茎(A)对矮茎(a)为显性,子叶的黄色(B)对绿色(b)为显性,两对等位基因独立遗
传。已知:高茎纯合子(AA)在胚胎期致死;基因型为 Bb 的杂合子产生的含隐性基因(b)的花
粉有 50%丧失受精能力。现有一株基因型为 AaBb 的植株,让其自交产生 F1,则 F1 中的性
状分离比为
A. 5:3:3:1 B. 10:2:5:1 C. 3:1:3:1 D. 7:1:3:1
8.下列有关生物科学研究方法和相应实验的叙述,正确的是
A.孟德尔对子一代与隐性纯合子杂交的理论分析及结果预测属于演绎推理阶段
B.梅塞尔森和斯塔尔通过对大肠杆菌繁殖的子一代分析后得出 DNA 进行半保留复制
C.鲁宾和卡门通过放射性同位素标记法证明光合作用产生的氧气来自水
D.绘制电镜下细胞核的示意图和构建 DNA 双螺旋结构模型都运用了构建数学模型法
9.斑马鱼的性别决定过程中,dnd 基因在原始生殖腺细胞的存活、迁移、稳定中起着重要的
作用,ftz-1 基因和 fst-1 基因在性别决定通路上有着重要作用。此外,较高的水温可能倾向
于促进斑马鱼向雄性方向发展,低氧条件通过影响基因表达来影响性激素的合成,进而影响
性腺的发育。下列选项根据题述信息不能得出的是
A.生物的性状受到基因和环境的共同调控
B.生物的性状与基因不都是简单的一一对应关系
第 2 页 共 8 页
C.基因在染色体上呈线性排列
D.基因可以通过控制酶的合成控制代谢,进而控制生物体的性状
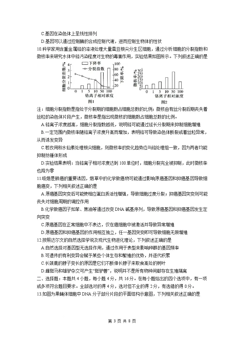
10.科学家用含重金属铬的溶液处理大量蚕豆根尖分生区细胞,通过分析细胞的分裂指数和
微核率来研究水体中铬污染程度对生物的毒害作用,实验结果如图所示。下列叙述正确的是
注:细胞分裂指数是指处于分裂期的细胞数占细胞总数的比例;微核由有丝分裂后期丧失着
丝粒的染色体片段产生,微核率是指出现微核的细胞数占细胞总数的比例。
A.铬离子浓度越高,细胞分裂指数越低,说明铬可能通过延长分裂期来抑制细胞增殖
B.一定范围内微核率随铬离子浓度升高而增加,表明铬可导致染色体断裂或着丝粒异常,
从而诱发变异
C.若改用秋水仙素处理根尖细胞,则微核率的变化趋势应与铬处理组一致,因为两者均能
抑制纺锤体形成
D.实验结果表明:当铬离子相对浓度达到 100 单位时,细胞分裂完全被抑制,此时微核率
也降为零
11.吸烟是肺癌的重要诱因,烟草中的化学致癌物可能通过影响原癌基因和抑癌基因导致细
胞癌变,下列相关叙述正确的是
A.原癌基因突变后可能使相应蛋白质活性增强,导致细胞过度分裂;抑癌基因突变则可能
丧失对细胞周期的调控作用
B.化学致癌因子如苯、焦油等通过改变 DNA 碱基序列,导致原癌基因和抑癌基因发生定
向突变
C.原癌基因在正常细胞中不表达,仅在癌细胞中被激活并导致异常增殖
D.原癌基因和抑癌基因的作用相互独立,任一基因突变即可导致细胞无限增殖
12.按照达尔文的自然选择学说及现代生物进化理论,下列叙述正确的是
A.自然选择对基因型无选择作用,通过作用于表型来影响种群的基因频率
B.可遗传的有利变异会赋予某些个体生存和繁殖的优势,并逐代积累
C.长颈鹿的脖子变长的原因是它们不断伸长脖子来取食高处的树叶
D.雌斑马和雄驴杂交可产生“斑驴兽”,说明并不是所有物种间都存在生殖隔离
二、选择题:本题共 4 小题,每小题 4 分,共 16 分。在每小题给出的四个选项中,有一项
或多项符合题目要求。全部选对的得 4 分,选对但不全的得 2 分,有选错的得 0 分。
13.如图为果蝇体细胞中 DNA 分子部分片段的平面结构示意图,下列相关叙述正确的是
第 3 页 共 8 页
A.甲链和乙链的碱基互补配对,①表示的碱基应为胞嘧啶
B.果蝇体细胞 DNA 分子复制时,解旋酶与 DNA 聚合酶作用的化学键种类相同
C.甲链和乙链均可作为 DNA 复制的模板链,子链延伸方向为 5'端→3'端
D.若该 DNA 分子中某个碱基发生替换,则经复制后所有子代 DNA 均会携带该变异
14.遗传性耳聋是一种听力感觉缺陷性疾病,严重影响患者语言交流和生活质量。据统计,
该病在男性中的发病率为 1%,下图是该遗传病的某家系系谱图,已知Ⅱ-6 不携带该病的致
病基因。不考虑基因突变,下列相关叙述正确的是
A.遗传性耳聋最可能的遗传方式是伴 X 染色体隐性遗传
B.Ⅲ-7 与人群一正常女性结婚,生下患病儿子的概率为 1/202
C.Ⅱ-7 与Ⅲ-4 基因型相同的概率为 2/3
D.Ⅲ-5 的致病基因来自图中未显示的祖母
15.最新研究表明糖尿病发病与表观遗传有关。胰十二指肠同源框蛋白(Pdx-1)是影响胰腺发
育的重要因子。若 Pdx-l 基因的启动子区域(位于基因上游,与相关酶结合后可驱动转录)
甲基化程度升高,则会使 Pdx-1 基因表达水平降低,从而损伤胰岛 B 细胞,进而影响胰岛素
的分泌。内源性的 miRNA(有多种,如 miR -145、miR -143)可特异性结合靶 mRNA 并将其
降解,其中胰岛素受体 mRNA 是 miR -145 的靶 mRNA,葡萄糖转运蛋白 mRNA 是 miR-143
的靶 mRNA。研究发现,生活方式会通过影响表观遗传而影响血糖水平,其调节机制如图。
结合所学知识分析,下列相关叙述错误的是
A. Pdx-1 基因启动子区域甲基化可能影响 DNA 聚合酶与其结合,降低基因表达量
第 4 页 共 8 页
B.久坐不动会促进 miR-145 的合成,从而导致体内的胰岛素受体数量减少
C. miR-143 与葡萄糖转运蛋白 mRNA 结合使线粒体膜上的葡萄糖转运蛋白数量减少
D.基因甲基化和组蛋白乙酰化都会影响细胞核和线粒体中染色体上基因的转录
16.图中①②③为三个精原细胞,A/a、R/r 表示等位基因。细胞①和②发生了染色体变异,
细胞③为正常细胞。细胞②进行减数分裂时三条同源染色体中任意两条正常分离,另一条随
机移向一极。不考虑其他变异,下列叙述错误的是
A.高倍镜观察发现①属于染色体结构变异,②属于染色体数目变异
B.细胞①进入减数分裂Ⅰ前期,同源染色体联会时一定形成环状结构
C.细胞②最终产生的配子中,染色体数目正常的配子所占的比例为 1/3
D.细胞③在减数分裂Ⅱ后期,移向同一极的染色体上不存在等位基因
三、非选择题:本题共 5 小题,共 60 分。
17.(12 分)C4 植物(如玉米)具有特殊的 CO2 浓缩机制,其叶片中的叶肉细胞和维管束鞘细
胞分工协作:叶肉细胞吸收 CO2 并生成 C4,C4 运输到维管束鞘细胞中释放 CO2 供光合作用
使用,如图所示。这种机制使 C4 植物在高温、强光条件下比 C3 植物(如水稻)光合效率更
高。回答下列问题:
(1)据图可知,在 C4 植物叶片中,淀粉粒仅积累在 细胞的叶绿体中。CO2 的固定
具体发生在叶肉细胞的 和维管束鞘细胞的叶绿体中。
(2)CO2 通过气孔进入叶肉细胞后,直接参与合成 C4,C4 再通过 (填结构)运
输到维管束鞘细胞中,同时该结构还有利于细胞间的信息交流。
(3)在高温、强光条件下,C4 植物比 C3 植物光合速率更高的原因:叶肉细胞中的 与
C3 植物的 Rubisc(暗反应中固 CO2 的酶)相比,能更高效地固定低浓度 CO2;维管束鞘细
胞的叶绿体中, 为暗反应提供充足原料。
(4)研究人员将生长状态相同的玉米和水稻置于相同高温、干旱环境中培养一周,发现玉
米的叶片更鲜绿且干重增加更显著。
第 5 页 共 8 页
①请推测玉米叶片更鲜绿的直接原因是 。
②结合 CO2 浓缩机制,解释玉米在干旱环境中仍能高效进行光合作用的原理:
。
18.(12 分)科研人员对基因型为 AaBb 的某二倍体生物(2n=4)处于不同分裂时期的细胞进行研
究。图 1 是该生物处于某分裂时期的细胞示意图。图 2 表示该生物中某些细胞的核 DNA 分
子数、染色体数和染色单体数的统计结果。回答下列问题:
(1)图 1 细胞所处的时期为 ,其处于图 2 的 时期。
(2)若用图2中的时期表示性原细胞形成配子的过程,则正确的顺序为Ⅲ→ (用
序号和箭头表示)。
(3)基因型为 AaBb 的性原细胞分裂产生图 1 细胞,该细胞发生的变异类型可能
是 ,同时产生的另一细胞的基因型可能包括 。
(4)若用 32P 标记该生物某精原细胞的 DNA 分子双链,再将该细胞转入不含 32P 的培养液
中培养,经两次连续的有丝分裂,在第二次有丝分裂的后期,检测某细胞中被 32P 标记的染
色体数是 。
19.(12 分)“霜禽欲下先偷眼,粉蝶如知合断魂”,诗中翩翩起舞的黄粉蝶(2n=50,性别决定
类型为 ZW 型)的触角棒形和正常形为一对相对性状(相关基因用 B/b 表示)。科研人员将
两个控制翅膀颜色的基因 D 与 E 插入野生浅色黄粉蝶(翅膀颜色记为 0)的常染色体中,
获得同时携带一个基因 D 和一个基因 E 的转基因品系,并进行了如表所示的遗传学实验。
已知基因 D 和 E 均能加深翅膀颜色,作用效果相同且具有累加效应(颜色深浅用“+”数目表
示,如“++”表示深色,“+”表示中等,“0”表示野生型浅色)。外源基因插入未破坏基因 B/b,
且不考虑 Z、W 染色体的同源区段。回答下列问题:
二 正常形触角 0 棒形触角++ 棒形触角+:正常形触角+=1:1
(1)黄粉蝶的基因组计划需要测量 条染色体上 DNA 的碱基序列。
(2)根据杂交组合一 (填“能”或“不能”)判断基因 B/b 是在常染色体上还是在性
染 色 体 上 ,理 由 是 。若 需 进 一 步 确 定 ,则 应 增 加 的 观 察 指 标 是
。
第 6 页 共 8 页
杂交组合
亲本 子一代表型及比例
雌性 雄性 棒形触角++:棒形触角+:棒形触角 0:
一 棒形触角++ 棒形触角 0
正常形触角++:正常形触角+:正常
形触角 0=3:6:3:1:2:1
(3)根据杂交组合一,基因 D 和 E 插入的染色体情况为 ,判断依
据是 。
(4)请在下方染色体示意图中标注杂交组合二中雄性亲本的基因 B/b 与基因 D、E 的可能
位置(画出一种情况即可)。
20.(12 分)放射性心脏损伤主要是由电离辐射引起的心肌细胞过度凋亡导致的。研究发现,
心肌细胞中的 circRNA 可调控细胞凋亡,具体机制如图。miRNA 是细胞内一种单链小分子
核酸,可与 P 基因的 mRNA 结合并使其降解。回答下列问题:
(1)图中前体 mRNA 的合成需以 DNA 的 (填“a 链”或“b 链”)为模板,该过程所需
的原料是 。
(2)如图,circRNA 通过竞争性结合 ,阻断了其对 P 基因 mRNA 的降解作用,从
而 (填“上调”或“下调”)P 蛋白的表达水平。
(3)受到电离辐射后,心肌细胞中miRNA含量上升,P蛋白含量下降,导致细胞凋亡 (填
“增加”或“减少”)。
(4)基于上述机制,以下治疗放射性心脏损伤的策略中不合理的是 。
A.增强心肌细胞中 circRNA 的表达 B.注射与 miRNA 序列互补的 RNA 分子
C.抑制 P 基因的转录过程 D.设计药物保护 P 基因的 mRNA 不被降解
21.(12 分)疟疾是一种由疟原虫引起的疾病,我国科学家发现的青蒿素曾可有效治疗疟疾。
随着青蒿素类药物的广泛应用,逐渐出现了对青蒿素具有抗药性的疟原虫。为研究其抗药性
机制,科研人员进行以下实验:
实验组(甲群体):将青蒿素敏感型(S 型)疟原虫在含梯度浓度青蒿素的培养液中连续培
养多代,逐步筛选出抗药性(R 型)疟原虫。
对照组(乙群体):S 型疟原虫在无青蒿素的培养液中连续培养相同代数。
基因组测序显示,甲群体中有 9 个基因发生突变(均位于编码区),其中 7 个基因的氨基酸
序列改变;乙群体未出现这些突变。
第 7 页 共 8 页
为确定 7 个突变基因与青蒿素抗药性的关联性,现从不同患者身上获取若干疟原虫样本,检
测这些样本在青蒿素作用下的存活率并进行基因测序,以 S 型疟原虫为对照,与对照的基因
序列相同的记为野生型“+”,不同的记为突变型“-”,部分样本的结果如下表。回答下列问题:
对照 + + + + + + +
1 + + + + + + -
2 + + + - + + -
3 + + + - - + -
4 + + + + - - -
5 + + + + - - -
6 + + + - + - -
(1)据表可知,在一定范围内,突变基因越多,疟原虫抗药性越 (填“强”或“弱”),
存活率越 (填“高”或“低”)。
(2)实验组中“逐步提高青蒿素浓度”的目的是筛选出 的疟原虫,其结果体现了自
然选择学说中 的基本观点。
(3)某同学认为“相对于基因 5 的缺失,基因 6 的缺失更能导致疟原虫抗药性增强”。请设
计一个实验验证这一假设,简要写出实验设计思路:
。
(提示:不需详细步骤,从基因“敲除”角度考虑,并设置对照组观察存活率变化)
第 8 页 共 8 页
湖南省2024-2025学年高一下学期期末考试生物试题答案
一、选择题
1.C
2.D
3.D
4.B
5.C
6.C
7.B
8.A
9.C
10.B
11.A
12.B
二、选择题
13. AC
14. AB
15. ACD
16. BCD
三、非选择题
17.(1)维管束鞘;细胞质基质
(2)胞间连丝
(3)PEP 羧化酶;较高浓度的 CO₂
(4)①叶绿素含量较高 ②干旱时气孔关闭,C4 植物通过 CO₂浓缩机制能在维管束鞘细胞中维持较高的 CO₂浓度,保证暗反应高效进行
18.(1)减数分裂 Ⅱ 后期;Ⅱ
(2)Ⅰ→Ⅳ→Ⅱ→Ⅴ
(3)基因突变或交叉互换;AABB 或 aabb 或 Aabb 或 aaBb(合理即可)
(4)0、1、2、3 或 4
19.(1)26
(2)不能;杂交组合一的子代表型及比例在雌雄中一致,无法判断基因位置;子一代中触角形状在雌雄中的具体比例
(3)D 和 E 插入到一对同源染色体上;杂交组合一子代翅膀颜色表型及比例为 ++:+:0=1:2:1,符合杂合子自交的结果
(4)(示意图需体现:基因 B 与 D、E 在同一条常染色体上,或基因 b 与 D、E 在同一条常染色体上,合理即可)
20.(1)a 链;四种核糖核苷酸
(2)miRNA;上调
(3)增加
(4)C
21.(1)强;高
(2)对青蒿素抗药性更强;适者生存
(3)将 S 型疟原虫分为三组,甲组敲除基因 5,乙组敲除基因 6,丙组不做处理(对照组),在相同浓度青蒿素处理下,检测三组疟原虫的存活率,若乙组存活率高于甲组,则假设成立
疟原虫
存活率
/%
基因 1 基因 2 基因 3 基因 4 基因 5 基因 6 基因 7
相关试卷 更多
- 1.电子资料成功下载后不支持退换,如发现资料有内容错误问题请联系客服,如若属实,我们会补偿您的损失
- 2.压缩包下载后请先用软件解压,再使用对应软件打开;软件版本较低时请及时更新
- 3.资料下载成功后可在60天以内免费重复下载
免费领取教师福利 

.png)




