山东省济宁市2024_2025学年高二生物下学期开学考试试题含解析
展开
这是一份山东省济宁市2024_2025学年高二生物下学期开学考试试题含解析,共26页。试卷主要包含了 以去除脑但保留脊髓的蛙, 脑水肿常用糖皮质激素类药物,1mm×10-3)×10=2等内容,欢迎下载使用。
A. 过程2、6受阻时,会引起组织水肿
B. 乙表示组织液,丁表示细胞内液
C. 丁中O2浓度不可能比甲中的高
D. O2由乙进入组织细胞被利用至少要穿过6层磷脂分子层
【答案】C
【解析】
【分析】题图分析,图示为人体中部分体液的关系图,甲是血浆、乙是组织液、丙是淋巴、丁是细胞内液。
【详解】A、过程2、6受阻时,组织液中大分子蛋白质不能回流至毛细血管和毛细淋巴管而导致组织液浓度升高,吸水造成组织水肿,A正确;
B、由分析可知:乙表示组织液、丁表示细胞内液,B正确;
C、丁液和血浆相互进行物质交换,丁是血细胞,成熟的红细胞进行无氧呼吸,且红细胞中的O2浓度比血浆高,C错误;
D、由于细胞膜的基本支架是磷脂双分子层,O2由乙进入组织细胞被利用,要穿过细胞膜,进入线粒体,共三层膜,需要穿过6层磷脂分子,D正确。
故选C。
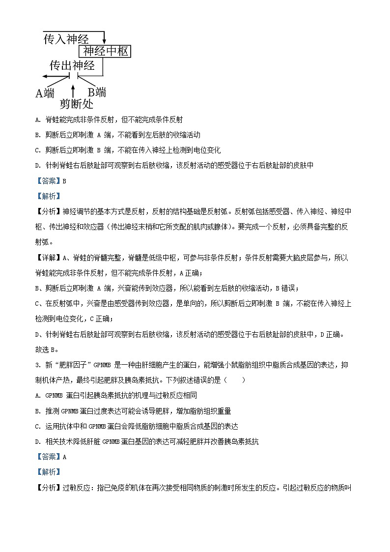
2. 以去除脑但保留脊髓的蛙(称脊蛙)为材料进行反射实验,支配脊蛙右后肢的传出神经保持完整,剪断支配脊蛙左后肢的传出神经(如图)。下列相关叙述不正确的是( )
A. 脊蛙能完成非条件反射,但不能完成条件反射
B. 剪断后立即刺激 A 端,不能看到左后肢的收缩活动
C. 剪断后立即刺激 B 端,不能在传入神经上检测到电位变化
D. 针刺脊蛙右后肢趾部可观察到右后肢收缩,该反射活动的感受器位于右后肢趾部的皮肤中
【答案】B
【解析】
【分析】神经调节的基本方式是反射,反射的结构基础是反射弧。反射弧包括感受器、传入神经、神经中枢、传出神经和效应器(传出神经末梢和它所支配的肌肉或腺体)。要完成一个反射,必须具备完整的反射弧。
【详解】A、脊蛙的脊髓完整,脊髓是低级中枢,可参与非条件反射;条件反射需要大脑皮层参与,所以脊蛙能完成非条件反射,但不能完成条件反射,A正确;
B、剪断后立即刺激 A 端,兴奋能传到效应器,所以能看到左后肢的收缩活动,B错误;
C、在反射弧中,兴奋是由感受器传到效应器,是单向的,所以剪断后立即刺激 B 端,不能在传入神经上检测到电位变化,C正确;
D、针刺脊蛙右后肢趾部可观察到右后肢收缩,该反射活动的感受器位于右后肢趾部的皮肤中,D正确。
故选B。
3. 新“肥胖因子”GPNMB 是一种由肝细胞产生的蛋白,能增强小鼠脂肪组织中脂质合成基因的表达,抑制机体产热,最终引起肥胖及胰岛素抵抗。下列叙述错误的是( )
A. GPNMB 蛋白引起胰岛素抵抗的机理与过敏反应相同
B. 推测GPNMB蛋白过度表达可能会诱导肥胖,增加脂肪组织重量
C. 运用抗体中和GPNMB蛋白会降低脂肪细胞中脂质合成基因的表达
D. 相关技术降低肝脏GPNMB蛋白基因的表达可减轻肥胖并改善胰岛素抵抗
【答案】A
【解析】
【分析】过敏反应:指已免疫机体在再次接受相同物质的刺激时所发生的反应。引起过敏反应的物质叫做过敏原。如花粉、油漆、鱼虾等海鲜、青霉素、磺胺类药物等(因人而异);自身免疫病是指机体对自身抗原发生免疫反应而导致自身组织损害所引起的疾病。
【详解】A、自身免疫病是指机体对自身抗原发生免疫反应而导致自身组织损害所引起的疾病,GPNMB蛋白引起胰岛素抵抗的机理为自身免疫病,与过敏反应不同,A错误;
B、GPNMB蛋白能增强小鼠脂肪组织中脂质合成基因的表达,抑制机体产热,最终引起肥胖及胰岛素抵抗,故推测GPNMB蛋白过度表达可能会促进高脂饮食,诱导肥胖,增加脂肪组织重量,B正确;
C、GPNMB蛋白能增强小鼠脂肪组织中脂质合成基因的表达,运用抗体中和GPNMB蛋白会降低脂肪细胞中脂质合成基因的表达,C正确;
D、GPNMB蛋白能增强小鼠脂肪组织中脂质合成基因的表达,最终引起肥胖及胰岛素抵抗,相关技术降低肝脏GPNMB蛋白基因的表达可减轻肥胖并改善胰岛素抵抗,D正确。
故选A。
4. 脑水肿常用糖皮质激素类药物(如地塞米松)进行脱水治疗,其副作用是停药后会出现反弹。据报道促肾上腺皮质激素(ACTH)的治疗效果远远高于糖皮质激素类药物。如图为糖皮质激素分泌的分级调节示意图,甲和乙表示相应的器官。下列相关叙述中正确的是( )
A. 图中甲表示大脑皮层,乙表示垂体,激素CRH的名称为促肾上腺皮质激素释放激素
B. 糖皮质激素和ACTH的分泌相互影响,二者之间既能相互促进又能相互抑制
C. 适量注射ACTH会改善糖皮质激素的分泌,所以治疗效果较好
D. ACTH只能作用于肾上腺皮质
【答案】C
【解析】
【分析】据图分析:甲表示下丘脑,乙表示垂体,下丘脑是内分泌调节的枢纽,下丘脑可以分泌相关的促激素释放激素作用于垂体,促进垂体分泌促激素,促激素作用于相应的内分泌腺,促进内分泌腺分泌相应的激素。同时内分泌腺分泌的激素可以通过反馈调节作用于下丘脑和垂体,影响二者分泌相关激素。
【详解】A、如图为糖皮质激素分泌的分级调节示意图,则甲为下丘脑,乙为垂体,激素CRH的名称为促肾上腺皮质激素释放激素,A错误;
B、ACTH可促进肾上腺皮质分泌糖皮质激素,而糖皮质激素可抑制垂体分泌ACTH,B错误;
C、注射糖皮质激素类药物(如地塞米松)进行脱水治疗,其副作用是停药后会出现反弹。由于ACTH可促进肾上腺皮质分泌糖皮质激素,所以注射适量ACTH会改善肾上腺皮质分泌糖皮质激素的量,治疗效果较好,C正确;
D、 由图可知,ACTH既能作用于肾上腺皮质,也能作用于甲(下丘脑),D错误。
故选C。
5. “肿瘤免疫逃逸”是指肿瘤细胞通过多种机制逃避机体免疫系统的识别和攻击,从而得以在体内生存并增殖的现象。如某些肿瘤细胞表面有PD-L1 蛋白,PD-L1 蛋白与T细胞膜上的PD-1受体结合后,能诱导T细胞过早地进入自我凋亡程序,从而使肿瘤细胞逃过T细胞的攻击。下列相关叙述错误的有( )
A. PD-L1 蛋白的存在降低了机体免疫系统的免疫监视功能
B. 研发与PD-L1 蛋白结合的抗体,有助于肿瘤的防治
C. 在癌细胞的形成过程中,正常基因突变成原癌基因,导致蛋白质发生改变
D. PD-L1与T细胞表面 PD-1结合,可能导致体液免疫和细胞免疫的功能降低
【答案】C
【解析】
【分析】体液免疫:一些病原体可以和B细胞接触,这为激活B细胞提供了第一个信号;一些病原体被树突状细胞、B细胞等抗原呈递细胞摄取;抗原呈递细胞将抗原处理后呈递在细胞表面,然后传递给辅助性T细胞;辅助性T细胞表面的特定分子发生变化并与B细胞结合,这是激活B细胞的第二个信号;辅助性T细胞开始分裂、繁殖快,并分泌细胞因子;B细胞受到两个信号的刺激后开始分裂、分化,大部分分化为浆细胞,小部分分化为记忆B细胞,细胞因子能促进B细胞的分裂、分化;浆细胞产生和分泌大量抗体,抗体可以随体液在全身循环并与这种病原体结合;抗体与病原体的结合可以抑制病原体的增殖或对人体细胞的黏附。
【详解】A、PD-L1蛋白的存在能使肿瘤细胞逃过T细胞的攻击,故PD-L1蛋白的存在降低了机体免疫系统的免疫监视功能,A正确;
B、PD-L1蛋白与T细胞膜上的PD-1受体结合后,能使肿瘤细胞逃过T细胞的攻击,因此研发与PD-L1蛋白结合的抗体可阻止PD-L1蛋白与T细胞膜上的PD-1受体结合,使T细胞能识别癌细胞,有助于肿瘤的防治,B正确;
C、癌细胞的形成是原癌基因和抑癌基因发生突变的结果,C错误;
D、PD-L1蛋白与T细胞膜上的PD-1受体结合后,能诱导T细胞过早地进入自我凋亡程序,而T细胞既参与细胞免疫也参与体液免疫,因此T细胞大量死亡会导致体液免疫和细胞免疫的功能降低,D正确。
故选C。
6. 为探究生长素类似物对根生长的影响,科研人员以月季为实验材料进行以下实验:对月季茎段插条施用不同浓度的 NAA 溶液,10 天后对其主根长度和侧根数目分别进行计数,结果如下表。关于此实验,下列说法正确的是( )
A. 在没有用 NAA 处理的一组中,月季茎段根的生长与生长素有关
B. 最适宜月季插条主根生长的NAA 浓度在 5×10-7mL 左右
C. 促进月季插条侧根生长的最适宜 NAA 浓度为 10×10-7ml/L
D. 本实验可以证明生长素类似物对月季插条主根长度及侧根数目均具有两重性
【答案】A
【解析】
【分析】根据题意和表格可知:该实验自变量为不同浓度的NAA溶液,其他变量都为无关变量,应保持相同且适宜,据此分析作答。
【详解】A、在没有用 NAA 处理的一组中,在茎段插条中可能存在着内源性的生长素,月季茎段根的生长与内源生长素有关,A正确;
B、分析表格数据可知,在NAA浓度为5×10-7ml/L时,与对照相比,主根长度减小,说明处于抑制状态,故不能说明最适宜月季插条主根生长的NAA 浓度在 5×10-7mL 左右,B错误;
C、在NAA浓度是 10×10-7ml/L时,侧根数目是8,数量最多,说明侧根生长的适宜浓度在该浓度两侧,即在5×10-7~15×10-7ml/L之间,应在该范围下缩小浓度梯度进一步进行实验,C错误;
D、与对照组相比,实验浓度范围内,对月季插条主根长度NAA均表现为抑制,不能体现两重性,D错误。
故选A。
7. 某同学在“探究培养液中酵母菌种群数量变化”的实验中,可能观察到的细胞分散情况如图所示。下列推断错误的是( )
A. 影响酵母菌种群增长的因素是葡萄糖有限和试管内空间有限
B. 若实验中多次出现图中c的现象,可能是由于样液未充分摇匀或稀释倍数不够
C. 本实验不需要设置对照实验,可用台盼蓝染液增加计数结果的有效性
D. 若计数板1个大方格中有16个中方格,4个中方格中酵母菌总数为55个,则10mL培养液中酵母菌的数量为2.2×106个
【答案】D
【解析】
【分析】1、酵母菌可以用液体培养基来培养,培养液中的酵母菌种群的增长情况与培养液中的成分、空间、pH、温度等因素有关,我们可以根据培养滚中的酵母菌数量和时间为坐标轴做曲线,从而掌握酵母菌种群数量的变化情况。
2、利用血球计数板在显微镜下直接计数是一种常用的细胞计数法,这种方法可以直接测定样品中全部的细胞数目,所以一般用于单细胞微生物数量的测定,由于血球计数板上的计数室盖上盖玻片后的容积是一定的,所以可根据在显微镜下观察到的细胞数目来计算单位体积的细胞的总数目。
【详解】A、本实验中影响酵母菌种群增长的因素包括葡萄糖有限、试管内空间有限、pH变化、代谢废物积累等,A正确;
B、若实验中多次出现图2中c的现象,即细胞重叠,说明样液未充分摇匀或稀释倍数不够,B正确;
C、本实验不需要设置对照实验,因不同时间取样已形成对照,可用台盼蓝染液排除死亡的酵母菌,增加计数结果的有效性,C正确;
D、若计数板1个大方格中有16个中方格,4个中方格中酵母菌总数为55个,则10mL培养液中酵母菌的数量为55×4÷(1mm×1mm×0.1mm×10-3)×10=2.2×107个,D错误。
故选D。
8. 科学家通过研究种间捕食关系,构建了捕食者一猎物模型,如图甲所示(图中箭头所指方向代表曲线变化趋势);图乙为相应的种群数量变化曲线。下列有关叙述正确的是( )
A. 图甲中横坐标表示的是被捕食者的数量变化
B. 图乙中的a时间段对应的是图甲中的②区
C. 图乙中的d时间段对应的是图甲中的③区
D. 捕食者和被捕食者的数量变化存在着正反馈调节
【答案】A
【解析】
【分析】捕食关系指一种生物以另一种生物为食的种间关系。前者谓之捕食者,后者谓被捕食者。例如,兔和草类、狼和兔等都是捕食关系。
【详解】A、图甲中的横坐标表示被捕食者的数量变化,纵坐标表示捕食者的数量变化,A正确;
B、图乙中的a时间段捕食者和被捕食者的数量均增加,所以对应的是图甲中的①区,B错误;
C、图乙中的d时间段被捕食者数量增加而捕食者数量减少,所以对应的是图甲中的④区,C错误;
D、根据图甲可知,捕食者和被捕食者的数量变化存在着负反馈调节,D错误。
故选A。
9. 底栖硅藻是河口泥滩潮间带生态系统中的生产者,为底栖动物提供食物。调查分析某河口底栖硅藻群落随季节变化优势种(相对数量占比>5%)的分布特征,结果如下图。下列叙述错误的是( )
注:不同条纹代表不同优势种;空白代表除优势种外的其他底栖硅藻;不同条纹柱高代表每个优势种的相对数量占比。
A. 底栖硅藻群落的季节性变化主要体现在优势种的种类和数量变化
B. 影响优势种①从3月到9月数量变化的生物因素包含捕食和种间竞争
C. 春季和秋季物种丰富度高于夏季,是温度变化影响的结果
D. 流经河口泥滩潮间带生态系统的总能量是底栖硅藻及其他生产者固定的能量
【答案】C
【解析】
【分析】据图分析:3月有三类优势种,其中优势种①占绝对优势;6月只有一类优势种;9月有五类优势种,优势种①已经不占有绝对优势。
【详解】A、从图中可知,不同的月份,优势种的种类和数量不同,故底栖硅藻群落的季节性变化主要体现在优势种的种类和数量变化,A正确;
B、从3月到9月优势种①数量发生变化,其生物因素可能包含捕食和竞争,B正确;
C、春季和秋季物种丰富度(3月和9月)较高,而6月的物种丰富度较低,说明可能是温度和光照变化影响的结果,C错误;
D、该生态系统生产者固定的能量是流经河口泥滩潮间带生态系统的总能量,底栖硅藻及其他生产者都是该生态系统的生产者,D正确。
故选C。
10. 下图是某生态农场的生产流程示意图,据图判断下列叙述错误的是( )
A. 该农场充分利用了秸秆中的物质和能量
B. “作物→家畜→食用菌→蚯蚓”并不构成一条食物链
C. 通过该生产流程,可以使生态系统中的能量更多地流向人类
D. 图中过程体现了该农场生态系统的物质循环处于平衡状态
【答案】D
【解析】
【分析】1、充分利用农业有机废弃物,即让其中储藏的能量被重新开发利用,更多的被人们所利用,最终实现实现能量的多级利用,提高能量的利用率。
2、提高生态系统稳定性的方法:①控制对生态系统干扰的程度,对生态系统的利用应该适度,不应超过生态系统的自我调节能力;②对人类利用强度较大的生态系统,应实施相应的物质、能量投入,保证生态系统的内部结构和功能的协调。
【详解】A、该农场的生产过程可以提高生态系统的能量利用率,充分利用了秸秆中的物质和能量,A正确;
B、食物链中只包含生产者和消费者,图中的食用菌和蚯蚓属于分解者,B正确;
C、该农场的生产过程可以提高生态系统的能量利用率,使更多的能量流向对人类有利的方向,C正确;
D、图中的物质输出多于输入,其中对农作物施加肥料并没有在图中体现出来,所以仅仅图中的过程无法使农场生态系统的物质循环处于平衡状态,D错误。
故选D。
11. 生态农业园需要人工投入较多的物质和能量,研究者对某个生态农业园各营养级能量流动情况进行了定量分析(单位:103KJ/(m2·a),如下表。下列说法正确的是( )
A. 由于存在有机物输入的能量,该生态系统能量金字塔为倒置的金字塔
B. 表中“甲”代表流向分解者的能量,“B”的数值为44
C. 第二营养级流向第三营养级的能量传递效率约为14.7%
D. 每个营养级呼吸作用产生的能量不会用于自身的生长发育和繁殖
【答案】C
【解析】
【分析】1、生态系统中能量流动的特点是单向流动、逐级递减。在能量流动过程中,各营养级同化能量的去路有通过呼吸作用消耗、流入下一营养级、被分解分解利用和未利用的能量;能量传递效率=下一营养级的同化量÷上一营养级的同化量×100%。
2、分析题表可知,甲为被分解者分解利用的能量。
【详解】A、能量是单向流动、逐级递减的,所以能量金字塔不会倒置,A错误;
B、表中“甲”代表流向分解者的能量,A=434+96-126-44-282=78,B=78+34-32-13-9=58,B错误;
C、第二营养级流向第三营养级的能量传递效率约为=78÷(434+96)×100%=14.7%,C正确;
D、呼吸作用产生的能量一部分以热能的形式散失,一部分合成ATP,用于自身的生长发育和繁殖,D错误。
故选C。
12. 将正常生长的植株幼苗水平放置时,受重力的影响,根向地生长、茎背地生长。图1表示水平放置的幼苗根和茎的生长与生长素浓度的关系,图2为生长素浓度与茎生长关系的曲线图,图3表示不同的激素处理方式与胚芽鞘生长之间的关系。下列说法错误的是( )
A. 图1中,曲线上的点A、B依次可对应根的近地侧和根的远地侧
B. 若茎的近地侧生长素浓度为图2中的2f,则其远地侧生长素浓度的范围是f~2f
C. 图3中“?”的处理方式可以是加等量的蒸馏水
D. IAA和GA3在促进胚芽鞘生长方面具有协同作用
【答案】B
【解析】
【分析】图1中:B为根的远地测,A为根的近地侧,C为茎的近地侧,D为茎的远地测。图2中:g为茎生长的最适浓度。图3中:实验中不同的处理均会增加胚芽鞘的长度,且IAA和GA3的共同处理促进作用更明显。
【详解】A、图1中,根对生长素敏感,低浓度促进生长,高浓度抑制生长,根向地生长时,B生长速度快,是低浓度,为根的远地侧,A生长速度慢,是高浓度,为根的近地侧,A正确;
B、在重力作用下,茎近地侧生长素浓度高,若茎的近地侧生长素浓度为图2中的2f,则其远地侧生长素浓度低于2f,且生长速度慢于近地侧,故小于f,B错误;
C、图3中“?”的处理方式可以是不加激素或加等量的蒸馏水,作为对照,以观察不同激素的作用效果,C正确;
D、根据IAA和GA3共同作用的促进作用高于二者单独作用可知,二者在促进胚芽鞘生长方面呈协同作用,D正确。
故选B。
13. 小熊猫是我国二级重点保护野生动物,正常体温在38℃左右,其主要分布区年气温一般在0~25℃之间。测定小熊猫在不同环境温度下静止时的体温和皮肤温度(如右图)。下列叙述不正确的是( )
A. 皮肤温度随环境温度升高而升高说明内环境稳态失调
B. 实验结果说明小熊猫体温调节是有一定限度的
C. 下丘脑体温调节中枢通过调节产热和散热来调节体温
D. 环境温度低时甲状腺激素分泌量增加,产热增加
【答案】A
【解析】
【分析】寒冷环境下:①增加产热的途径:骨骼肌战栗、甲状腺激素和肾上腺素分泌增加;②减少散热的途径:立毛肌收缩、皮肤血管收缩等。炎热环境下:主要通过增加散热来维持体温相对稳定,增加散热的途径主要有汗液分泌增加、皮肤血管舒张。
【详解】A、皮肤温度随环境温度升高而升高,皮肤中的热觉感受器会兴奋,进而引起机体的调节反应,A错误;
B、由图可知,当环境温度超过38℃时,体温有所上升,说明小熊猫体温调节是有一定限度的,B正确;
C、体温调节是调节产热和散热平衡的结果,下丘脑体温调节中枢通过调节产热和散热来调节体温,C正确;
D、环境温度低时,机体会增加产热,减少散热以维持体温平衡,甲状腺激素可以促进代谢,分泌量增多,D正确。
故选A。
14. 乙型肝炎病毒(HBV)侵入机体后,在机体内能够引发一系列的反应,其反应过程如图所示。下列叙述错误的是( )
A. 细胞1是细胞毒性T细胞,能够参与细胞免疫
B. 细胞毒性T细胞裂解被 HBV 感染的肝细胞的过程属于细胞坏死
C. 图中细胞2的作用是摄取、处理和呈递抗原
D. 细胞3是辅助性T细胞,产生的物质A是细胞因子
【答案】B
【解析】
【分析】细胞免疫过程:①被病原体(如病毒)感染的宿主细胞(靶细胞)膜表面的某些分子发生变化,细胞毒性T细胞识别变化的信号。②细胞毒性T细胞分裂并分化,形成新的细胞毒性T细胞和记忆T细胞。细胞因子能加速这一过程。③新形成的细胞毒性T细胞在体液中循环,它们可以识别并接触、裂解被同样病原体感染的 靶细胞。④靶细胞裂解、死亡后,病原体暴露出来,抗体可以与之结合;或被其他细胞吞噬掉。
【详解】A、细胞1能够与被感染的肝细胞(靶细胞)结合,属于细胞毒性T细胞,能够参与细胞免疫,A正确;
B、细胞毒性T细胞裂解被HBV感染的肝细胞的过程属于细胞凋亡,B错误;
C、图中细胞2是抗原呈递细胞,抗原呈递细胞的作用包括摄取、处理和呈递抗原,C正确;
D、细胞2表面形成MHCⅡ-抗原复合物,呈递给细胞3,细胞3是辅助性T细胞,辅助性T细胞产生的物质A是细胞因子,D正确。
故选B。
15. “哥本哈根气候变化大会”再次引起人们对温室气体排放的关注,大会所倡导的低碳生活获得普遍认同。根据如图所示碳循环的部分过程进行有关分析,正确的是( )
A. 生物群落内部进行碳循环的物质形式是CO2
B. 参与①过程的生物包括生产者、消费者和分解者
C. ①过程增强后,③④⑤过程随之增强,可以通过增强①减少大气中CO2
D. 开发太阳能、水能、核能等新能源,可减少人类对⑤过程的依赖
【答案】D
【解析】
【分析】物质循环是指组成生物体的化学元素从无机环境开始,经生产者、消费者、分解者又回到无机环境的过程。主要有水循环、碳循环、氮循环,特点是循环流动,反复利用。生物圈中的碳循环主要表现在绿色植物从大气中吸收二氧化碳,在水的参与下进行光合作用合成有机物并释放出氧气。有机物经食物链传递,又成为动物的一部分。动植物的呼吸作用和细菌真菌的分解作用,可以把有机物分解转化为二氧化碳和水,并释放出其中储存的能量。
【详解】A、碳元素在生物群落内部以含碳有机物的形式传递,在无机环境和生物群落之间是以CO2形式传递,A错误;
B、①过程过程表示光合作用,参与①过程的生物主要是绿色植物,B错误;
C、①过程,即光合作用过程增强后,③④过程可能增强,但⑤化石燃料的燃烧过程与光合作用没有必然的联系,随着保护生态环境的提出,我们应该减少化石燃料的燃烧,保护环境,C错误;
D、⑤过程表示化石燃料的燃烧,要减少该过程,需要开发太阳能、水能、核能等新的能源才行,可以减少对该过程的依赖,D正确。
故选D。
二、不定项选择题(本题共5小题,每小题3分,共15分。每小题有一个或多个选项符合题目要求。全选对得3分,选对但不全的得1分,有选错的得0分)
16. 某实验室期望用夹层培养法筛选到符合预期的酵母菌,具体操作如下:先在培养皿底部倒一薄层已灭菌的基本培养基;待冷凝后,再添加一层内含酵母菌液(经诱变剂处理)的基本培养基;冷凝后再加一薄层已灭菌的基本培养基。培养一段时间后,对出现的菌落做好标记;然后再加一层完全培养基,培养一段时间后会长出形态不一的菌落。已知微生物可透过薄层培养基形成菌落,且所有培养基均含有抗生素。下列说法正确的的是( )
A. 该实验室预期想要得到是具有营养缺陷的酵母菌
B. 培养基中添加抗生素主要是为了抑制细菌的生长,对酵母菌影响较小
C. 最终应选取培养基上较大的菌落作为目标菌种进行后续实验
D. 在用诱变剂处理从外界富集而来的酵母菌前需要对酵母菌进行纯培养
【答案】ABD
【解析】
【分析】1、选择培养是利用培养基或培养条件针对性地促进或抑制某类微生物的生长,从而使目标微生物数目增加的一种培养方法;
2、微生物常见的接种的方法:①平板划线法:将已经熔化的培养基倒入培养皿制成平板,接种,划线,在恒温箱里培养。在线的开始部分,微生物往往连在一起生长,随着线的延伸,菌数逐渐减少,最后可能形成单个菌落。②稀释涂布平板法:将待分离的菌液经过大量稀释后,均匀涂布在培养基表面,经培养后可形成单个菌落。
【详解】A、 在夹层培养法中,中间层含诱变处理后的酵母菌液,基本培养基不含特定营养成分,若有菌落能在基本培养基上生长,后在完全培养基上长出形态不同的菌落,说明这些菌落可能是具有营养缺陷的酵母菌,A正确;
B、 酵母菌是真菌,细菌是原核生物,抗生素对细菌抑制作用强,对酵母菌影响较小,在培养基中添加抗生素可抑制细菌生长,B正确;
C、 营养缺陷型酵母菌在基本培养基上难以生长,在完全培养基上才可以繁殖形成菌落,最终应选取培养基上较小的菌落作为目标菌种进行后续实验,C错误;
D、 在用诱变剂处理酵母菌前需要对酵母菌进行纯培养,这样才能保证处理后的结果是针对单一酵母菌种群的,D正确。
故选ABD。
17. 植物受到创伤可诱导植物激素茉莉酸(JA)的合成,JA在伤害部位或运输到未伤害部位被受体感应而产生蛋白酶抑制剂I(PI-Ⅱ),该现象可通过嫁接试验证明。试验涉及突变体m1和m2,其中一个不能合成JA,但能感应JA而产生PI-Ⅱ;另一个能合成JA,但对JA不敏感。嫁接试验的接穗和砧木叶片中PI-Ⅱ的mRNA相对表达量的检测结果如图表所示。
注:WT为野生型,m1为突变体,m2为突变体;“……”代表嫁接,上方为接穗,下方为砧木;“+”“-”分别表示有无;“+”越多表示表达量越高
下列判断或推测正确的是( )
A. m1不能合成JA,但能感应JA而产生PI-Ⅱ
B. 嫁接不会产生伤害,可导致PI-Ⅱ不表达
C. 嫁接类型m1/m2叶片创伤,m1中大量表达PI-Ⅱ
D. 嫁接类型m2/m1叶片创伤,m2中大量表达PI-Ⅱ
【答案】D
【解析】
【分析】分析题干信息可知,突变体ml和m2,其中一个不能合成JA,但能感应JA而产生PI-Ⅱ;另一个能合成JA,但对JA不敏感。ml做接穗,野生型做砧木时,接穗叶片不能表达PI-Ⅱ,说明ml对JA不敏感,则m2不能合成JA。
详解】A、由于ml做接穗,野生型做砧木时,接穗叶片不能表达PI-Ⅱ,说明ml对JA不敏感,A错误;
B、分析第一组试验可知,野生型做接穗,野生型做砧木,接穗叶片和砧木叶片都表达PI-Ⅱ,说明嫁接也产生轻微伤害,可导致少量表达PI-Ⅱ,B错误;
C、ml对JA不敏感,m2不产生JA,故嫁接类型ml/m2叶片创伤,ml中不会大量表达PI-Ⅱ,C错误;
D、嫁接类型m2/m1叶片创伤,ml合成JA,运输到m2中感应JA而产生PI-Ⅱ,D正确。
故选D。
18. 利用某海洋动物离体神经为实验材料,进行实验得到以下结果。图甲表示动作电位产生过程,图乙、图丙表示动作电位传导过程,下列叙述错误的是( )
A. 若将离体神经纤维放在高于正常海水Na+浓度溶液中,甲图的a、e处虚线将下移,c点上移
B. 图甲、乙、丙中发生Na+内流的过程分别是a~c、①~③、⑥~⑧
C. 图甲、乙、丙中c、③、⑧点时细胞膜外侧钠离子浓度低于细胞膜内侧
D. d、②、⑨过程中K+外流不需要消耗能量
【答案】ABC
【解析】
【分析】神经纤维未受到刺激时,K+外流,细胞膜内外的电荷分布情况是外正内负(静息电位),当某一部位受刺激时,Na+内流,其膜电位变为外负内正(动作电位)。
图甲表示动作电位产生过程,图乙、图丙表示动作电位传导。
【详解】A、c点表示产生的动作电位最大值,若将离体神经纤维放在高于正常海水Na+浓度的溶液中,则Na+内流量增加,则甲图的c点将上移,不会影响甲图中的a、e处虚线,因为静息电位的产生与钠离子浓度无关,A错误;
B、动作电位产生时,Na+内流,所以图甲、乙、丙中发生Na+内流的过程分别是a~c、⑤~③,⑥~⑧,B错误;
C、图甲、乙、丙中c、③、⑧点时,膜电位为外负内正,但整个细胞膜外侧钠离子仍高于细胞膜内侧,C错误;
D、静息电位恢复过程中K+外流属于协助扩散,不消耗能量,图甲、乙、丙中d、②、⑨时间段静息电位在重新形成,D正确。
故选ABC。
19. 肝脏是哺乳动物合成胆固醇的主要场所,餐后胆固醇的合成量会增加,其调节机制如图,图中mTORC1、AMPK、USP20、HMGCR均为调节代谢过程的酶。下列叙述正确的是( )
A. 细胞中将乙酰CA合成胆固醇的细胞器为内质网
B. 葡萄糖浓度增加可通过抑制AMPK进而抑制mTORC1的活性
C. 进食后胰岛素分泌增多,与细胞膜上的受体结合后可激活mTORC1
D. USP20基因缺失或其药理抑制作用可以提高胆固醇的水平
【答案】AC
【解析】
【分析】从图中看出,在细胞内利用乙酰-CA合成胆固醇,同时葡萄糖进入细胞内,抑制AMPK的作用,而AMPK可以抑制mTORC1。
【详解】A、从图中看出合成胆固醇的原料是乙酰-CA;胆固醇属于脂质,脂质合成场所在滑面内质网,A正确;
B、从图葡萄糖浓度升高,进入肝细胞的葡萄糖增加,抑制AMPK活性,而AMPK抑制mTORC1,因此高糖使其不再抑制mTORC1的活性,B错误;
C、进食后血糖升高,胰岛素分泌增多,与细胞膜上的受体结合后可激活mTORC1,活化后的mTORC1促进USP20磷酸化,磷酸化的USP20使HMGCR稳定催化乙酰-CA合成胆固醇,使胆固醇的合成量增加,C正确;
D、由于磷酸化的USP20使HMGCR稳定催化乙酰-CA合成胆固醇,因此USP20基因缺失或其药理抑制作用可以降低胆固醇的水平,D错误。
故选AC。
20. 如下图为地震毁损的某自然保护区在人为干预下恢复过程的能量流动图[单位为103kJ/(m2·a)]。下列说法不正确的是( )
A. 流经该生态系统的总能量是该生态系统中的生产者固定的太阳能
B. 计算可知,肉食动物需补偿输入的能量值为5×103kJ/(m2·a)
C. 流经该生态系统的总能量是1.29×105kJ/(m2·a)
D. 在人为干预下,能量在第一营养级到第二营养级之间传递效率为14.5%
【答案】AD
【解析】
【分析】分析图形:流经该生态系统的总能量是生产者固定的太阳能总量和补偿输入的有机物总量。生态系统中能量流动的特点是:单向流动,逐级递减。
【详解】A、从图中看出,流经该生态系统的总能量是该生态系统中的生产者固定的太阳能和补偿输入的有机物总量,A错误;
B、由植食动物流入肉食动物的能量为14+2-4-9-0.5=2.5×103kJ/(m2•a),肉食动物需补偿输入的能量0.25+0.05+2.1+5.1-2.5=5.0×103kJ/(m2•a),B正确;
C、流经生态系统的总能量等于生产者固定的太阳能总量和补偿输入的能量.即(23+70+3+14)×103kJ/(m2.a)+(2+5+12)×103=1.29×105kJ/(m2.a),C正确;
D、能量在第一营养级到第二营养级之间传递效率为14÷(23+70+3+14)×100%=12.7%,D错误。
故选AD。
三、非选择题(共5个大题,55分)
21. 人体内环境的稳态是机体进行正常生命活动的必要条件,维持人体内环境稳态的机制是相当复杂的。图1表示人体血糖浓度发生变化和人体受寒冷刺激后的部分调节过程的示意图(其中A、B、C、D表示激素),图2表示神经系统对内分泌功能的三种调节方式 (分别标记为甲、乙、丙),结合图1、图2所示,分析回答下列问题。
(1)在寒冷环境下,人体体温调节的中枢及产生寒冷感觉的场所分别是__________。图1中激素_____(填字母)的分泌量明显增加,以增加产热量,同时机体还可以通过皮肤血管收缩,减少皮肤的血流量等变化以减少散热。
(2)血糖升高,一方面可以直接刺激胰岛B细胞,引起胰岛素分泌增加;另一方面也可以通过_____模式(填“甲”或“乙”或“丙”)调节激素分泌量,由此可知,血糖平衡调节的方式是_____。
(3)抗利尿激素的合成和分泌是通过图2中_____模式(填“甲”或“乙”或“丙”)调节,当人体内细胞外液渗透压升高时,其分泌量增加,其作用是_____。
(4)下列关于人体激素的叙述,正确的有_______(填序号)。
①激素作用于靶细胞时,既不组成细胞结构,也不提供能量
②人体会通过持续产生激素以维持激素含量的动态平衡
③人体内激素的含量甚微,且激素的受体不一定分布在靶细胞的细胞膜上
④甲状腺激素、生长激素、胰岛素均几乎作用于全身所有细胞
【答案】(1) ①. 下丘脑和大脑皮层 ②. (A)、B、C
(2) ①. 丙 ②. 神经-体液调节
(3) ①. 乙 ②. 促进肾小管和集合管对水的重吸收
(4)①②③④
【解析】
【分析】分析图1可知,图中A为促甲状腺激素,B为甲状腺激素,C为肾上腺素,D为胰高血糖素;图2中甲为激素的分级调节机制,如果靶腺分泌的激素含量高,反过来抑制下丘脑和垂体的活动,则为反馈调节,乙表示下丘脑分泌的激素(抗利尿激素)通过垂体释放,丙为神经调节,其中内分泌腺和支配它的神经末梢组成效应器。
【小问1详解】
人体在寒冷环境下,体温的调节中枢在下丘脑,而产生寒冷感觉的部位是大脑皮层。寒冷条件下,图1中的B甲状腺激素和C肾上腺素都明显增加,促进细胞新陈代谢以增加产热量。
【小问2详解】
血糖升高,一方面可以直接刺激胰岛B细胞,引起胰岛素分泌增加;另一方面血糖含量升高会作用于下丘脑的某一区域,通过神经调节的方式作用于胰岛B细胞,图2中丙为神经调节,其中内分泌腺和支配它的神经末梢组成效应器,所以血糖升高,即另一方面也可以通过丙(神经调节)模式调节分泌量,此时胰岛B细胞属于反射弧结构中效应器的一部分,所以血糖平衡调节的方式是神经—体液调节。
【小问3详解】
抗利尿激素是由下丘脑合成,垂体释放的,所以抗利尿激素的合成和分泌是通过图2中乙模式调节的,当人体内细胞外液渗透压升高时,抗利尿激素的分泌量增加,以促进肾小管和集合管对水的重吸收。
【小问4详解】
①激素作为信息分子作用于靶细胞时,既不组成细胞结构,也不提供能量,①正确;
②激素一经靶细胞接受并起作用后就被灭活了,因此,体内需要源源不断地产生激素,以维持激素含量的动态平衡,②正确;
③人体内激素的含量甚微但作用高效,且激素的受体不一定分布在靶细胞的细胞膜上,如性激素的受体分布于细胞内,③正确;
④甲状腺激素、生长激素、胰岛素均几乎作用于全身所有细胞,④正确。
综上所述,①②③④说法均正确。
22. 适量的甜食可以缓解压力、愉悦心情,但长期摄入过量的甜食容易造成营养不良,增加患心脏病、糖尿病等的风险。哺乳动物感知味觉、调节摄食相关机制的过程如图所示,回答下列问题:
(1)哺乳动物摄入甜食时,特定的物质分子会刺激口腔中的__________而产生神经冲动,并通过传入神经传至大脑皮层中的_____________区产生甜觉。
(2)哺乳动物在摄入苦味和甜味混合食物时通常只能感受到苦而不是甜,据图分析,其原因是_______________。
(3)甜味物质的摄入会刺激机体产生多巴胺,长期摄入甜食会成瘾。为探究甜食成瘾的原因,科研人员取生理状态相同且良好的小鼠若干,进行为期7d的适应性培养,然后将小鼠随机均分为甲、乙、丙三组,再进行下表所示实验,已知各组小鼠的初始多巴胺阈值(能引起兴奋的多巴胺的最低含量)接近。
表中①处所填的内容是________________,②处所填的内容是________________。
科研人员推测甜食成瘾的原因可能是长期摄入甜味物质使多巴胺受体数量减少,据此分析甲、乙、丙三组小鼠的多巴胺阀值,最大和最小的分别是________________。
【答案】(1) ①. 甜味感受器 ②. CeA
(2)苦味物质刺激苦味感受器产生兴奋通过神经传导到GCbt 区产生苦觉,并抑制脑干甜味中枢,甜味感受器产生的兴奋不能传到 CeA区
(3) ①. 每天用适量、等量的生理盐水进行灌胃处理,持续7天 ②. 再次检测三组小鼠的多巴胺阈值 ③. 乙、丙
【解析】
【分析】神经调节的基本方式是反射,反射的结构基础是反射弧。反射弧包括感受器、传入神经、神经中枢、传出神经和效应器(传出神经未梢和它所支配的肌内或腺体)。要完成一个反射,必须具备完整的反射弧。
【小问1详解】
据图可知,哺乳动物摄入甜食时,特定的物质分子会刺激口腔中的甜味感受器,感受器产生的兴奋经过传入神经传至大脑皮层中的CeA区(甜觉皮层区)产生甜觉。
【小问2详解】
由图可知,苦味物质刺激苦味感受器产生兴奋通过神经传导到GCbt区产生苦觉,并抑制脑干甜味中枢,甜味感受器产生的兴奋不能传到CeA区,所以当摄入苦味和甜味混合食物时通常只能感受到苦味。
【小问3详解】
丙组作为空白对照组,需要每天用适量、等量的生理盐水进行灌胃处理,持续7天。为了探究甜味物质的摄入对多巴胺阈值的影响,应该在糖戒断处理后再次检测三组小鼠的多巴胺阈值。甜味物质的摄入会刺激机体产生多巴胺,所以乙组摄入糖最长时间,刺激产生更高的多巴胺,负反馈调节使小鼠多巴胺受体减少,所以乙组多巴胺受体最少,以适应高浓度多巴胺,所以多巴胺阈值最大的应该是乙,甲在戒断过程中,失去糖的刺激,多巴胺含量下降,负反馈调节结果,后膜上多巴胺受体表达量增加,因而甲经过戒断多巴胺阈值下降。丙组一直正常处理(生理盐水灌胃),多巴胺阀值最小。
23. 在我国,松材线虫是一种入侵物种,继南京首次发现松材线虫以后,相继在我国安徽、广东等地成灾,中国政府对局部发生的松材线虫灾害采取严格的控制措施,以封锁、扑灭此线虫。
(1)入侵初期,种群数量每年均以120%的增长率(出生率-死亡率)增长,若该种群初始数量为N₀,则两年后种群的数量将达到_______。该种群数量短时间内能够“J”型增长的原因是_______。
(2)松材线虫的入侵会改变入侵地的物种组成,可能导致群落发生_______演替。
(3)天牛携带松材线虫,是松材线虫传播扩散的主要媒介,可以利用天敌管氏肿腿蜂防治天牛,进而控制松材线虫,此防治方法为_______。与使用杀虫剂相比,这种方法的优点主要是_______。
(4)物种多样性与群落内物种的丰富度和均匀度相关(均匀度指群落内物种个体数目分配的均匀程度。一定条件下,物种均匀度提高,多样性也会提高)。研究人员统计了松材线虫入侵某生态系统前后,测得群落中甲乙丙丁四科植物的相关数据如下图所示。分析图中的数据可发现,松材线虫的入侵使得该群落中植物的物种多样性_______,判断依据是______。
【答案】(1) ①. 4.84N0 ②. 空间资源充足、且没有天敌的危害
(2)次生 (3) ①. 生物防治 ②. 降低环境污染、将松材线虫数量长期控制在较低水平、不会导致松材线虫种群抗药基因频率增加等
(4) ①. 降低 ②. 入侵后该群落内的物种丰富度和均匀度都下降了
【解析】
【分析】1、一个物种在群落中的地位或作用,包括所处的空间位置,占用资源的情况,以及与其他物种的关系等,称为这个物种的生态位;
2、次生演替是指在原有植被虽已不存在,但原有土壤条件基本保留,甚至还保留了植物的种子或其他繁殖体(如能发芽的地下茎)的地方发生的演替,如火灾过后的草原、过量砍伐的森林、弃耕的农田上进行的演替。
【小问1详解】
入侵初期,种群数量每年均以120%的增长率(出生率-死亡率)增长,若该种群初始数量为N0,则两年后种群的数量将达到N0×(1+120%)×(1+120%)=4.84N0,该种群数量短时间内能够“J”型增长的原因是此时空间资源充足、且没有天敌的危害。
【小问2详解】
演替包括初生演替和次生演替,次生演替是指在原有植被虽已不存在,但原有土壤条件基本保留,甚至还保留了植物的种子或其他繁殖体的地方发生的演替,因此松材线虫的入侵会改变入侵地的物种组成,可能导致群落发生次生演替。
【小问3详解】
生物防治是指利用一种生物控制另外一种生物的方法,包括以虫治虫、以鸟治虫、以菌治虫等,因此利用天敌管氏肿腿蜂防治天牛,进而控制松材线虫,此防治方法为生物防治。使用杀虫剂属于化学防治,生物防治与化学防治相比,具有能降低环境污染(主要优点)、将松材线虫数量长期控制在较低水平、不会导致松材线虫种群抗药基因频率增加等;
【小问4详解】
图中数据显示,松材线虫入侵后,各科植物的物种数目减少了,且各物种的个体数量占比更不均匀了,即入侵后该群落内的物种丰富度和均匀度都下降了,由此判断松材线虫的入侵使得该群落中植物的物种多样性降低。
24. 某荔枝果园生态系统,在荔枝树下进行了间种草菇的试验,利用高湿度、低风速等环境条件,获得了良好的经济效益。回答下列问题:
(1)草菇在该生态系统成分中属于______________。荔枝树的落叶可为草菇提供营养,栽培草菇剩下的基质又可被果树根系吸收利用,这种生产模式体现了生态系统具有___________________的功能。
(2)长期间种草菇,该生态系统的其他生物种类也会变多,生态系统的_____稳定性增强,原因是___________________。
(3)研究小组对荔枝果园生态系统中某种昆虫——荔枝蝽的能量流动情况进行了研究,据下表分析,荔枝蝽同化的能量是______KJ/(cm-2.a)。一个生态系统中,食物链越长,最高营养级个体数量则一般较少。从能量流动角度分析,原因是______。
(4)分解者种类、环境温度、湿度及pH等均会对落叶的分解速率产生影响,不同地块的微生物种类存在差异。现欲证明不同地块分解者对淀粉的分解速率不同,请以碘液作为检验试剂,不同地块的土制成的土壤浸出液,淀粉溶液等为材料,设计实验,并写出实验思路____________________。
【答案】(1) ①. 分解者 ②. 物质循环和能量流动
(2) ①. 抵抗力 ②. 该生态系统的营养结构趋于复杂,自我调节能力将会增强
(3) ①. 27.8 ②. 能量流动是逐渐递减的,营养级越高获得的能量越少
(4)用不同地块的土制成的等量土壤浸出液分别与等量淀粉溶液混合,在相同并适宜的温度、湿度及pH下作用相同时间,用碘液检测并观察变蓝的程度
【解析】
【分析】1、能量流动是指生态系统能量的输入、传递、转化和散失的过程。能量流动的途径是沿着食物链和食物网传递的。能量流动的特点是:单向流动,逐级递减的,相邻两个营养级之间的传递效率通常为10%~20%之间,相邻两个营养级的传递效率=能量传递效率=下一营养级的同化量/上一营养级的同化量×100%。
2、生态系统中的信息有三类,物理信息、化学信息和行为信息。
3、生命活动的正常进行离不开信息的作用;生物种群的繁衍也离不开信息的传递;信息还能够调节生物的种间关系以维持生态系的稳定。
4、动物的同化量等于摄入量减去粪便中的能量即粪便量,各级动物的同化量的去向包括呼吸作用的消耗和用于生长、发育与繁殖的能量。用于生长发育和繁殖的能量的去向包括流向下一营养级的能量、流向分解者的能量和未被利用的能量。
【小问1详解】
草菇(真菌)在生态系统成分中属于分解者。根据题干信息:荔枝树的落叶可为草菇提供营养(该营养级的同化量可以流向分解者),栽培草菇剩下的基质又可被果树根系吸收利用(体现了物质循环),这种生产模式体现了生态系统具有物质循环和能量流动的功能;
【小问2详解】
生物种类变多,生态系统的食物网越复杂,营养结构趋于复杂,其自我调节能力就越强,生态系统的抵抗力稳定性增强;
【小问3详解】
同化量=呼吸作用的消耗+用于生长、发育与繁殖的能量=2.7+25.1=27.8KJ/(cm-2.a)。由于能量流动是逐渐递减的,营养级越高获得的能量越少,因此一个生态系统中,食物链越长,最高营养级个体数量则一般较少;
【小问4详解】
实验目的是证明不同地块分解者对淀粉的分解速率不同。自变量是不同地块,因变量是对淀粉的分解速率,因变量检测指标是碘液变蓝的程度。无关变量:如温度、pH等需要相同且适宜。实验思路为:用不同地块的土制成的等量土壤浸出液分别与等量淀粉溶液混合,在相同并适宜的温度、湿度及pH下作用相同时间,用碘液检测并观察变蓝的程度。
25. 苹果醋具有营养丰富,增强机体免疫力,护肤养肝等多种功效,以鲜苹果汁为原料利用发酵瓶制作果酒和果醋的过程简图如下图1,请分析回答:
(1)过程甲中使用的微生物是_______,发酵温度控制在18℃~25℃,经过10~12天后,样液中是否产生酒精,可以用_______来检验。
(2)过程乙中使用的醋酸菌可以从食醋中分离纯化获得,图3操作是分离纯化过程中利用________法进行接种,在操作过程中应注意的事项有下列哪几项 ______(填序号)。
①每次划线前和结束时都需要灼烧接种环;②灼烧接种环后,待其冷却后再划线;③第二次及以后的划线,要从上一次划线的末端划线;④最后一次划线不能和首次划的线相接触。
(3)某同学尝试自己利用图2装置制果醋,制作过程中进气口应_______,排气口要通过一个长而弯曲的胶管与瓶身相连,这样做的原因是________。
【答案】(1) ①. 酵母菌 ②. (酸性)重铬酸钾溶液
(2) ①. 平板划线 ②. ①②③④
(3) ①. 适时充入无菌空气 ②. 防止其他微生物入侵(进入发酵装置),排除气体
【解析】
【分析】酵母菌在有氧和无氧的条件下都能生活:在有氧时,酵母菌大量繁殖,但是不起到发酵效果;在无氧时,繁殖速度减慢,但是此时可以进行发酵.在利用酵母菌发酵时最好是先通入足够的无菌空气在有氧环境下一段时间使其繁殖,再隔绝氧气进行发酵.醋酸菌好氧性细菌,当缺少糖源时和有氧条件下,可将乙醇(酒精)氧化成醋酸;当氧气、糖源都充足时,醋酸菌将葡萄汁中的糖分解成醋酸。
【小问1详解】
参与果酒制作的微生物是酵母菌;可以用重铬酸钾溶液来检验样液中是否产生酒精。
【小问2详解】
微生物常用的接种方法有稀释涂布平板法和平板划线法.图3操作是分离纯化过程中利用平板划线法进行接种,在操作过程中应注意①每次划线前和结束时都需要灼烧接种环;②灼烧接种环后,待其冷却后再划线;③第二次及以后的划线,要从上一次划线的末端划线;④最后一次划线不能和首次划的线相接触,故顺序是:①②③④。
【小问3详解】
图2过程是用来进行醋酸发酵,原理是在氧气充足的条件下,醋酸菌进行有氧呼吸,将乙醇转化成乙醛,再转化成醋酸,适宜醋酸菌生长繁殖的温度的30~35℃,因此,利用图2装置制果醋,制作过程中进气口应适时充入无菌空气,原因是醋酸菌是好氧菌,发酵时需要氧气参与;排气口要通过一个长而弯曲的胶管与瓶身相连,以防止微生物入侵,排除气体。
NAA 溶液度(10-7ml/L)
0
5
10
15
20
主根长度(相对值)
1
0.9
0.7
0.5
0.3
侧根数目(个)
4
6
8
6
3
自身呼吸消耗的能量
甲
未被利用的能量
流入下一营养级的能量
有机物输入的能量
第一营养级
605
128
1466
434
—
第二营养级
126
44
282
A
96
第三营养级
32
13
B
9
34
嫁接类型
WT/WT
m1/m1
WT/m1
m1/WT
m2/m2
WT/m2
m2/WT
砧木叶片创伤
否
是
否
是
否
是
否
是
否
是
否
是
否
是
接穗叶片
++
+++
-
-
+
+++
-
-
-
-
+
+
++
+++
砧木叶片
++
+++
-
-
-
-
++
+++
-
-
-
-
++
+++
组别
实验步骤
1
2
3
4
甲
每天用适量、等量且适宜浓度的糖水进行灌胃处理,持续7天
检测三组小鼠的多巴胺阈值
糖戒断处理,持续7天
②
乙
延续之前的处理,持续7天
丙
①
摄入的能量 [KJ/(cm-2.a)]
用于生长、发育和繁殖的量 [KJ/(cm-2.a)]
呼吸作用散失的能量 [KJ/(cm-2.a)]
粪便中的能量 [KJ/(cm-2.a)]
62.3
27
25.1
34.5
相关试卷
这是一份山东省济宁市2024_2025学年高二生物下学期开学收心考试试题含解析,共21页。试卷主要包含了 下图表示利用耐酸植物甲等内容,欢迎下载使用。
这是一份山东诗明县2024_2025学年高二生物下学期开学考试试题含解析,共20页。试卷主要包含了单选题,非选择题等内容,欢迎下载使用。
这是一份山东省聊城市2024_2025学年高二生物下学期开学考试试题含解析,共31页。试卷主要包含了 下列关于免疫的叙述,正确的是等内容,欢迎下载使用。
相关试卷 更多
- 1.电子资料成功下载后不支持退换,如发现资料有内容错误问题请联系客服,如若属实,我们会补偿您的损失
- 2.压缩包下载后请先用软件解压,再使用对应软件打开;软件版本较低时请及时更新
- 3.资料下载成功后可在60天以内免费重复下载
免费领取教师福利

