搜索
      上传资料 赚现金

      四川省宜宾市2024_2025学年高二政治下学期3月月考试题

      • 34.08 KB
      • 2025-08-08 08:39:07
      • 30
      • 0
      • 教习网2972821
      加入资料篮
      立即下载
      四川省宜宾市2024_2025学年高二政治下学期3月月考试题第1页
      1/9
      四川省宜宾市2024_2025学年高二政治下学期3月月考试题第2页
      2/9
      四川省宜宾市2024_2025学年高二政治下学期3月月考试题第3页
      3/9
      还剩6页未读, 继续阅读

      四川省宜宾市2024_2025学年高二政治下学期3月月考试题

      展开

      这是一份四川省宜宾市2024_2025学年高二政治下学期3月月考试题,共9页。试卷主要包含了选择题,材料分析题等内容,欢迎下载使用。
      一、选择题(共16小题,48分)
      1. 小李经营一家特产店,但生意不好。为了招揽生意,他灵机一动,剪辑某当红明星的声音用来介绍产品,并在店内播放。果然,生意有所起色。下列对此认识正确的是( )
      ①小李是对他人声音的合理使用,不构成违法
      ②小李侵犯了他人的肖像权和人格权
      ③小李侵犯了他人的个人信息和身份权
      ④小李应承担停止侵害、赔礼道歉等侵权责任
      A. ①②B. ①③C. ②④D. ③④
      2. 2024年4月4日,党某驾驶的两轮电动车与李某驾驶的小型客车发生轻度碰撞,造成党某左踝关节处、左腕关节处轻微损伤。经交警部门认定,李某负事故全责,党某无责任。7月4日,党某向该区人民法院提起诉讼,请求判令被告李某及其投保的某财产保险公司赔偿其医疗费等各种损失18832.93元,经党某申请,当地司法局为其指定了援助律师。7月23日,该区人民法院判令某财产保险公司在交强险责任限额内赔偿党某各项损失9384.89元。对于该案件,下列说法正确的是( )
      A. 党某若对上述判决不服,须在2024年8月2日前向所在市人民法院提起上诉
      B. 党某因经济困难获得法律援助机构提供的代理服务,有利于维护公平
      C. 证据是诉讼的灵魂,党某、李某、交警部门、保险公司都有举证责任
      D. 李某侵犯了党某的生命权,理应承担侵权责任,停止侵害、赔偿损失
      3. 苏某在其居住的小区内散步时,不慎踩到紧邻路边被杂草覆盖的窨井盖,因窨井盖破裂掉入窨井中受伤。事后,苏某被诊断为左小腿软组织损伤,产生医疗费2800元。康复出院后,苏某多次与小区物业公司协商赔偿事宜无果,遂将物业公司诉至法院,要求物业公司赔偿其医疗费、误工费等各项经济损失2.1万余元。对此,下列说法正确的是( )
      ①物业公司没有尽到安全保障义务,侵犯了苏某的身体权
      ②苏某未尽到安全注意义务,物业公司可以据此免除责任
      ③起诉是诉讼程序的第一步,苏某可委托诉讼代理人提起
      ④苏某应对其主张的医疗费、误工费等损失承担举证责任
      A. ①②B. ①③C. ②④D. ③④
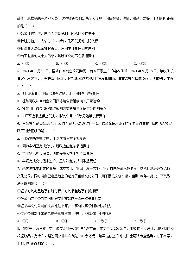
      4. 大学生张某返乡创业成立装饰公司,先是将自己掌握的小区业主信息出售,尝到甜头后,又主动联络多名房产销售人员,利用他们的关系网大量购买公民个人信息,伺机以每条0.5元至10元不等的价格出售给装修、家居销售等从业人员。这些被买卖的公民个人信息,包括姓名、住址、联系方式等。下列判断正确的是( )
      ①张某通过出售公民个人信息牟利,须承担侵权责任
      ②若泄露他人个人信息并未牟利,则不侵犯他人隐私权
      ③若当事人对张某提起诉讼,适用举证责任倒置原则
      ④员工泄露他人个人信息,其所在公司不必承担责任
      A. ①③B. ①④C. ②③D. ②④
      5. 2024年5月18日,檀某在M销售公司购买一台S厂家生产的电吹风机。2024年9月16日,该吹风机着火引发火灾。经有关部门认定,起火原因是吹风机存在质量缺陷。事故给檀某造成20万元的损失。本案中( )
      A. S厂家若能证明自己没有过错,则不用承担侵权责任
      B. 檀某可以从M销售公司获得赔偿后继续向S厂家追偿
      C. 檀某可以通过调解或仲裁的方式解决与M销售公司的争议
      D. S厂家应承担停止侵害,排除妨碍,消除危险等侵权责任
      6. 王某将车辆卖给赵某,已交付车辆但未办理过户手续。赵某在使用该车时发生交通事故,造成他人损害。以下判断正确的是( )
      A. 因为车辆没有过户,所以应由王某承担责任
      B. 因为车辆已完成交付,所以应由赵某承担责任
      C. 若车辆已购买保险,则由保险公司承担全部责任
      D. 车辆完成交付但未过户,王某和赵某共同承担责任
      7. 某村依托本地文化资源,成立文化产业园,发展文旅产业。村民汪某积极响应,以承包地经营权入股文化公司,同时将自己宅基地上的老房子租给文化公司,用于展览文创产品,租期10年。据此,下列说法正确的是( )
      ①汪某对其宅基地享有所有权,对其承包地享有抵押权
      ②汪某与文化公司之间的房屋租赁合同应当采取书面形式
      ③汪某与文化公司的法律地位平等,均享有民事权利和行为能力
      ④文化公司对汪某的老房子享有占有、使用、收益和处分的权利
      A. ①③B. ①④C. ②③D. ②④
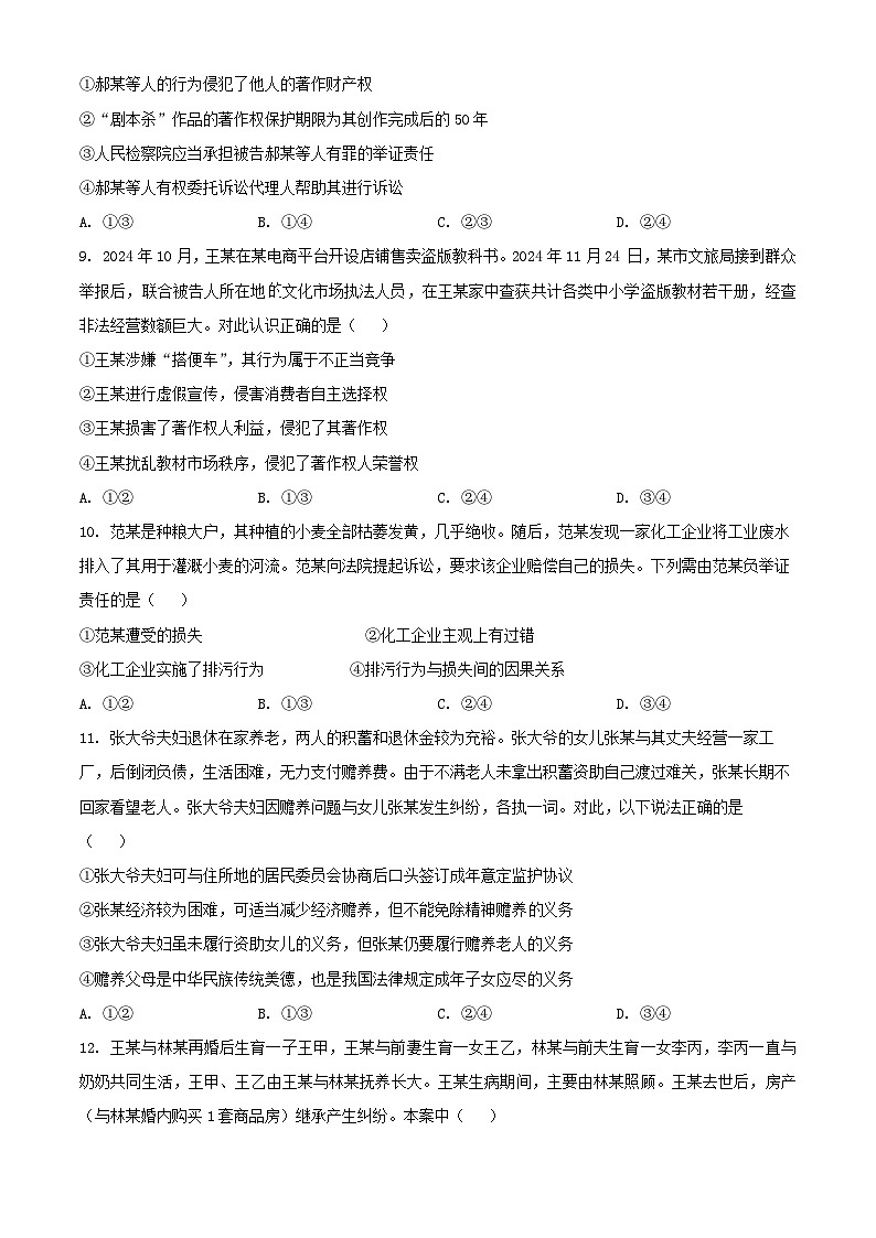
      8. 郝某等人为牟取利益,通过网络平台购进“剧本杀”文字作品200余件,未经权利人许可,组织制作侵权盗版品2万余件,通过网店非法牟利达200余万元。该案被移送当地人民检察院审查起诉。对于本案,下列分析正确的是( )
      ①郝某等人的行为侵犯了他人的著作财产权
      ②“剧本杀”作品的著作权保护期限为其创作完成后的50年
      ③人民检察院应当承担被告郝某等人有罪的举证责任
      ④郝某等人有权委托诉讼代理人帮助其进行诉讼
      A. ①③B. ①④C. ②③D. ②④
      9. 2024年10月,王某在某电商平台开设店铺售卖盗版教科书。2024年11月24 日,某市文旅局接到群众举报后,联合被告人所在地文化市场执法人员,在王某家中查获共计各类中小学盗版教材若干册,经查非法经营数额巨大。对此认识正确的是( )
      ①王某涉嫌“搭便车”,其行为属于不正当竞争
      ②王某进行虚假宣传,侵害消费者自主选择权
      ③王某损害了著作权人利益,侵犯了其著作权
      ④王某扰乱教材市场秩序,侵犯了著作权人荣誉权
      A. ①②B. ①③C. ②④D. ③④
      10. 范某是种粮大户,其种植的小麦全部枯萎发黄,几乎绝收。随后,范某发现一家化工企业将工业废水排入了其用于灌溉小麦的河流。范某向法院提起诉讼,要求该企业赔偿自己的损失。下列需由范某负举证责任的是( )
      ①范某遭受的损失 ②化工企业主观上有过错
      ③化工企业实施了排污行为 ④排污行为与损失间的因果关系
      A. ①②B. ①③C. ②④D. ③④
      11. 张大爷夫妇退休在家养老,两人的积蓄和退休金较为充裕。张大爷的女儿张某与其丈夫经营一家工厂,后倒闭负债,生活困难,无力支付赡养费。由于不满老人未拿出积蓄资助自己渡过难关,张某长期不回家看望老人。张大爷夫妇因赡养问题与女儿张某发生纠纷,各执一词。对此,以下说法正确的是( )
      ①张大爷夫妇可与住所地的居民委员会协商后口头签订成年意定监护协议
      ②张某经济较为困难,可适当减少经济赡养,但不能免除精神赡养义务
      ③张大爷夫妇虽未履行资助女儿的义务,但张某仍要履行赡养老人的义务
      ④赡养父母是中华民族传统美德,也是我国法律规定成年子女应尽的义务
      A. ①②B. ①③C. ②④D. ③④
      12. 王某与林某再婚后生育一子王甲,王某与前妻生育一女王乙,林某与前夫生育一女李丙,李丙一直与奶奶共同生活,王甲、王乙由王某与林某抚养长大。王某生病期间,主要由林某照顾。王某去世后,房产(与林某婚内购买1套商品房)继承产生纠纷。本案中( )
      A. 王某未立遗嘱,林某可对法定继承的份额做出安排
      B. 林某因为履行了主要抚养义务,应当多分一点遗产
      C. 李丙作为林某继女,可以作为第一顺序继承遗产
      D. 商品房析产后,林某、王甲、王乙各继承六分之一
      13. 刘某早年丧偶,独自抚养两个女儿。大女儿已成年,小女儿存在严重的智力缺陷。刘某在小女儿15岁时摔伤,后一直神志不清,其间某理财公司销售人员借机向刘某售出一份8万元的高风险理财产品。摔伤一年后,刘某病故,未留遗嘱。据此,以下表述正确的是( )
      ①小女儿是限制民事行为能力人
      ②刘某的遗产应由两个女儿均等继承
      ③刘某摔伤后,小女儿的监护人应变更为大女儿
      ④两个女儿可向法院起诉,要求该理财公司退还8万元
      A. ①②B. ①④C. ②③D. ③④
      14. 朱某入职某工程公司任材料管理员,工作地点在甲市。两年后,因甲市的项目完工且无新项目启动,公司依据合同中的调岗条款安排朱某至乙市项目,岗位内容、薪资不变。朱某以没有外地津贴等为由拒绝调岗,经催告后仍未前往报到,该公司遂以其连续旷工达到严重违纪天数为由将其辞退。对此,下列说法正确的是( )
      ①工作地点的变更属于对合同必备条款的变更,须征得朱某同意
      ②朱某拒不接受合理的工作安排并连续旷工,公司有权将其辞退
      ③该公司违背朱某意愿单方面对其进行调岗,违背了公平的原则
      ④若朱某决定通过起诉解决与公司的纠纷,须先经劳动仲裁程序
      A. ①②B. ①③C. ②④D. ③④
      15. 产品质量法和消费者权益保护法的宗旨都在于保护消费者的合法权益,维护社会经济秩序,促进社会主义市场经济健康发展。从消费者合法权益的角度,下列对经营者行为分析正确的是( )
      ①某饭店使用低价劣质油制作菜品侵犯了消费者安全消费的权利
      ②某超市使用防盗货柜摆放待售商品侵犯了消费者的自主选择权
      ③某商家组织虚假交易并作虚假的商业宣传侵犯了消费者的财产权
      ④某厂随包装提供真实、全面的产品说明书维护了消费者的知情权
      A. ①②B. ①④C. ②③D. ③④
      16. 法律,如同社会生活中的指南针,为我们指明方向。《中华人民共和国民法典》这部“社会生活的百科全书”,更是与我们息息相关。下列符合《中华人民共和国民法典》的案例是( )
      A. ①③B. ①④C. ②③D. ②④
      二、材料分析题(共52分)
      17. 阅读材料,完成下列要求。
      甲公司运营某款智能手机记账软件,在该软件中,用户可以自行创设或添加“AI陪伴者”,设定“AI陪伴者”的名称、头像、与用户的关系、相互称谓等,并通过系统功能设置“AI陪伴者”与用户的互动内容,系统称之为“调教”。刘某系公众人物,在其未同意的情况下,该软件中出现了以刘某姓名、肖像为标识的“AI陪伴者”,同时,甲公司通过算法应用,将该角色开放给众多用户,允许用户上传大量刘某的“表情包”,制作图文互动内容从而实现“调教”该“AI陪伴者”的功能。刘某认为甲公司侵害了自己的相关人格权,故诉至法院,要求甲公司赔礼道歉并赔偿经济损失、精神损害抚慰金等。
      结合材料,运用《法律与生活》知识分析法院是否会支持刘某的诉求,并说明理由。
      18. 阅读材料,完成下列要求
      1991年9月,方女士与林先生登记结婚,育有两女。2021年,因感情不和,方女士诉至人民法院要求离婚。人民法院审理后认为,原告提供的证据不足以证明双方感情确已破裂,判决不准予双方离婚。2022年,因双方关系没有改善,感情已经破裂且调解无效,方女士再次诉至人民法院要求离婚。在此之前,林先生擅自将双方婚后购买的某房屋进行出售,并把售房款全部取走,方女士遂向人民法院提出诉求,要求林先生向其返还自己应得的售房款。人民法院经审理查明,林先生收到售房款后,在2021年2月2日至2月10 日短期内进行大额汇款、取现,致该银行账户余额仅剩4000余元。
      如果你是法官,你将如何依法判决?结合材料,运用《法律与生活》的相关知识加以说明。
      19. 阅读材料,完成下列要求。
      甲乙两公司签订合同,约定乙为甲定作运输车,总价为250万元;交货时间为签约后三个月,交货地点为乙公司;甲先期支付50万元定金,余款在提车时一次性付清;一方违约时,按车辆价款的日万分之二向对方支付违约金。
      合同期满后,甲公司一直未提车,后提起诉讼,诉称乙公司没能按时交付,要求返还50万元定金,但没有提交相关证据。乙公司则展示了相关车辆制作完成的视频和微信聊天记录,说明车辆按时制作完成后,经多次催促,甲公司拒不提车。
      第五百八十八条当事人既约定违约金,又约定定金的,一方违约时,对方可以选择适用违约金或者定金条款。
      --摘自《中华人民共和国民法典》
      结合材料,运用《法律与生活》知识,说明甲公司的诉求是否会得到法院支持,为什么?
      20. 阅读材料,完成下列要求。
      2023年2月1日,周某到潘某经营的餐饮店工作,双方未订立书面劳动合同。后双方因劳动待遇产生纠纷,2023年5月31日,周某离职,要求潘某支付拖欠的工资。2023年6月至9月期间,周某在某平台发布15个视频,视频内容附有潘某门店照片,配文“老板拖欠员工工资是个无赖”等恶意夸大内容,引发网友广泛关注,累计测览量超过十万,累计点赞超过2000个,累计评论超过2000个。潘某多次找周某协商,但双方一直未就解决方案达成一致。潘某遂诉至人民法院,请求判令周某删除相关视频并赔礼道歉。
      结合材料,运用《法律与生活》知识对潘某的诉讼请求进行评析,并就周某应如何维护自身合法权益提出两条具体建议。
      21. 阅读材料,完成下列要求。
      某市居民小区广场上,每晚都有一群本小区中老年人跳广场舞,且队伍越来越壮大,音箱声音也是从晚上7点持续到9点,严重影响到初三学生李某的学习。李某妈妈找到广场舞组织者邓某,希望她把音量调小些,但她理直气壮地说声音小了听不见,这里是公共场所,大家有健身的权利。李某妈妈无奈,只能找物业出面解决,结果物业管理方表示他们也没有办法:劝,劝不动;撵,撵不走。李某妈妈见无法解决问题,一气之下,将自己与邓某交涉过程视频发布到网上,并添加了贬损性文字,视频发出后,不少网友指责邓某行为,给邓某造成了不小困扰。
      结合材料,运用《法律与生活》的知识,分别对邓某、李某妈妈和物业管理方的说法做法进行评析。
      宜宾市三中教育集团高2023级高二下三月月考
      政治答案
      1-5.CBDAC 6-10.BCABB 11-16.CDDCBC
      17. ①遵循民法自愿、守法与公序良俗等原则,法院会支持刘某的诉求。②我国法律规定,自然人享有姓名权和肖像权,任何组织或者个人不得以干涉、盗用、假冒等方式侵害他人得姓名权,不得以丑化、污损,或者利用信息技术手段伪造等方式侵害他人的肖像权。③在本案中,甲公司未经刘某同意,允许用户在案涉软件中使用刘某的姓名、肖像创设、制作和“调教”AI虚拟人物,侵害了刘某的姓名权和肖像权。④甲公司应承担赔偿损失、赔礼道歉、精神损害赔偿等责任。
      18. 判决同意方女士与林先生离婚及返还其应得售房款的诉讼请求。 ①方女士与林先生感情已经破裂且调解无效,人民法院应当判处离婚。②夫妻在处理夫妻共同财产上的权利是平等的。本案房屋为夫妻共同财产,林先生在收取售房款后并未与方女士共同协商处分,而是在短时间内擅自对售房款大额取现或汇款。该行为属于隐瞒、转移夫妻共同财产的行为。 ③判决应以事实为根据,以法律为准绳,故人民法院应支持方女士的诉讼请求。
      19.①不会得到法院支持。
      ②民法典规定,当事人应当遵循诚信原则,按照约定全面履行自己的义务。甲乙双方的合同合法有效,甲公司拒不提车,违反合同约定,无权要求返还定金。
      ③打官司就是打证据,按照“谁主张,谁举证”的原则,甲公司诉求无相关证据支持,乙公司则提供了证据证明甲方违约。
      20. (1)潘某的请求合理,应当获得法律支持。民事主体享有名誉权,任何组织或者个人不得以侮辱、诽谤等方式侵害他人的名誉权。周某在某平台发布相关视频和误导性言论的行为,侵犯了潘某及其门店的名誉权,需要承担侵权责任。潘某有权请求周某停止侵权、赔礼道歉等。
      (2)建议:收集保留相关证据;可以与潘某协商解决或请第三方共同与潘某协商,达成和解协议;还可以向劳动争议调解组织申请调解,达成调解协议;还可以向当地劳动仲裁委员会申请仲裁,要求潘某支付拖欠的工资及经济补偿。如果对仲裁结果不满意,可以向人民法院提起诉讼。周某也可以向劳动保障监察部门投诉,借助政府部门的介入解决问题。
      21. ①邓某说法做法不合理。邓某等人作为本小区居民有在小区公共场所进行跳舞等活动的权利,但应该自觉履行维护公共秩序的义务;作为相邻关系一方在便利行使自己权利的同时,应当照顾到相邻方利益,做到互谅互让。
      ②民事主体行使权利要注意界限。李某妈妈与邓某协商、找物业反应方式合理合法,但是将自己与邓某交涉过程视频发布到网上,并添加了贬损性文字,侵犯了邓某的肖像权和名誉权。
      ③物业管理方可以在小区管理规约中明确规定广场舞等活动时间、地点和音量限制等要求;通过协商方式解决矛盾,如果劝阻和协调无效,可以向有关监督管理部门报告情况,由政府职责部门依法依规处理噪音扰民问题。
      案情
      判决结果

      杨某和李某订婚一年后因为双方了解不够,性格不合,要求离婚。
      法律规定了离婚自由,杨某和李某的婚姻存在问题,可以离婚。

      在一自发参加的羽毛球比赛中,甲打出的羽毛球击伤了乙的右眼。
      除非存在故意或重大过失,否则其他参加者无需承担侵权损害赔偿责任。

      交通事故中,王某无偿搭乘周某的车,发生车祸受伤。
      减轻驾驶人周某的赔偿责任,彰显人文关怀和社会正能量。

      已满12周岁的小杰在学校午休时偷偷将同学思思椅子向后拉离,致使思思视神经挫伤,视力急剧下降,引发身体不适不得不休学一年。
      该案中民事法律关系客体是侵权行为,小杰的父母作为监护人应承担民事责任,学校如果能证明已尽到管理职责可以不承担责任。

      相关试卷 更多

      资料下载及使用帮助
      版权申诉
      • 1.电子资料成功下载后不支持退换,如发现资料有内容错误问题请联系客服,如若属实,我们会补偿您的损失
      • 2.压缩包下载后请先用软件解压,再使用对应软件打开;软件版本较低时请及时更新
      • 3.资料下载成功后可在60天以内免费重复下载
      版权申诉
      若您为此资料的原创作者,认为该资料内容侵犯了您的知识产权,请扫码添加我们的相关工作人员,我们尽可能的保护您的合法权益。
      入驻教习网,可获得资源免费推广曝光,还可获得多重现金奖励,申请 精品资源制作, 工作室入驻。
      版权申诉二维码
      欢迎来到教习网
      • 900万优选资源,让备课更轻松
      • 600万优选试题,支持自由组卷
      • 高质量可编辑,日均更新2000+
      • 百万教师选择,专业更值得信赖
      微信扫码注册
      手机号注册
      手机号码

      手机号格式错误

      手机验证码 获取验证码 获取验证码

      手机验证码已经成功发送,5分钟内有效

      设置密码

      6-20个字符,数字、字母或符号

      注册即视为同意教习网「注册协议」「隐私条款」
      QQ注册
      手机号注册
      微信注册

      注册成功

      返回
      顶部
      学业水平 高考一轮 高考二轮 高考真题 精选专题 初中月考 教师福利
      添加客服微信 获取1对1服务
      微信扫描添加客服
      Baidu
      map