搜索
      上传资料 赚现金

      贵州省贵阳市云岩区贵阳市第二中学2024-2025学年高一下学期6月期末生物试卷(解析版)

      • 895.84 KB
      • 2025-08-05 13:36:34
      • 30
      • 0
      •  
      加入资料篮
      立即下载
      贵州省贵阳市云岩区贵阳市第二中学2024-2025学年高一下学期6月期末生物试卷(解析版)第1页
      1/26
      贵州省贵阳市云岩区贵阳市第二中学2024-2025学年高一下学期6月期末生物试卷(解析版)第2页
      2/26
      贵州省贵阳市云岩区贵阳市第二中学2024-2025学年高一下学期6月期末生物试卷(解析版)第3页
      3/26
      还剩23页未读, 继续阅读

      贵州省贵阳市云岩区贵阳市第二中学2024-2025学年高一下学期6月期末生物试卷(解析版)

      展开

      这是一份贵州省贵阳市云岩区贵阳市第二中学2024-2025学年高一下学期6月期末生物试卷(解析版),共26页。试卷主要包含了选择题,简答题等内容,欢迎下载使用。
      一、选择题(每小题2分,共60分。每小题只有一个选项符合题意。)
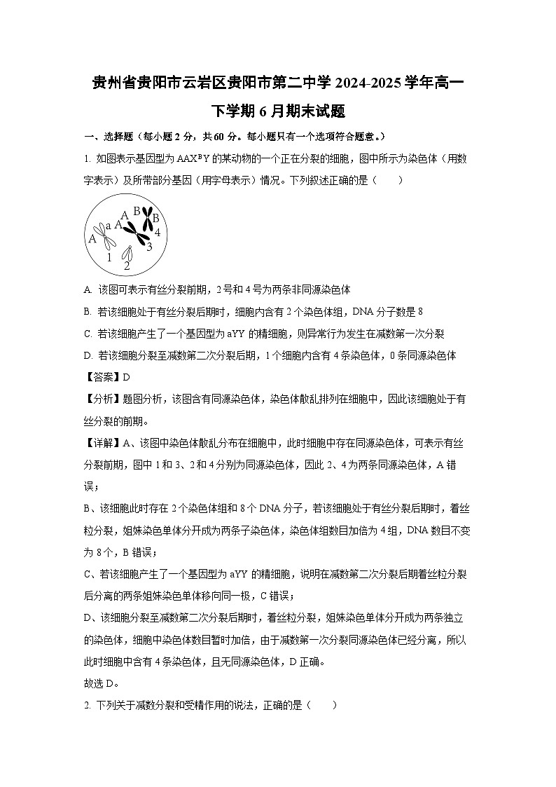
      1. 如图表示基因型为AAXBY的某动物的一个正在分裂的细胞,图中所示为染色体(用数字表示)及所带部分基因(用字母表示)情况。下列叙述正确的是( )
      A. 该图可表示有丝分裂前期,2号和4号为两条非同源染色体
      B. 若该细胞处于有丝分裂后期时,细胞内含有2个染色体组,DNA分子数是8
      C. 若该细胞产生了一个基因型为aYY的精细胞,则异常行为发生在减数第一次分裂
      D. 若该细胞分裂至减数第二次分裂后期,1个细胞内含有4条染色体,0条同源染色体
      【答案】D
      【分析】题图分析,该图含有同源染色体,染色体散乱排列在细胞中,因此该细胞处于有丝分裂的前期。
      【详解】A、该图中染色体散乱分布在细胞中,此时细胞中存在同源染色体,可表示有丝分裂前期,图中1和3、2和4分别为同源染色体,因此2、4为两条同源染色体,A错误;
      B、该细胞此时存在2个染色体组和8个DNA分子,若该细胞处于有丝分裂后期时,着丝粒分裂,姐妹染色单体分开成为两条子染色体,染色体组数目加倍为4组,DNA数目不变为8个,B错误;
      C、若该细胞产生了一个基因型为aYY的精细胞,说明在减数第二次分裂后期着丝粒分裂后分离的两条姐妹染色单体移向同一极,C错误;
      D、该细胞分裂至减数第二次分裂后期时,着丝粒分裂,姐妹染色单体分开成为两条独立的染色体,细胞中染色体数目暂时加倍,由于减数第一次分裂同源染色体已经分离,所以此时细胞中含有4条染色体,且无同源染色体,D正确。
      故选D。
      2. 下列关于减数分裂和受精作用的说法,正确的是( )
      A. 20个卵原细胞与8个精原细胞完成减数分裂和受精作用后,理论上可产生受精卵32个
      B. 受精卵中的DNA一半来自父方,一半来自母方
      C. 减数分裂和受精作用是维持亲子代之间染色体数目稳定的重要机制
      D. 受精时,雌雄配子间的随机结合是形成配子多样性的重要原因
      【答案】C
      【详解】A、20个卵原细胞产生20个卵细胞,8个精原细胞产生32个精子,20个卵原细胞与8个精原细胞如果完成减数分裂并受精,理论上可产生受精卵20个,A错误;
      B、由于受精卵的细胞质几乎都来自卵细胞,因此受精卵细胞核中的DNA一半来自精子,一半来自卵细胞,而细胞质中的DNA几乎都来自卵细胞,B错误;
      C、减数分裂使成熟生殖细胞中的染色体数目比原始生殖细胞减少一半,而受精作用使染色体数目又恢复到体细胞的数目。减数分裂和受精作用对于维持每种生物前后代体细胞中染色体数目的恒定,减数分裂和受精作用是维持亲子代之间遗传物质稳定的重要机制,C正确;
      D、受精时,雌雄配子间的随机结合是形成合子多样性的重要原因,不是形成配子多样性的原因,D错误。
      故选C。
      3. 利用假说—演绎法,孟德尔通过豌豆杂交实验,提出了分离定律和自由组合定律,下列关于孟德尔杂交实验的叙述,正确的是( )
      A. 孟德尔为了验证所作出的假设是否正确,设计并完成了正、反交实验
      B. 自由组合定律发生在雌雄配子随机结合时
      C. 测交结果不能反映F1产生的雌、雄配子的数量比
      D. 孟德尔认为成对的遗传因子分离,属于“演绎”的内容
      【答案】C
      【分析】分离定律:在生物的体细胞中,控制同一性状的遗传因子成对存在,不相融合;在形成配子时,成对的遗传因子发生分离,分离后的遗传因子分别进入不同的配子中,随配子遗传给后代。
      【详解】A、孟德尔为了验证所做出的假设是否正确,设计并完成了测交实验,A错误;
      B、基因的自由组合定律发生在减数分裂形成配子的过程中,B错误;
      C、测交结果反映的是F1作母本时产生的雌配子的数量比,或F1作父本时产生的雄配子的数量比,故不能反映F1产生的雌、雄配子的数量比,C正确;
      D、孟德尔认为成对的遗传因子分离,属于“假说”的内容,D错误。
      故选C。
      4. 下列不属于相对性状的是( )
      A. 狗的黑毛与白毛B. 玉米的黄粒与白粒
      C. 豌豆的腋生花与顶生花D. 人的多指和短指
      【答案】D
      【分析】相对性状是指同种生物同一性状的不同表现类型。判断生物的性状是否属于相对性状,需要扣住关键词“同种生物”和“同一性状”答题。
      【详解】A、狗的黑毛与白毛为同种生物同一性状的不同表现类型,属于性对性状,不符合题意,A错误;
      B、玉米的黄粒与白粒为同种生物同一性状的不同表现类型,属于性对性状,不符合题意,B错误;
      C、豌豆的腋生花与顶生花为同种生物同一性状的不同表现类型,属于性对性状,不符合题意,C错误;
      D、人的多指和短指为同种生物的性状,但不是同一性状,因而不属于相对性状,符合题意,D正确。
      故选D。
      5. 下列表述中正确的是( )
      A. 表现型相同的生物,基因型一定相同
      B. A和A,D和d,B和b都是等位基因
      C. 隐性性状是指生物体不能表现出来的性状
      D. 杂合子个体自交能产生显性和隐性的后代
      【答案】D
      【详解】A、表现型相同的生物,基因型不一定相同,如Aa与AA表现型相同,但是基因型不同,A错误;
      B、根据以上分析可知,D和d、B和b都是等位基因,A和A不是等位基因,而是相同基因,B错误;
      C、隐性性状是指在显性纯合子与隐性个体杂交,子代中不表现出来的性状,C错误;
      D、杂合子个体自交能产生显性和隐性的后代,这种现象叫做性状分离,D正确。
      故选D。
      6. 孟德尔被称为“现代遗传学之父”,他运用“假说—演绎法”揭示了遗传的两条基本规律。下列有关“假说—演绎法”的叙述错误的是( )
      A. 让F1测交,结果产生了两种性状的子代,比例接近1:1,属于“实验验证”
      B. 若F1产生配子时成对遗传因子分离,则测交后代会出现两种性状且比例接近1:1,属于“提出假说”
      C. F1产生配子时,成对的遗传因子彼此分离,分别进入不同的配子中,属于“提出假说”
      D. F1高茎自交产生的F2植株中高茎和矮茎比为787:277,比例接近3:1,属于“观察并分析现象,发现问题”
      【答案】B
      【详解】A、为了检验演绎推理是否正确,孟德尔设计并完成了测交实验,结果产生了两种性状的子代,比例接近1:1,A正确;
      B、F1产生配子时成对遗传因子分离,则测交后代会出现两种性状且比接近1:1,属于“演绎推理”,B错误;
      C、由F1 是杂合子,产生配子时,成对遗传因子彼此分离,分别进入不同的配子中,属于“提出假说”,C正确;
      D、F1高茎自交产生F2的植株中高茎和矮茎比为787:277,比例接近3:1,属于“观察并分析现象,发现问题”,D正确。
      故选B。
      7. 若某种植物的红花和白花是由一对等位基因控制的一对相对性状。某同学用红花植株(植株甲)进行了下列四个实验。
      ①植株甲进行自花传粉,子代出现性状分离
      ②用植株甲给另一红花植株授粉,子代均为红花
      ③用植株甲给白花植株授粉,子代中红花与白花的比例为1:1
      ④用植株甲给另一红花植株授粉,子代中红花与白花的比例为3:1
      能够判定植株甲为杂合子的实验是( )
      A. ①或②B. ②或④C. ①或④D. ③或④
      【答案】C
      【分析】分离定律的实质是:在杂合子的细胞中,位于一对同源染色体上的等位基因,具有一定的独立性;在减数分裂形成配子的过程中,等位基因会随同源染色体的分开而分离,分别进入到两个配子中,独立地随配子遗传给后代。
      【详解】①让植株甲进行自花传粉,子代出现性状分离,说明红花为显性性状,植株甲为杂合子,①正确;
      ②用植株甲给另一红花植株授粉,子代均为红花,说明双亲可能都是纯合子,既可能是显性纯合子,也可能是隐性纯合子,或者是双亲均表现为显性性状,其中之一为杂合子,另一个为显性纯合子,不能判断甲为杂合子,②错误;
      ③用植株甲给白花植株授粉,子代中红花与白花的比例为1:1,只能说明一个亲本为杂合子,另一个亲本为隐性纯合子,但谁是杂合子、谁是纯合子无法判断,③错误;
      ④用植株甲给另一红花植株授粉,子代中红花与白花的比例为3:1,植株甲和另一红花均为杂合子,④正确。
      ①④正确,②③错误。
      故选C
      8. 果蝇的长翅与短翅(由B、b基因控制)、红眼与白眼(由R、r基因控制)是两对相对性状。亲代雌果蝇与雄果蝇杂交,F₁表型及数量如下表,请据表回答下列问题正确的是( )
      A. 果蝇眼色性状的基因位于X染色体上,控制果蝇长翅和残翅的基因位于常染色体上,控制果蝇眼色和翅型的基因遵循自由组合定律
      B. 亲本雄雌果蝇的基因型分别为BbXRY、BbXRXR
      C. F₁长翅红眼雌果蝇的基因型有6种,其中纯合子的比例为1/6
      D. 将亲本的雌果蝇与一只长翅白眼雄果蝇杂交,子代雌果蝇中长翅白眼占3/8,子代雌果蝇的表型比例为3:1:1:1
      【答案】A
      【详解】A、表格信息可知:杂交后代,雌果蝇眼色都表现为红眼,雄果蝇中红眼:白眼≈1:1,眼色在子代雌雄个体间有差异,故控制红眼和白眼的等位基因位于X染色体上;杂交后代中,雌雄果蝇中长翅与短翅之比都接近3:1,长翅与残翅的比例在性别间无差异,长翅与短翅位于常染色体上,由于控制果蝇眼色和翅型的基因位于两对同源染色体上,故遵循自由组合定律,A正确:
      B、表格信息可知:杂交后代,雌果蝇眼色都表现为红眼,雄果蝇中红眼:白眼≈1:1,眼色在子代雌雄个体间有差异,故控制红眼和白眼的等位基因位于X染色体上;杂交后代中,雌雄果蝇中长翅与短翅之比都接近3:1,长翅与残翅的比例在性别间无差异,长翅与短翅位于常染色体上,由于控制果蝇眼色和翅型的基因位于两对同源染色体上,故遵循自由组合定律,亲本的基因型父本为BbXRY、母本基因型为BbXRXr,B错误;
      C、F₁中长翅红眼雌果蝇基因型有1/6BBXRXR、1/6BBXRXr、2/6BbXRXR、2/6BbXRXr4种基因型;其中杂合子(1/6BBXRXr+2/6BbXRXR+2/6BbXRXr):纯合子(1/6BBXRXR)=5:1,纯合子占1/6,C错误;
      D、一只长翅白眼雄果蝇B_XrY与亲本雌果蝇BbXRXr杂交,无法推知后代长翅的概率,D错误。
      故选A。
      9. 某科研人员对野生纯合果蝇进行射线诱变处理得到一只雄性突变型果蝇。研究表明该突变性状是由一个基因突变引起的。科研人员让该突变型雄果蝇与多只野生型纯合雌果蝇杂交,根据子代的表型确定了该突变基因的显隐性及基因的位置。不考虑X、Y染色体的同源区段,下列预测结果错误的是( )
      A. 若子代雄果蝇全为突变型,雌果蝇全为野生型,则突变基因位于Y染色体
      B. 若子代雌雄果蝇中野生型:突变型均为,则突变基因在常染色体上,突变基因为隐性基因
      C. 若子代雌果蝇都为突变型,雄果蝇都为野生型,则突变基因在X染色体上,突变基因为显性基因
      D. 若子代雌雄果蝇都为野生型,则突变基因在X染色体上,突变基因为隐性基因
      【答案】B
      【分析】基因分离定律的实质:在杂合子的细胞中,位于一对同源染色体上的等位基因,具有一定的独立性;生物体在进行减数分裂形成配子时,等位基因会随着同源染色体的分开而分离,分别进入到两个配子中,独立地随配子遗传给后代。
      【详解】A、设这对基因用A、a表示,假定突变基因在Y染色体上,则突变型雄果蝇(XY )与多只野生型纯合雌果蝇(XX )杂交,子代中雄性个体都会有突变基因而表现为突变性状,而雌性个体没有突变基因,表现为野生性状,A正确;
      B、若突变基因在常染色体上且为隐性突变,则雄果蝇需要两个基因都突变才能变为突变型,与题干不符,故突变基因为显性基因,突变型雄果蝇与野生型雌果蝇杂交,子代中雌、雄果蝇都是野生型∶突变型为1∶1 ,B错误;
      C、若突变基因位于X染色体上且突变基因为显性基因,则该突变型雄果蝇基因型为 XAY,它与野生型雌果蝇( XaXa)杂交,子代中雌性( XAXa )表现为突变性状,子代中雄性(XaY )表现为野生型性状,C正确;
      D、若突变基因位于X染色体上且突变基因为隐性基因,则突变型雄果蝇(XaY )与野生型雌果蝇( XAXA)杂交,子代中雌性( XAXa )和雄性( XAY)都表现为野生性状,D正确。
      故选B。
      10. 科学理论随人类认知的深入会不断被修正和补充,下列叙述错误的是( )
      A. 新细胞产生方式的发现是对细胞学说的补充
      B. 现代生物进化理论是达尔文自然选择学说的延伸
      C. RNA复制和转录现象的发现是对中心法则的修正
      D. 具遗传功能RNA的发现是对遗传物质认识的补充
      【答案】C
      【详解】A、细胞学说主要由施莱登和施旺建立,魏尔肖总结出"细胞通过分裂产生新细胞"是对细胞学说的修正和补充,A正确;
      B、现代生物进化理论是在达尔文自然选择学说上延伸的,进化的单位由个体变成种群,B正确;
      C、中心法则最初的内容是遗传信息可以从DNA流向DNA,也可以从DNA流向RNA,进而流向蛋白质,随着研究的不断深入,科学家发现一些RNA病毒的遗传信息可以从RNA流向RNA(RNA的复制)以及从RNA流向DNA(逆转录),对中心法则进行了补充,RNA转录没有这个过程,更不可能属于中心法则,C错误;
      D、具遗传功能RNA的发现,说明RNA也可以作为遗传物质,是对遗传物质认识的补充,D正确。
      故选C。
      11. 细胞是生物体结构和功能的基本单位。下列叙述正确的是( )
      A. 病毒是由蛋白质外壳和核酸构成的原核生物
      B. 酵母菌细胞中核糖体的形成与核仁有关
      C. 细胞质由细胞质基质、细胞器及细胞核组成
      D. 哺乳动物成熟红细胞能运输氧气,进行有氧呼吸
      【答案】B
      【分析】原核细胞和真核细胞最主要的区别是原核细胞没有核膜包被的典型的细胞核,但是它们均具有细胞膜、细胞质、核糖体以及遗传物质DNA等结构。原核生物虽没有叶绿体和线粒体,但是少数生物也能进行光合作用和有氧呼吸,如蓝细菌。
      【详解】A、病毒是由蛋白质外壳和核酸构成,病毒没有细胞结构,A错误;
      B、酵母菌属于真核生物,酵母菌细胞中核糖体的形成与核仁有关,B正确;
      C、细胞质由细胞质基质、细胞器等组成,不包括细胞核,C错误;
      D、哺乳动物成熟红细胞能运输氧气,由于没有线粒体不能进行有氧呼吸,D错误。
      故选B。
      12. 下列有关科学史中生物实验研究、实验方法或技术手段的叙述,正确的是( )
      A. “探究光合作用O2的来源”“研究细胞膜的流动性”“追踪分泌蛋白的合成路径”等实验均运用了同位素标记法
      B. 希尔在离体叶绿体悬浮液中加入铁盐(悬浮液中有H2O,没有CO2),在光照下可以释放出氧气,铁盐的作用与 NADPH相同
      C. 沃森和克里克共同建立了DNA双螺旋结构模型,并提出了遗传物质半保留复制的假说
      D. 艾弗里的肺炎链球菌转化实验中,通过加入相关酶来验证 DNA是遗传物质,利用了“加法原理”
      【答案】C
      【分析】同位素标记法是用物理性质特殊的同位素标记化学反应中原子的去向,可用于示踪物质的运行和变化规律。通过追踪同位素标记的化合物,可以弄清楚化学反应的详细过程。
      【详解】A、“探究光合作用O2的来源(18O)”“追踪分泌蛋白的合成路径(3H)”等实验均运用了同位素示踪法,但是“研究细胞膜的流动性”运用的是荧光标记法,A错误;
      B、希尔在离体叶绿体悬浮液中加入铁盐(悬浮液中有H2O,没有CO2),在光照下可以释放出氧气,铁盐的作用与 NADPH不相同,铁盐的作用为氧化剂, NADPH则作为还原剂,B错误;
      C、沃森和克里克共同建立了 DNA 双螺旋结构模型,并提出了遗传物质半保留复制的假说,C正确;
      D、艾弗里的肺炎链球菌转化实验中,通过加入相关酶(去除相应物质)来验证 DNA是遗传物质,利用了“减法原理”,D错误。
      故选C。
      13. 紫外线主要通过诱导DNA/链中相邻的胸腺嘧啶形成嘧啶二聚体而损伤DNA。DNA复制时,嘧啶二聚体无法作模板,子链在此处随机引入碱基后再进行延伸,导致发生突变,严重时会导致细胞死亡。生物进化过程中形成了多种修复机制,图示大肠杆菌两种常见的修复嘧啶二聚体机制,其中光解酶需可见光提供能量。在某DNA损伤只形成一个嘧啶二聚体的前提下,下列叙述错误的是( )
      A. 若该损伤的DNA分子未发生修复,复制时无法形成碱基序列正常的DNA
      B. DNA修复机制的存在使大肠杆菌发生基因突变的频率下降
      C. 依赖内切酶、外切酶的DNA修复过程还需DNA连接酶等的参与
      D. 用紫外线进行消毒后保持黑暗一段时间,有利于提高消毒效果
      【答案】A
      【分析】图中是DNA修复过程,左侧是利用光解酶将嘧啶二聚体解开,而右侧是利用内切酶和外切酶将嘧啶二聚体剪切掉,并利用碱基互补配对修复正确。
      【详解】A、根据题意可知,DNA复制时,嘧啶二聚体无法作模板,子链在此处随机引入碱基后再进行延伸,导致发生突变,因此如果DNA损伤未修复,复制时会随机引入碱基,导致突变,但由于DNA复制时两条链都可以作为模板,另一条链上的碱基序列是正常的,可通过DNA复制形成正常的DNA序列,A错误;
      B、DNA修复机制可以修复损伤,减少突变的发生,从而降低基因突变的频率,B正确;
      C、DNA修复过程中,内切酶和外切酶负责切除损伤部分,DNA连接酶负责连接修复后的DNA片段,C正确;
      D、光解酶需可见光提供能量来修复嘧啶二聚体,用紫外线进行消毒后保持黑暗一段时间,光解酶无法发挥作用,不能修复被紫外线损伤的DNA,从而使DNA受损,因此有利于提高消毒效果,D正确。
      故选A。
      14. 下列关于基因表达调控的相关叙述正确的是( )
      A. DNA甲基化通过改变互补碱基之间的氢键数目和配对方式影响基因转录
      B. 构成染色体的组蛋白若发生乙酰化或甲基化修饰都能激活相应基因表达
      C. 一些非编码微RNA具有组织特异性和时序性,只在特定的组织或发育阶段调控基因表达
      D. 同卵双胞胎表型差异与蜂王和雄蜂表型差异均属于表观遗传现象
      【答案】C
      【详解】A、DNA甲基化过程基因的碱基序列未发生变化,A错误;
      B、基因表达包括转录和翻译,基因甲基化修饰,能抑制基因的表达,可能通过抑制转录过程来抑制基因表达,B错误;
      C、一些非编码微RNA表达具有细胞和组织特异性,在不同组织、不同发育阶段,非编码微RNA的表达水平有显著差异,只在特定的组织或发育阶段调控基因表达,C正确;
      D、同卵双胞胎原则上基因完全相同,表型上具有的微小差异可能与表观遗传有关;同一蜂群中的蜂王由受精卵发育而来,而雄蜂是由卵细胞发育而来,它们在形态结构、生理和行为等方面的不同与它们的遗传物质不同有关,与表观遗传无关,D错误。
      故选C。
      15. 在人工合成淀粉的科研项目中,科研人员模拟细胞内代谢过程,利用不同RNA协同工作。下列关于tRNA、mRNA、rRNA的叙述,正确的是( )
      A. 三种RNA都能在核糖体上参与淀粉合成酶的合成
      B. mRNA上决定一个氨基酸的三个相邻的碱基是反密码子
      C. 一种tRNA能转运多种氨基酸
      D. rRNA单独发挥作用,催化氨基酸脱水缩合
      【答案】A
      【分析】遗传信息位于DNA上,能控制蛋白质的合成;密码子位于mRNA,能编码氨基酸(终止密码子除外);反密码子位于tRNA上,能识别密码子并转运相应的氨基酸,且一种tRNA只能携带一种氨基酸,但一种氨基酸可能由一种或几种tRNA携带。
      【详解】A、mRNA携带遗传信息、tRNA转运氨基酸、rRNA构成核糖体,三者都能在核糖体上参与淀粉合成酶(蛋白质)的合成,A正确;
      B、mRNA上决定一个氨基酸的三个相邻的碱基是密码子,B错误;
      C、tRNA呈三叶草形,一种tRNA只能转运一种氨基酸,C错误;
      D、rRNA是核糖体的组成成分,需与蛋白质结合形成核糖体,氨基酸脱水缩合过程发生在核糖体上,且该过程中需要核糖体与多种酶作用,并非rRNA单独催化氨基酸脱水缩合,D错误。
      故选A。
      16. 无叉突变是指由于某个碱基的改变使代表某种氨基酸的密码子变为终止密码子,令翻译提前终止。某些变异的tRNA(称为校正tRNA)可在错误的终止密码子处引入一个氨基酸,发挥校正功能,但引入的氨基酸通常不是突变前的氨基酸。下列相关叙述正确的是( )
      A. 无义突变主要是由碱基对替换或缺失造成的
      B. 校正tRNA上的反密码子可识别终止密码子
      C. 校正tRNA使蛋白质的结构和功能保持不变
      D. 校正tRNA调控无义突变,不利于生物进化
      【答案】B
      【分析】基因表达包括转录和翻译两个过程,其中转录是以DNA的一条链为模板合成RNA的过程,该过程主要在细胞核中进行,需要RNA聚合酶参与;翻译是以mRNA为模板合成蛋白质的过程,该过程发生在核糖体上,需要以氨基酸为原料,还需要酶、能量和tRNA。
      【详解】A、无义突变是指由于某个碱基的改变使代表某种氨基酸的密码子突变为终止密码子,说明是发生了碱基的替换,A错误;
      B、某些变异的tRNA(称为校正tRNA)可在错误的终止密码子处引入一个氨基酸,发挥校正功能,说明校正tRNA上的反密码子可识别终止密码子,B正确;
      C、校正tRNA引入的氨基酸通常不是突变前的氨基酸,因此可能会改变蛋白质的结构和功能,C错误;
      D、无义突变属于基因突变,丰富了基因多样性,为生物进化提供了最初的原始材料,D错误。
      故选B。
      17. 某种病毒侵入宿主细胞后,以自身RNA为模板合成DNA并整合到宿主细胞DNA中,宿主细胞分裂时,病毒的遗传信息就传递给了子细胞,具体过程如图所示。下列分析正确的是( )

      A. 分子①的形成过程需要脱氧核苷酸和DNA聚合酶
      B. 单链DNA的5'端“发夹”作为合成第二条链的引物
      C. 分子①和分子②的碱基互补配对方式不完全相同,嘌呤与嘧啶的比值不相同
      D. 以病毒RNA为模板合成双链DNA的过程涉及磷酸二酯键的形成和断裂
      【答案】D
      【分析】图示分析,病毒RNA形成分子①为逆转录过程,形成分子②涉及DNA复制过程。
      【详解】A、分子①的形成是逆转录的过程,需要原料脱氧核苷酸,需要逆转录酶的参与,不需要DNA聚合酶,A错误;
      B、单链DNA的3'端“发夹”作为合成第二条链的引物,B错误;
      C、分子①是DNA和RNA杂交双链,配对碱基是A-T、U-A、G-C、C-G,分子②是双链DNA,配对碱基是A-T、T-A、G-C、C-G,碱基互补配对方式不完全相同,双链核酸分子中碱基互补配对,即嘌呤和嘧啶配对,因此嘌呤与嘧啶的比值相同,C错误;
      D、结合图示分析,以病毒RNA为模板合成分子①时,涉及磷酸二酯键的形成,形成分子②时切割发夹过程中涉及磷酸二酯键的断裂,D正确。
      故选D。
      18. 下列有关基因突变的叙述,正确的是( )
      A. 基因突变改变了染色体上基因的排列顺序
      B. 由基因突变引发的人类遗传病都不能直接通过显微镜检测
      C. 碱基对的改变会导致遗传信息改变,生物的性状不一定会改变
      D. 基因A可突变为a1、a2、a3,说明基因突变具有普遍性的特点
      【答案】C
      【分析】基因突变指DNA中碱基对的增添、缺失、替换,引起基因结构的改变。特点:不定向性、随机性、低频性等。
      【详解】基因突变就是碱基对的增添、缺失或替换引起的基因结构的改变,基因的数目和排列顺序没有发生改变,A错误;由基因突变引发的人类遗传病如镰刀型细胞贫血症能直接通过显微镜检测,B错误;碱基对的改变会导致遗传信息改变,由于密码子具有简并性,因此生物的性状不一定会改变,C正确;基因A可突变为a1、a2、a3,说明基因突变具有不定向性的特点。D错误。故选C。
      19. 如图是人类细胞内发生的某种变异类型示意图,其变异类型是( )

      A. 基因突变B. 易位
      C. 非整倍体变异D. 基因重组
      【答案】B
      【分析】染色体结构变异的基本类型包括:缺失、重复、倒位、易位。从图中可以看出,原本在两条非同源染色体上的部分片段发生了交换和位置改变,这符合易位的特征。
      【详解】A、基因突变,是指基因内部碱基对的增添、缺失或替换,导致基因结构的改变,图中并非基因内部的变化,A错误;
      B、其变异类型是易位,易位是指染色体的某一片段移接到另一条非同源染色体上,B正确;
      C 、非整倍体变异,通常是指染色体数目不是完整的染色体组倍数,图中显示的是染色体片段的位置改变,而非染色体数目的变化,C错误;
      D 、基因重组,通常发生在减数分裂过程中,包括同源染色体上非姐妹染色单体的交叉互换和非同源染色体的自由组合,而图中并非这两种情况,D错误。
      故选B。
      20. 生物体的体细胞或生殖细胞内染色体数目或结构的变化,称为染色体变异。下列不属于染色体变异的是( )
      A. 两条非同源染色体之间交换了一片段
      B. 某条染色体缺失了一片段
      C. 染色体的某一片段位置颠倒
      D. 四分体中非姐妹染色单体等量交换一片段
      【答案】D
      【分析】染色体变异包括染色体结构变异和染色体数目变异。
      【详解】ABC、两条非同源染色体之间交换了一片段属于易位,某条染色体缺失了一片段属于缺失,染色体的某一片段位置颠倒属于倒位,均为染色体结构变异,ABC错误;
      D、四分体中非姐妹染色单体等量交换一片段属于基因重组,不属于染色体变异,D正确。
      故选D。
      21. 下列实验方案能达到实验目的的是( )
      A. 通过活体肺炎链球菌转化实验证明DNA 是肺炎链球菌的遗传物质
      B. 大肠杆菌先后在有、无放射性同位素标记的培养基中培养以探究DNA的复制方式
      C. 通过豌豆杂交实验研究伴性遗传规律
      D. 在红绿色盲患者家系中调查红绿色盲的遗传方式
      【答案】D
      【分析】肺炎链球菌转化实验包括格里菲思体内转化实验和艾弗里体外转化实验,其中格里菲思体内转化实验证明S型细菌中存在某种“转化因子”,能将R型细菌转化为S型细菌;艾弗里体外转化实验证明DNA是遗传物质。
      【详解】A、通过活体肺炎链球菌转化实验证明了S型细菌中存在某种转化因子,肺炎链球菌离体转化实验证明DNA是遗传物质,A错误;
      B、探究 DNA的复制用14N和15N两种稳定同位素,均没有放射性,B错误;
      C、豌豆没有性染色体,因此不能通过豌豆杂交实验研究伴性遗传规律,C错误;
      D、调查患者家系中的患病情况,可知红绿色盲的遗传方式,D正确。
      故选D。
      22. 科学发现离不开科学方法的推动,下列叙述错误的是( )
      A. 荧光标记法的使用推动了对细胞膜结构的探索
      B. 对比实验的应用推动了T2噬菌体遗传物质的证明
      C. 半保留复制假说的提出推动了DNA结构模型的构建
      D. 把种群当一个整体进行研究推动了对能量流动的认识
      【答案】C
      【分析】生物学研究方法:观察法、实验法(实验技术:同位素标记法、荧光标记法、染色观察法)、模型法、调查法、假说-演绎法、类比推理法、离心法(差速离心、密度梯度离心)。
      【详解】A、荧光标记法的使用推动了对细胞膜结构的探索,如利用荧光标记人、鼠细胞膜上的蛋白质进行人、鼠细胞融合实验证明了细胞膜的流动性,A正确;
      B、T2噬菌体侵染细菌实验应用了同位素标记法,该实验的设计中没有使用专门的对照组,运用了对比实验的原理,B正确;
      C、半保留复制假说的提出推动了DNA复制过程的探究,C错误;
      D、将一个营养级中的所有种群进行研究推动了对能量流动的认识,D正确。
      故选C。
      23. 我国科学家对三万余株水稻进行筛选,成功定位并克隆出耐碱—耐热基因ATT,发现该基因编码GA20氧化酶,从而调控赤霉素的生物合成。适宜浓度的赤霉素通过调节SLR1蛋白的含量,能减少碱性和高温环境对植株的损伤。下列叙述错误的是( )
      A. 该研究表明基因与性状是一一对应关系
      B. ATT基因通过控制酶的合成影响水稻的性状
      C. 可以通过调节ATT基因的表达调控赤霉素的水平
      D. 该研究成果为培育耐碱—耐热水稻新品种提供了新思路
      【答案】A
      【分析】转录以DNA一条链为模板,以游离的核糖核苷酸为原料,在RNA聚合酶的催化作用下合成RNA的过程。翻译以mRNA为模板,以游离的氨基酸为原料,在酶的催化作用下合成蛋白质的过程。
      【详解】A、题干中ATT基因通过调控赤霉素合成影响耐碱和耐热两种性状,体现基因和性状不是简单的一一对应关系,A错误;
      B、ATT基因编码GA20氧化酶,通过控制酶的合成调控代谢过程,进而影响性状,符合基因间接控制性状的途径,B正确;
      C、ATT基因的表达产物是赤霉素合成的关键酶,调节其表达可改变赤霉素水平,C正确;
      D、克隆ATT基因后,可通过转基因技术培育耐碱—耐热水稻,D正确;
      故选A。
      24. 下图M、N为果蝇某精原细胞中的一对同源染色体,其中M为正常染色体,A~E表示基因。该对同源染色体联会后非姐妹染色单体之间发生缠绕并交换相应的片段,导致在减数分裂I时形成了如图所示的染色体桥,染色体桥在减数分裂I后期随机断裂,其他的分裂过程正常进行。下列有关叙述正确的是( )
      A. M、N联会时,各有一条染色单体在基因B、C之间发生过断裂
      B. 形成该精原细胞的分裂过程中发生了基因突变
      C. 该精原细胞减数分裂形成的精子中染色体数目会减少
      D. 该精原细胞经减数分裂形成的含异常染色体的精子占1/2
      【答案】A
      【分析】同源染色体,是指一个来自父方,另一个来自母方,其形态大小相同的一对染色体。控制一对相对性状的两种不同形式的基因称为等位基因,等位基因位于同源染色体上。
      【详解】A、由得可知,M、N联会时,M的一条染色单体中CDE基因所在的染色体片段断裂,N的一条染色单体BE所在的染色体片段断裂,A正确;
      B,N染色体发生了倒位,形成该精原细胞的分裂过程中发生了染色体结构的变异,B错误;
      C,染色体桥在减数分裂I后期随机断裂,但着丝粒移向细胞两极的情况是正常的,因此形成的精细胞的染色体数目是正常的,只是发生了结构的改变,C错误;
      D,该精原细胞经减数分裂形成4个精子,其中只有一个含与M染色体相同的正常染色体,其余三个均为含异常染色体的精子,即含异常染色体的精子占3/4,D错误。
      故选A。
      25. 下列有关生物的进化、变异和育种的叙述,正确的是( )
      A. 在一个种群中随机抽出一定数量的个体,其中基因型为aa的个体占24%,基因型为Aa的个体占56%,则基因A和基因a的频率分别是48%、52%
      B. 秋水仙素在单倍体育种和多倍体育种过程中的作用不同
      C. 自然选择可以定向改变种群的基因频率,但不能决定生物进化的方向
      D. 位于一对同源染色体上的非等位基因一定不能发生基因重组
      【答案】A
      【详解】A、由题意可知,AA=1-56%-24%=20%,Aa=56%, aa=24%, 因此该种群的A基因频率为:20%+28%=48%,a基因频率为:24%+28%=52%,A正确;
      B、秋水仙素在单倍体育种和多倍体育种过程中的作用相同,都是使染色体数目加倍,B错误;
      C、自然选择可以定向改变种群的基因频率,因此可以决定生物进化的方向,C错误;
      D、减数第一次分裂前期,同源染色体的非姐妹染色单体之间可以发生交叉互换,这样可以使位于一对同源染色体上的非等位基因发生基因重组,D错误。
      故选A。
      26. 下列有关进化与适应的叙述,正确的是( )
      A. 适应相对性的直接原因是遗传的稳定性和环境不断变化之间的矛盾
      B. 捕食者往往捕食个体数量多的物种,这有利于物种多样性的增加
      C. 自然选择的实质是生物的多样性和适应性使具有有利性状的个体生存下来
      D. 细胞分裂过程中染色体均分发生的错误不利于生物形成适应性
      【答案】B
      【详解】A、适应性特征来自于遗传,即来源于可遗传变异的逐代积累,也是对之前环境相适应的结果。由于环境是处于不断变化之中,遗传的稳定性和环境不断变化之间的矛盾是适应相对性的根本原因,A错误;
      B、“收割理论”中提到:捕食者往往捕食个体数量多的物种,这就避免一种或少数几种生物在生态系统中占绝对优势的局面,为其他物种的形成腾出空间,这有利于物种多样性的增加,B正确;
      C、自然选择的实质是种群基因频率发生定向改变,C错误;
      D、细胞分裂过程中染色体均分发生错误可能导致染色体数目异常,它是可遗传变异的一种,为生物进化提供原材料,因此有利于生物形成适应性,D错误。
      故选B。
      27. 下列研究成果应用“减法原理”控制自变量的是( )
      A. 根据大量化石等多种证据提出自然选择学说
      B. 根据大量动植物细胞的观察结果提出细胞学说
      C. 蝾螈受精卵横缢实验证明细胞核功能
      D. 人鼠细胞融合实验证明细胞膜流动性
      【答案】C
      【分析】减法原理,在实验变量控制中,是指排除自变量对研究对象的干扰,同时尽量保持被研究对象的稳定,适应于探求已知结果其确切的原因。
      【详解】A、根据大量化石等多种证据提出自然选择学说没有去除某种因素, 不属于减法原则的控制自变量,A错误;
      B、根据大量动植物细胞的观察结果提出细胞学说运用的是归纳法而非减法原理,B错误;
      C、蝾螈受精卵横缢实验用头发将蝾螈的受精卵横缢为有核和无核的两半,其中无核的组别运用了减法原理的控制自变量,C正确;
      D、人鼠细胞融合实验证明细胞膜流动性所用方法是荧光标记法,D错误。
      故选C。
      28. 普通小麦是自然条件下由不同物种杂交和染色体加倍形成的,过程如图所示,其中A、B、D分别代表不同物种的一个染色体组,每个染色体组均含7条染色体。下列分析错误的是( )
      A. 杂种一体细胞含两个染色体组,高度不育
      B. 普通小麦具有6个染色体组,42条染色体
      C. 杂种二发育成普通小麦可能是由于温度骤降所致
      D. 拟二粒小麦减数分裂所得配子含7对同源染色体
      【答案】D
      【分析】根据题图分析可知:一粒小麦与斯氏麦草属于不同物种,杂交子代获得杂种一,经过人工处理,染色体数目加倍后获得拟二粒小麦,再与滔氏麦草杂交,获得杂种二,再经过人工诱导处理,获得普通小麦,属于多倍体育种,原理是染色体变异。
      【详解】A、杂种一含有A、B两个染色体组,但由于无同源染色体,不能进行正常的减数分裂,是高度不育的,A正确;
      B、普通小麦具有6个染色体组,故普通小麦体细胞中有6×7=42条染色体,B正确;
      C、杂种二发育成普通小麦可能是由于温度骤降导致染色体加倍形成的,C正确;
      D、拟二粒小麦减数分裂所得配子含有A、B两个染色体组,共有14条染色体,但无同源染色体,D错误。
      故选D。
      29. 专食性绢蝶幼虫以半荷包紫堇叶片为食,成体绢蝶偏好在绿叶型半荷包紫堇植株附近产卵。生长于某冰川地域的半荷包紫堇因bHLH35基因突变使叶片呈现类似岩石的灰色,不易被成体绢蝶识别。冰川消融导致裸露岩石增多、分布范围扩大,则该地区( )
      A. 半荷包紫堇突变的bHLH35基因频率会逐渐增加
      B. 半荷包紫堇bHLH35基因突变会引起绢蝶的变异
      C. 灰叶型半荷包紫堇的出现标志着新物种的形成
      D. 冰川消融导致绢蝶受到的选择压力减小
      【答案】A
      【分析】生物进化的标志是基因频率的改变,新物种形成的标志是生殖隔离的产生。
      【详解】A、冰川消融后,灰色叶片植株更易隐藏,避免被绢蝶产卵,生存和繁殖机会增加,导致bHLH35突变基因频率逐渐上升,A正确;
      B、变异在任何条件都会发生,半荷包紫堇bHLH35基因突变不会引起绢蝶的变异,B错误;
      C、新物种形成的标志是生殖隔离的产生,灰叶型半荷包紫堇的出现是基因突变的结果,基因频率发生改变,标志着生物发生了进化,C错误;
      D、生长于某冰川地域的半荷包紫堇因基因突变使叶片呈现类似岩石的灰色,冰川消融后,岩石的灰色呈现,这样不易被成体绢蝶识别,产卵成功率下降,生存压力增大,选择压力反而增强,D错误。
      故选A。
      30. 研究人员对来自67种鳞翅目昆虫的W染色体进行了分析,发现这些W染色体可能源自同一祖先,而且W染色体在进化历程中通过基因转移融入了部分细菌基因,这些基因可能参与了鳞翅目昆虫的性别决定。下列叙述正确的是( )
      A. 上述基因转移是通过细菌与鳞翅目昆虫间的自然杂交实现的
      B. 对W染色体的分析为研究鳞翅目昆虫的进化提供了最直接的证据
      C. 随着时间推移,鳞翅目昆虫种群中来自细菌的基因的频率将会不断上升
      D. 鳞翅目昆虫进化过程中,基因转移可丰富其基因库,为进化提供更多原材料
      【答案】D
      【分析】现代生物进化理论的基本观点:种群是生物进化的基本单位,生物进化的实质是种群基因频率的改变。突变和基因重组,自然选择及隔离是物种形成过程的三个基本环节,通过它们的综合作用,种群产生分化,最终导致新物种形成。在这个过程中,突变和基因重组产生生物进化的原材料,自然选择使种群的基因频率定向改变并决定生物进化的方向,隔离是新物种形成的必要条件。
      【详解】A、细菌与鳞翅目昆虫属于不同的物种,不能进行自然杂交,A错误;
      B、化石是研究生物进化最直接的证据,B错误;
      C、无法确定来自细菌的基因是否有利,鳞翅目昆虫种群中来自细菌的基因的频率将会不一定会不断上升,C错误;
      D、基因转移可丰富其基因库,为进化提供更多原材料,D正确。
      故选D。
      二、简答题
      31. 下图1表示某基因型为AaBB的高等雌性动物不同分裂时期的细胞图像,图2表示该动物体内相关细胞分裂过程中染色体数目变化曲线。图3是某精细胞的形成过程图,该过程中发生一次异常。据图回答下列问题:
      (1)图1中E细胞的名称是______。
      (2)图1中F细胞内染色体条数和同源染色体对数分别是______,______。
      (3)图1中F细胞的分裂时期处于图2中______(填数字)阶段。
      (4)图2中的b阶段所示过程具有的生物学意义是______。
      (5)在荧光显微镜下观察被标记的某动物的精原细胞,如图3所示,其等位基因A,a分别被标记为红色、黄色;等位基因B、b分别被标记为蓝色、绿色。图中Ⅰ细胞和Ⅲ细胞都处于染色体向两极移动的时期。若不考虑基因突变和互换,则Ⅲ细胞中向每一极移动的荧光点颜色有______。
      【答案】(1)第一极体或次级卵母细胞
      (2)①. 4 ②. 0
      (3)③ (4)保证了生物前后代染色体数目的恒定,维持了生物遗传的稳定性
      (5)红、蓝、绿
      【小问1详解】
      图1中E细胞没有同源染色体,染色体散乱排列,处于减数第二次分裂的前期,该动物是雌性动物, 因此E细胞的名称是第一极体或次级卵母细胞。
      【小问2详解】
      图1中F没有同源染色体,着丝粒分离,处于减数第二次分裂的后期,细胞内染色体条数为4条,同源染色体对数为0。
      【小问3详解】
      图1中F没有同源染色体,着丝粒分离,处于减数第二次分裂的后期,此时染色体数目与体细胞数目相同,图2中③过程代表减数第二次分裂后期,与F细胞对应。
      【小问4详解】
      图2的b过程表示受精作用,其生物学意义为维持本物种的染色体数目恒定,保证遗传的稳定性。
      【小问5详解】
      根据题意Ⅰ、Ⅲ细胞都处于染色体向两极移动的时期,可知,Ⅰ时期为有丝分裂后期,Ⅲ时期为减数第二次分裂后期,减数第二次分裂后期移向细胞两极的染色体只有每对同源染色体中的一条。但根据图示中精细胞所含染色体可知,形成该精细胞的次级精母细胞中存在B和b所在的同源染色体,所以若不考虑基因突变和交叉互换,Ⅲ时期的细胞中向每一极移动的染色体是A、B、b,对应的颜色分别是红、蓝、绿。
      32. 视网膜色素变性(RP)是一种常见的遗传性致盲眼底病。研究者发现一名男性患者,该患者的家族系谱如图所示,相关基因用D、d表示。请回答下列问题:

      (1)和均不患病,但所生的孩子中既有患病个体也有正常个体。这种现象在遗传学上称为______。
      (2)图中为患病男子,基因检测发现其父()不携带致病基因,据图判断,该致病基因位于______染色体上,且为______性基因。
      (3)的基因型为______,为杂合子的概率是______。
      (4)为了对遗传病进行监测和预防,可通过遗传咨询和产前诊断等方式来完成,请写出一种产前诊断方式:______
      【答案】(1)性状分离
      (2)①. X ②. 隐性
      (3)①. XDY ②. 1/2
      (4)羊水检查(或B超检查、孕妇血细胞检查、基因检测)
      【分析】遗传病分为单基因遗传病、多基因遗传病和染色体异常遗传病:(1)单基因遗传病包括常染色体显性遗传病(如镰状细胞贫血=)、常染色体隐性遗传病(如白化病)、伴X染色体隐性遗传病(如血友病、色盲)、伴X染色体显性遗传病(如抗维生素D佝偻病)、伴Y染色体遗传病。(2)多基因遗传病是由多对等位基因异常引起的,如青少年型糖尿病。(3)染色体异常遗传病包括染色体结构异常遗传病(如猫叫综合征)和染色体数目异常遗传病(如21三体综合征)。
      【小问1详解】
      性状分离指在杂种后代中,同时出现显性性状和隐性性状的现象。I1和I2均不患病,但所生的孩子中既有患病个体也有正常个体。这种现象在遗传学上即为性状分离。
      【小问2详解】
      图中II3为患病男子,而其双亲表现正常,所以判断该病为隐性遗传病。基因检测发现患者II3的父亲(I1)不携带致病基因,因此,该致病基因位于X染色体上。
      【小问3详解】
      由于该病为伴X染色体隐性遗传病,Ⅱ5为正常男性,其基因型为XDY。Ⅰ1和Ⅰ2表现正常,则二者的基因型分别为XDY、XDXd,II7表现正常,其基因型为XDXd或XDXD,二者的比例为1∶1,其为杂合子的概率是1/2。
      【小问4详解】
      为了对遗传病进行监测和预防,可通过遗传咨询和产前诊断等方式来完成,产前诊断指在胎儿出生前,医生用专门的检测手段,如羊水检查、B超检查、孕妇血细胞检查以及基因检测等,来确定胎儿是否患有某种遗传病或先天性疾病。
      33. 图甲表示某动物b基因正常转录过程中的局部图解;图乙表示该生物某个体的体细胞内部分基因和染色体的关系;该生物的黑色素产生需要如图丙所示的3类基因参与控制,三类基因的控制均表现为完全显性。请据图回答下列问题:
      (1)能发生图甲所示过程的细胞结构有____________;该过程一般不发生在细胞分裂的分裂期,原因是_______。
      (2)图甲中,若b2为RNA链,当b2含碱基A和U分别为24%和18%时,则b1链所在的DNA分子中,G所占的比例为_____;该过程结束时,终止密码子位于______(填“b1”或“b2”)链上。
      (3)图乙中正常情况下,该生物细胞中含有b基因最多时为________个,b基因相互分离发生在______________(填时期)。
      (4)图乙中基因A和a的本质区别是___________。由图乙所示的基因型能否确定该生物体能否合成黑色素,并说明理由_________。
      (5)由图丙可以得出,基因可以通过__________进而控制生物体的性状,某一性状可能受多对基因控制。
      【答案】(1)①. 细胞核和线粒体 ②. 染色质高度螺旋呈染色体,不容易解旋
      (2)①. 29% ②. b2
      (3)①. 4##四 ②. 有丝分裂后期、减数第一次分裂后期和减数第二次分裂后期
      (4)①. 脱氧核苷酸的排列顺序不同 ②. 不能确定;控制酶3的基因不能确定
      (5)控制酶的合成来控制代谢过程
      【分析】根据题意和图示分析可知:图甲表示某生物b基因正常转录过程中的局部图解;图乙所示生物体的基因型为Aabb;图丙表示3种基因参与控制黑色素的形成,只有酶①②③同时存在时才能正常合成黑色素,其基因型为A_bbC_。
      【小问1详解】
      由于DNA主要分布在细胞核中,在动物细胞的线粒体中也有少量的DNA分布,该过程为转录,所以能发生该过程的细胞结构有细胞核和线粒体;在细胞分裂期时,染色质高度螺旋呈染色体,DNA结构稳定,不容易解旋,所以图甲所示转录过程一般不发生在细胞分裂的分裂期。
      【小问2详解】
      若b2为RNA链,当b2含碱基A和U分别为24%和18%时,则A+U=42%,对应的DNA分子中T+A=42%,因此,b1链所在的DNA分子中,G所占的比例为(1-42%)÷2=29%;密码子位于mRNA上,所以该过程结束时,终止密码子位于b2链上。
      【小问3详解】
      据图可知,图乙所示的生物体的基因型为Aabb,该生物的体细胞含b基因最多时应为有丝分裂后期,含有4个b基因;b基因相互分离有两种情况:同一染色体上的姐妹染色单体上的两个b分离发生在有丝分裂后期或减数第二次分裂后期,同源染色体上的两个b基因分离发生在减数第一次分裂后期。
      【小问4详解】
      基因A和a属于等位基因,等位基因的本质区别是脱氧核苷酸的排列顺序不同;由图3可知,基因型为A_bbC_的个体才能合成黑色素,图乙所示生物体的基因型为Aabb,控制酶3的基因不能确定,所以不能确定该生物体是否能合成黑色素。
      【小问5详解】
      由图丙可以得出,基因可以通过控制酶的合成来控制代谢过程从而控制生物的性状,某一性状也可能受多对基因控制。
      34. 加拉帕戈斯群岛由许多互不相连、彼此独立的小岛组成。1835年,达尔文发现该群岛上有地雀13种,下图表示这13种地雀之间的进化关系。
      (1)从图中可以看出,这些不同种的地雀都是由______这一共同祖先进化而来的。
      (2)每一种地雀都有其特定的觅食场所,这些场所分布在不同的小岛上。每一种地雀喙的大小、形状、尺寸等性状均存在差异,这是各小岛上不同的食物因素在地雀的进化过程中起到了______的作用。
      (3)由于各小岛彼此独立,生活在这些小岛上的原始地雀之间存在着地理隔离。在长期的进化历程中,各个小岛上的地雀分别累积各自的有利变异,从而彼此之间逐渐形成______隔离,最终形成了地雀新物种。
      (4)加拉帕戈斯群岛上的13种地雀体现了生物多样性中的______多样性。
      (5)调查发现鹭雀种群中基因型AA的个体占20%,基因型aa的个体占50%,则该种群中A的基因频率是______。
      【答案】(1)南美洲地雀 (2)(自然)选择
      (3)生殖 (4)物种
      (5)35%
      【分析】现代生物进化理论的基本观点:①种群是生物进化的基本单位,②生物进化的实质在于种群基因频率的改变。③突变和基因重组、自然选择及隔离是物种形成过程的三个基本环节,通过它们的综合作用,种群产生分化,最终导致新物种的形成。③其中突变和基因重组产生生物进化的原材料,自然选择使种群的基因频率发生定向的改变并决定生物进化的方向,隔离是新物种形成的必要条件。
      【小问1详解】
      分析图示可知,这些不同种的地雀都是由共同祖先--南美洲地雀进化而来的。
      【小问2详解】
      喙是用来取食的,地雀喙存在差异,是各小岛上不同的食物环境因素作用的结果,食物因素在地雀的进化过程中起到了自然选择的作用。
      【小问3详解】
      由于小岛的作用,原始地雀之间存在地理隔离,在长期进化过程中由于各自变异的积累,产生了生殖隔离。
      【小问4详解】
      加拉帕戈斯群岛上的13种地雀体现了物种的多样性。
      【小问5详解】
      调查发现鹭雀种群中基因型AA的个体占20%,基因型aa的个体占50%,则Aa的个体占30%,则该种群中A的基因频率是=AA+1/2Aa=20%+1/2×30%=35%。
      长翅红眼
      长翅白眼
      短翅红眼
      短翅白眼
      雌蝇(只)
      151
      0
      52
      0
      雄蝇(只)
      77
      75
      25
      26

      相关试卷 更多

      资料下载及使用帮助
      版权申诉
      • 1.电子资料成功下载后不支持退换,如发现资料有内容错误问题请联系客服,如若属实,我们会补偿您的损失
      • 2.压缩包下载后请先用软件解压,再使用对应软件打开;软件版本较低时请及时更新
      • 3.资料下载成功后可在60天以内免费重复下载
      版权申诉
      若您为此资料的原创作者,认为该资料内容侵犯了您的知识产权,请扫码添加我们的相关工作人员,我们尽可能的保护您的合法权益。
      入驻教习网,可获得资源免费推广曝光,还可获得多重现金奖励,申请 精品资源制作, 工作室入驻。
      版权申诉二维码
      欢迎来到教习网
      • 900万优选资源,让备课更轻松
      • 600万优选试题,支持自由组卷
      • 高质量可编辑,日均更新2000+
      • 百万教师选择,专业更值得信赖
      微信扫码注册
      手机号注册
      手机号码

      手机号格式错误

      手机验证码 获取验证码 获取验证码

      手机验证码已经成功发送,5分钟内有效

      设置密码

      6-20个字符,数字、字母或符号

      注册即视为同意教习网「注册协议」「隐私条款」
      QQ注册
      手机号注册
      微信注册

      注册成功

      返回
      顶部
      学业水平 高考一轮 高考二轮 高考真题 精选专题 初中月考 教师福利
      添加客服微信 获取1对1服务
      微信扫描添加客服
      Baidu
      map