


2025年河南省南阳市八年级二模生物试卷(解析版)
展开 这是一份2025年河南省南阳市八年级二模生物试卷(解析版),共18页。
2.答题前,考生先将自己的姓名、考号、学校等填在试题卷和答题卡相应的位置。
3.考生作答时,将答案涂、写在答题卡上,在本试题卷上答题无效。
4.考试结束,将答题卡和试题卷一并交回。
一、选择题(每小题只有一个选项最符合题意,每小题1分,共20分)
1. 某小组在测定花生果实长度时,提出下列四种取样方法,其中正确的是( )
A. 从两种花生中分别随机取出1枚
B. 从两种花生中分别随机取出35枚
C. 从大花生中取1枚较大的,从小花生中取1枚较小的
D. 从大花生中取40枚较大的,从小花生中取40枚较小的
【答案】B
【解析】A.数量太少,偶然性大,影响实验结果,A不符合题意。
B.不能对检测对象逐一检查时,可以从检测对象总体中抽取少量个体作为样本,这样检测的结果能够反映总体的情况,这种方法叫做抽样检测法。为了提高实验的准确性,样品要有足够的数量,建议不要少于30粒,B符合题意。
C.数量太少且不能随机取样,偶然性大,影响实验结果,C不符合题意。
D.为了使抽样检测结果接近总体真实情况,抽样时应当尽量避免主观因素的影响,D不符合题意。
故选B。
2. 如图中的甲、乙分别代表人的神经细胞和洋葱根尖成熟区细胞,B区代表它们之间的共同点。则B区包含下列哪些细胞结构( )
①细胞壁②细胞膜③细胞质④细胞核⑤叶绿体⑥液泡⑦突起
A. ①⑤⑥B. ②③④C. ②③⑦D. ⑤⑥⑦
【答案】B
【解析】神经细胞是动物细胞的一种,它包含细胞膜、细胞质、细胞核以及突起(包括树突和轴突)等结构,但不包含细胞壁、叶绿体和液泡。洋葱根尖成熟区细胞是植物细胞的一种,它包含细胞壁、细胞膜、细胞质、细胞核以及液泡等结构,但不包含叶绿体(在根尖细胞中通常不含叶绿体)和突起。故B区包含②细胞膜③细胞质④细胞核,B符合题意,ACD不符合题意。
故选B。
3. 下列有关青春期的认识或做法,错误的是( )
A. 男孩出现“遗精”,女孩出现“月经”
B. 男孩和女孩的第二性征越来越明显
C. 乱发脾气,有心事也不愿与师长交流
D. 性意识萌动,应正确处理与异性的关系
【答案】C
【解析】A.青春期的男孩和女孩的突出特征是生殖器官的发育和性功能的成熟,分泌的性激素增多,男孩出现遗精,女孩出现月经,A正确。
B.进入青春期后,生殖器官分泌的性激素促使男女之间出现了除了生殖器官以外的各自所有的特征,叫第二性征,B正确。
C.青春期乱发脾气,有心事也不与师长交流是不合理的做法,C错误。
D.性心理的产生是人体发育的一个组成部分,青春期的男女生愿意与异性接近,并与之交流,且对异性产生朦胧的依恋,这些都是正常的心理和生理现象,D正确。
故选C。
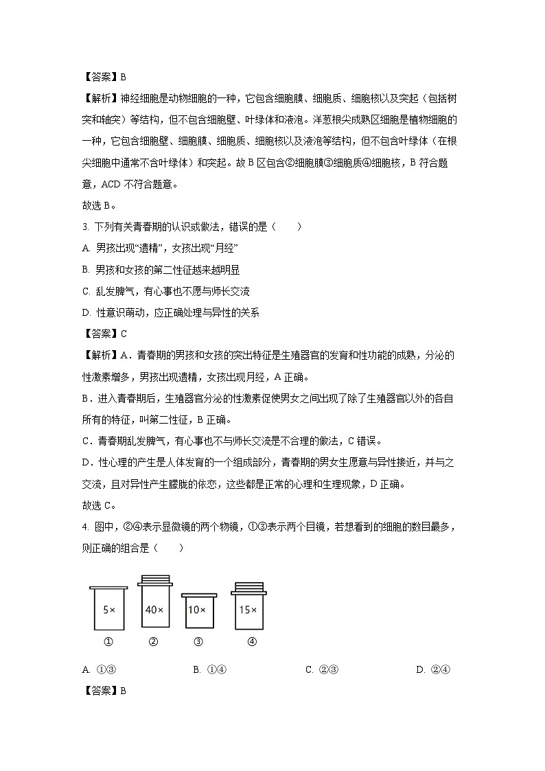
4. 图中,②④表示显微镜的两个物镜,①③表示两个目镜,若想看到的细胞的数目最多,则正确的组合是( )
A. ①③B. ①④C. ②③D. ②④
【答案】B
【解析】观察同一视野的同一部位:低倍镜下看到的细胞小,数量多、视野亮、视野范围大;高倍镜下看到的细胞大,数量少、视野暗、视野范围小。显微镜的放大倍数等于目镜的放大倍数乘以物镜的放大倍数。因此,要想看到细胞的数目最多,显微镜的放大倍数应是最小,即低倍目镜①(5×)和低倍物镜④(15×)组合,故B符合题意,ACD不符合题意。
故选B。
5. 下列反射中与成语“望梅止渴”属于同一种反射类型的是( )
A. 缩手反射B. 谈虎色变C. 大雁南飞D. 蜘蛛织网
【答案】B
【解析】ACD.用缩手反射、大雁南飞、蜘蛛织网,都是生来就有先天性非条件反射。
B.谈虎色变,是在非条件反射的基础上,在大脑皮层参与下形成的条件反射。
望梅止渴,是在非条件反射的基础上,在大脑皮层参与下形成的后天性条件反射。
所以与望梅止渴属于同一反射类型的是谈虎色变。
故选B。
6. 下图是“制作洋葱鳞片叶表皮细胞临时装片”实验的部分步骤,正确的操作顺序是( )
A. ②③④①B. ①②③④C. ③④②①D. ④③①②
【答案】C
【解析】制作洋葱表皮细胞临时装片的实验步骤简单的总结为:擦、滴、撕、展、盖、染。“擦”,用干净的纱布把载玻片和盖玻片擦拭干净;“滴”,把载玻片放在实验台上,用滴管在载玻片的中央滴一滴清水;“撕”,把洋葱鳞片叶向外折断,用镊子从洋葱鳞片叶的内表面撕取一块薄膜;“展”,把撕取的薄膜放在载玻片中央的水滴中,用解剖针轻轻的把水滴中的薄膜展开;“盖:,用镊子夹起盖玻片,使它的一端先接触载玻片上的液滴,然后缓缓放平;“染”,在盖玻片的一侧滴加碘液,另一侧用吸水纸吸引,重复2~3次,使染液浸润到标本的全部。图示中①是盖,②是展,③是滴,④是撕(取材),据分析可知,制作洋葱表皮细胞临时装片的实验步骤简单的总结为:擦、③滴、④撕、②展、①盖、染。故选项C符合题意。
7. 艾滋病、肝炎、禽流感等许多疾病都是由病毒引起的,有关病毒的叙述正确的是( )
A. 病毒靠自己的遗传信息,利用自己细胞内的物质繁殖
B. 根据寄主细胞的类型分类,艾滋病病毒属于动物病毒
C. 病毒没有细胞结构,能独立生活
D. 抗生素只能杀死致病细菌,不会杀死其他细菌
【答案】B
【解析】A.病毒并不具备自己的细胞结构,因此它们不能利用自己细胞内的物质进行繁殖。相反,病毒需要寄生在其他生物的活细胞内,利用宿主细胞的原料和能量进行繁殖,A错误。
B.根据寄主细胞的类型,病毒可以分为动物病毒、植物病毒和细菌病毒(也称为噬菌体)。艾滋病病毒主要寄生在人体细胞内,因此它属于动物病毒,B正确。
C.病毒没有细胞结构,这是它们与细菌和真菌等微生物的主要区别。由于病毒没有细胞结构,它们不能独立进行生命活动,必须寄生在其他生物的活细胞内才能进行繁殖和代谢,C错误。
D.抗生素是一类能够杀死或抑制细菌生长的药物。它们的作用机制是通过干扰细菌的代谢过程或破坏细菌的细胞结构来达到杀菌或抑菌的目的。然而,抗生素并不能区分致病细菌和非致病细菌,因此它们在使用时可能会杀死或抑制非致病细菌的生长,导致菌群失调等副作用,D错误。
故选B。
8. 下列关于生物进化总趋势的叙述,不合理的是( )
A. 从结构简单的生物到结构复杂的生物
B. 从水生生物到陆生生物
C. 从单细胞生物到多细胞生物
D. 从体型小的生物到体型大的生物
【答案】D
【解析】AB.越古老的地层中,形成化石的生物越简单、低等、水生生物较多。越晚近的地层中,形成化石的生物越复杂、高等、陆生生物较多,因此证明生物进化的总体趋势是从简单到复杂,从低等到高等,从水生到陆生,AB正确。
C.生物从单细胞生物开始,逐渐进化出多细胞生物,多细胞生物在适应环境和生存竞争方面具有更多优势,C正确。
D.生物进化的总趋势与生物体型大小并无必然联系,体型大小并不是衡量生物进化程度的关键指标,有些体型小的生物在进化上可能比体型大的生物更高级,D错误。
故选D。
9. 如图是被子植物种子的结构模式图。下列说法正确的是( )
A. 甲为双子叶植物B. 乙为单子叶植物
C. 甲乙的营养物质都储存于②中D. ②③④⑤共同构成新植物的幼体
【答案】D
【解析】A.甲是玉米种子,玉米种子的子叶1片,营养物质贮存在胚乳里,属于单子叶植物,A错误。
B.乙是菜豆种子,菜豆种子的子叶2片,营养物质贮存在子叶里,属于双子叶植物,B错误。
C.甲玉米种子营养物质贮存在①胚乳里,乙菜豆种子的营养物质贮存在②子叶里。C错误。
D.玉米种子和菜豆种子的胚都包括②是子叶、③是胚芽、④是胚轴、⑤是胚根,胚是新植物的幼体是种子的主要部分,D正确。
故选D。
10. 图为南极某海域的食物网,根据图示判断正确的是( )
A. 此食物网共有4条食物链
B. 海藻既是生产者,又是分解者
C. 墨鱼与海鸟既是捕食关系又是竞争关系
D. 在此生态系统中,获得能量最多的是蓝鲸
【答案】C
【解析】A、由食物链的定义可知:图中共有5条食物链,每条食物链必需从生产者开始,直到没有其他消费者可以吃它为止,即海藻→虾→蓝鲸,海藻→虾→海豹,海藻→虾→海鸟,海藻→虾→墨鱼→企鹅,海藻→虾→墨鱼→海鸟。A错误。
B、海藻能够通过光合作用制造有机物,是生产者,不是分解者,B错误。
C、海鸟以墨鱼为食,海鸟和墨鱼之间存在捕食关系,而海鸟和墨鱼均以虾为食,又存在竞争关系,C正确。
D、在此生态系统中,获得能量最多的是海藻,D错误。
故选:C。
11. 图中a和b代表两种物质,①和②表示绿色植物的两种生理过程。下列相关叙述,错误的是( )
A. 绿色植物的每个活细胞都可以进行①②过程
B. ①利用的能量是光能,②产生的能量可用于生命活动
C. 图中a代表二氧化碳,b代表氧气
D. 图中①代表光合作用,②代表呼吸作用
【答案】A
【解析】A.绿色植物的每个活细胞都可以进行呼吸作用,但光合作用主要发生在含有叶绿体的细胞中,如叶肉细胞和幼茎的表皮细胞。并不是每个活细胞都含有叶绿体,因此并不是每个活细胞都能进行光合作用,A错误。
B.①光合作用利用的光能是太阳能,它转化为有机物中的化学能。而②呼吸作用则分解有机物释放能量,这些能量可用于植物的生命活动,如细胞分裂、生长和维持体温等,B正确。
C.根据光合作用和呼吸作用的基本原理,光合作用中植物吸收二氧化碳并释放氧气,而呼吸作用中植物吸收氧气并释放二氧化碳。因此,a代表二氧化碳,b代表氧气,C正确。
D.图中①表示的是植物利用光能将二氧化碳和水转化为有机物和氧气的过程,即光合作用;而②表示的是植物细胞利用氧气分解有机物释放能量的过程,即呼吸作用,D正确。
故选A。
12. 决定人有耳垂的基因为B,决定无耳垂的基因为b。小英同学有耳垂,下列说法正确的是( )
A. 小英的父母至少有一个是有耳垂的
B. 小英的父母一定都是有耳垂的
C. 小英的基因型一定是BB型
D. 小英的基因型一定是Bb型
【答案】A
【解析】小英有耳垂,小英的父母的基因型可能是BB×BB、或BB×Bb、或Bb×Bb、或BB×bb、或Bb×bb,因此小英的父母中至少有一个是有耳垂的,A正确;B错误;
小英有耳垂的基因组成是BB或Bb,C、D错误。
13. 下表列出了甲、乙、丙、丁四种食物(各100克)中的部分成分。据表分析,下列各项中错误的是( )
A. 夜盲症患者宜多食用甲B. 儿童佝偻病患者宜多食用乙
C. 坏血病患者宜多食用丙D. 青少年正在长身体的阶段,宜多食用丁
【答案】D
【解析】A.食物甲中含有的维生素A最丰富,有利于防治夜盲症,A正确。
B.佝偻病患者应多吃含钙和维生素D丰富的食物,维生素D促进对钙的吸收,佝偻病患者应多吃食物乙生物,B正确。
C.食物丙中含有的维生素C最丰富,有利于防治坏血病,C正确。
D.蛋白质是构成人体细胞的基本物质,人体的生长发育、组织的修复和更新等都离不开蛋白质。此外,蛋白质还能被分解,为人体的生理活动提供能量。食物甲含蛋白质较多,因此食物甲更有助于青少年的身体成长,D错误。
故选D。
14. 我国每年要消耗450亿双一次性木筷,相当于要砍伐600万棵成年大树。专家估计,一棵树的生态价值是其木材价值的9倍。下列对绿色植物的生态价值的叙述,错误的是( )
A. 为生物圈中其他生物提供基本的食物来源
B. 引起地球温室效应
C. 维持大气中二氧化碳和氧气的平衡
D. 防风固沙、消除噪声
【答案】B
【解析】A.绿色植物通过光合作用,能够制造有机物,这些有机物不仅为植物自身提供营养,也为生物圈中的其他生物提供了基本的食物来源,A正确。
B.地球温室效应主要原因是大气中温室气体(如二氧化碳)含量增加,导致地球表面温度上升。虽然绿色植物在光合作用中会吸收二氧化碳,并不是引起地球温室效应的主要原因。人类活动,如燃烧化石燃料、森林砍伐等,才是导致大气中温室气体含量增加的主要原因,B错误。
C.绿色植物通过光合作用吸收二氧化碳并释放氧气,从而维持大气中二氧化碳和氧气的平衡。这对于地球生态系统的稳定至关重要,C正确。
D.绿色植物在防风固沙、消除噪声等方面也发挥着重要作用。它们能够减缓风速、减少沙尘暴的发生,同时还能通过叶片的振动和摩擦来消耗和分散噪声,D正确。
故选B。
15. 打篮球是一项人们熟知的运动,下列有关描述正确的是( )
A. 投篮时,肱二头肌先舒张再收缩
B. 完成每一次投篮都只需要运动系统的参与
C. 看到对方投篮及时拦截,属于条件(复杂)反射
D. 投篮后人们欢呼雀跃,这个过程只有激素参与调节
【答案】C
【解析】A.投篮时,先屈肘再伸肘,结合分析,肱二头肌先收缩再舒张,A错误。
B.完成每一次投篮并不仅仅需要运动系统的参与,还需要神经系统、消化系统、呼吸系统和循环系统的配合,B错误。
C.看到对方投篮及时拦截,这确实属于条件反射,也叫做复杂反射。它是在生活过程中通过一定条件,在大脑皮层参与下完成的反射,是高级神经活动的基本调节方式,C正确。
D.投篮后人们欢呼雀跃,这个过程并不仅仅有激素(如肾上腺素)参与调节。还涉及到神经系统的调节。神经系统通过感受器、传入神经、神经中枢、传出神经和效应器来控制和协调人体的各种生理活动,D错误。
故选C。
16. 下列应用实例与采用的生物技术,搭配不正确的是( )
A. 低温冷藏食品﹣﹣食品保鲜B. 制作酸奶﹣﹣发酵技术
C. 抗冻番茄的培育﹣﹣转基因技术D. 试管婴儿的诞生﹣﹣克隆技术
【答案】D
【解析】A.低温冷藏可以减缓微生物的生长和食品的腐败,从而延长食品的保质期,A正确。
B.酸奶是通过乳酸菌发酵牛奶中的乳糖产生乳酸,使牛奶凝固并形成特有的风味,B正确。
C.通过转基因技术,将抗冻基因导入番茄中,使其具有抗冻能力,C正确。
D.试管婴儿的诞生采用的是体外受精技术,而不是克隆技术,D错误。
故选D。
17. 下列关于显性性状和隐性性状的描述,正确的是( )
A. 生物体所表现出来的性状都是显性性状
B. 出现频率高的性状是显性性状,出现频率低的性状是隐性性状
C. 隐性性状只有在子二代中才能表现出来
D. 相对性状存在显性和隐性之分
【答案】D
【解析】A.生物体的性状由基因控制,基因有显性和隐性之分。当细胞内控制某种性状的一对基因中,一个是显性、一个是隐性时,只有显性基因控制的性状才会表现出来;当控制某种性状的一对基因都是隐性基因时,就会表现出隐性性状。所以生物体所表现出来的性状有的是显性性状,比如双眼皮;有的是隐性性状,比如单眼皮,A错误。
B.性状的显隐性是由基因决定的,取决于亲本传给子代的基因组合,而不是出现频率的高低。例如,当父、母都是由隐性性状控制的纯种亲本时,后代所表现出来的性状全是隐性性状。所以不能简单地认为出现频率高的性状就是显性性状,出现频率低的性状就是隐性性状,B错误。
C.当控制性状的一对基因都是隐性时,隐性基因控制的性状就会表现出来。比如父母都是双眼皮(基因组成都为Aa),根据基因的遗传规律,子女的基因组成可能有AA、Aa、aa,当子女基因组成是aa时,就会表现出单眼皮这一隐性性状。这说明隐性性状在子一代中也能表现出来,并非只有在子二代中才能表现,C错误。
D.同种生物同一性状的不同表现形式称为相对性状,比如人的眼皮有单眼皮和双眼皮这两种不同表现形式,这就是一对相对性状。相对性状分为显性性状和隐性性状,由显性基因控制显性性状,隐性基因控制隐性性状,像人的单眼皮是隐性性状,双眼皮是显性性状,D正确。
故选D。
18. 结合如图(人的生殖过程)分析。下列说法不正确的是( )
A. 子代体细胞核中的DNA一半来自于父方
B. 男孩体细胞的性染色体Y一定来自于父方
C. 有性生殖方式,受精卵形成的场所是子宫
D. 精子和卵细胞就是基因在亲子代间传递的“桥梁”
【答案】C
【解析】A.染色体是细胞核内容易被碱性染料染成深色的物质,主要由DNA分子和蛋白质分子构成,一条染色体上通常只有一个DNA分子。由于子代体细胞核中的染色体一半来自父方,因此子代体细胞核中的DNA一半来自父方,故A正确。
B.体细胞中的染色体,一半来自父方,一半来自母方。男孩体细胞的性染色体组成是XY,其中X来自母方,Y来自父方,故B正确。
C.由图可知,人的生殖过程经过两性生殖细胞的结合形成受精卵,由受精卵发育成新个体,属于有性生殖;精子和卵细胞在输卵管相遇形成受精卵,因此受精卵形成的场所是输卵管,子宫是胚胎和胎儿发育的场所,故C错误。
D.生物体的各种性状都是由基因控制的,性状的遗传实质上是亲代通过生殖过程把基因传递给子代,生殖细胞是基因在亲子代间传递的桥梁。因此在有性生殖过程中,精子和卵细胞精子和卵细胞就是基因在亲子代间传递的“桥梁”,故D正确。
故选C。
19. 疟疾是目前全球发病率最高的传染病之一,幼儿发病率高于成年人。人被按蚊叮咬或输入带疟原虫的血液都可能感染疟原虫而患病。下列叙述不正确的是( )
A. 疟原虫是引起疟疾的病原体
B. 严格检疫输入的血液制品目的是控制传染源
C. 消灭蚊虫可以切断传播途径
D. 为幼儿接种疟疾疫苗属于保护易感人群
【答案】B
【解析】A.病原体是引起传染病的细菌、病毒、寄生虫等生物。疟原虫是疟疾的病原体,A正确。
B.传染源能够散播病原体的人或动物,严格检疫输入的血液制品目的是切断传播途径而不是控制传染源,B错误。
C.传播途径是病原体离开传染源到达健康人所经过的途径,如空气传播、饮食传播、生物媒介传播等。按蚊是该病的传播途径之一,消灭蚊虫可以切断传播途径,C正确。
D.幼儿是易感人群,为幼儿接种疟疾疫苗属于保护易感人群,D正确。
故选B。
20. 下列关于基因、DNA和染色体关系的叙述,错误的是( )
A. 基因是具有遗传效应的DNA片段
B. 每条染色体上会有很多个DNA分子
C. 每条DNA分子上会有很多个基因
D. 每条染色体上会有很多个蛋白质分子
【答案】B
【解析】A.基因是具有遗传效应的DNA片段,基因控制生物的性状,A正确。
B.一般情况下,每条染色体上含有一个DNA分子,正常是1个,不是很多个,B错误。
C.DNA分子上具有特定遗传信息、能够决定生物的某一性状的片段叫做基因,一个DNA分子上有许多个基因,C正确。
D.染色体主要由DNA和蛋白质组成,每条染色体上有很多个蛋白质分子,D正确。
故选B。
二、非选择题(每空1分,共30分)
21. 河南四季分明,新郑种植枣子历史悠久,有“中国红枣之乡”的称号。所产枣子以其皮薄、肉厚、核小、味甜、品种优良而闻名,是枣类中的佼佼者,素有“灵宝苹果潼关梨,新郑大枣甜似蜜”的盛赞。请据图回答下列问题:
(1)如图一所示,枣子中好吃的“果肉”——A是由花中的______发育而来的。
(2)图二所示环剥切断了输导组织中的______,使有机物无法通过,从而能提高标号Ⅰ所示部位的果实品质。
(3)根尖______区吸收水分运输到叶片后,大部分通过图三中的______(填标号)散失到大气中。
(4)枣树的长枝和短枝是一对相对性状(相关基因分别用A和a表示),若两棵长枝的枣树进行杂交,后代出现了长枝和短枝,可以推测______为显性性状,后代长枝的基因组成为______。
【答案】(1)子房壁 (2)筛管
(3)①. 成熟 ②. ⑤
(4)①. 长枝 ②. AA或Aa
【解析】(1)在植物学中,枣子中好吃的“A果肉”其实是果皮,通常是由子房壁发育而来的。当花朵受精后,子房壁会发育成果皮,包裹着种子形成果实。
(2)环剥是指将树干的树皮剥去一环,这样做会切断树皮中的筛管,而筛管是植物体内负责运输有机物的输导组织。因此,环剥后,有机物无法通过筛管运输到被环剥部位以下的树干和根,从而使得被环剥部位以上的果实能够得到更多的有机物供应,提高果实品质。
(3)根尖的成熟区是植物吸水的主要部位,因为这里有大量的根毛增加了吸水面积。植物吸收的水分大部分会通过蒸腾作用散失到大气中。在图三中,⑤表示气孔,是植物体蒸腾失水的“门户”,也是气体交换的“窗口”。因此,根尖成熟区吸收的水分运输到叶片后,大部分会通过图三中的⑤气孔散失到大气中。
(4)当两个具有相同性状亲本杂交时,若后代出现了不同于亲本性状的新性状,则新出现的性状为隐性性状,亲本表现的性状为显性性状。在本题中,两棵长枝的枣树进行杂交,后代出现了短枝,说明长枝为显性性状,短枝为隐性性状(aa),且亲代长枝都为杂合子(Aa)。遗传图解如图:
可见,后代长枝的基因组成为AA或Aa。
22. 如下图,图甲表示人体部分生理活动,序号①—⑤表示生理过程,字母a、b、c表示相关物质;图乙和图丙是某生物兴趣小组制作的肾单位和肺呼吸模型的示意图。请据图回答下列问题:
(1)图甲中,淀粉经过口腔时,部分被唾液淀粉酶分解为______,最终在小肠内被彻底分解成c。气体a进入血液,与红细胞中的______结合,被运输到组织细胞。三条排泄途径都能排出的物质是______。
(2)图乙中,用塑料颗粒模拟血液中不能进入肾小囊的成分,写出其中一种成分:______。若该模型能模拟肾单位功能,则形成的“尿液”将从部位______(填标号)中流出。
(3)图丙中,橡皮膜模拟的结构以及所处的状态分别是______。
【答案】(1)①. 麦芽糖 ②. 血红蛋白 ③. 水
(2)①. 大分子蛋白质(或血细胞)②. ③
(3)膈肌、收缩
【解析】(1)淀粉在口腔内被唾液淀粉酶分解成了麦芽糖,在小肠中被肠液、胰液分解为c葡萄糖。
血红蛋白是一种红色含铁的蛋白质,它在氧浓度高的地方与氧结合,在氧浓度低的地方与氧分离。血液流经肺部毛细血管网时,a氧气透过肺泡壁、毛细血管壁进入血液,与红细胞中的血红蛋白结合运输到组织细胞。
排泄的途径主要有三条:呼吸系统呼出气体、泌尿系统排出尿液、皮肤排出汗液。呼吸系统呼出的气体,主要排出二氧化碳和少量的水;皮肤产生汗液,排出一部分水、无机盐和尿素;大部分的水、无机盐和尿素通过泌尿系统以尿的形式排出体外,是排泄的主要途径。可见,三条排泄途径都能排出的物质是水。
(2)当血液流经肾小球时,除了血细胞和大分子的蛋白质外。其余一切水溶性物质(如血浆中的一部分水、无机盐、葡萄糖和尿素等)都可以过滤到肾小囊的腔内,形成原尿。图乙中用塑料颗粒模拟血液中不能进入肾小囊的成分有血细胞和大分子蛋白质。当原尿流经肾小管时,其中对人体有用的物质,如全部的葡萄糖、大部分的水和部分无机盐被肾小管壁的上皮细胞重吸收进入包绕在肾小管外面的毛细血管中,送回到血液里,而没有被重吸收的物质如一部分水、无机盐和尿素等被则形成了尿液,尿液由③肾小管末端流出。
(3)图丙中橡皮膜模拟膈肌,橡皮膜向下拉表示膈肌处于收缩状态,气球模拟肺,气球扩张表示吸气。吸气时膈肌与肋间肌收缩,引起胸腔前后、左右及上下径均增大,膈肌顶部下降,胸廓的容积扩大,肺随之扩张,造成肺内气压减小,小于外界大气压,外界气体进入肺内。
23. 阅读下列资料,请回答问题:
资料一:2023年我国裸子植物物种数量接近300种,其中有100多种是我国特有的,如水杉、银杉、金钱松等。我国有广袤的陆地、辽阔的海洋、复杂的地形和多样性的气候,从而形成了多种多样的森林、草原、湿地、湖泊和海洋等。
资料二:河南新乡黄河湿地鸟类国家级自然保护区共记录有各种鸟类16目43科156种。其中国家一级重点保护鸟类有东方白鹳、黑鹳、金雕、丹顶鹤、大鸨等10种;国家二级重点保护鸟类有大天鹅、斑嘴鹈鹕、鸳鸯、白额雁、灰鹤、白琵鹭等29种。
(1)我国植物种类多样性实质上是植物______的多样性。森林、草原、湿地、湖泊和海洋等多样的环境,体现了我国______的多样性。
(2)银杉、向日葵两种植物相比较,更高等的是______;二者中,与金钱松亲缘关系更近的是______。
(3)导致东方白鹳、黑鹳、金雕等成为珍稀物种的原因:______(请写出1点)。
(4)为保护野生动植物,我国采取了很多措施,请写出1个措施______。
【答案】(1)①. 基因##遗传 ②. 生态系统
(2)①. 向日葵 ②. 银杉
(3)栖息地破坏(或人类活动影响、环境污染等,合理即可)
(4)建立自然保护区(或颁布保护法律、迁地保护等,合理即可)
【解析】(1)生物多样性的内涵非常丰富,它包括生物种类的多样性、基因的多样性和生态系统的多样性。其中,基因的多样性是生物多样性的基础,它决定了生物种类的多样性和生态系统的多样性。因此,我国植物种类多样性实质上是植物基因遗传的多样性。
而森林、草原、湿地、湖泊和海洋等多样的环境,则体现了我国生态系统的多样性。这些不同的生态系统为各种生物提供了不同的栖息地和生存环境,使得生物种类得以丰富多样。
(2)在植物进化的历程中,从低等到高等的顺序依次是苔藓植物、蕨类植物、裸子植物和被子植物。银杉属于裸子植物,向日葵属于被子植物。因此,与银杉相比较,向日葵在植物进化历程中更高等。
同时,亲缘关系越近的生物,共同特征就越多。银杉和金钱松都属于裸子植物,而向日葵属于被子植物。因此,在银杉和向日葵中,与金钱松亲缘关系更近的是银杉。
(3)导致东方白鹳、黑鹳、金雕等成为珍稀物种的原因有很多,其中栖息地破坏、人类活动影响和环境污染等都是重要的因素。这些因素都会导致这些鸟类的生存环境恶化,数量减少,从而成为珍稀物种。
(4)为了保护野生动植物,我国采取了很多措施。其中,建立自然保护区是一种非常有效的措施。自然保护区可以为野生动植物提供一个相对封闭且受保护的生存环境,减少人类活动对它们的影响,从而保护它们的生存和繁衍。此外,颁布保护法律、迁地保护等措施也是保护野生动植物的重要手段。
24. 动物是绘画和雕刻艺术中的常客,助人净化心灵,引人积极向上。齐白石的《虾》寓意淡泊明志;《蛙声十里出山泉》让人无限遐想;宋守友的《九鱼图》象征着吉祥如意;毕加索的《和平鸽》代表着和平温馨;深圳的《拓荒牛》展示着坚忍不拔。请分析回答:
(1)把蛙、鱼、鸽、牛归为一类,把虾归为另一类,这种分类的依据是:身体内是否有______,虾在发育过程中会出现多次蜕皮现象,原因是体表有一层坚韧的______。
(2)《蛙声十里出山泉》的画面中的不见蛙的踪影只看见蝌蚪。其中蕴含的生物学知识是蛙的发育过程是______。
(3)鱼在水中自由地游泳,依靠的是尾部和躯干部的摆动以及______的协调作用。
(4)牛的生殖发育方式是______,为后代提供了充足的营养和稳定的环境。
(5)从获得方式上看,蛙鸣叫、鱼觅食、鸽育雏、牛反刍等行为,属于______行为。
【答案】(1)①. 脊柱 ②. 外骨骼
(2)变态发育 (3)鳍
(4)胎生、哺乳 (5)先天性
【解析】(1)根据体内是否有脊柱,可以把动物分为脊椎动物和无脊椎动物。无脊椎动物包括刺胞动物、扁形动物、线虫动物、环节动物、软体动物、节肢动物等类群;脊椎动物包括鱼类、两栖类、爬行类、鸟类和哺乳类。因此,把蛙、鱼、鸽、牛归为一类,把虾归为另一类,这种分类的依据是:身体内是否有脊椎骨构成的脊柱。虾在发育过程中会出现多次蜕皮现象,原因是体表有一层坚韧的外骨骼不能随身体的生长而生长。
(2)青蛙的发育过程为:雄蛙先鸣叫吸引雌蛙,雌蛙来后雌雄蛙抱对,促进两性生殖细胞排出,两性生殖细胞在水中结合形成受精卵,许多受精卵在一起形成卵块,受精卵孵化出小蝌蚪,用鳃呼吸,小蝌蚪先长后肢,再长前肢,最后尾巴逐渐消失,变成小幼蛙,幼蛙逐渐长成成蛙,成蛙用肺呼吸,皮肤辅助呼吸。即:受精卵→蝌蚪→幼蛙→成蛙,属于变态发育。《蛙声十里出山泉》的画面中的不见蛙的踪影只看见蝌蚪。其中蕴含的生物学知识是蛙的发育过程是变态发育。
(3)鱼类终生生活在水中,鱼体表大都覆盖有鳞片,减少水的阻力,用鳃呼吸,用鳍游泳,靠尾部和躯干部的左右摆动以及鳍的协调作用来不断向前游动。
(4)牛是哺乳动物,特有的生殖发育特点是胎生、哺乳,为后代提供了充足的营养和稳定的环境,提高了后代的成活率。
(5)动物的行为从获得方式上可分为先天性行为和学习行为,生来具有的行为是先天性行为,是由体内的遗传因素决定的。蛙鸣叫、鱼觅食、鸽育雏、牛反刍等行为,都是由体内的遗传物质决定的,属于先天性行为。
25. 课外实践活动中,某校八(4)班的学生进行了米酒的制作。在分组酿制过程中,同学们发现用等量糯米酿酒,产酒量却不同,且有的小组酿制失败没有产酒。为了弄清原因,同学们设计了以下实验,请回答问题:
(1)制作米酒所利用的主要微生物是______。与此微生物相比,制作酸奶用的主要微生物细胞中没有成形的______。
(2)第二步处理中,放入酒曲粉末相当于利用培养基培养微生物实验中的______步骤。
(3)实验共设置了______组对照实验,若甲组和乙组为一组对照实验,则变量为______。
(4)根据甲组与乙组的实验结果,可以得出的结论是______。
【答案】(1)①. 酵母菌 ②. 细胞核
(2)接种 (3)①. 2##二##两 ②. 是否密封
(4)其他条件相同时,30℃比15℃更有利于米酒的酿制(或温度影响米酒酿制)
【解析】(1)制作米酒所利用的主要微生物是酵母菌。酵母菌是一种单细胞真菌,具有细胞壁、细胞膜、细胞质、细胞核等结构,能在无氧条件下分解葡萄糖产生酒精和二氧化碳。
与酵母菌相比,制作酸奶用的主要微生物是乳酸菌。乳酸菌是一种细菌,与酵母菌在细胞结构上的最大区别是乳酸菌没有成形的细胞核,只有DNA集中区域。
(2)第二步处理中,将蒸熟的糯米冷却后放入酒曲粉末拌匀,这一步骤相当于利用培养基培养微生物实验中的接种步骤。接种是将微生物引入到培养基中的过程,在这里,酒曲粉末中的酵母菌被接种到糯米中。
(3)实验共设置了两组对照实验。甲组和乙组为一组对照实验,变量为温度,探究的是温度对米酒产量的影响;乙组和丙组为另一组对照实验,变量为是否密封(即氧气条件),探究的是氧气条件对米酒产量的影响。
(4)根据表格中甲组与乙组的实验结果,乙组温度30℃时产酒量较高,而甲组温度15℃产酒量较低,这说明其他条件相同时,30℃比15℃更有利于米酒的酿制(或温度影响米酒酿制),即该实验的结论。
食物
糖类
(克)
脂肪
(克)
蛋白质
(克)
维生素A
(毫克)
维生素C
(毫克)
维生素D
(毫克)
甲
50
7
13
40
0
0
乙
45
3
10
0
5
45
丙
18
3
6
3
230
0
丁
5
45
8
10
1
6
过程
具体处理及现象
第一步
将糯米放在容器中用水浸泡一昼夜,洗净,蒸熟,用凉开水冲淋
第二步
冷却后放入酒曲粉末拌匀,分成三等份,分别装入大小相同的玻璃容器中,标记为甲组、乙组、丙组
第三步 分组操作
甲组
乙组
丙组
密封
密封
不密封
第四步 恒温处理
15℃
30℃
30℃
实验结果
产酒量较低
产酒量较高
不产酒
相关试卷 更多
- 1.电子资料成功下载后不支持退换,如发现资料有内容错误问题请联系客服,如若属实,我们会补偿您的损失
- 2.压缩包下载后请先用软件解压,再使用对应软件打开;软件版本较低时请及时更新
- 3.资料下载成功后可在60天以内免费重复下载
免费领取教师福利 
.png)




