搜索
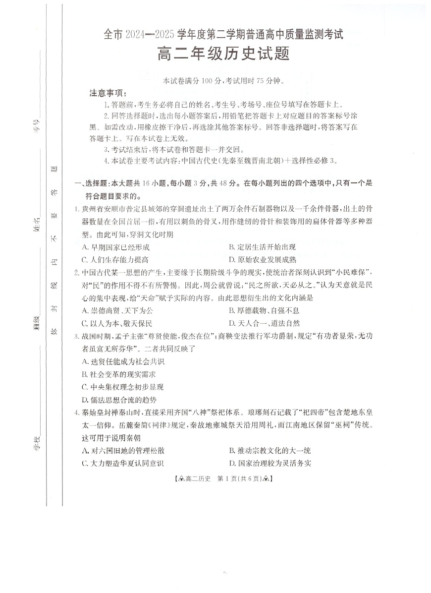
      上传资料 赚现金

      贵州省安顺市2024-2025学年高二下学期期末考试 历史试卷

      • 3.78 MB
      • 2025-08-01 16:16:56
      • 34
      • 0
      • 教习网6560351
      加入资料篮
      立即下载
      贵州省安顺市2024-2025学年高二下学期期末考试 历史试卷第1页
      高清全屏预览
      1/9
      贵州省安顺市2024-2025学年高二下学期期末考试 历史试卷第2页
      高清全屏预览
      2/9
      贵州省安顺市2024-2025学年高二下学期期末考试 历史试卷第3页
      高清全屏预览
      3/9
      还剩6页未读, 继续阅读

      贵州省安顺市2024-2025学年高二下学期期末考试 历史试卷

      展开

      这是一份贵州省安顺市2024-2025学年高二下学期期末考试 历史试卷,共9页。

      全 市 2024—202⁵学 年 度 第 二 学 期 普 通 高 中 质 量 监 测 考 试
      高 二 年 级 历 史 试 题 参 考 答 案
      — ˛选 择 题 :本 大 题 共 ¹4小 题 ,每 小 题 "分 ,共 48分 。在 每 小 题 列 出 的 四 个 选 项 中 ,只 有 一 个 是符 合 题 目 要 求 的 。
      二 ˛非 选 择 题 :本 大 题 共 4小 题 ,共 ⁵2分 。
      ¹t·[答 案 】(¹4分 )
      (¹)表 现 :以 军 功 爵 制 取 代 世 卿 世 禄 制 ;以 郡 县 制 取 代 分 封 制 (实 行 中 央 集 权 制 );形 成 了 皇 帝制 度 '(每 点 2分 ,共 4分 ,任 答 二 点 即 可 )
      特 征 :中 央 权 力 从 分 散 到 集 中 ,地 方 权 力 从 相 对 独 立 到 受 中 央 政 府 管 控 ;主 流 政 治 形 态 由 贵族 政 治 到 官 僚 政 治 ;由 分 裂 混 战 向 天 下 一 统 转 变 ;统 一 多 民 族 封 建 国 家 建 立 与 巩 固 ;强 调 法律 和 行 政 手 段 管 理 国 家 ,淡 化 宗 法 伦 理 的 影 响 '(每 点 2分 ,共 4分 ,任 答 二 点 即 可 )
      (2)影 响 :
      积 极 影 响 :确 立 了 中 央 集 权 制 ,奠 定 了 后 世 政 治 框 架 ;郡 县 制 强 化 了 国 家 治 理 能 力 ,有 利 于 维护 统 一 ;官 僚 取 代 世 袭 贵 族 ,推 动 了 社 会 阶 层 流 动 '(每 点 2分 ,共 4分 ,任 答 二 点 即 可 )
      消 极 影 响 :过 度 集 权 易 导 致 地 方 行 政 僵 化 ;人 治 色 彩 浓 厚 ,在 王 朝 后 期 易 激 起 民 众 的 反 抗 (农民 起 义 )'(每 点 ¹分 ,共 2分 )
      ¹8·[答 案 】(¹2分 ) (¹)不 同 点 :
      西 亚 :通 用 语 言 不 断 变 化 (¹分 );中 国 :通 用 语 言 较 早 定 型 '(¹分 )
      西 亚 :不 同 语 言 呈 竞 争 格 局 (¹分 );中 国 :汉 语 占 优 势 地 位 '(¹分 )
      主 要 原 因 :西 亚 城 邦 林 立 ,彼 此 战 争 不 断 ,后 又 被 不 同 文 明 区 的 帝 国 所 兼 并 ;中 国 逐 渐 形 成 大一 统 局 面 '(每 点 ¹分 ,共 2分 )
      (2)作 用 :便 于 国 家 管 理 ,巩 固 大 一 统 局 面 ,维 护 政 治 共 同 体 ;促 进 经 济 交 流 ,稳 固 经 济 共 同 体 ;推 动 教 育 发 展 ,增 进 文 化 交 流 ,塑 造 文 化 共 同 体 ;促 进 民 族 交 融 ,形 成 民 族 共 同 体 '(4分 ,任 答 三 点 即 可 )
      ¹9·[答 案 】(¹4分 )
      (¹)原 因 :新 航 路 开 辟 后 ,东 西 方 经 济 交 流 加 强 ;传 教 士 将 中 国 传 统 文 化 传 播 到 西 方 ;中 国 物产 丰 富 ¸伦 理 完 善 (引 起 欧 洲 知 识 界 关 注 );启 蒙 运 动 的 开 展 ,思 想 家 借 助 中 国 文 化 批 判 封 建制 度 ;中 华 文 化 博 大 精 深 ,丰 富 多 彩 ,领 域 广 阔 '(每 点 2分 ,共 8分 ,任 答 四 点 即 可 )
      [A高二历史•参考答案 第¹页(共"页)A]
      题 号
      ¹
      2
      "
      4

      4
      t
      8
      答 案
      C
      C
      B
      D
      A
      D
      B
      A
      题 号
      9
      ¹0
      ¹¹
      ¹2
      ¹"
      ¹4
      ¹⁵
      ¹4
      答 案
      D
      B
      C
      D
      A
      C
      A
      B
      (2)意 义 :刺 激 了 新 技 术 的 发 明 和 推 广 应 用 ;推 动 了 工 业 革 命 的 开 展 和 资 本 主 义 经 济 发 展 ;推动 了 专 利 保 护 立 法 和 机 构 的 不 断 完 善 ,保 障 了 发 明 者 的 权 益 ;成 为 欧 美 引 领 近 代 世 界 科 技 发展 的 重 要 保 障 '(每 点 2分 ,共 4分 ,任 答 三 点 即 可 )
      20·[答 案 】(¹2分 )
      示 例 一 :
      论 题 :区 域 文 明 在 交 流 传 承 中 融 合 发 展 '(2分 )
      论 述 :人 类 文 明 不 是 孤 立 存 在 和 发 展 的 ,在 区 域 ¸国 家 ¸民 族 间 的 经 济 ¸政 治 ¸军 事 ¸文 化 交 流碰 撞 中 ,不 同 文 明 互 相 交 融 ,使 得 文 明 在 交 流 传 承 中 融 合 发 展 '
      (¹)区 域 文 明 在 交 流 中 融 合 发 展 :亚 历 山 大 帝 国 的 扩 张 推 动 了 希 腊 化 世 界 的 形 成 ,也 加速 了 希 腊 文 化 与 西 亚 ¸埃 及 文 化 的 融 合 '
      (2)中 华 文 化 对 周 边 国 家 文 明 的 影 响 ———汉 字 传 入 朝 鲜 ¸日 本 后 ,在 汉 字 的 基 础 上 朝 鲜创 造 出 谚 文 ,日 本 创 造 出 假 名 ;隋 唐 以 后 ,朝 鲜 ¸日 本 的 学 校 把 儒 学 经 典 作 为 教 科 书 ,儒 学 成为 官 学 ;古 代 朝 鲜 ¸日 本 和 越 南 的 社 会 制 度 大 多 来 自 唐 朝 ;在 中 华 文 明 的 影 响 下 ,东 亚 文 化 圈区 域 文 明 往 往 带 有 以 汉 字 为 表 达 的 形 式 文 化 模 式 ¸以 儒 学 为 主 的 政 治 思 想 和 伦 理 道 德 ¸以 唐朝 律 令 制 度 为 模 板 的 中 华 法 系 这 些 共 同 特 质 '
      (")区 域 文 明 在 整 合 和 吸 收 中 实 现 新 发 展 :以 儒 家 思 想 为 代 表 的 中 国 传 统 文 化 在 整 合 内部 文 化 和 吸 收 外 来 文 化 基 础 上 实 现 了 传 承 和 创 新 ———两 汉 之 际 佛 教 传 入 中 国 ,与 中 国 儒 家主 流 思 想 相 交 融 ,不 断 本 土 化 ,在 其 影 响 下 形 成 的 宋 明 理 学 ,后 来 成 为 适 应 加 强 皇 权 统 治 需要 的 官 方 哲 学 '(8分 )
      综 上 所 述 ,区 域 文 明 在 交 流 传 承 中 的 融 合 发 展 ,拓 宽 了 区 域 文 明 的 边 界 ,丰 富 了 区 域 文明 的 内 涵 ,推 动 了 人 类 文 明 的 整 体 发 展 '(2分 )
      (注 :论 述 部 分 列 举 一 个 史 实 并 按 要 求 作 答 给 4分 ,共 8分 ,任 意 列 举 两 个 即 可 ')示 例 二 :
      论 题 :传 统 文 明 与 新 文 明 相 互 影 响 融 合 发 展 (或 传 统 文 明 因 新 文 明 发 展 需 要 而 复 兴 ¸“衰 落 文明 ”因 “成 熟 文 明 ”发 展 需 要 而 复 兴 )(2分 )
      论 述 :某 些 传 统 文 明 在 历 史 发 展 过 程 中 受 到 内 外 冲 击 ,难 以 适 应 时 代 发 展 需 要 而 走 向 衰 退 '
      而 在 新 的 历 史 时 期 ,某 种 “成 熟 文 明 ”因 发 展 需 要 而 汲 取 传 统 文 明 的 精 华 ,在 对 传 统 文 明 的
      “复 兴 ”中 推 动 “成 熟 文 明 ”整 体 融 合 发 展 '
      (¹)中 世 纪 晚 期 ,伴 随 工 商 业 经 济 与 城 市 的 发 展 (资 本 主 义 萌 发 ),沉 寂 了 千 年 的 古 希 腊古 罗 马 文 化 被 新 兴 资 产 阶 级 作 为 解 放 思 想 的 武 器 而 推 崇 备 至 ,文 艺 复 兴 运 动 兴 起 '对 古 典文 明 成 果 的 重 新 挖 掘 与 阐 释 (古 典 文 明 与 资 本 主 义 发 展 需 要 相 结 合 ),成 为 新 兴 资 产 阶 级 突破 中 世 纪 宗 教 统 治 的 重 要 工 具 (如 罗 马 法 基 本 原 理 成 为 冲 击 封 建 制 度 的 理 论 支 撑 ),促 进 了欧 洲 近 代 社 会 向 资 本 主 义 (成 熟 文 明 )的 转 型 ,同 时 促 进 了 传 统 文 明 (古 希 腊 罗 马 文 明 )的复 兴 '
      (2)中 国 传 统 儒 家 文 化 在 近 代 因 西 方 入 侵 ¸社 会 “沉 沦 ”和 动 荡 而 一 度 消 沉 (衰 落 ),但 伴
      随 着 新 中 国 社 会 秩 序 重 建 尤 其 是 改 革 开 放 的 推 进 和 综 合 国 力 的 提 升 (“成 熟 文 明 ”的 发 展 ),
      [A高二历史•参考答案 第2页(共"页)A]
      传 统 儒 家 文 化 在 新 时 期 人 们 的 精 神 生 活 中 重 新 焕 发 生 机 (复 兴 )'诚 信 友 善 ¸天 下 为 公 的 儒家 理 念 成 为 社 会 主 义 精 神 文 明 的 有 益 补 充 ;天 人 合 一 的 自 然 观 契 合 当 代 创 新 ¸协 调 ¸绿 色 ¸开放 ¸共 享 的 新 发 展 理 念 ,成 为 中 华 民 族 伟 大 复 兴 的 精 神 力 量 ;和 而 不 同 ¸亲 仁 善 邻 理 念 助 力 中华 民 族 取 信 天 下 ,助 力 构 建 新 的 世 界 秩 序 '(8分 )
      综 上 所 述 ,伴 随 历 史 的 发 展 ,因 新 的 “成 熟 文 明 ”发 展 需 要 ,某 种 遇 挫 的 传 统 文 明 (所 谓 “衰 落 文 明 ”)依 然 能 够 焕 发 新 的 生 命 力 和 发 现 新 的 文 化 价 值 ,为 区 域 乃 至 整 体 文 明 的 拓 新 提供 新 动 能 '(2分 )(注 :论 述 部 分 列 举 一 个 史 实 并 按 要 求 作 答 给 4分 ,共 8分 ,任 意 列 举 两 个即 可 )
      [A高二历史•参考答案 第" 页(共"页)A]

      相关试卷 更多

      资料下载及使用帮助
      版权申诉
      • 1.电子资料成功下载后不支持退换,如发现资料有内容错误问题请联系客服,如若属实,我们会补偿您的损失
      • 2.压缩包下载后请先用软件解压,再使用对应软件打开;软件版本较低时请及时更新
      • 3.资料下载成功后可在60天以内免费重复下载
      版权申诉
      若您为此资料的原创作者,认为该资料内容侵犯了您的知识产权,请扫码添加我们的相关工作人员,我们尽可能的保护您的合法权益。
      入驻教习网,可获得资源免费推广曝光,还可获得多重现金奖励,申请 精品资源制作, 工作室入驻。
      版权申诉二维码
      欢迎来到教习网
      • 900万优选资源,让备课更轻松
      • 600万优选试题,支持自由组卷
      • 高质量可编辑,日均更新2000+
      • 百万教师选择,专业更值得信赖
      微信扫码注册
      手机号注册
      手机号码

      手机号格式错误

      手机验证码 获取验证码 获取验证码

      手机验证码已经成功发送,5分钟内有效

      设置密码

      6-20个字符,数字、字母或符号

      注册即视为同意教习网「注册协议」「隐私条款」
      QQ注册
      手机号注册
      微信注册

      注册成功

      返回
      顶部
      学业水平 高考一轮 高考二轮 高考真题 精选专题 初中月考 教师福利
      添加客服微信 获取1对1服务
      微信扫描添加客服
      Baidu
      map