搜索
      上传资料 赚现金

      [精] 【物理】2025届河南省部分学校高三下学期第四次考试试题(解析版)

      • 3.17 MB
      • 2025-08-01 13:33:27
      • 38
      • 0
      •  
      加入资料篮
      立即下载
      【物理】2025届河南省部分学校高三下学期第四次考试试题(解析版)第1页
      1/20
      【物理】2025届河南省部分学校高三下学期第四次考试试题(解析版)第2页
      2/20
      【物理】2025届河南省部分学校高三下学期第四次考试试题(解析版)第3页
      3/20
      还剩17页未读, 继续阅读

      【物理】2025届河南省部分学校高三下学期第四次考试试题(解析版)

      展开

      这是一份【物理】2025届河南省部分学校高三下学期第四次考试试题(解析版),共20页。
      2.回答选择题时,选出每小题答案后,用铅笔把答题卡对应题目的答案标号涂黑。如需改动,用橡皮擦干净后,再选涂其他答案标号。回答非选择题时,将答案写在答题卡上,写在本试卷上无效。
      3.考试结束后,将本试卷和答题卡一并交回。
      一、单项选择题:本题共7小题,每小题4分,共28分。每小题只有一个选项符合题目要求
      1. 核能是比较清洁的能源,利用核能发电时既不会向外排放污染物质,也不会产生温室效应,而且核燃料的能量密度远远高于普通能源。核电站的主要燃料之一是,其核反应方程式为,已知、、的比结合能分别为、、。下列说法正确的是( )
      A.
      B. 比多35个中子
      C.
      D. 该反应释放的核能为
      【答案】B
      【解析】A.根据核反应前后质量数和电荷数守恒可知,x等于3,故A错误;
      B.的中子数为144-56=88,的中子数为89-36=53,则比多35个中子,故B正确;
      C.比结合能的大小表示原子核的稳定程度,由题意可知,故C错误;
      D.该反应释放的核能为,故D错误。故选B。
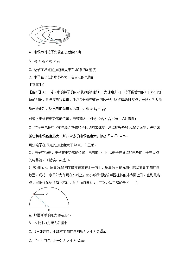
      2. 如图所示,实线1、2、3、4为电场中的等势线,电势分别为、、、,a、d为电场中的两个点。一带正电的粒子仅在电场力的作用下沿虚线从M点运动到N点,下列说法正确的是( )
      A. 电场力对粒子先做正功后做负功
      B.
      C. 粒子在N点的加速度大于在M点的加速度
      D. 电子在d点的电势能大于在a点的电势能
      【答案】C
      【解析】AB.带正电的粒子的运动轨迹的切线方向为速度方向,粒子所受力的方向指向轨迹的凹侧,且与等势线垂直,所以经分析带正电的粒子从M点运动到N点,电场力先做负功再做正功,则电势能先增大后减小,根据
      可知正电荷在电势高的位置,电势能大,则,AB错误;
      C.粒子在电场中仅受电场力提供粒子运动的加速度,N点的等势线比M点密集,等势线越密集电场强度越大,所以N点的电场强度大,根据
      可知粒子在N点的加速度大于M点,C正确;
      D.电子带负电,电子在电势高的位置,电势能小,所以电子在d点的电势能小于在a点的电势能,D错误。故选C。
      3. 如图所示,质量为M的半圆柱体放在水平面上,质量为m的光滑小球紧靠着半圆柱体放置。现将一水平外力作用在小球上,使小球缓慢地沿半圆柱体的外表面上升,直到最高点,半圆柱体始终静止不动,重力加速度为g。下列说法正确的是( )
      A. 地面所受的压力逐渐减小
      B. 水平外力先增大后减小
      C. 时,小球对半圆柱体的压力大小为
      D. 时,水平外力大小为
      【答案】D
      【解析】A.将小球和半圆柱体看成整体,由整体竖直方向受力平衡可知,地面对半圆柱体的支持力始终等于整体的重力,根据牛顿第三定律可知,地面所受的压力也始终等于整体的重力,所以地面所受的压力大小不变,故A错误;
      BD.对小球受力分析,并将小球所受重力和F分别沿切线方向和半径方向分解,如图所示
      由沿切线方向受力平衡得

      所以,随着增大,逐渐减小,当时,
      故B错误,D正确;
      C.由沿半径方向受力平衡得

      当时,得
      根据牛顿第三定律可知,小球对半圆柱体的压力大小为
      故C错误。故选D。
      4. 如图1所示为原点处的波源产生的沿x轴正方向传播的简谐横波在时刻的波形图,处的质点再经刚好第一次到达波峰,P点的横坐标为。已知时刻波源刚振动了1.5个周期。下列说法正确的是( )
      A. 波源的起振方向沿y轴的正方向
      B. 图2描绘的是处质点的振动图像
      C. 简谐波的波速为
      D. 时刻质点P的纵坐标为
      【答案】A
      【解析】A.原点处的波源产生的沿x轴正方向传播,根据同侧法可知,时刻原点处的波源沿y轴的负方向振动,由于时刻波源刚振动了1.5个周期,则波源的起振方向沿y轴的正方向,故A正确;
      BC.根据同侧法可知,,时刻处质点沿y轴的正方向振动,所以图2不是描绘处质点的振动图像;处的质点再经刚好第一次到达波峰,则有
      解得周期为
      由图1可知波长为,则波速为
      故BC错误;
      D.由图1可知波动方程为
      则时刻质点P的纵坐标为
      故D错误。故选A。
      5. 如图所示的正六边形,O点为正六边形的中心,g为的中点。现在a、O两点垂直纸面固定两长直导线甲、乙,两导线中通有恒定电流,g点的磁感应强度方向垂直向下、磁感应强度大小为,d点的磁感应强度大小为0。已知长直通电导线在周围空间产生的磁感应强度为,I为导线中的电流大小,r为空间某点到直导线的距离。下列说法正确的是( )
      A. 导线甲、乙中的电流均垂直纸面向外
      B. 导线甲、乙中的电流之比为
      C. c、e两点的磁感应强度相同
      D. b点的磁感应强度大小为
      【答案】B
      【解析】A.因d点的磁感应强度大小为0,所以导线甲、乙在d点产生的磁感应强度等大反向,根据安培定则可知,导线甲、乙中的电流方向相反,由于d点距导线甲比距导线乙远,所以导线甲中的电流比乙中的电流大,又因g点的磁感应强度方向垂直向下,所以导线甲在d点产生的磁感应强度垂直向下,导线乙在d点产生的磁感应强度垂直向上,根据安培定则可知,导线甲中的电流垂直纸面向里,导线乙中的电流垂直纸面向外,故A错误;
      B.设正六边形边长为,由d点的磁感应强度大小为0,得
      得,故B正确;
      C.因g点的磁感应强度方向垂直向下、磁感应强度大小为,则有

      可得,
      导线甲、乙在c点(或e点)产生的磁感应强度大小分别为,
      如图所示
      由图可知,c、e两点的磁感应强度大小相等,方向不同,所以c、e两点的磁感应强度不同,故C错误;
      D.导线甲、乙在b点产生的磁感应强度大小分别为,
      其方向如图所示
      两磁感应强度夹角为,根据余弦定理,b点的磁感应强度大小为
      故D错误。故选B。
      6. 随着人类对太空的不断探索,发现大空中存在如图所示的三星系统,三颗质量均为m的星体位于正三角形的三个顶点,三颗星体环绕正三角形的中心做匀速圆周运动,理论上其环绕周期为T,通过测量实际上环绕周期为,造成这一现象的原因可能是中心O处存在一未知天体,忽略其他星系的影响,引力常量为G。下列说法正确的是( )

      A. 理论上,正三角形的边长为
      B. 理论上,三颗星体的线速度大小为
      C. 理论上,三颗星体的加速度大小为
      D. 中心O处未知天体的质量为
      【答案】A
      【解析】A.理论上,以其中一颗星体为对象,根据牛顿第二定律可得
      根据几何关系可知,星体的轨道半径为
      联立解得正三角形的边长为,故A正确;
      B.理论上,三颗星体的线速度大小为,故B错误;
      C.理论上,三颗星体的加速度大小为,故C错误;
      D.设中心O处未知天体的质量为,以其中一颗星体为对象,根据牛顿第二定律可得
      联立解得
      故D错误。故选A。
      7. 如图所示,理想变压器原副线圈接入定值电阻和电阻箱,定值电阻,,电阻箱的调节范围足够大,电流表为理想交流电表,所接交流电源电压为。当电阻箱的阻值调节为时,电流表的示数为,原副线圈的匝数分别用、表示。下列说法正确的是( )
      A.
      B. 当电阻箱的阻值为时,副线圈的输出电压为
      C. 当电阻箱的阻值为时,变压器的输出功率最大,功率为
      D. 电阻箱的阻值逐渐增大,电流表的示数逐渐增大
      【答案】C
      【解析】A.变压器的等效电阻为
      所接电源电压有效值

      解得,选项A错误;
      B.当电阻箱的阻值为时,由功率关系
      副线图的输出电压为,选项B错误;
      C.将电阻R1等效为电源内阻,则当
      时变压器输出功率最大,此时电阻箱的阻值为
      变压器的最大输出功率为,选项C正确;
      D.电阻箱阻值逐渐增大,根据
      可知R等变大,则根据
      可知电流表的示数逐渐减小,选项D错误。故选C。
      二、多项选择题:本题共3小题,每小题6分,共18分。每小题有多个选项符合题目要求。全部选对的得6分,选对但不全的得3分,有选错的得0分。
      8. 如图所示的玻璃砖,横截面为直角三角形,,的边长为,一束激光从的中点D射入,延长线与的交点为F,折射光经过边的中点E,D、F两点间的距离为L。光在真空中的传播速度为c,下列说法正确的是( )
      A. 入射激光束在D点折射角为
      B. 玻璃砖对此激光束的折射率可用来表示
      C. 玻璃砖对此激光束的折射率为
      D. 此激光束从D到E的传播时间为
      【答案】BC
      【解析】A.如图所示,画出入射激光束在D点发生折射的光路图。
      根据折射角的定义,入射激光束在D点的折射角并不是,而是的余角r,故A错误;
      BC.设入射激光束在D点发生折射的入射角为i,折射角为r
      玻璃砖对激光束的折射率
      由数学知识可得,
      联立可得
      又,
      联立得,故BC正确;
      D.设激光束在玻璃砖中的传播速度为v,从D到E的传播时间为t
      折射率和传播速度关系
      传播时间
      联立可得,故D错误;故选BC。
      9. 汽车甲沿平直的公路行驶,汽车乙静止在同一平直的公路上,时刻汽车甲和汽车乙第一次并排,同时汽车乙由静止开始运动。通过计算机描绘了两辆汽车的平均速度随时间t的变化规律如图所示,图线A、B分别为汽车甲、乙的图像,已知汽车乙的最大速度为。下列说法正确的是( )
      A. 汽车甲、乙的加速度大小之比为
      B. 时,两汽车的速度相等
      C. 汽车甲停止时,两汽车之间的距离为
      D. 汽车甲停止时,两汽车之间的距离为
      【答案】AC
      【解析】A.由得
      结合图像可知,
      得,
      所以汽车甲、乙的加速度大小之比为,故A正确;
      B.由图像可知,汽车甲的初速度大小为
      时,两汽车的速度分别为,
      即,故B错误;
      CD.汽车甲停止时,两车的运动时间为
      汽车甲的位移为
      汽车乙先做初速度为零的匀加速直线运动,达到最大速度后做匀速直线运动,通过的位移为
      所以,汽车甲停止时,两汽车之间的距离为,故C正确,D错误。故选AC。
      10. 如图所示的直角三角形区域内存在垂直纸面向里的匀强磁场(含边界),、,,在边的某部分区域内有一线状粒子发射源,发射源能在纸面内垂直边向磁场区域发射一系列比荷均为k,速率相等的粒子,最终粒子均从边离开磁场。粒子在磁场中运动的最短时间为,且该粒子刚好垂直边离开磁场;粒子在磁场中运动的最长时间为,且轨迹与边相切。忽略粒子的重力以及粒子间的相互作用,下列说法正确的是( )
      A. 粒子带负电
      B. 磁感应强度大小为
      C. 粒子射入磁场的速率为
      D. 发射源的长度为
      【答案】BD
      【解析】A.题意知粒子均从边离开磁场,可知粒子刚进入磁场时洛伦兹力水平向左,左手定则可知粒子带正电,故A错误;
      B.题意知粒子在磁场中运动的最短时间为,且该粒子刚好垂直边离开磁场,几何关系可知粒子扫过的圆心角为,则有
      因为
      联立解得磁感应强度大小,故B正确;
      C.粒子在磁场中运动的最长时间为,且轨迹与边相切,轨迹如图
      粒子扫过的圆心角
      则可知
      几何关系有

      联立解得
      故C错误;
      D.几何关系可知发射源的长度为,故D正确。故选BD。
      三、非选择题:本题共5小题,共54分。
      11. 晓宇同学利用如图1所示的装置完成了“探究加速度与物体所受合力关系”的实验,实验室除了图中的实验器材外,还提供了交流电源、导线、天平、刻度尺。
      (1)实验时______(选填“需要”或“不需要”)满足小车的质量远大于钩码的质量;
      (2)通过多次正确操作记录了多组实验数据,并利用得到的数据描绘了如图2所示的图像,a为小车的加速度,F为弹簧测力计的示数,图像与横轴的交点为c,图线的斜率为k,图线与横轴有交点的原因是______,若长木板水平,则小车的质量为______。
      【答案】(1)不需要 (2) 小车没有平衡摩擦力或者平衡摩擦力不足 ;
      【解析】【小问1】实验时,因为弹簧测力计可以直接读出绳中拉力,不需要满足小车的质量远大于钩码的质量。
      【小问2】由图2可知,弹簧测力计的示数达到某一定值时,小车才产生加速度,则小车没有平衡摩擦力或者平衡摩擦力不足。
      若长木板水平,对小车受力分析,由牛顿第二定律可知
      整理可得
      结合图2所示的图像可得
      解得
      12. 某实验小组的同学利用如图1所示的电路图完成了“测量电源的电动势和内阻”的实验,实验室为其提供的实验器材如下:待测电源(电动势约1.5V,内阻约),电流表(量程为3A),电流表(量程为0.6A),定值电阻,电阻丝,开关S,导线等。请回答下列问题:
      (1)为了减小实验误差,实验时电流表应选用______(填实验器材的符号),用笔画线代替导线将图2中的实物图连接起来。
      (2)实验时,该小组同学在不同的位置测量电阻丝的直径,某次测量时螺旋测微器的读数如图3所示,则该次测量的电阻丝的直径为______mm。
      (3)该小组的同学连接好电路,通过改变电阻丝接入电路的长度L,并记录所对应的电流表的示数I,以为纵轴,L为横轴建立坐标系,将记录的数据描绘在坐标系中,并将数据点拟合成一条直线如图4所示,坐标系中的a、b、c为已知量,若忽略电流表的内阻,电阻丝的电阻率为,电阻丝的直径为d,定值电阻的电阻值为,则电源的电动势为______,电源的内阻为______。
      (4)若考虑电流表内阻的影响,电源电动势的测量值______(选填“大于”“等于”或“小于”)真实值,电源内阻的测量值______(选填“大于”“等于”或“小于”)真实值。
      【答案】(1)电流表 见解析(2)
      (3) ; (4)等于 ;大于
      【解析】【小问1】电路中最大电流为,若选用电流表,则指针的偏转角度太小,故选择电流表,实物连接如图所示
      【小问2】螺旋测微器读数为,之间都可以。
      【小问3】根据闭合电路欧姆定律有
      其中,
      整理得
      依题意有,
      解得,
      【小问4】若考虑电流表内阻的影响,闭合电路欧姆定律修正为
      整理得,与上问相比可知,偏大,电源电动势的测量值等于真实值。
      13. 如图所示,高度为的封闭气缸竖直固定在水平面上,气缸的侧壁和下底面为绝热材料,顶部的材料导热性能良好。横截面积为S的绝热活塞用轻弹簧固定在气缸顶端,活塞的密封性良好,其厚度不计,平衡时弹簧刚好处于原长且活塞位于气缸的正中央,此时上侧气体A的压强为。现用电热丝对下侧气体B缓缓加热。已知活塞的质量为,重力加速度为,环境温度保持不变,气体可视为理想气体。
      (1)求加热前气体B的压强;
      (2)当气体B的热力学温度缓慢升高到原来倍时,活塞上升,求弹簧的劲度系数k。
      【答案】(1) (2)
      【解析】【小问1】加热前气体A的压强为,平衡时弹簧处于原长,无弹力,设加热前气体B的压强为,对活塞受力分析则有,解得
      【小问2】对气体A分析,气体A的温度不变,气体A的体积变为
      根据玻意耳定律
      解得变化后气体A压强
      对气体B进行分析,变化后气体B的体积为
      根据理想气体状态方程
      解得变化后B气体的压强
      加热过程活塞向上移动,弹簧被压缩,对活塞受力分析
      解得弹簧的弹力
      因为
      所以弹簧的劲度系数
      14. 如图所示,两足够长的光滑平行金属导轨水平固定,导轨的电阻忽略不计,两导轨之间的距离为,整个空间存在与水平方向成的匀强磁场,磁感应强度大小为。导体棒P的质量为、导体棒Q的质量为,两导体棒的阻值均为,长度均为,均垂直导轨放置且与磁场垂直。
      (1)若导体棒P锁定,在导体棒Q上施加水平向右的恒力。
      ①求导体棒Q的最大速度;
      ②若导体棒Q的速度由0增大到的过程,导体棒Q上产生的热量为2.5J,求此过程通过导体棒Q的电荷量;
      (2)若导体棒P不锁定,初始时两导体棒间距为0,给导体棒Q一水平向右的初速度,求两导体棒稳定时的间距。
      【答案】(1)①;② (2)8m
      【解析】【小问1】①导体棒P锁定时,当导体棒Q的速度最大时,安培力的水平分力等于向右的恒力,即F=FA
      导体棒Q上产生的感应电动势为
      通过导体棒Q的电流为
      导体棒Q所受的水平方向安培力为
      解得
      ②导体棒Q的速度为时,有
      整个电路产生的焦耳热为
      设该过程中导体棒Q的位移为x,由功能关系得
      解得x=4.5m
      由法拉第电磁感应定律得
      由欧姆定律得

      通过导体棒Q的电荷量为
      整理得
      【小问2】若导体棒P不锁定,给导体棒Q一水平向右的速度,两导体棒组成的系统外力之和为0,则导体棒P、Q的动量守恒,两导体棒共速时达到稳定状态,则有
      解得v=2m/s
      对导体棒Q由动量定理得

      解得
      设稳定时两导体棒的间距为,由第(1)问可知
      解得
      15. 如图所示,质量为的足够长木板c放在光滑的水平面上,长木板的右端到右侧弹性挡板的距离为,左端紧靠一平台且上表面与平台平齐,长木板的最左端放置一质量为的物体b。质量为、带半径为的光滑圆弧形轨道的滑块d放在光滑平台上,且圆弧与平台相切。初始时滑块d锁定在平台上,质量为的物体a由距离平台高处静止释放,物体a刚好由圆弧轨道的最高点进入弧形轨道,物体a运动到最低点时对轨道的压力为。现解除锁定,物体a仍从原来的位置静止释放,经过一段时间与物体b发生弹性碰撞,物体b在长木板上相对滑动的距离为时,物体b第一次与长木板c共速,此后长木板c与挡板发生弹性碰撞。已知,a、b可视为质点,b始终没有离开长木板c,重力加速度为g取。求:
      (1)物体a的质量;
      (2)物体b与长木板c间的动摩擦因数;
      (3)长木板c在水平面上通过的总路程s。
      【答案】(1) (2) (3)
      【解析】【小问1】滑块d锁定时,物体a从释放到最低点时,根据机械能守恒定律可得
      物体a在最低点时,根据牛顿第二定律可得
      根据牛顿第三定律可知
      联立解得
      【小问2】解除锁定后,物体a和滑块d组成的系统在水平方向动量守恒,则有
      根据能量守恒则有
      解得
      物体a与物体b发生弹性碰撞,系统的动量守恒,则有
      由能量守恒可得
      解得,
      物体b与长木板c组成的系统动量守恒,则有
      解得
      根据功能关系可得
      解得
      【小问3】物体b从滑上长木板c到第一次共速,对长木板c由动能定理可得
      解得
      物体b与长木板c共速后,木板与挡板发生碰撞,以和研究对象,长木板第一次与挡板碰后,由动量守恒定律可得
      解得
      长木板与挡板第一次碰后向左移动的距离为,对长木板由动能定理可得
      解得
      长木板c第二次与挡板碰后,由动量守恒定律可得
      解得
      对于长木板则有
      解得
      长木板第n次与挡板碰后,由动量守恒定律可得
      解得
      对于长木板则有
      解得
      长木板c通过的路程为
      整理可得
      代入数据解得

      相关试卷 更多

      资料下载及使用帮助
      版权申诉
      • 1.电子资料成功下载后不支持退换,如发现资料有内容错误问题请联系客服,如若属实,我们会补偿您的损失
      • 2.压缩包下载后请先用软件解压,再使用对应软件打开;软件版本较低时请及时更新
      • 3.资料下载成功后可在60天以内免费重复下载
      版权申诉
      若您为此资料的原创作者,认为该资料内容侵犯了您的知识产权,请扫码添加我们的相关工作人员,我们尽可能的保护您的合法权益。
      入驻教习网,可获得资源免费推广曝光,还可获得多重现金奖励,申请 精品资源制作, 工作室入驻。
      版权申诉二维码
      欢迎来到教习网
      • 900万优选资源,让备课更轻松
      • 600万优选试题,支持自由组卷
      • 高质量可编辑,日均更新2000+
      • 百万教师选择,专业更值得信赖
      微信扫码注册
      手机号注册
      手机号码

      手机号格式错误

      手机验证码 获取验证码 获取验证码

      手机验证码已经成功发送,5分钟内有效

      设置密码

      6-20个字符,数字、字母或符号

      注册即视为同意教习网「注册协议」「隐私条款」
      QQ注册
      手机号注册
      微信注册

      注册成功

      返回
      顶部
      学业水平 高考一轮 高考二轮 高考真题 精选专题 初中月考 教师福利
      添加客服微信 获取1对1服务
      微信扫描添加客服
      Baidu
      map